|
Gaudi Framework, version v22r2 |
| Home | Generated: Tue May 10 2011 |
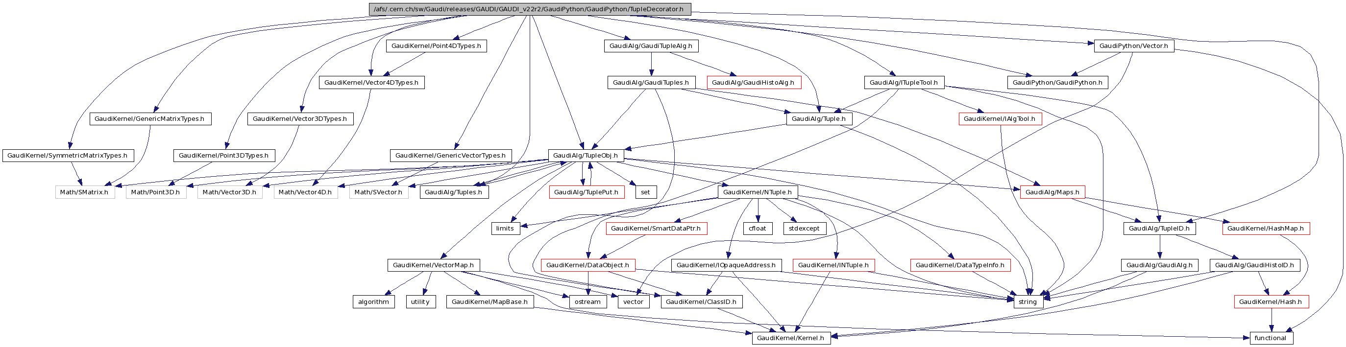
#include "GaudiKernel/Point3DTypes.h"#include "GaudiKernel/Vector3DTypes.h"#include "GaudiKernel/Point4DTypes.h"#include "GaudiKernel/Vector4DTypes.h"#include "GaudiKernel/SymmetricMatrixTypes.h"#include "GaudiKernel/GenericMatrixTypes.h"#include "GaudiKernel/GenericVectorTypes.h"#include "GaudiAlg/TupleID.h"#include "GaudiAlg/TupleObj.h"#include "GaudiAlg/Tuple.h"#include "GaudiAlg/Tuples.h"#include "GaudiAlg/ITupleTool.h"#include "GaudiAlg/GaudiTupleAlg.h"#include "GaudiPython/GaudiPython.h"#include "GaudiPython/Vector.h"

Go to the source code of this file.
Classes | |
| class | GaudiPython::TupleDecorator |
| Simple class which performs the decoration of the standard N-Tuple. More... | |
| class | GaudiPython::TupleAlgDecorator |
| Simple class to perform the "decoration" of Tuples in Python/Reflex. More... | |
| class | GaudiPython::TupleToolDecorator |
| Simple class to perform the "decoration" of Tuples in Python/Reflex. More... | |
Namespaces | |
| namespace | CLHEP |
| namespace | GaudiPython |
GaudiPython.h GaudiPython/GaudiPython.h. | |