|
Gaudi Framework, version v23r1 |
| Home | Generated: Wed Feb 29 2012 |
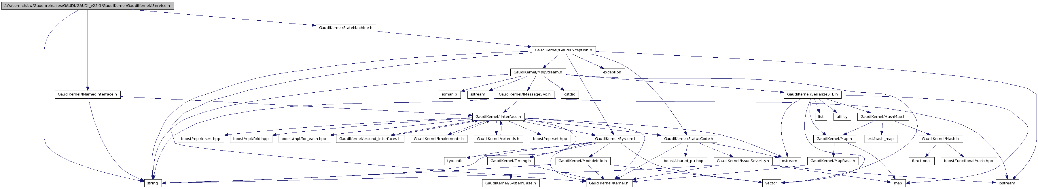
#include "GaudiKernel/INamedInterface.h"#include "GaudiKernel/StateMachine.h"#include <string>

Go to the source code of this file.
Classes | |
| class | IService |
| General service interface definition. More... | |