|
Gaudi Framework, version v23r2 |
| Home | Generated: Thu Jun 28 2012 |
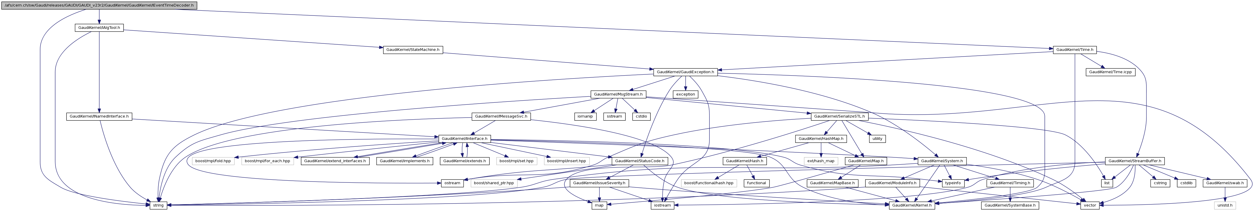
#include <string>#include "GaudiKernel/IAlgTool.h"#include "GaudiKernel/Time.h"
Go to the source code of this file.
Classes | |
| class | IEventTimeDecoder |
| Interface that a Tool that decodes the event time has to implement. More... | |