Gaudi Framework, version v23r2p1
Home
Generated: Fri Jun 29 2012
Main Page
Related Pages
Modules
Namespaces
Classes
Files
Directories
File List
File Members
GaudiKernel
src
Lib
ParsersStandardList2.cpp File Reference
#include "
ParsersStandardListCommon.h
"
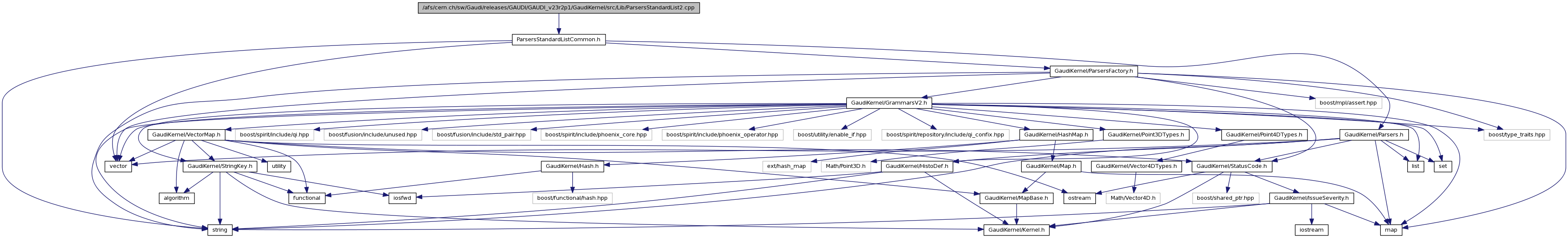
Include dependency graph for ParsersStandardList2.cpp:
Go to the source code of this file.
All
Classes
Namespaces
Files
Functions
Variables
Typedefs
Enumerations
Enumerator
Properties
Friends
Defines
Generated at Fri Jun 29 2012 15:43:56 for Gaudi Framework, version v23r2p1 by
Doxygen
version 1.7.2 written by
Dimitri van Heesch
, © 1997-2004