|
Gaudi Framework, version v23r2p1 |
| Home | Generated: Fri Jun 29 2012 |
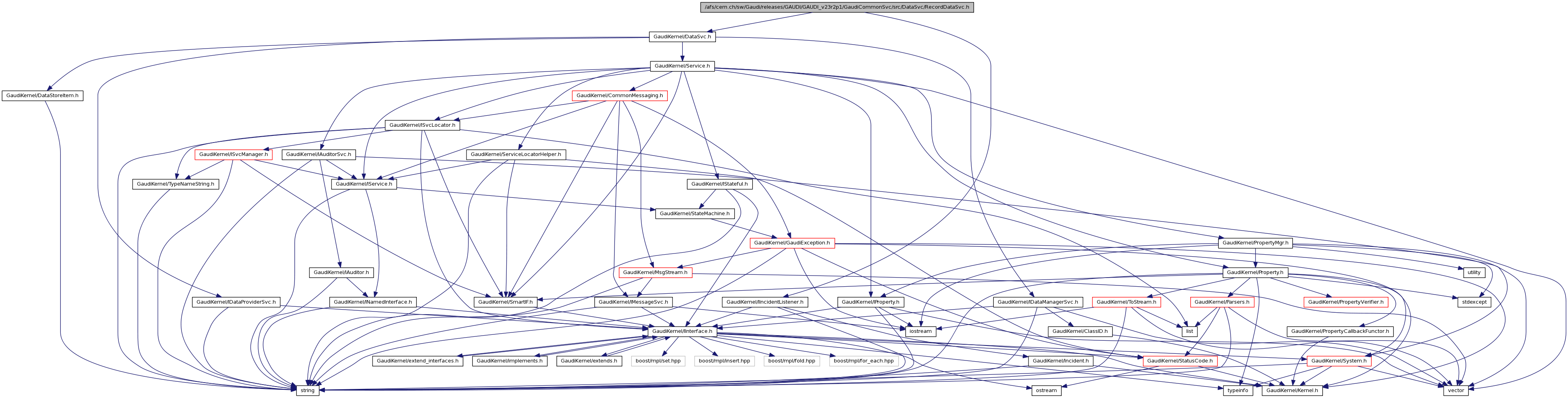
#include "GaudiKernel/DataSvc.h"#include "GaudiKernel/IIncidentListener.h"

Go to the source code of this file.
Classes | |
| class | RecordDataSvc |
| A RecordDataSvc is the base class for event services. More... | |