|
Gaudi Framework, version v23r4 |
| Home | Generated: Mon Sep 17 2012 |
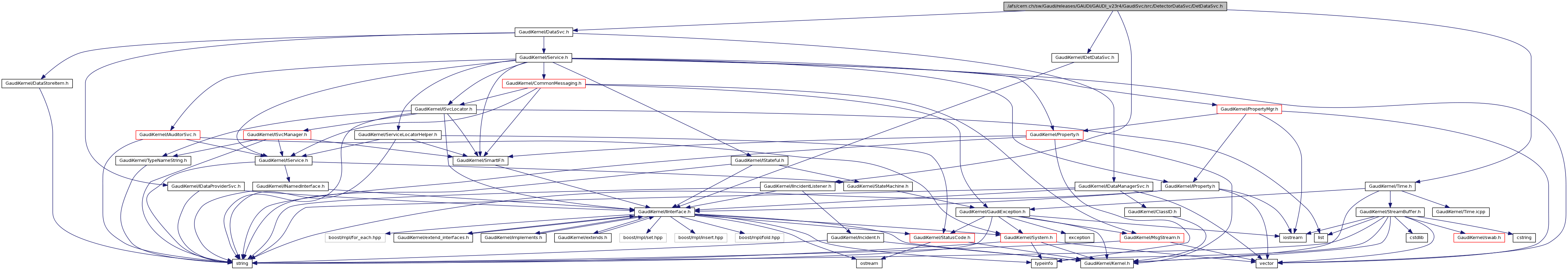
#include "GaudiKernel/DataSvc.h"#include "GaudiKernel/IDetDataSvc.h"#include "GaudiKernel/IIncidentListener.h"#include "GaudiKernel/Time.h"

Go to the source code of this file.
Classes | |
| class | DetDataSvc |
| --------------------------------------------------------------------------- More... | |