Gaudi Framework, version v23r5
Home
Generated: Wed Nov 28 2012
Main Page
Related Pages
Modules
Namespaces
Classes
Files
File List
File Members
All
Classes
Namespaces
Files
Functions
Variables
Typedefs
Enumerations
Enumerator
Properties
Friends
Macros
Groups
Pages
GaudiKernel
GaudiKernel
Classes
PropertyCallbackFunctor.h File Reference
#include "
GaudiKernel/Kernel.h
"
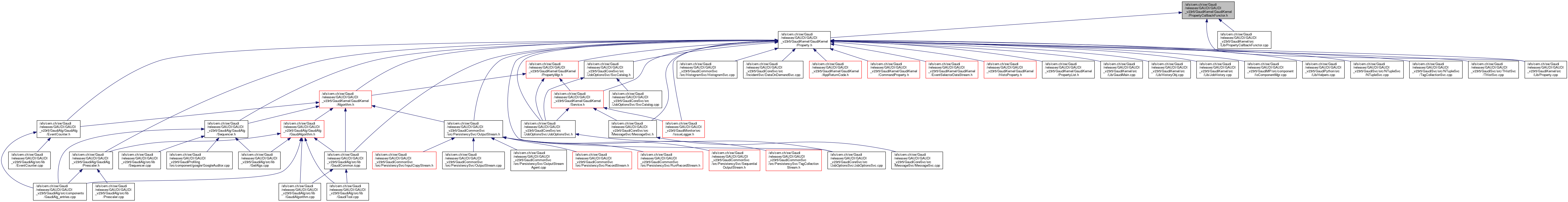
Include dependency graph for PropertyCallbackFunctor.h:
This graph shows which files directly or indirectly include this file:
Go to the source code of this file.
Classes
class
PropertyCallbackFunctor
class
PropertyCallbackPointerFunctor
class
PropertyCallbackMemberFunctor< T >
Generated at Wed Nov 28 2012 12:17:23 for Gaudi Framework, version v23r5 by
Doxygen
version 1.8.2 written by
Dimitri van Heesch
, © 1997-2004