|
Gaudi Framework, version v23r5 |
| Home | Generated: Wed Nov 28 2012 |
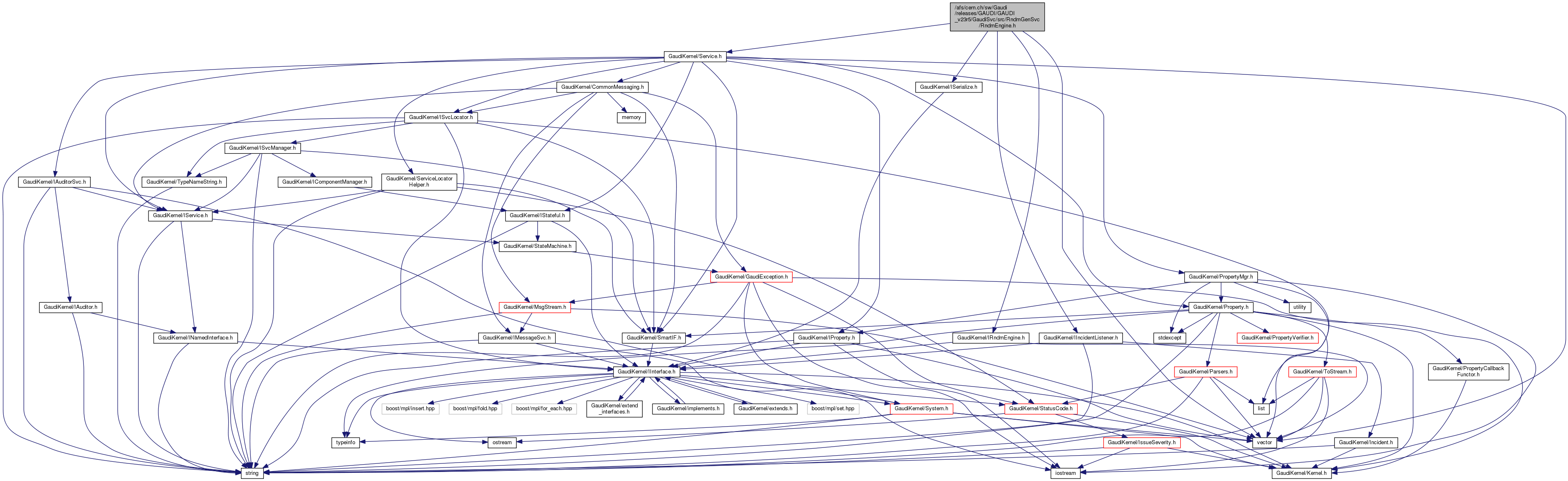
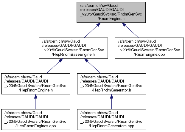
#include <vector>#include "GaudiKernel/Service.h"#include "GaudiKernel/ISerialize.h"#include "GaudiKernel/IRndmEngine.h"#include "GaudiKernel/IIncidentListener.h"

Go to the source code of this file.
Classes | |
| class | RndmEngine |
| Random Generator engine definition. More... | |