Gaudi Framework, version v23r6
Home
Generated: Wed Jan 30 2013
Main Page
Related Pages
Modules
Namespaces
Classes
Files
File List
File Members
All
Classes
Namespaces
Files
Functions
Variables
Typedefs
Enumerations
Enumerator
Properties
Friends
Macros
Groups
Pages
GaudiKernel
GaudiKernel
Classes
INamedInterface.h File Reference
#include "
GaudiKernel/IInterface.h
"
#include <
string
>
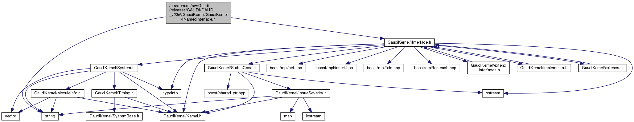
Include dependency graph for INamedInterface.h:
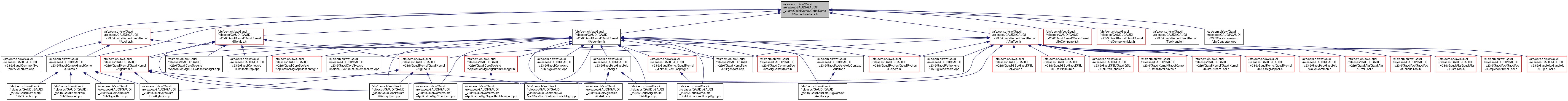
This graph shows which files directly or indirectly include this file:
Go to the source code of this file.
Classes
class
INamedInterface
IInterface
compliant class extending
IInterface
with the
name()
method.
More...
Generated at Wed Jan 30 2013 17:13:43 for Gaudi Framework, version v23r6 by
Doxygen
version 1.8.2 written by
Dimitri van Heesch
, © 1997-2004