Gaudi Framework, version v23r9
Home
Generated: Thu Jul 18 2013
Main Page
Related Pages
Modules
Namespaces
Classes
Files
File List
File Members
All
Classes
Namespaces
Files
Functions
Variables
Typedefs
Enumerations
Enumerator
Properties
Friends
Macros
Groups
Pages
GaudiKernel
GaudiKernel
Classes
SmartRefBase.h File Reference
#include "
GaudiKernel/StreamBuffer.h
"
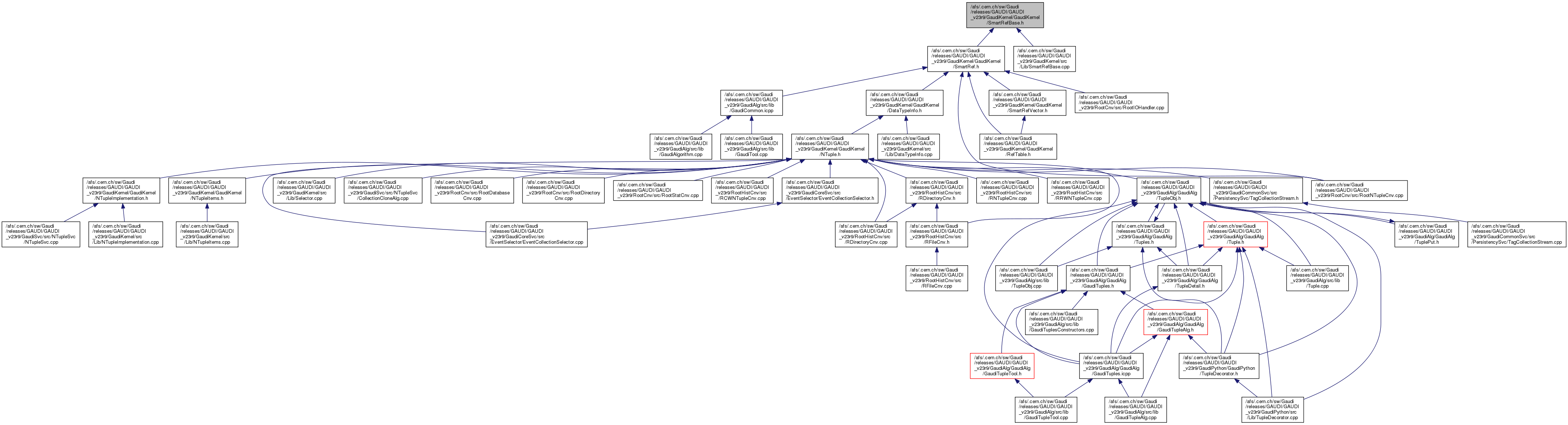
Include dependency graph for SmartRefBase.h:
This graph shows which files directly or indirectly include this file:
Go to the source code of this file.
Classes
class
SmartRefBase
User example objects:
SmartRefBase
.
More...
Generated at Thu Jul 18 2013 12:18:06 for Gaudi Framework, version v23r9 by
Doxygen
version 1.8.2 written by
Dimitri van Heesch
, © 1997-2004