|
Gaudi Framework, version v24r2 |
| Home | Generated: Wed Dec 4 2013 |


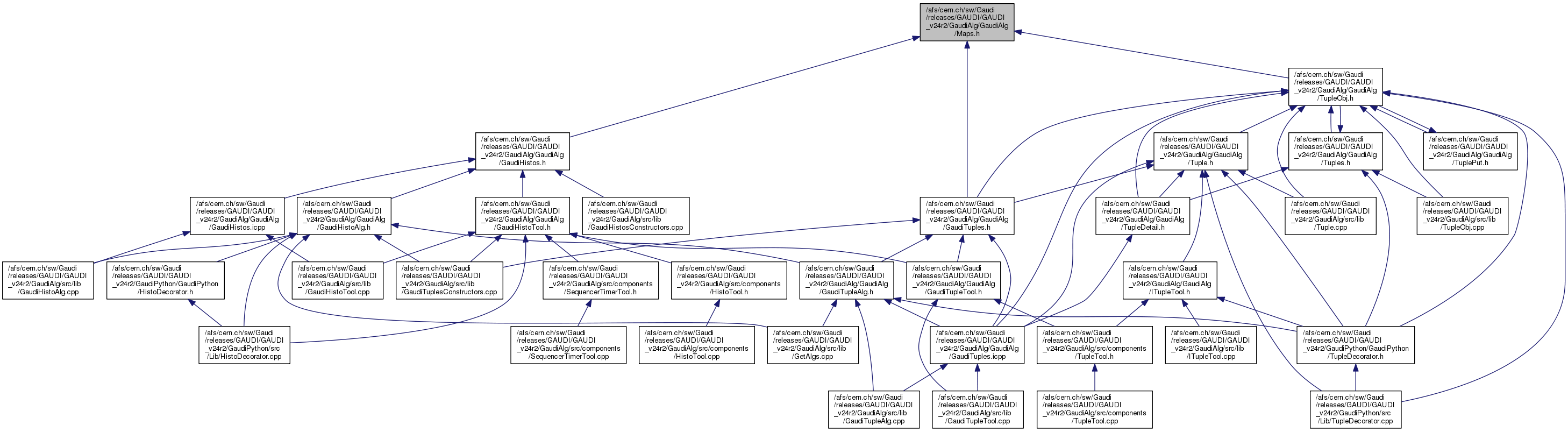
Go to the source code of this file.
Namespaces | |
| namespace | AIDA |
| : AIDA interfaces visibility | |
| namespace | Tuples |
| General namespace for Tuple properties. | |
| namespace | GaudiAlg |
| GaudiAlg.h GaudiAlg/GaudiAlg.h Namespace with definition of useful constants, types and function, common for all classes from GaudiAlg package. | |
Typedefs | |
| typedef GaudiUtils::HashMap < std::string, AIDA::IHistogram1D * > | GaudiAlg::Histo1DMapTitle |
| the actual type for (title)->(1D histogram) map | |
| typedef GaudiUtils::HashMap < HistoID, AIDA::IHistogram1D * > | GaudiAlg::Histo1DMapID |
| the actual type for (ID)->(1D histogram) map | |
| typedef GaudiUtils::HashMap < std::string, AIDA::IHistogram2D * > | GaudiAlg::Histo2DMapTitle |
| the actual type for (title)->(2D histogram) map | |
| typedef GaudiUtils::HashMap < HistoID, AIDA::IHistogram2D * > | GaudiAlg::Histo2DMapID |
| the actual type for (ID)->(2D histogram) map | |
| typedef GaudiUtils::HashMap < std::string, AIDA::IHistogram3D * > | GaudiAlg::Histo3DMapTitle |
| the actual type for (title)->(3D histogram) map | |
| typedef GaudiUtils::HashMap < HistoID, AIDA::IHistogram3D * > | GaudiAlg::Histo3DMapID |
| the actual type for (ID)->(3D histogram) map | |
| typedef GaudiUtils::HashMap < std::string, AIDA::IProfile1D * > | GaudiAlg::Profile1DMapTitle |
| the actual type for (title)->(1D Profile Histogram) map | |
| typedef GaudiUtils::HashMap < HistoID, AIDA::IProfile1D * > | GaudiAlg::Profile1DMapID |
| the actual type for (ID)->(1D Profile histogram) map | |
| typedef GaudiUtils::HashMap < std::string, AIDA::IProfile2D * > | GaudiAlg::Profile2DMapTitle |
| the actual type for (title)->(2D Profile Histogram) map | |
| typedef GaudiUtils::HashMap < HistoID, AIDA::IProfile2D * > | GaudiAlg::Profile2DMapID |
| the actual type for (ID)->(2D Profile histogram) map | |
| typedef GaudiUtils::HashMap < std::string, Tuples::TupleObj * > | GaudiAlg::TupleMapTitle |
| the actual type for (title)->(tuple) map | |
| typedef GaudiUtils::HashMap < TupleID, Tuples::TupleObj * > | GaudiAlg::TupleMapID |
| the actual type for (ID)->(tuple) map | |