|
Gaudi Framework, version v25r0 |
| Home | Generated: Mon Feb 17 2014 |
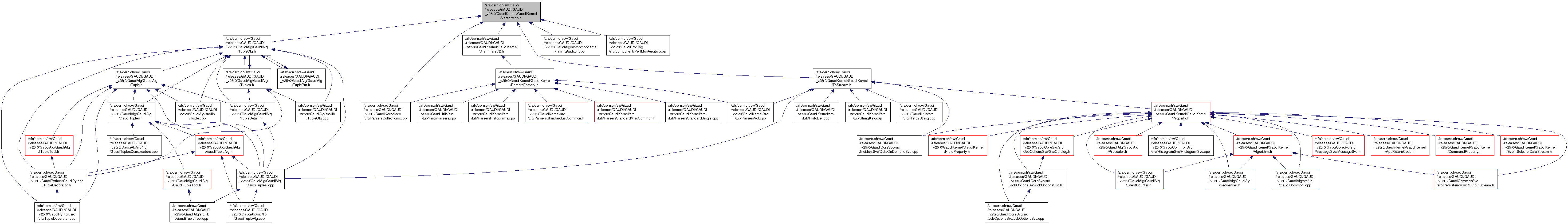
#include <utility>#include <functional>#include <vector>#include <algorithm>#include <ostream>#include "GaudiKernel/MapBase.h"#include "GaudiKernel/StatusCode.h"#include "GaudiKernel/StringKey.h"

Go to the source code of this file.
Classes | |
| class | GaudiUtils::VectorMap< KEY, VALUE, KEYCOMPARE, ALLOCATOR > |
| A bit modified version of 'Loki::AssocVector' associative vector from Loki library by Andrei Alexandrescu. More... | |
| struct | GaudiUtils::VectorMap< KEY, VALUE, KEYCOMPARE, ALLOCATOR >::_compare_type |
| The actual structure used to compare the elements Only "key" is important for comparison. More... | |
Namespaces | |
| namespace | GaudiUtils |
| Forward declarations for the functions in SerializeSTL.h. | |
| namespace | std |
| STL namespace. | |
| namespace | Gaudi |
| : AIDA interfaces visibility | |
| namespace | Gaudi::Parsers |
Functions | |
| template<class KEY , class VALUE , class KEYCOMPARE , class ALLOCATOR > | |
| void | std::swap (GaudiUtils::VectorMap< KEY, VALUE, KEYCOMPARE, ALLOCATOR > &left, GaudiUtils::VectorMap< KEY, VALUE, KEYCOMPARE, ALLOCATOR > &right) |
| the definition of specialized algorithm for swapping | |
| GAUDI_API StatusCode | Gaudi::Parsers::parse (GaudiUtils::VectorMap< std::string, double > &result, const std::string &input) |
| parse the key from the string | |
| GAUDI_API StatusCode | Gaudi::Parsers::parse (GaudiUtils::VectorMap< Gaudi::StringKey, double > &result, const std::string &input) |
| parse the vector of keys from the string | |