|
Gaudi Framework, version v25r1 |
| Home | Generated: Mon Mar 24 2014 |
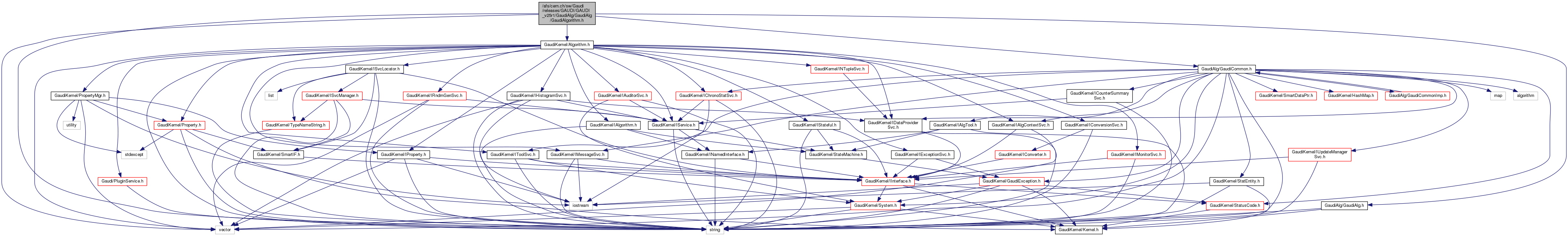
#include <vector>#include <string>#include "GaudiKernel/Algorithm.h"#include "GaudiAlg/GaudiAlg.h"#include "GaudiAlg/GaudiCommon.h"

Go to the source code of this file.
Classes | |
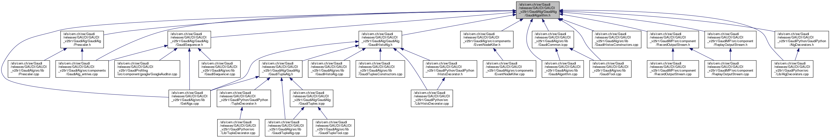
| class | GaudiAlgorithm |
| The useful base class for data processing algorithms. More... | |