|
Gaudi Framework, version v25r1p1 |
| Home | Generated: Mon Mar 24 2014 |
This file has been imported from LoKi project "C++ ToolKit for Smart and Friendly Physics Analysis" More...


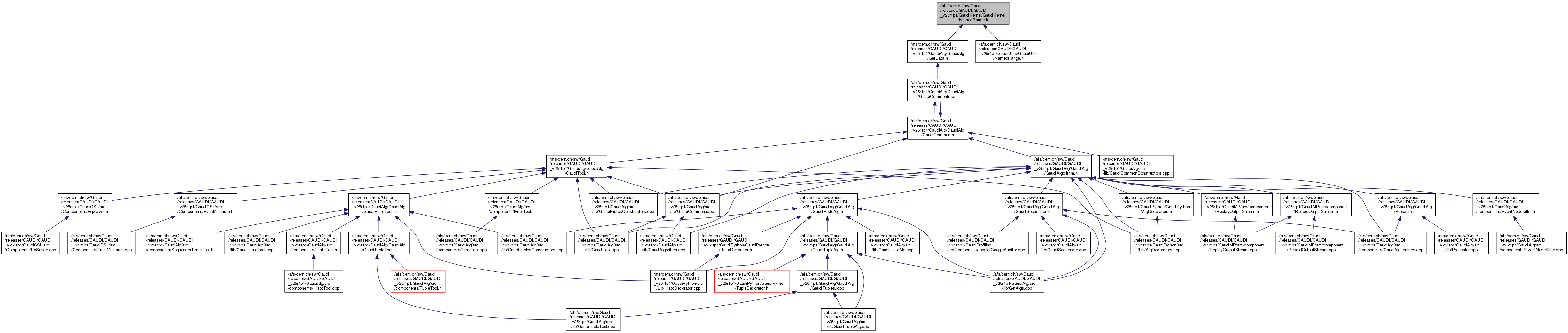
Go to the source code of this file.
Classes | |
| class | Gaudi::NamedRange_< TYPE > |
Namespaces | |
| namespace | Gaudi |
| : AIDA interfaces visibility | |
Functions | |
| template<class CONTAINER > | |
| NamedRange_< CONTAINER > | Gaudi::range (const CONTAINER &cnt, const std::string &name) |
| simple function to create the named range form arbitrary container | |
This file has been imported from LoKi project "C++ ToolKit for Smart and Friendly Physics Analysis"
The package has been designed with the kind help from Galina PAKHLOVA and Sergey BARSUK. Many bright ideas, contributions and advices from G.Raven, J.van Tilburg, A.Golutvin, P.Koppenburg have been used in the design.
Definition in file NamedRange.h.