Gaudi Framework, version v25r2

Home   Generated: Wed Jun 4 2014
 All Classes Namespaces Files Functions Variables Typedefs Enumerations Enumerator Properties Friends Macros Groups Pages
Classes | Namespaces
RootConverter.h File Reference
#include "GaudiKernel/Converter.h"
#include "RootCnv/RootCnvSvc.h"
Include dependency graph for RootConverter.h:
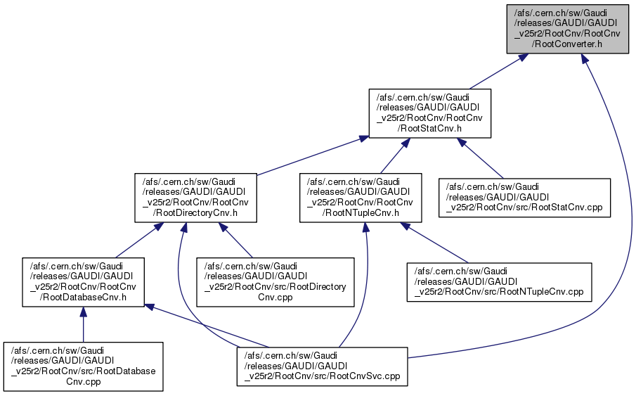
This graph shows which files directly or indirectly include this file:

Go to the source code of this file.

Classes

class  Gaudi::RootConverter
 Description: Definition of the ROOT data converter. More...
 

Namespaces

namespace  Gaudi
 : AIDA interfaces visibility
 

Generated at Wed Jun 4 2014 14:49:00 for Gaudi Framework, version v25r2 by Doxygen version 1.8.2 written by Dimitri van Heesch, © 1997-2004