The Gaudi Framework
v33r0 (d5ea422b)
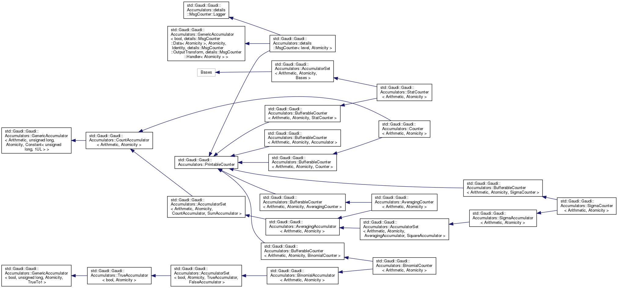
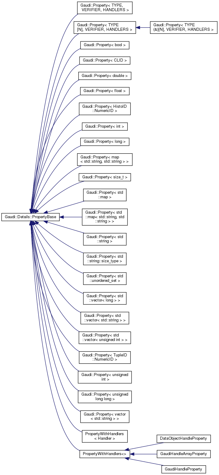
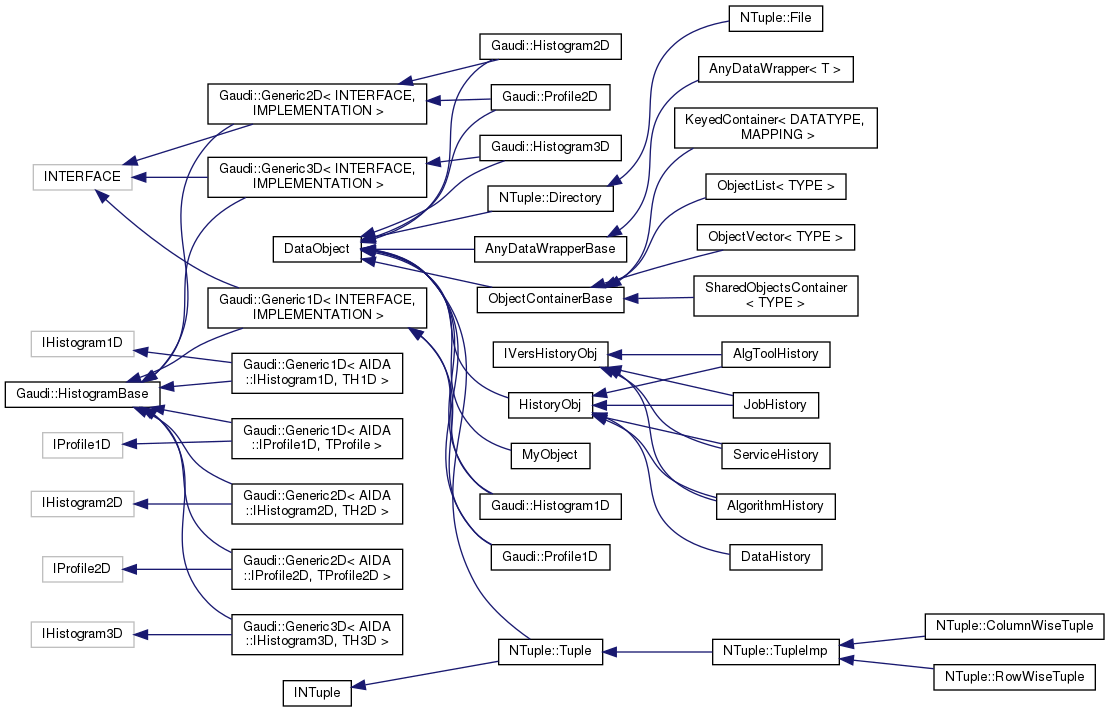
Class Hierarchy
Go to the textual class hierarchy
Generated on Mon Dec 16 2019 23:27:05 for The Gaudi Framework by
1.8.15