The Gaudi Framework
v36r2 (27905625)
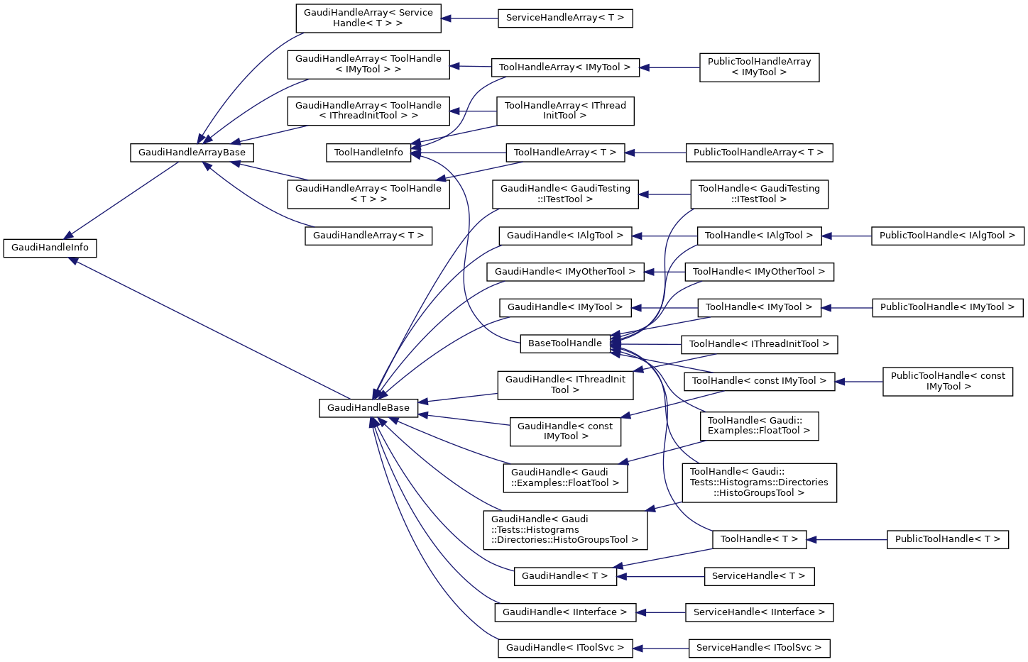
Class Hierarchy
Go to the textual class hierarchy
Generated on Mon Oct 18 2021 17:36:17 for The Gaudi Framework by
1.8.18