|
Gaudi Framework, version v23r2 |
| Home | Generated: Thu Jun 28 2012 |
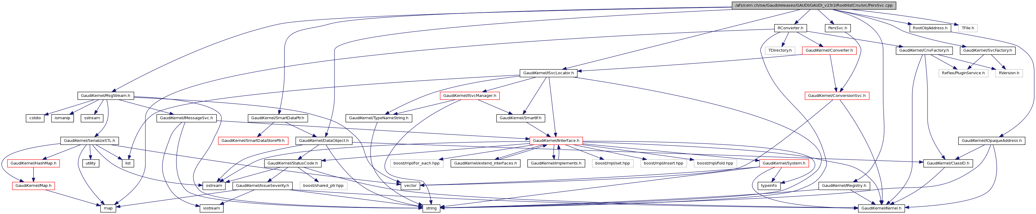
#include "GaudiKernel/DataObject.h"#include "GaudiKernel/SvcFactory.h"#include "GaudiKernel/MsgStream.h"#include "GaudiKernel/ISvcLocator.h"#include "GaudiKernel/IRegistry.h"#include "GaudiKernel/SmartDataPtr.h"#include "RootObjAddress.h"#include "RConverter.h"#include "PersSvc.h"#include "TFile.h"
Go to the source code of this file.
Namespaces | |
| namespace | RootHistCnv |
Variables | |
| static std::string | RootHistCnv::stat_dir = "/stat" |
| static std::string | RootHistCnv::undefFileName = "UndefinedROOTOutputFileName" |