![]() |
|
|
Generated: 18 Jul 2008 |
#include <string>
#include <limits>
#include <cfloat>
#include <stdexcept>
#include "GaudiKernel/DataTypeInfo.h"
#include "GaudiKernel/DataObject.h"
#include "GaudiKernel/INTuple.h"
#include "GaudiKernel/SmartDataPtr.h"
#include "GaudiKernel/IOpaqueAddress.h"
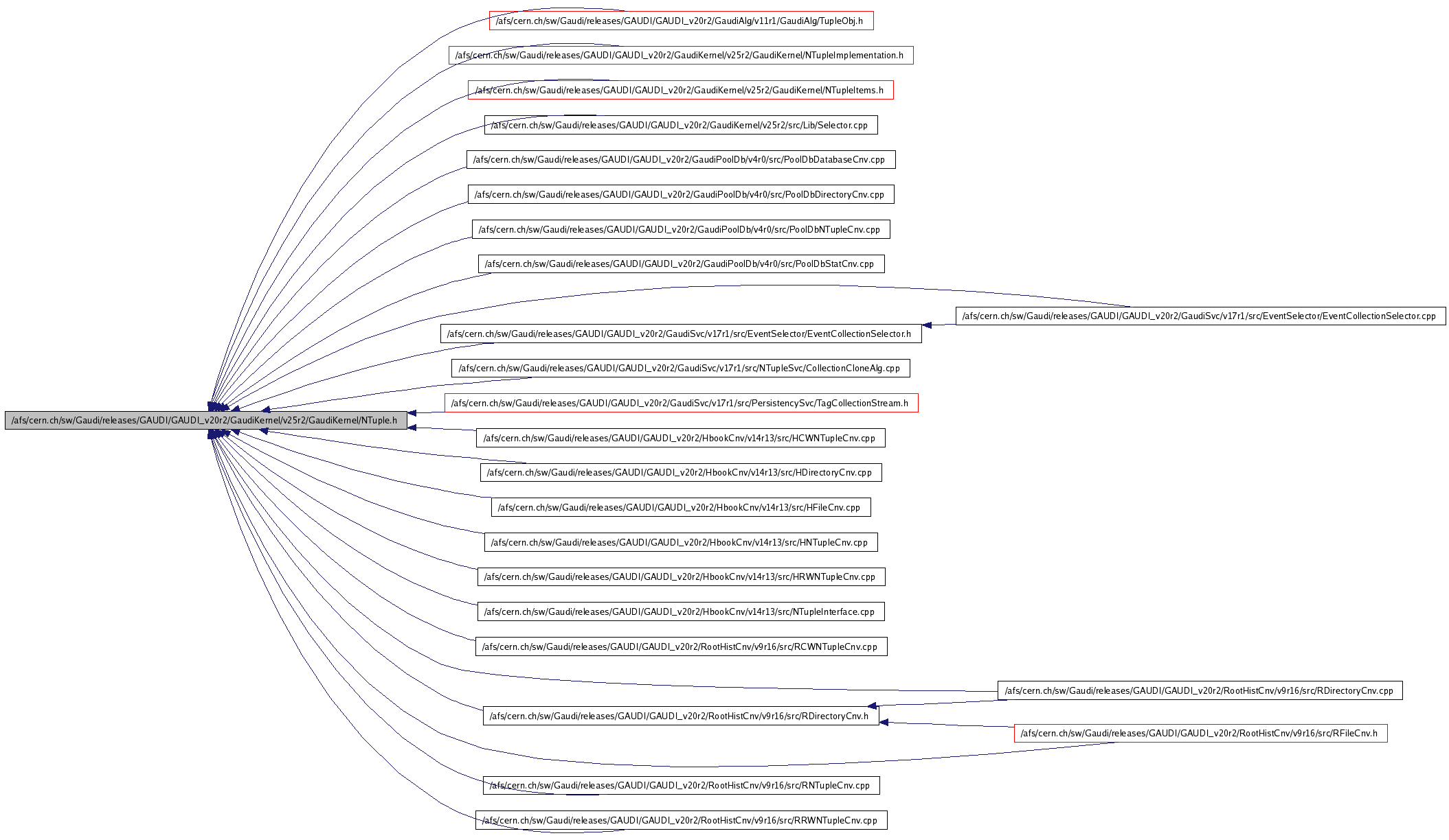
Include dependency graph for NTuple.h:

This graph shows which files directly or indirectly include this file:

Go to the source code of this file.
Namespaces | |
| namespace | NTuple |
Classes | |
| class | NTuple::Range< TYP > |
| Class defining a range. More... | |
| class | NTuple::Range< bool > |
| class | NTuple::_Data< TYP > |
| Abstract class discribing basic data in an Ntuple. More... | |
| class | NTuple::_Item< TYP > |
| Abstract class discribing a column in a N tuple. More... | |
| class | NTuple::_Array< TYP > |
| Abstract class discribing a column-array in a N tuple. More... | |
| class | NTuple::_Matrix< TYP > |
| Abstract class discribing a matrix column in a N tuple. More... | |
| class | NTuple::_Accessor< TYP > |
| Class acting as a smart pointer holding a N tuple entry. More... | |
| class | NTuple::Item< TYP > |
| Class acting as a smart pointer holding a N tuple _Item. More... | |
| class | NTuple::Item< bool > |
| Specialization acting as a smart pointer holding a N tuple _Item. More... | |
| class | NTuple::Array< TYP > |
| Class acting as a smart pointer holding a N tuple _Item. More... | |
| class | NTuple::Matrix< TYP > |
| Class acting as a smart pointer holding a N tuple _Item. More... | |
| class | NTuple::Tuple |
| Abstract base class which allows the user to interact with the actual N tuple implementation. More... | |
| class | NTuple::Directory |
| Small class representing an N tuple directory in the transient store. More... | |
| class | NTuple::File |
| Small class representing an N tuple file in the transient store. More... | |
| class | NTuple::Array< IOpaqueAddress * > |
| class | NTuple::Matrix< IOpaqueAddress * > |
Typedefs | |
| typedef SmartDataPtr< NTuple::Tuple > | NTuplePtr |
| typedef SmartDataPtr< NTuple::Directory > | NTupleDirPtr |
| typedef SmartDataPtr< NTuple::File > | NTupleFilePtr |
Functions | |
| template<class T> | |
| std::ostream & | operator<< (std::ostream &s, const NTuple::Item< T > &obj) |
| typedef SmartDataPtr<NTuple::Directory> NTupleDirPtr |
| typedef SmartDataPtr<NTuple::File> NTupleFilePtr |
| typedef SmartDataPtr<NTuple::Tuple> NTuplePtr |
| std::ostream& operator<< | ( | std::ostream & | s, | |
| const NTuple::Item< T > & | obj | |||
| ) |
Definition at line 1210 of file NTuple.h.
References Gaudi::Units::s.
01211 { 01212 return s << T(obj); 01213 }