![]() |
|
|
Generated: 18 Jul 2008 |
#include <GaudiKernel/AlgTool.h>
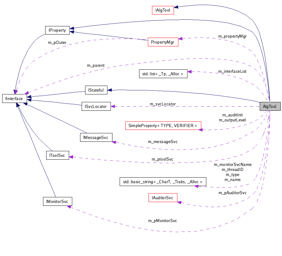
Inheritance diagram for AlgTool:


Specific methods for doing something usefull should be implemented in the concrete tools. Sub-types of this class could implement an additional interface for behaviour common to sets of concrete tools (for example vertexers).
Definition at line 35 of file AlgTool.h.
Public Member Functions | |
| virtual StatusCode | queryInterface (const InterfaceID &riid, void **ppvUnknown) |
| Query for a given interface. | |
| virtual unsigned long | addRef () |
| Reference Interface instance. | |
| virtual unsigned long | release () |
| Release Interface instance. | |
| virtual const std::string & | name () const |
| Retrieve full identifying name of the concrete tool object. | |
| virtual const std::string & | type () const |
| Retrieve type (concrete class) of the sub-algtool. | |
| virtual const IInterface * | parent () const |
| Retrieve parent of the sub-algtool. | |
| virtual StatusCode | configure () |
| Configuration (from OFFLINE to CONFIGURED). | |
| virtual StatusCode | initialize () |
| Initialization (from CONFIGURED to INITIALIZED). | |
| virtual StatusCode | start () |
| Start (from INITIALIZED to RUNNING). | |
| virtual StatusCode | stop () |
| Stop (from RUNNING to INITIALIZED). | |
| virtual StatusCode | finalize () |
| Finalize (from INITIALIZED to CONFIGURED). | |
| virtual StatusCode | terminate () |
| Initialization (from CONFIGURED to OFFLINE). | |
| virtual StatusCode | reinitialize () |
| Initialization (from INITIALIZED or RUNNING to INITIALIZED, via CONFIGURED). | |
| virtual StatusCode | restart () |
| Initialization (from RUNNING to RUNNING, via INITIALIZED). | |
| virtual Gaudi::StateMachine::State | FSMState () const |
| Get the current state. | |
| virtual Gaudi::StateMachine::State | targetFSMState () const |
| When we are in the middle of a transition, get the state where the transition is leading us. | |
| virtual StatusCode | sysInitialize () |
| Initialize AlgTool. | |
| virtual StatusCode | sysStart () |
| Start AlgTool. | |
| virtual StatusCode | sysStop () |
| Stop AlgTool. | |
| virtual StatusCode | sysFinalize () |
| Finalize AlgTool. | |
| virtual StatusCode | sysReinitialize () |
| Initialize AlgTool. | |
| virtual StatusCode | sysRestart () |
| Start AlgTool. | |
| virtual StatusCode | setProperty (const Property &p) |
| Default implementations for IProperty interface. | |
| virtual StatusCode | setProperty (const std::string &s) |
| Set the property by string. | |
| virtual StatusCode | setProperty (const std::string &n, const std::string &v) |
| Set the property by std::string. | |
| virtual StatusCode | getProperty (Property *p) const |
| Get the property by property. | |
| virtual const Property & | getProperty (const std::string &name) const |
| Get the property by name. | |
| virtual StatusCode | getProperty (const std::string &n, std::string &v) const |
| Get the property by std::string. | |
| virtual const std::vector< Property * > & | getProperties () const |
| Get list of properties. | |
| PropertyMgr * | getPropertyMgr () |
| template<class TYPE> | |
| StatusCode | setProperty (const std::string &name, const TYPE &value) |
| set the property form the value | |
| AlgTool (const std::string &type, const std::string &name, const IInterface *parent) | |
| Standard Constructor. | |
| ISvcLocator * | serviceLocator () const |
| Retrieve pointer to service locator. | |
| ISvcLocator * | svcLoc () const |
| shortcut for the methos service locator | |
| IMessageSvc * | msgSvc () const |
| Retrieve pointer to message service. | |
| IToolSvc * | toolSvc () const |
| The standard ToolSvc service, Return a pointer to the service if present. | |
| StatusCode | setProperties () |
| Method for setting declared properties to the values specified in the jobOptions via the job option service. | |
| template<class T> | |
| StatusCode | service (const std::string &name, T *&svc, bool createIf=true) const |
| Access a service by name, creating it if it doesn't already exist. | |
| template<class T> | |
| StatusCode | service (const std::string &type, const std::string &name, T *&svc) const |
| Access a service by name, type creating it if it doesn't already exist. | |
| void | declInterface (const InterfaceID &, void *) |
| declare interface | |
| template<class T> | |
| Property * | declareProperty (const std::string &name, T &property, const std::string &doc="none") const |
| Declare the named property. | |
| Property * | declareRemoteProperty (const std::string &name, IProperty *rsvc, const std::string &rname="") const |
| Declare remote named properties. | |
| IAuditorSvc * | auditorSvc () const |
| Access the auditor service. | |
| IMonitorSvc * | monitorSvc () const |
| Access the monitor service. | |
| template<class T> | |
| void | declareInfo (const std::string &name, const T &var, const std::string &desc) const |
| Declare monitoring information. | |
| void | declareInfo (const std::string &name, const std::string &format, const void *var, int size, const std::string &desc) const |
| Declare monitoring information (special case). | |
Protected Member Functions | |
| int | outputLevel () const |
| get tool's output level | |
| virtual unsigned long | refCount () const |
| Current number of refCounts. | |
| IntegerProperty & | outputLevelProperty () |
| Accessor for the Message level property. | |
| void | initOutputLevel (Property &prop) |
| callback for output level property | |
| virtual | ~AlgTool () |
Private Types | |
| typedef std::list< std::pair< InterfaceID, void * > > | InterfaceList |
Private Member Functions | |
| StatusCode | service_i (const std::string &algName, bool createIf, const InterfaceID &iid, void **ppSvc) const |
| implementation of service method | |
| StatusCode | service_i (const std::string &svcType, const std::string &svcName, const InterfaceID &iid, void **ppS) const |
Private Attributes | |
| IntegerProperty | m_outputLevel |
| AlgTool output level. | |
| std::string | m_type |
| AlgTool type (concrete class name). | |
| const std::string | m_name |
| AlgTool full name. | |
| const IInterface * | m_parent |
| AlgTool parent. | |
| unsigned long | m_refCount |
| Reference counter. | |
| ISvcLocator * | m_svcLocator |
| Pointer to Service Locator service. | |
| IMessageSvc * | m_messageSvc |
| Message service. | |
| IToolSvc * | m_ptoolSvc |
| Tool service. | |
| IMonitorSvc * | m_pMonitorSvc |
| Online Monitoring Service. | |
| std::string | m_monitorSvcName |
| Name to use for Monitor Service. | |
| PropertyMgr * | m_propertyMgr |
| Property Manager. | |
| InterfaceList | m_interfaceList |
| Interface list. | |
| std::string | m_threadID |
| Thread Id for Alg Tool. | |
| IAuditorSvc * | m_pAuditorSvc |
| Auditor Service. | |
| BooleanProperty | m_auditInit |
| bool | m_auditorInitialize |
| flag for auditors in "initialize()" | |
| bool | m_auditorStart |
| flag for auditors in "start()" | |
| bool | m_auditorStop |
| flag for auditors in "stop()" | |
| bool | m_auditorFinalize |
| flag for auditors in "finalize()" | |
| bool | m_auditorReinitialize |
| flag for auditors in "reinitialize()" | |
| bool | m_auditorRestart |
| flag for auditors in "restart()" | |
| Gaudi::StateMachine::State | m_state |
| state of the Tool | |
| Gaudi::StateMachine::State | m_targetState |
| state of the Tool | |
Friends | |
| class | ToolSvc |
Classes | |
| class | declareInterface |
typedef std::list<std::pair<InterfaceID,void*> > AlgTool::InterfaceList [private] |
| AlgTool::AlgTool | ( | const std::string & | type, | |
| const std::string & | name, | |||
| const IInterface * | parent | |||
| ) |
Standard Constructor.
| type | the concrete class of the sub-algtool | |
| name | the full name of the concrete sub-algtool | |
| parent | the parent of the concrete sub-algtool |
Definition at line 215 of file AlgTool.cpp.
References PropertyWithValue< TYPE >::assign(), declareProperty(), Property::declareUpdateHandler(), std::basic_string< _CharT, _Traits, _Alloc >::empty(), getGaudiThreadIDfromName(), Gaudi::Utils::getProperty(), initOutputLevel(), StatusCode::isFailure(), m_auditInit, m_auditorFinalize, m_auditorInitialize, m_auditorStart, m_auditorStop, m_messageSvc, m_monitorSvcName, m_outputLevel, m_svcLocator, m_threadID, msgSvc(), name(), parent(), ISvcLocator::service(), serviceLocator(), type(), System::typeinfoName(), and PropertyWithValue< TYPE >::value().
00219 : m_outputLevel ( MSG::NIL ) 00220 , m_type ( type ) 00221 , m_name ( name ) 00222 , m_parent ( parent ) 00223 , m_refCount ( 1 ) 00224 , m_svcLocator ( 0 ) 00225 , m_messageSvc ( 0 ) 00226 , m_ptoolSvc ( 0 ) 00227 , m_pMonitorSvc ( NULL ) 00228 , m_propertyMgr ( new PropertyMgr() ) 00229 , m_interfaceList ( ) 00230 , m_threadID ( ) 00231 , m_pAuditorSvc ( 0 ) 00232 , m_auditInit ( false ) 00233 , m_state ( Gaudi::StateMachine::CONFIGURED ) 00234 , m_targetState ( Gaudi::StateMachine::CONFIGURED ) 00235 { 00236 declareProperty( "MonitorService", m_monitorSvcName = "MonitorSvc" ); 00237 00238 { // get the "OutputLevel" property from parent 00239 const Property* _p = Gaudi::Utils::getProperty ( parent , "OutputLevel") ; 00240 if ( 0 != _p ) { m_outputLevel.assign( *_p ) ; } 00241 declareProperty ( "OutputLevel" , m_outputLevel ) ; 00242 m_outputLevel.declareUpdateHandler(&AlgTool::initOutputLevel, this); 00243 } 00244 00245 IInterface* _p = const_cast<IInterface*> ( parent ) ; 00246 00247 if ( Algorithm* _alg = dynamic_cast<Algorithm*> ( _p ) ) 00248 { 00249 m_svcLocator = _alg -> serviceLocator () ; 00250 m_messageSvc = _alg -> msgSvc () ; 00251 m_threadID = getGaudiThreadIDfromName ( _alg -> name() ) ; 00252 } 00253 else if ( Service* _svc = dynamic_cast<Service*> ( _p ) ) 00254 { 00255 m_svcLocator = _svc -> serviceLocator () ; 00256 m_messageSvc = _svc -> msgSvc () ; 00257 m_threadID = getGaudiThreadIDfromName ( _svc -> name() ) ; 00258 } 00259 else if ( AlgTool* _too = dynamic_cast<AlgTool*> ( _p ) ) 00260 { 00261 m_svcLocator = _too -> m_svcLocator; 00262 m_messageSvc = _too -> m_messageSvc; 00263 m_threadID = getGaudiThreadIDfromName ( _too ->m_threadID ) ; 00264 } 00265 else if ( Auditor* _aud = dynamic_cast<Auditor*> ( _p ) ) 00266 { 00267 m_svcLocator = _aud -> serviceLocator() ; 00268 m_messageSvc = _aud -> msgSvc() ; 00269 m_threadID = getGaudiThreadIDfromName ( _aud -> name() ) ; 00270 } 00271 else 00272 { 00273 throw GaudiException 00274 ( "Failure to create tool '" 00275 + type + "/" + name + "': illegal parent type '" 00276 + System::typeinfoName(typeid(*_p)) + "'", "AlgTool", 0 ); 00277 } 00278 00279 00280 { // audit tools 00281 IProperty *appMgr = 0 ; 00282 StatusCode sc = m_svcLocator->service("ApplicationMgr", appMgr) ; 00283 if (sc.isFailure() || 0 == appMgr ) 00284 { throw GaudiException("Could not locate ApplicationMgr","AlgTool",0); } 00285 const Property* p = Gaudi::Utils::getProperty( appMgr , "AuditTools"); 00286 if ( 0 != p ) { m_auditInit.assign ( *p ) ; } 00287 declareProperty ( "AuditTools", m_auditInit ); 00288 bool audit = m_auditInit.value(); 00289 // Declare common AlgTool properties with their defaults 00290 declareProperty ( "AuditInitialize" , m_auditorInitialize = audit ) ; 00291 declareProperty ( "AuditStart" , m_auditorStart = audit ) ; 00292 declareProperty ( "AuditStop" , m_auditorStop = audit ) ; 00293 declareProperty ( "AuditFinalize" , m_auditorFinalize = audit ) ; 00294 } 00295 00296 // check thread ID and try if tool name indicates thread ID 00297 if ( m_threadID.empty() ) 00298 { m_threadID = getGaudiThreadIDfromName ( AlgTool::name() ) ; } 00299 }
| AlgTool::~AlgTool | ( | ) | [protected, virtual] |
Definition at line 599 of file AlgTool.cpp.
References m_pAuditorSvc, m_pMonitorSvc, m_propertyMgr, m_ptoolSvc, IInterface::release(), and IMonitorSvc::undeclareAll().
00601 { 00602 delete m_propertyMgr; 00603 if( m_ptoolSvc ) m_ptoolSvc->release(); 00604 if( m_pAuditorSvc ) m_pAuditorSvc->release(); 00605 if ( m_pMonitorSvc ) { m_pMonitorSvc->undeclareAll(this); m_pMonitorSvc->release(); } 00606 }
| StatusCode AlgTool::queryInterface | ( | const InterfaceID & | riid, | |
| void ** | ppvUnknown | |||
| ) | [virtual] |
Query for a given interface.
Implements IInterface.
Reimplemented in PartitionSwitchTool.
Definition at line 40 of file AlgTool.cpp.
References StatusCode::FAILURE, IInterface::interfaceID(), INamedInterface::interfaceID(), IStateful::interfaceID(), IProperty::interfaceID(), and IAlgTool::interfaceID().
Referenced by PartitionSwitchTool::queryInterface().
00043 { 00044 if ( 0 == ppvi ) { return StatusCode::FAILURE ; } // RETURN 00045 // 00046 if ( IAlgTool ::interfaceID() .versionMatch ( riid ) ) 00047 { *ppvi = static_cast<IAlgTool*> ( this ) ; } 00048 else if ( IProperty ::interfaceID() .versionMatch ( riid ) ) 00049 { *ppvi = static_cast<IProperty*> ( this ) ; } 00050 else if ( IStateful ::interfaceID() . versionMatch ( riid ) ) 00051 { *ppvi = static_cast<IStateful*> ( this ) ; } 00052 else if ( INamedInterface ::interfaceID() .versionMatch ( riid ) ) 00053 { *ppvi = static_cast<INamedInterface*> ( this ) ; } 00054 else if ( IInterface ::interfaceID() .versionMatch ( riid ) ) 00055 { *ppvi = static_cast<IInterface*> ( this ) ; } 00056 else 00057 { 00058 for ( InterfaceList::iterator it = m_interfaceList.begin() ; 00059 m_interfaceList.end() != it ; ++it ) 00060 { 00061 if ( !it->first.versionMatch ( riid ) ) { continue ; } 00062 // OK 00063 *ppvi = it->second ; 00064 addRef() ; 00065 return SUCCESS ; // RETURN 00066 } 00067 *ppvi = 0 ; 00068 return NO_INTERFACE ; // RETURN 00069 } 00070 // increment the reference counter 00071 addRef() ; 00072 // 00073 return SUCCESS; 00074 }
| unsigned long AlgTool::addRef | ( | ) | [virtual] |
Reference Interface instance.
Implements IInterface.
Definition at line 20 of file AlgTool.cpp.
References m_refCount.
Referenced by PartitionSwitchTool::queryInterface().
00022 { 00023 m_refCount++; 00024 return m_refCount; 00025 }
| unsigned long AlgTool::release | ( | ) | [virtual] |
Release Interface instance.
Implements IInterface.
Definition at line 28 of file AlgTool.cpp.
References count(), and m_refCount.
00030 { 00031 unsigned long count = --m_refCount; 00032 if( count <= 0) { 00033 delete this; 00034 } 00035 return count; 00036 }
| const std::string & AlgTool::name | ( | ) | const [virtual] |
Retrieve full identifying name of the concrete tool object.
Implements INamedInterface.
Definition at line 84 of file AlgTool.cpp.
References m_name.
Referenced by PartitionSwitchTool::_check(), DataStreamTool::addStream(), GFALDataStreamTool::addStreams(), SequencerTimerTool::addTimer(), AlgTool(), auditorSvc(), DataStreamTool::clear(), DataStreamTool::connectStream(), DataStreamTool::createSelector(), declareInfo(), declareProperty(), declareRemoteProperty(), GslErrorCount::finalize(), FuncMinimum::finalize(), EqSolver::finalize(), GFALDataStreamTool::finalize(), SequencerTimerTool::finalize(), DataStreamTool::finalizeStream(), GFALDataStreamTool::firstBlockStage(), SequencerTimerTool::indexByName(), PartitionSwitchTool::initialize(), DataStreamTool::initialize(), FuncMinimum::initialize(), EqSolver::initialize(), GFALDataStreamTool::initialize(), GFALDataStreamTool::nextBlockStage(), operator<<(), HistorySvc::registerAlgTool(), reinitialize(), restart(), service(), service_i(), GFALDataStreamTool::setBlocks(), setProperties(), setProperty(), sysFinalize(), sysInitialize(), sysReinitialize(), sysRestart(), sysStart(), sysStop(), toolSvc(), GFALDataStreamTool::updateBlockStatus(), GFALDataStreamTool::updateStreams(), and GFALDataStreamTool::updateStreamTurls().
00086 { 00087 return m_name; 00088 }
| const std::string & AlgTool::type | ( | ) | const [virtual] |
| const IInterface * AlgTool::parent | ( | ) | const [virtual] |
| virtual StatusCode AlgTool::configure | ( | ) | [inline, virtual] |
Configuration (from OFFLINE to CONFIGURED).
Implements IAlgTool.
Definition at line 60 of file AlgTool.h.
References StatusCode::SUCCESS.
00060 { return StatusCode::SUCCESS; }
| StatusCode AlgTool::initialize | ( | ) | [virtual] |
Initialization (from CONFIGURED to INITIALIZED).
Implements IAlgTool.
Reimplemented in GaudiHistoTool, GaudiTool, GaudiTupleTool, SequencerTimerTool, GFALDataStreamTool, EqSolver, FuncMinimum, DataStreamTool, PartitionSwitchTool, GaudiCommon< AlgTool >, GaudiHistos< GaudiTool >, and GaudiTuples< GaudiHistoTool >.
Definition at line 337 of file AlgTool.cpp.
References StatusCode::SUCCESS.
Referenced by PartitionSwitchTool::initialize(), DataStreamTool::initialize(), reinitialize(), and sysInitialize().
00339 { 00340 // For the time being there is nothing to be done here. 00341 // Setting the properties is done by the ToolSvc calling setProperties() 00342 // explicitly. 00343 return StatusCode::SUCCESS; 00344 }
| StatusCode AlgTool::start | ( | ) | [virtual] |
Start (from INITIALIZED to RUNNING).
Implements IAlgTool.
Definition at line 382 of file AlgTool.cpp.
References StatusCode::SUCCESS.
Referenced by restart(), and sysStart().
00384 { 00385 // For the time being there is nothing to be done here. 00386 return StatusCode::SUCCESS; 00387 }
| StatusCode AlgTool::stop | ( | ) | [virtual] |
Stop (from RUNNING to INITIALIZED).
Implements IAlgTool.
Definition at line 425 of file AlgTool.cpp.
References StatusCode::SUCCESS.
Referenced by restart(), and sysStop().
00427 { 00428 // For the time being there is nothing to be done here. 00429 return StatusCode::SUCCESS; 00430 }
| StatusCode AlgTool::finalize | ( | ) | [virtual] |
Finalize (from INITIALIZED to CONFIGURED).
Implements IAlgTool.
Reimplemented in GaudiHistoTool, GaudiTool, GaudiTupleTool, SequencerTimerTool, GFALDataStreamTool, EqSolver, FuncMinimum, GslErrorCount, DataStreamTool, PartitionSwitchTool, GaudiCommon< AlgTool >, GaudiHistos< GaudiTool >, and GaudiTuples< GaudiHistoTool >.
Definition at line 468 of file AlgTool.cpp.
References StatusCode::SUCCESS.
Referenced by PartitionSwitchTool::finalize(), DataStreamTool::finalize(), GslErrorCount::finalize(), reinitialize(), and sysFinalize().
00470 { 00471 // For the time being there is nothing to be done here. 00472 return StatusCode::SUCCESS; 00473 }
| virtual StatusCode AlgTool::terminate | ( | ) | [inline, virtual] |
Initialization (from CONFIGURED to OFFLINE).
Implements IAlgTool.
Definition at line 65 of file AlgTool.h.
References StatusCode::SUCCESS.
00065 { return StatusCode::SUCCESS; }
| StatusCode AlgTool::reinitialize | ( | ) | [virtual] |
Initialization (from INITIALIZED or RUNNING to INITIALIZED, via CONFIGURED).
Implements IAlgTool.
Definition at line 517 of file AlgTool.cpp.
References endreq(), MSG::ERROR, finalize(), initialize(), StatusCode::isFailure(), msgSvc(), name(), and StatusCode::SUCCESS.
Referenced by sysReinitialize().
00519 { 00520 // Default implementation is finalize+initialize 00521 StatusCode sc = finalize(); 00522 if (sc.isFailure()) { 00523 MsgStream log ( msgSvc() , name() ); 00524 log << MSG::ERROR << "reinitialize(): cannot be finalized" << endreq; 00525 return sc; 00526 } 00527 sc = initialize(); 00528 if (sc.isFailure()) { 00529 MsgStream log ( msgSvc() , name() ); 00530 log << MSG::ERROR << "reinitialize(): cannot be initialized" << endreq; 00531 return sc; 00532 } 00533 return StatusCode::SUCCESS; 00534 }
| StatusCode AlgTool::restart | ( | ) | [virtual] |
Initialization (from RUNNING to RUNNING, via INITIALIZED).
Implements IAlgTool.
Definition at line 579 of file AlgTool.cpp.
References endreq(), MSG::ERROR, StatusCode::isFailure(), msgSvc(), name(), start(), stop(), and StatusCode::SUCCESS.
Referenced by sysRestart().
00581 { 00582 // Default implementation is stop+start 00583 StatusCode sc = stop(); 00584 if (sc.isFailure()) { 00585 MsgStream log ( msgSvc() , name() ); 00586 log << MSG::ERROR << "restart(): cannot be stopped" << endreq; 00587 return sc; 00588 } 00589 sc = start(); 00590 if (sc.isFailure()) { 00591 MsgStream log ( msgSvc() , name() ); 00592 log << MSG::ERROR << "restart(): cannot be started" << endreq; 00593 return sc; 00594 } 00595 return StatusCode::SUCCESS; 00596 }
| virtual Gaudi::StateMachine::State AlgTool::FSMState | ( | ) | const [inline, virtual] |
Get the current state.
Implements IAlgTool.
Definition at line 68 of file AlgTool.h.
References m_state.
Referenced by sysReinitialize(), and sysRestart().
00068 { return m_state; }
| virtual Gaudi::StateMachine::State AlgTool::targetFSMState | ( | ) | const [inline, virtual] |
When we are in the middle of a transition, get the state where the transition is leading us.
Otherwise it returns the same state as state().
Implements IStateful.
Definition at line 69 of file AlgTool.h.
References m_targetState.
00069 { return m_targetState; }
| StatusCode AlgTool::sysInitialize | ( | ) | [virtual] |
Initialize AlgTool.
Implements IAlgTool.
Definition at line 302 of file AlgTool.cpp.
References auditorSvc(), Gaudi::StateMachine::ChangeState(), endreq(), MSG::ERROR, StatusCode::FAILURE, MSG::FATAL, initialize(), IAuditor::Initialize, Gaudi::StateMachine::INITIALIZE, StatusCode::isSuccess(), m_auditorInitialize, m_state, m_targetState, msgSvc(), name(), GaudiException::tag(), and std::exception::what().
00302 { 00303 //----------------------------------------------------------------------------- 00304 StatusCode sc; 00305 00306 try { 00307 m_targetState = Gaudi::StateMachine::ChangeState(Gaudi::StateMachine::INITIALIZE,m_state); 00308 Gaudi::Guards::AuditorGuard guard(this, 00309 // check if we want to audit the initialize 00310 (m_auditorInitialize) ? auditorSvc() : 0, 00311 IAuditor::Initialize); 00312 sc = initialize(); 00313 if (sc.isSuccess()) 00314 m_state = m_targetState; 00315 return sc; 00316 } 00317 catch( const GaudiException& Exception ) { 00318 MsgStream log ( msgSvc() , name() + ".sysInitialize()" ); 00319 log << MSG::FATAL << " Exception with tag=" << Exception.tag() 00320 << " is caught " << endreq; 00321 log << MSG::ERROR << Exception << endreq; 00322 } 00323 catch( const std::exception& Exception ) { 00324 MsgStream log ( msgSvc() , name() + ".sysInitialize()" ); 00325 log << MSG::FATAL << " Standard std::exception is caught " << endreq; 00326 log << MSG::ERROR << Exception.what() << endreq; 00327 } 00328 catch( ... ) { 00329 MsgStream log ( msgSvc() , name() + ".sysInitialize()" ); 00330 log << MSG::FATAL << "UNKNOWN Exception is caught " << endreq; 00331 } 00332 return StatusCode::FAILURE ; 00333 00334 }
| StatusCode AlgTool::sysStart | ( | ) | [virtual] |
Start AlgTool.
Implements IAlgTool.
Definition at line 347 of file AlgTool.cpp.
References auditorSvc(), Gaudi::StateMachine::ChangeState(), endreq(), MSG::ERROR, StatusCode::FAILURE, MSG::FATAL, StatusCode::isSuccess(), m_auditorStart, m_state, m_targetState, msgSvc(), name(), start(), IAuditor::Start, Gaudi::StateMachine::START, GaudiException::tag(), and std::exception::what().
00347 { 00348 //----------------------------------------------------------------------------- 00349 StatusCode sc; 00350 00351 try { 00352 m_targetState = Gaudi::StateMachine::ChangeState(Gaudi::StateMachine::START,m_state); 00353 Gaudi::Guards::AuditorGuard guard(this, 00354 // check if we want to audit the initialize 00355 (m_auditorStart) ? auditorSvc() : 0, 00356 IAuditor::Start); 00357 sc = start(); 00358 if (sc.isSuccess()) 00359 m_state = m_targetState; 00360 return sc; 00361 } 00362 catch( const GaudiException& Exception ) { 00363 MsgStream log ( msgSvc() , name() + ".sysStart()" ); 00364 log << MSG::FATAL << " Exception with tag=" << Exception.tag() 00365 << " is caught " << endreq; 00366 log << MSG::ERROR << Exception << endreq; 00367 } 00368 catch( const std::exception& Exception ) { 00369 MsgStream log ( msgSvc() , name() + ".sysStart()" ); 00370 log << MSG::FATAL << " Standard std::exception is caught " << endreq; 00371 log << MSG::ERROR << Exception.what() << endreq; 00372 } 00373 catch( ... ) { 00374 MsgStream log ( msgSvc() , name() + ".sysStart()" ); 00375 log << MSG::FATAL << "UNKNOWN Exception is caught " << endreq; 00376 } 00377 return StatusCode::FAILURE ; 00378 00379 }
| StatusCode AlgTool::sysStop | ( | ) | [virtual] |
Stop AlgTool.
Implements IAlgTool.
Definition at line 390 of file AlgTool.cpp.
References auditorSvc(), Gaudi::StateMachine::ChangeState(), endreq(), MSG::ERROR, StatusCode::FAILURE, MSG::FATAL, StatusCode::isSuccess(), m_auditorStop, m_state, m_targetState, msgSvc(), name(), stop(), IAuditor::Stop, Gaudi::StateMachine::STOP, GaudiException::tag(), and std::exception::what().
00390 { 00391 //----------------------------------------------------------------------------- 00392 StatusCode sc; 00393 00394 try { 00395 m_targetState = Gaudi::StateMachine::ChangeState(Gaudi::StateMachine::STOP,m_state); 00396 Gaudi::Guards::AuditorGuard guard(this, 00397 // check if we want to audit the initialize 00398 (m_auditorStop) ? auditorSvc() : 0, 00399 IAuditor::Stop); 00400 sc = stop(); 00401 if (sc.isSuccess()) 00402 m_state = m_targetState; 00403 return sc; 00404 } 00405 catch( const GaudiException& Exception ) { 00406 MsgStream log ( msgSvc() , name() + ".sysStop()" ); 00407 log << MSG::FATAL << " Exception with tag=" << Exception.tag() 00408 << " is caught " << endreq; 00409 log << MSG::ERROR << Exception << endreq; 00410 } 00411 catch( const std::exception& Exception ) { 00412 MsgStream log ( msgSvc() , name() + ".sysStop()" ); 00413 log << MSG::FATAL << " Standard std::exception is caught " << endreq; 00414 log << MSG::ERROR << Exception.what() << endreq; 00415 } 00416 catch( ... ) { 00417 MsgStream log ( msgSvc() , name() + ".sysStop()" ); 00418 log << MSG::FATAL << "UNKNOWN Exception is caught " << endreq; 00419 } 00420 return StatusCode::FAILURE ; 00421 00422 }
| StatusCode AlgTool::sysFinalize | ( | ) | [virtual] |
Finalize AlgTool.
Implements IAlgTool.
Definition at line 433 of file AlgTool.cpp.
References auditorSvc(), Gaudi::StateMachine::ChangeState(), endreq(), MSG::ERROR, StatusCode::FAILURE, MSG::FATAL, finalize(), IAuditor::Finalize, Gaudi::StateMachine::FINALIZE, StatusCode::isSuccess(), m_auditorFinalize, m_state, m_targetState, msgSvc(), name(), GaudiException::tag(), and std::exception::what().
00433 { 00434 //----------------------------------------------------------------------------- 00435 00436 StatusCode sc; 00437 00438 try { 00439 m_targetState = Gaudi::StateMachine::ChangeState(Gaudi::StateMachine::FINALIZE,m_state); 00440 Gaudi::Guards::AuditorGuard guard(this, 00441 // check if we want to audit the initialize 00442 (m_auditorFinalize) ? auditorSvc() : 0, 00443 IAuditor::Finalize); 00444 sc = finalize(); 00445 if (sc.isSuccess()) 00446 m_state = m_targetState; 00447 return sc; 00448 } 00449 catch( const GaudiException& Exception ) { 00450 MsgStream log ( msgSvc() , name() + ".sysFinalize()" ); 00451 log << MSG::FATAL << " Exception with tag=" << Exception.tag() 00452 << " is caught " << endreq; 00453 log << MSG::ERROR << Exception << endreq; 00454 } 00455 catch( const std::exception& Exception ) { 00456 MsgStream log ( msgSvc() , name() + ".sysFinalize()" ); 00457 log << MSG::FATAL << " Standard std::exception is caught " << endreq; 00458 log << MSG::ERROR << Exception.what() << endreq; 00459 } 00460 catch( ... ) { 00461 MsgStream log ( msgSvc() , name() + ".sysFinalize()" ); 00462 log << MSG::FATAL << "UNKNOWN Exception is caught " << endreq; 00463 } 00464 return StatusCode::FAILURE; 00465 00466 }
| StatusCode AlgTool::sysReinitialize | ( | ) | [virtual] |
Initialize AlgTool.
Implements IAlgTool.
Definition at line 476 of file AlgTool.cpp.
References auditorSvc(), endreq(), MSG::ERROR, StatusCode::FAILURE, MSG::FATAL, FSMState(), Gaudi::StateMachine::INITIALIZED, m_auditorReinitialize, msgSvc(), name(), reinitialize(), IAuditor::ReInitialize, GaudiException::tag(), and std::exception::what().
00476 { 00477 //----------------------------------------------------------------------------- 00478 StatusCode sc; 00479 00480 // Check that the current status is the correct one. 00481 if ( Gaudi::StateMachine::INITIALIZED != FSMState() ) { 00482 MsgStream log ( msgSvc() , name() ); 00483 log << MSG::ERROR 00484 << "sysReinitialize(): cannot reinitialize tool not initialized" 00485 << endreq; 00486 return StatusCode::FAILURE; 00487 } 00488 00489 try { 00490 Gaudi::Guards::AuditorGuard guard(this, 00491 // check if we want to audit the initialize 00492 (m_auditorReinitialize) ? auditorSvc() : 0, 00493 IAuditor::ReInitialize); 00494 sc = reinitialize(); 00495 return sc; 00496 } 00497 catch( const GaudiException& Exception ) { 00498 MsgStream log ( msgSvc() , name() + ".sysReinitialize()" ); 00499 log << MSG::FATAL << " Exception with tag=" << Exception.tag() 00500 << " is caught" << endreq; 00501 log << MSG::ERROR << Exception << endreq; 00502 } 00503 catch( const std::exception& Exception ) { 00504 MsgStream log ( msgSvc() , name() + ".sysReinitialize()" ); 00505 log << MSG::FATAL << " Standard std::exception is caught" << endreq; 00506 log << MSG::ERROR << Exception.what() << endreq; 00507 } 00508 catch( ... ) { 00509 MsgStream log ( msgSvc() , name() + ".sysReinitialize()" ); 00510 log << MSG::FATAL << "UNKNOWN Exception is caught" << endreq; 00511 } 00512 return StatusCode::FAILURE ; 00513 00514 }
| StatusCode AlgTool::sysRestart | ( | ) | [virtual] |
Start AlgTool.
Implements IAlgTool.
Definition at line 537 of file AlgTool.cpp.
References auditorSvc(), Gaudi::StateMachine::ChangeState(), endreq(), MSG::ERROR, StatusCode::FAILURE, MSG::FATAL, FSMState(), m_auditorRestart, m_state, m_targetState, msgSvc(), name(), restart(), IAuditor::ReStart, Gaudi::StateMachine::RUNNING, Gaudi::StateMachine::START, GaudiException::tag(), and std::exception::what().
00537 { 00538 //----------------------------------------------------------------------------- 00539 StatusCode sc; 00540 00541 // Check that the current status is the correct one. 00542 if ( Gaudi::StateMachine::RUNNING != FSMState() ) { 00543 MsgStream log ( msgSvc() , name() ); 00544 log << MSG::ERROR 00545 << "sysRestart(): cannot reinitialize tool not started" 00546 << endreq; 00547 return StatusCode::FAILURE; 00548 } 00549 00550 try { 00551 m_targetState = Gaudi::StateMachine::ChangeState(Gaudi::StateMachine::START,m_state); 00552 Gaudi::Guards::AuditorGuard guard(this, 00553 // check if we want to audit the initialize 00554 (m_auditorRestart) ? auditorSvc() : 0, 00555 IAuditor::ReStart); 00556 sc = restart(); 00557 return sc; 00558 } 00559 catch( const GaudiException& Exception ) { 00560 MsgStream log ( msgSvc() , name() + ".sysRestart()" ); 00561 log << MSG::FATAL << " Exception with tag=" << Exception.tag() 00562 << " is caught" << endreq; 00563 log << MSG::ERROR << Exception << endreq; 00564 } 00565 catch( const std::exception& Exception ) { 00566 MsgStream log ( msgSvc() , name() + ".sysRestart()" ); 00567 log << MSG::FATAL << " Standard std::exception is caught" << endreq; 00568 log << MSG::ERROR << Exception.what() << endreq; 00569 } 00570 catch( ... ) { 00571 MsgStream log ( msgSvc() , name() + ".sysRestart()" ); 00572 log << MSG::FATAL << "UNKNOWN Exception is caught" << endreq; 00573 } 00574 return StatusCode::FAILURE ; 00575 00576 }
| StatusCode AlgTool::setProperty | ( | const Property & | p | ) | [virtual] |
Default implementations for IProperty interface.
Implements IProperty.
Definition at line 132 of file AlgTool.cpp.
References m_propertyMgr, and PropertyMgr::setProperty().
00134 { 00135 return m_propertyMgr->setProperty(p); 00136 }
| StatusCode AlgTool::setProperty | ( | const std::string & | s | ) | [virtual] |
Set the property by string.
Implements IProperty.
Definition at line 139 of file AlgTool.cpp.
References m_propertyMgr, Gaudi::Units::s, and PropertyMgr::setProperty().
00141 { 00142 return m_propertyMgr->setProperty(s); 00143 }
| StatusCode AlgTool::setProperty | ( | const std::string & | n, | |
| const std::string & | v | |||
| ) | [virtual] |
Set the property by std::string.
Implements IProperty.
Definition at line 146 of file AlgTool.cpp.
References m_propertyMgr, and PropertyMgr::setProperty().
00148 { 00149 return m_propertyMgr->setProperty(n,v); 00150 }
| StatusCode AlgTool::getProperty | ( | Property * | p | ) | const [virtual] |
Get the property by property.
Implements IProperty.
Definition at line 153 of file AlgTool.cpp.
00155 { 00156 return m_propertyMgr->getProperty(p); 00157 }
| const Property & AlgTool::getProperty | ( | const std::string & | name | ) | const [virtual] |
Get the property by name.
Implements IProperty.
Definition at line 160 of file AlgTool.cpp.
References PropertyMgr::getProperty(), and m_propertyMgr.
00161 { 00162 return m_propertyMgr->getProperty(n); 00163 }
| StatusCode AlgTool::getProperty | ( | const std::string & | n, | |
| std::string & | v | |||
| ) | const [virtual] |
Get the property by std::string.
Implements IProperty.
Definition at line 166 of file AlgTool.cpp.
00168 { 00169 return m_propertyMgr->getProperty(n,v); 00170 }
| const std::vector< Property * > & AlgTool::getProperties | ( | ) | const [virtual] |
Get list of properties.
Implements IProperty.
Definition at line 173 of file AlgTool.cpp.
References PropertyMgr::getProperties(), and m_propertyMgr.
00175 { 00176 return m_propertyMgr->getProperties(); 00177 }
| PropertyMgr* AlgTool::getPropertyMgr | ( | ) | [inline] |
| StatusCode AlgTool::setProperty | ( | const std::string & | name, | |
| const TYPE & | value | |||
| ) | [inline] |
set the property form the value
std::vector<double> data = ... ; setProperty( "Data" , data ) ; std::map<std::string,double> cuts = ... ; setProperty( "Cuts" , cuts ) ; std::map<std::string,std::string> dict = ... ; setProperty( "Dictionary" , dict ) ;
Note: the interface IProperty allows setting of the properties either directly from other properties or from strings only
This is very convinient in resetting of the default properties in the derived classes. E.g. without this method one needs to convert everything into strings to use IProperty::setProperty
setProperty ( "OutputLevel" , "1" ) ; setProperty ( "Enable" , "True" ) ; setProperty ( "ErrorMax" , "10" ) ;
For simple cases it is more or less ok, but for complicated properties it is just ugly..
| name | name of the property | |
| value | value of the property |
Definition at line 144 of file AlgTool.h.
References m_propertyMgr, name(), and Gaudi::Utils::setProperty().
00146 { return Gaudi::Utils::setProperty ( m_propertyMgr , name , value ) ; }
| ISvcLocator * AlgTool::serviceLocator | ( | ) | const |
Retrieve pointer to service locator.
Definition at line 105 of file AlgTool.cpp.
References m_svcLocator.
Referenced by AlgTool(), DataStreamTool::createSelector(), DataStreamTool::createStream(), DataStreamTool::initialize(), service_i(), and svcLoc().
00107 { 00108 return m_svcLocator; 00109 }
| ISvcLocator* AlgTool::svcLoc | ( | ) | const [inline] |
shortcut for the methos service locator
Definition at line 162 of file AlgTool.h.
References serviceLocator().
00162 { return serviceLocator() ; }
| IMessageSvc * AlgTool::msgSvc | ( | ) | const |
Retrieve pointer to message service.
Definition at line 112 of file AlgTool.cpp.
References m_messageSvc.
Referenced by PartitionSwitchTool::_check(), DataStreamTool::addStream(), GFALDataStreamTool::addStreams(), AlgTool(), DataStreamTool::clear(), DataStreamTool::connectStream(), DataStreamTool::createSelector(), GslErrorCount::finalize(), FuncMinimum::finalize(), EqSolver::finalize(), GFALDataStreamTool::finalize(), GFALDataStreamTool::firstBlockStage(), PartitionSwitchTool::initialize(), DataStreamTool::initialize(), FuncMinimum::initialize(), EqSolver::initialize(), GFALDataStreamTool::initialize(), GFALDataStreamTool::nextBlockStage(), reinitialize(), restart(), service_i(), GFALDataStreamTool::setBlocks(), sysFinalize(), sysInitialize(), sysReinitialize(), sysRestart(), sysStart(), sysStop(), GFALDataStreamTool::updateBlockStatus(), and GFALDataStreamTool::updateStreamTurls().
00114 { 00115 return m_messageSvc; 00116 }
| IToolSvc * AlgTool::toolSvc | ( | ) | const |
The standard ToolSvc service, Return a pointer to the service if present.
Definition at line 119 of file AlgTool.cpp.
References StatusCode::isFailure(), m_ptoolSvc, name(), and service().
00121 { 00122 if ( 0 == m_ptoolSvc ) { 00123 StatusCode sc = service( "ToolSvc", m_ptoolSvc, true ); 00124 if( sc.isFailure() ) { 00125 throw GaudiException("Service [ToolSvc] not found", name(), sc); 00126 } 00127 } 00128 return m_ptoolSvc; 00129 }
| StatusCode AlgTool::setProperties | ( | ) |
Method for setting declared properties to the values specified in the jobOptions via the job option service.
This method is called by the ToolSvc after creating the concrete tool, before passing it to the requesting parent and does not need to be called explicitly.
Definition at line 180 of file AlgTool.cpp.
References StatusCode::FAILURE, getGaudiThreadGenericName(), StatusCode::isFailure(), isGaudiThreaded(), StatusCode::isSuccess(), m_messageSvc, m_outputLevel, m_svcLocator, name(), MSG::NIL, outputLevel(), IInterface::release(), ISvcLocator::service(), IJobOptionsSvc::setMyProperties(), and StatusCode::SUCCESS.
Referenced by ToolSvc::create().
00182 { 00183 IJobOptionsSvc* jos; 00184 if( m_svcLocator == 0) { 00185 return StatusCode::FAILURE; 00186 } 00187 StatusCode sc = m_svcLocator->service("JobOptionsSvc", jos); 00188 if( !sc.isSuccess() ) return StatusCode::FAILURE; 00189 00190 // set first generic Properties 00191 sc = jos->setMyProperties( getGaudiThreadGenericName(name()), this ); 00192 if( sc.isFailure() ) return StatusCode::FAILURE; 00193 00194 // set specific Properties 00195 if (isGaudiThreaded(name())) { 00196 if(jos->setMyProperties( name(), this ).isFailure()) { 00197 return StatusCode::FAILURE; 00198 } 00199 } 00200 jos->release(); 00201 00202 00203 // Change my own outputlevel 00204 if ( 0 != m_messageSvc ) 00205 { 00206 if ( MSG::NIL != m_outputLevel ) 00207 { m_messageSvc -> setOutputLevel ( name () , m_outputLevel ) ; } 00208 m_outputLevel = m_messageSvc -> outputLevel ( name () ) ; 00209 } 00210 00211 return StatusCode::SUCCESS; 00212 }
| StatusCode AlgTool::service | ( | const std::string & | name, | |
| T *& | svc, | |||
| bool | createIf = true | |||
| ) | const [inline] |
Access a service by name, creating it if it doesn't already exist.
Definition at line 182 of file AlgTool.h.
References name(), and service_i().
Referenced by auditorSvc(), PartitionSwitchTool::initialize(), and toolSvc().
| StatusCode AlgTool::service | ( | const std::string & | type, | |
| const std::string & | name, | |||
| T *& | svc | |||
| ) | const [inline] |
| void AlgTool::declInterface | ( | const InterfaceID & | , | |
| void * | ||||
| ) |
declare interface
Definition at line 76 of file AlgTool.cpp.
References m_interfaceList, std::make_pair(), and std::list< _Tp, _Alloc >::push_back().
00078 { 00079 m_interfaceList.push_back(std::make_pair(iid, ii)); 00080 }
| Property* AlgTool::declareProperty | ( | const std::string & | name, | |
| T & | property, | |||
| const std::string & | doc = "none" | |||
| ) | const [inline] |
Declare the named property.
MyTool ( const std::string& type , const std::string& name , const IInterface* parent ) : AlgTool ( type , name , pSvc ) , m_property1 ( ... ) , m_property2 ( ... ) { // declare the property declareProperty( "Property1" , m_property1 , "Doc fro property #1" ) ; // declare the property and attach the handler to it declareProperty( "Property2" , m_property2 , "Doc for property #2" ) -> declareUpdateHandler( &MyAlg::handler_2 ) ; }
| name | the property name | |
| property | the property itself, | |
| doc | the documentation string |
Definition at line 234 of file AlgTool.h.
References m_propertyMgr, and name().
Referenced by AlgTool(), EqSolver::EqSolver(), FuncMinimum::FuncMinimum(), GaudiTool::GaudiTool(), HbookTool::HbookTool(), and PartitionSwitchTool::PartitionSwitchTool().
00237 { 00238 return m_propertyMgr -> declareProperty ( name , property , doc ) ; 00239 }
| Property* AlgTool::declareRemoteProperty | ( | const std::string & | name, | |
| IProperty * | rsvc, | |||
| const std::string & | rname = "" | |||
| ) | const [inline] |
Declare remote named properties.
Definition at line 242 of file AlgTool.h.
References m_propertyMgr, and name().
00245 { 00246 return m_propertyMgr-> declareRemoteProperty ( name , rsvc , rname ) ; 00247 }
| IAuditorSvc * AlgTool::auditorSvc | ( | ) | const |
Access the auditor service.
Definition at line 633 of file AlgTool.cpp.
References StatusCode::isFailure(), m_pAuditorSvc, name(), and service().
Referenced by sysFinalize(), sysInitialize(), sysReinitialize(), sysRestart(), sysStart(), and sysStop().
00633 { 00634 //--------------------------------------------------------------------------- 00635 if ( 0 == m_pAuditorSvc ) { 00636 StatusCode sc = service( "AuditorSvc", m_pAuditorSvc, true ); 00637 if( sc.isFailure() ) { 00638 throw GaudiException("Service [AuditorSvc] not found", name(), sc); 00639 } 00640 } 00641 return m_pAuditorSvc; 00642 }
| IMonitorSvc* AlgTool::monitorSvc | ( | ) | const [inline] |
Access the monitor service.
| NULL | No monitor service is present | |
| non-NULL | A monitor service is present and available to be used |
Definition at line 261 of file AlgTool.h.
References IMonitorSvc::interfaceID(), m_monitorSvcName, m_pMonitorSvc, and service_i().
Referenced by declareInfo().
00262 { 00263 // If not already located try to locate it without forcing a creation 00264 if ( !m_pMonitorSvc ){ 00265 service_i( m_monitorSvcName, false, 00266 IMonitorSvc::interfaceID(), pp_cast<void>(&m_pMonitorSvc) ); 00267 } 00268 return m_pMonitorSvc; 00269 }
| void AlgTool::declareInfo | ( | const std::string & | name, | |
| const T & | var, | |||
| const std::string & | desc | |||
| ) | const [inline] |
Declare monitoring information.
| name | Monitoring information name known to the external system | |
| var | Monitoring Listener address (the item to monitor...) | |
| desc | Textual description of the information being monitored |
Definition at line 277 of file AlgTool.h.
References IMonitorSvc::declareInfo(), monitorSvc(), and name().
00280 { 00281 IMonitorSvc* mS = monitorSvc(); 00282 if ( mS ) mS->declareInfo(name, var, desc, this); 00283 }
| void AlgTool::declareInfo | ( | const std::string & | name, | |
| const std::string & | format, | |||
| const void * | var, | |||
| int | size, | |||
| const std::string & | desc | |||
| ) | const [inline] |
Declare monitoring information (special case).
| name | Monitoring information name known to the external system | |
| format | Format information | |
| var | Monitoring Listener address | |
| size | Monitoring Listener address size | |
| desc | Textual description of the information being monitored |
Definition at line 292 of file AlgTool.h.
References IMonitorSvc::declareInfo(), format(), monitorSvc(), and name().
00297 { 00298 IMonitorSvc* mS = monitorSvc(); 00299 if ( mS ) mS->declareInfo(name, format, var, size, desc, this); 00300 }
| int AlgTool::outputLevel | ( | ) | const [inline, protected] |
get tool's output level
Definition at line 305 of file AlgTool.h.
References m_outputLevel.
Referenced by DataStreamTool::initializeStream(), and setProperties().
00305 { return (int)m_outputLevel ; }
| virtual unsigned long AlgTool::refCount | ( | ) | const [inline, protected, virtual] |
Current number of refCounts.
Avoids having to call addRef() + release() to get current refCount. Used in ToolSvc.
Implements IAlgTool.
Definition at line 311 of file AlgTool.h.
References m_refCount.
00311 { return m_refCount; }
| IntegerProperty& AlgTool::outputLevelProperty | ( | ) | [inline, protected] |
Accessor for the Message level property.
Definition at line 314 of file AlgTool.h.
References m_outputLevel.
00314 { return m_outputLevel; }
| void AlgTool::initOutputLevel | ( | Property & | prop | ) | [protected] |
callback for output level property
Definition at line 646 of file AlgTool.cpp.
Referenced by AlgTool().
00646 { 00647 //----------------------------------------------------------------------------- 00648 // do nothing... yet ? 00649 }
| StatusCode AlgTool::service_i | ( | const std::string & | algName, | |
| bool | createIf, | |||
| const InterfaceID & | iid, | |||
| void ** | ppSvc | |||
| ) | const [private] |
implementation of service method
Definition at line 611 of file AlgTool.cpp.
References ServiceLocatorHelper::getService(), msgSvc(), name(), and serviceLocator().
Referenced by monitorSvc(), and service().
00614 { 00615 MsgStream log(msgSvc(), name()); 00616 ServiceLocatorHelper helper(*serviceLocator(), log, name()); 00617 return helper.getService(svcName, createIf, iid, ppSvc); 00618 }
| StatusCode AlgTool::service_i | ( | const std::string & | svcType, | |
| const std::string & | svcName, | |||
| const InterfaceID & | iid, | |||
| void ** | ppS | |||
| ) | const [private] |
Definition at line 622 of file AlgTool.cpp.
References ServiceLocatorHelper::createService(), msgSvc(), name(), and serviceLocator().
00625 { 00626 00627 MsgStream log(msgSvc(), name()); 00628 ServiceLocatorHelper helper(*serviceLocator(), log, name()); 00629 return helper.createService(svcType, svcName, iid, ppSvc); 00630 }
IntegerProperty AlgTool::m_outputLevel [private] |
AlgTool output level.
Definition at line 328 of file AlgTool.h.
Referenced by AlgTool(), outputLevel(), outputLevelProperty(), and setProperties().
std::string AlgTool::m_type [private] |
const std::string AlgTool::m_name [private] |
const IInterface* AlgTool::m_parent [private] |
unsigned long AlgTool::m_refCount [private] |
Reference counter.
Definition at line 332 of file AlgTool.h.
Referenced by addRef(), refCount(), and release().
ISvcLocator* AlgTool::m_svcLocator [mutable, private] |
Pointer to Service Locator service.
Definition at line 333 of file AlgTool.h.
Referenced by AlgTool(), serviceLocator(), and setProperties().
IMessageSvc* AlgTool::m_messageSvc [mutable, private] |
IToolSvc* AlgTool::m_ptoolSvc [mutable, private] |
IMonitorSvc* AlgTool::m_pMonitorSvc [mutable, private] |
Online Monitoring Service.
Definition at line 336 of file AlgTool.h.
Referenced by monitorSvc(), and ~AlgTool().
std::string AlgTool::m_monitorSvcName [private] |
Name to use for Monitor Service.
Definition at line 337 of file AlgTool.h.
Referenced by AlgTool(), and monitorSvc().
PropertyMgr* AlgTool::m_propertyMgr [private] |
Property Manager.
Definition at line 338 of file AlgTool.h.
Referenced by declareProperty(), declareRemoteProperty(), getProperties(), getProperty(), getPropertyMgr(), setProperty(), and ~AlgTool().
InterfaceList AlgTool::m_interfaceList [private] |
std::string AlgTool::m_threadID [private] |
IAuditorSvc* AlgTool::m_pAuditorSvc [mutable, private] |
BooleanProperty AlgTool::m_auditInit [private] |
bool AlgTool::m_auditorInitialize [private] |
flag for auditors in "initialize()"
Definition at line 355 of file AlgTool.h.
Referenced by AlgTool(), and sysInitialize().
bool AlgTool::m_auditorStart [private] |
flag for auditors in "start()"
Definition at line 356 of file AlgTool.h.
Referenced by AlgTool(), and sysStart().
bool AlgTool::m_auditorStop [private] |
bool AlgTool::m_auditorFinalize [private] |
flag for auditors in "finalize()"
Definition at line 358 of file AlgTool.h.
Referenced by AlgTool(), and sysFinalize().
bool AlgTool::m_auditorReinitialize [private] |
flag for auditors in "reinitialize()"
Definition at line 359 of file AlgTool.h.
Referenced by sysReinitialize().
bool AlgTool::m_auditorRestart [private] |
flag for auditors in "restart()"
Definition at line 360 of file AlgTool.h.
Referenced by sysRestart().
Gaudi::StateMachine::State AlgTool::m_state [private] |
state of the Tool
Definition at line 362 of file AlgTool.h.
Referenced by FSMState(), sysFinalize(), sysInitialize(), sysRestart(), sysStart(), and sysStop().
state of the Tool
Definition at line 363 of file AlgTool.h.
Referenced by sysFinalize(), sysInitialize(), sysRestart(), sysStart(), sysStop(), and targetFSMState().