![]() |
|
|
Generated: 18 Jul 2008 |
#include <OutputStream.h>
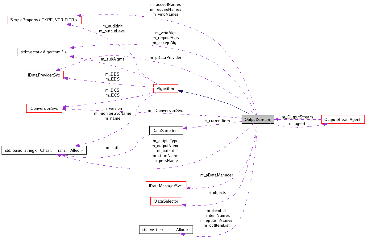
Inheritance diagram for OutputStream:


Author: M.Frank Version: 1.0
Definition at line 30 of file OutputStream.h.
Public Types | |
| typedef std::vector< DataStoreItem * > | Items |
| typedef std::vector< std::string > | ItemNames |
Public Member Functions | |
| OutputStream (const std::string &name, ISvcLocator *pSvcLocator) | |
| Standard algorithm Constructor. | |
| virtual | ~OutputStream () |
| Standard Destructor. | |
| virtual StatusCode | initialize () |
| Initialize OutputStream. | |
| virtual StatusCode | finalize () |
| Terminate OutputStream. | |
| virtual StatusCode | execute () |
| Working entry point. | |
| virtual StatusCode | connectConversionSvc () |
| virtual bool | collect (IRegistry *dir, int level) |
| Store agent's classback. | |
| virtual StatusCode | collectObjects () |
| Collect all objects to be written tio the output stream. | |
| void | clearItems (Items &itms) |
| Clear item list. | |
| void | addItem (Items &itms, const std::string &descriptor) |
| Add item to output stramer list. | |
| void | clearSelection () |
| Clear list of selected objects. | |
| IDataSelector * | selectedObjects () |
| Return the list of selected objects. | |
Protected Member Functions | |
| StatusCode | decodeAcceptAlgs () |
| Decode list of Algorithms that this stream accepts. | |
| void | acceptAlgsHandler (Property &theProp) |
| Handler for AcceptAlgs Property. | |
| StatusCode | decodeRequireAlgs () |
| Decode list of Algorithms that this stream requires. | |
| void | requireAlgsHandler (Property &theProp) |
| Handler for RequireAlgs Property. | |
| StatusCode | decodeVetoAlgs () |
| Decode list of Algorithms that this stream is vetoed by. | |
| void | vetoAlgsHandler (Property &theProp) |
| Handler for VetoAlgs Property. | |
| StatusCode | decodeAlgorithms (StringArrayProperty &theNames, std::vector< Algorithm * > *theAlgs) |
| Decode specified list of Algorithms. | |
| bool | isEventAccepted () const |
| Test whether this event should be output. | |
| DataStoreItem * | findItem (const std::string &path) |
| Find single item identified by its path (exact match). | |
| virtual StatusCode | writeObjects () |
| Select the different objects and write them to file. | |
Protected Attributes | |
| bool | m_doPreLoad |
| Flag indicating wether data pre-loading should be performed. | |
| bool | m_doPreLoadOpt |
| Flag indicating whether optional items should be preloaded. | |
| bool | m_verifyItems |
| Flag to indicate that item consistency should be checked. | |
| std::string | m_storeName |
| Name of the service managing the data store. | |
| std::string | m_persName |
| Name of the persistency service capable to write data from the store. | |
| std::string | m_output |
| Name of the output file specification. | |
| std::string | m_outputName |
| Name of the output file. | |
| std::string | m_outputType |
| Output type: NEW(NEW,CREATE,WRITE,RECREATE), UPDATE). | |
| OutputStreamAgent * | m_agent |
| Keep reference of agent. | |
| IDataProviderSvc * | m_pDataProvider |
| Keep reference to the data provider service. | |
| IDataManagerSvc * | m_pDataManager |
| Keep reference to the data manager service. | |
| IConversionSvc * | m_pConversionSvc |
| Keep reference to the data conversion service. | |
| DataStoreItem * | m_currentItem |
| Keep track of the current item. | |
| ItemNames | m_itemNames |
| Vector of item names. | |
| Items | m_itemList |
| Vector of items to be saved to this stream. | |
| ItemNames | m_optItemNames |
| Vector of item names. | |
| Items | m_optItemList |
| Vector of optional items to be saved to this stream. | |
| IDataSelector | m_objects |
| Collection of objects beeing selected. | |
| int | m_events |
| Number of events written to this output stream. | |
| StringArrayProperty | m_acceptNames |
| Vector of names of Algorithms that this stream accepts. | |
| StringArrayProperty | m_requireNames |
| Vector of names of Algorithms that this stream requires. | |
| StringArrayProperty | m_vetoNames |
| Vector of names of Algorithms that this stream is vetoed by. | |
| std::vector< Algorithm * > * | m_acceptAlgs |
| Vector of Algorithms that this stream accepts. | |
| std::vector< Algorithm * > * | m_requireAlgs |
| Vector of Algorithms that this stream requires. | |
| std::vector< Algorithm * > * | m_vetoAlgs |
| Vector of Algorithms that this stream is vetoed by. | |
Friends | |
| class | AlgFactory< OutputStream > |
| class | Factory< OutputStream, IAlgorithm *(std::string, ISvcLocator *)> |
| typedef std::vector<DataStoreItem*> OutputStream::Items |
Definition at line 35 of file OutputStream.h.
Definition at line 36 of file OutputStream.h.
| OutputStream::OutputStream | ( | const std::string & | name, | |
| ISvcLocator * | pSvcLocator | |||
| ) |
Standard algorithm Constructor.
Definition at line 27 of file OutputStream.cpp.
References acceptAlgsHandler(), requireAlgsHandler(), and vetoAlgsHandler().
00028 : Algorithm(name, pSvcLocator) 00029 { 00030 m_doPreLoad = true; 00031 m_doPreLoadOpt = false; 00032 m_verifyItems = true; 00033 m_output = ""; 00034 m_outputName = ""; 00035 m_outputType = "UPDATE"; 00036 m_storeName = "EventDataSvc"; 00037 m_persName = "EventPersistencySvc"; 00038 m_agent = new OutputStreamAgent(this); 00039 m_pDataManager = 0; 00040 m_pDataProvider = 0; 00041 m_pConversionSvc = 0; 00042 m_acceptAlgs = new std::vector<Algorithm*>(); 00043 m_requireAlgs = new std::vector<Algorithm*>(); 00044 m_vetoAlgs = new std::vector<Algorithm*>(); 00045 declareProperty("ItemList", m_itemNames); 00046 declareProperty("OptItemList", m_optItemNames); 00047 declareProperty("Preload", m_doPreLoad); 00048 declareProperty("PreloadOptItems", m_doPreLoadOpt); 00049 declareProperty("Output", m_output); 00050 declareProperty("OutputFile", m_outputName); 00051 declareProperty("EvtDataSvc", m_storeName); 00052 declareProperty("EvtConversionSvc", m_persName); 00053 declareProperty("AcceptAlgs", m_acceptNames); 00054 declareProperty("RequireAlgs", m_requireNames); 00055 declareProperty("VetoAlgs", m_vetoNames); 00056 declareProperty("VerifyItems", m_verifyItems); 00057 00058 // Associate action handlers with the AcceptAlgs, RequireAlgs & VetoAlgs properties 00059 m_acceptNames.declareUpdateHandler ( &OutputStream::acceptAlgsHandler , this ); 00060 m_requireNames.declareUpdateHandler( &OutputStream::requireAlgsHandler, this ); 00061 m_vetoNames.declareUpdateHandler ( &OutputStream::vetoAlgsHandler , this ); 00062 }
| OutputStream::~OutputStream | ( | ) | [virtual] |
Standard Destructor.
Definition at line 65 of file OutputStream.cpp.
References m_acceptAlgs, m_agent, m_requireAlgs, and m_vetoAlgs.
00065 { 00066 delete m_agent; 00067 delete m_acceptAlgs; 00068 delete m_requireAlgs; 00069 delete m_vetoAlgs; 00070 }
| StatusCode OutputStream::decodeAcceptAlgs | ( | ) | [protected] |
Decode list of Algorithms that this stream accepts.
Definition at line 413 of file OutputStream.cpp.
References decodeAlgorithms(), m_acceptAlgs, and m_acceptNames.
Referenced by initialize().
00413 { 00414 return decodeAlgorithms( m_acceptNames, m_acceptAlgs ); 00415 }
| void OutputStream::acceptAlgsHandler | ( | Property & | theProp | ) | [protected] |
Handler for AcceptAlgs Property.
Definition at line 417 of file OutputStream.cpp.
References decodeAlgorithms(), StatusCode::isFailure(), m_acceptAlgs, and m_acceptNames.
Referenced by OutputStream().
00417 { 00418 StatusCode sc = decodeAlgorithms( m_acceptNames, m_acceptAlgs ); 00419 if (sc.isFailure()) { 00420 throw GaudiException("Failure in OutputStream::decodeAlgorithms", 00421 "OutputStream::acceptAlgsHandler",sc); 00422 } 00423 }
| StatusCode OutputStream::decodeRequireAlgs | ( | ) | [protected] |
Decode list of Algorithms that this stream requires.
Definition at line 425 of file OutputStream.cpp.
References decodeAlgorithms(), m_requireAlgs, and m_requireNames.
Referenced by initialize().
00425 { 00426 return decodeAlgorithms( m_requireNames, m_requireAlgs ); 00427 }
| void OutputStream::requireAlgsHandler | ( | Property & | theProp | ) | [protected] |
Handler for RequireAlgs Property.
Definition at line 429 of file OutputStream.cpp.
References decodeAlgorithms(), StatusCode::isFailure(), m_requireAlgs, and m_requireNames.
Referenced by OutputStream().
00429 { 00430 StatusCode sc = decodeAlgorithms( m_requireNames, m_requireAlgs ); 00431 if (sc.isFailure()) { 00432 throw GaudiException("Failure in OutputStream::decodeAlgorithms", 00433 "OutputStream::requireAlgsHandler",sc); 00434 } 00435 }
| StatusCode OutputStream::decodeVetoAlgs | ( | ) | [protected] |
Decode list of Algorithms that this stream is vetoed by.
Definition at line 437 of file OutputStream.cpp.
References decodeAlgorithms(), m_vetoAlgs, and m_vetoNames.
Referenced by initialize().
00437 { 00438 return decodeAlgorithms( m_vetoNames, m_vetoAlgs ); 00439 }
| void OutputStream::vetoAlgsHandler | ( | Property & | theProp | ) | [protected] |
Handler for VetoAlgs Property.
Definition at line 441 of file OutputStream.cpp.
References decodeAlgorithms(), StatusCode::isFailure(), m_vetoAlgs, and m_vetoNames.
Referenced by OutputStream().
00441 { 00442 StatusCode sc = decodeAlgorithms( m_vetoNames, m_vetoAlgs ); 00443 if (sc.isFailure()) { 00444 throw GaudiException("Failure in OutputStream::decodeAlgorithms", 00445 "OutputStream::vetoAlgsHandler",sc); 00446 } 00447 }
| StatusCode OutputStream::decodeAlgorithms | ( | StringArrayProperty & | theNames, | |
| std::vector< Algorithm * > * | theAlgs | |||
| ) | [protected] |
Decode specified list of Algorithms.
Definition at line 449 of file OutputStream.cpp.
References std::vector< _Tp, _Alloc >::begin(), std::vector< _Tp, _Alloc >::clear(), std::vector< _Tp, _Alloc >::end(), endreq(), StatusCode::FAILURE, MSG::FATAL, ISvcLocator::getService(), IID_IAlgManager, MSG::INFO, StatusCode::isSuccess(), Algorithm::msgSvc(), Algorithm::name(), std::vector< _Tp, _Alloc >::push_back(), Algorithm::serviceLocator(), StatusCode::SUCCESS, and PropertyWithValue< TYPE >::value().
Referenced by acceptAlgsHandler(), decodeAcceptAlgs(), decodeRequireAlgs(), decodeVetoAlgs(), requireAlgsHandler(), and vetoAlgsHandler().
00451 { 00452 // Reset the list of Algorithms 00453 theAlgs->clear( ); 00454 00455 MsgStream log( msgSvc( ), name( ) ); 00456 00457 IAlgManager* theAlgMgr; 00458 StatusCode result = serviceLocator()->getService( "ApplicationMgr", 00459 IID_IAlgManager, 00460 *pp_cast<IInterface>(&theAlgMgr) ); 00461 if ( result.isSuccess( ) ) { 00462 // Build the list of Algorithms from the names list 00463 const std::vector<std::string> nameList = theNames.value( ); 00464 std::vector<std::string>::const_iterator it; 00465 std::vector<std::string>::const_iterator itend = nameList.end( ); 00466 for (it = nameList.begin(); it != itend; it++) { 00467 // Check whether the suppied name corresponds to an existing 00468 // Algorithm object. 00469 std::string theName = (*it); 00470 IAlgorithm* theIAlg; 00471 Algorithm* theAlgorithm; 00472 result = theAlgMgr->getAlgorithm( theName, theIAlg ); 00473 if ( result.isSuccess( ) ) { 00474 try{ 00475 theAlgorithm = dynamic_cast<Algorithm*>(theIAlg); 00476 } catch(...){ 00477 result = StatusCode::FAILURE; 00478 } 00479 } 00480 if ( result.isSuccess( ) ) { 00481 // Check that the specified algorithm doesn't already exist in the list 00482 std::vector<Algorithm*>::iterator ita; 00483 std::vector<Algorithm*>::iterator itaend = theAlgs->end( ); 00484 for (ita = theAlgs->begin(); ita != itaend; ita++) { 00485 Algorithm* existAlgorithm = (*ita); 00486 if ( theAlgorithm == existAlgorithm ) { 00487 result = StatusCode::FAILURE; 00488 break; 00489 } 00490 } 00491 if ( result.isSuccess( ) ) { 00492 theAlgs->push_back( theAlgorithm ); 00493 } 00494 } 00495 else { 00496 log << MSG::INFO << theName << " doesn't exist - ignored" << endreq; 00497 } 00498 } 00499 result = StatusCode::SUCCESS; 00500 } 00501 else { 00502 log << MSG::FATAL << "Can't locate ApplicationMgr!!!" << endreq; 00503 } 00504 return result; 00505 }
| bool OutputStream::isEventAccepted | ( | ) | const [protected] |
Test whether this event should be output.
Definition at line 507 of file OutputStream.cpp.
References std::vector< _Tp, _Alloc >::begin(), std::vector< _Tp, _Alloc >::empty(), std::vector< _Tp, _Alloc >::end(), m_acceptAlgs, m_requireAlgs, and m_vetoAlgs.
Referenced by execute().
00507 { 00508 typedef std::vector<Algorithm*>::iterator AlgIter; 00509 bool result = true; 00510 00511 // Loop over all Algorithms in the accept list to see 00512 // whether any have been executed and have their filter 00513 // passed flag set. Any match causes the event to be 00514 // provisionally accepted. 00515 if ( ! m_acceptAlgs->empty() ) { 00516 result = false; 00517 for(AlgIter i=m_acceptAlgs->begin(),end=m_acceptAlgs->end(); i != end; ++i) { 00518 if ( (*i)->isExecuted() && (*i)->filterPassed() ) { 00519 result = true; 00520 break; 00521 } 00522 } 00523 } 00524 00525 // Loop over all Algorithms in the required list to see 00526 // whether all have been executed and have their filter 00527 // passed flag set. Any mismatch causes the event to be 00528 // rejected. 00529 if ( result && ! m_requireAlgs->empty() ) { 00530 for(AlgIter i=m_requireAlgs->begin(),end=m_requireAlgs->end(); i != end; ++i) { 00531 if ( !(*i)->isExecuted() || !(*i)->filterPassed() ) { 00532 result = false; 00533 break; 00534 } 00535 } 00536 } 00537 00538 // Loop over all Algorithms in the veto list to see 00539 // whether any have been executed and have their filter 00540 // passed flag set. Any match causes the event to be 00541 // rejected. 00542 if ( result && ! m_vetoAlgs->empty() ) { 00543 for(AlgIter i=m_vetoAlgs->begin(),end=m_vetoAlgs->end(); i != end; ++i) { 00544 if ( (*i)->isExecuted() && (*i)->filterPassed() ) { 00545 result = false; 00546 break; 00547 } 00548 } 00549 } 00550 return result; 00551 }
| DataStoreItem * OutputStream::findItem | ( | const std::string & | path | ) | [protected] |
Find single item identified by its path (exact match).
Definition at line 286 of file OutputStream.cpp.
References std::vector< _Tp, _Alloc >::begin(), std::vector< _Tp, _Alloc >::end(), m_itemList, m_optItemList, and Gaudi::Utils::Histos::path().
Referenced by addItem().
00286 { 00287 for(Items::const_iterator i=m_itemList.begin(); i != m_itemList.end(); ++i) { 00288 if ( (*i)->path() == path ) return (*i); 00289 } 00290 for(Items::const_iterator j=m_optItemList.begin(); j != m_optItemList.end(); ++j) { 00291 if ( (*j)->path() == path ) return (*j); 00292 } 00293 return 0; 00294 }
| StatusCode OutputStream::writeObjects | ( | ) | [protected, virtual] |
Select the different objects and write them to file.
Reimplemented in TagCollectionStream.
Definition at line 175 of file OutputStream.cpp.
References collectObjects(), IConversionSvc::commitOutput(), IConversionSvc::connectOutput(), IConverter::createRep(), IConverter::fillRepRefs(), StatusCode::isSuccess(), m_outputName, m_outputType, m_pConversionSvc, selectedObjects(), and IRegistry::setAddress().
Referenced by execute(), and TagCollectionStream::writeData().
00175 { 00176 // Connect the output file to the service 00177 StatusCode status = collectObjects(); 00178 if ( status.isSuccess() ) { 00179 IDataSelector* sel = selectedObjects(); 00180 if ( sel->begin() != sel->end() ) { 00181 status = m_pConversionSvc->connectOutput(m_outputName, m_outputType); 00182 if ( status.isSuccess() ) { 00183 // Now pass the collection to the persistency service 00184 IDataSelector::iterator j; 00185 IOpaqueAddress* pAddress = 0; 00186 for ( j = sel->begin(); j != sel->end(); j++ ) { 00187 StatusCode iret = m_pConversionSvc->createRep( *j, pAddress ); 00188 if ( !iret.isSuccess() ) { 00189 status = iret; 00190 continue; 00191 } 00192 IRegistry* pReg = (*j)->registry(); 00193 pReg->setAddress(pAddress); 00194 } 00195 for ( j = sel->begin(); j != sel->end(); j++ ) { 00196 IRegistry* pReg = (*j)->registry(); 00197 StatusCode iret = m_pConversionSvc->fillRepRefs( pReg->address(), *j ); 00198 if ( !iret.isSuccess() ) { 00199 status = iret; 00200 } 00201 } 00202 // Commit the data if there was no error; otherwise possibly discard 00203 if ( status.isSuccess() ) { 00204 status = m_pConversionSvc->commitOutput(m_outputName, true); 00205 } 00206 else { 00207 m_pConversionSvc->commitOutput(m_outputName, false); 00208 } 00209 } 00210 } 00211 } 00212 return status; 00213 }
| StatusCode OutputStream::initialize | ( | ) | [virtual] |
Initialize OutputStream.
Reimplemented from Algorithm.
Reimplemented in TagCollectionStream.
Definition at line 73 of file OutputStream.cpp.
References addItem(), IDataProviderSvc::addPreLoadItem(), std::vector< _Tp, _Alloc >::begin(), clearItems(), connectConversionSvc(), decodeAcceptAlgs(), decodeRequireAlgs(), decodeVetoAlgs(), std::vector< _Tp, _Alloc >::empty(), std::vector< _Tp, _Alloc >::end(), endreq(), MSG::FATAL, StatusCode::ignore(), MSG::INFO, StatusCode::isSuccess(), m_doPreLoad, m_doPreLoadOpt, m_events, m_itemList, m_itemNames, m_optItemList, m_optItemNames, m_output, m_pDataManager, m_pDataProvider, m_storeName, Algorithm::msgSvc(), Algorithm::name(), ISvcLocator::service(), Algorithm::serviceLocator(), and StatusCode::SUCCESS.
Referenced by TagCollectionStream::initialize().
00073 { 00074 StatusCode status = StatusCode::SUCCESS; 00075 MsgStream log(msgSvc(), name()); 00076 00077 // Reset the number of events written 00078 m_events = 0; 00079 // Get access to the DataManagerSvc 00080 status = serviceLocator()->service(m_storeName, m_pDataManager, true); 00081 if( !status.isSuccess() ) { 00082 log << MSG::FATAL << "Unable to locate IDataManagerSvc interface" << endreq; 00083 return status; 00084 } 00085 // Get access to the assigned data service 00086 status = serviceLocator()->service(m_storeName, m_pDataProvider, true); 00087 if( !status.isSuccess() ) { 00088 log << MSG::FATAL << "Unable to locate IDataProviderSvc interface of " << m_storeName << endreq; 00089 return status; 00090 } 00091 if ( !(m_itemNames.empty() && m_optItemNames.empty()) ) { 00092 status = connectConversionSvc(); 00093 if( !status.isSuccess() ) { 00094 log << MSG::FATAL << "Unable to connect to conversion service." << endreq; 00095 return status; 00096 } 00097 } 00098 00099 // Clear the list with optional items 00100 clearItems(m_optItemList); 00101 // Clear the item list 00102 clearItems(m_itemList); 00103 00104 ItemNames::iterator i; 00105 // Take the new item list from the properties. 00106 for(i = m_itemNames.begin(); i != m_itemNames.end(); i++) { 00107 addItem( m_itemList, *i ); 00108 } 00109 00110 // Take the new item list from the properties. 00111 for(i = m_optItemNames.begin(); i != m_optItemNames.end(); i++) { 00112 addItem( m_optItemList, *i ); 00113 } 00114 00115 // Take the item list to the data service preload list. 00116 if ( m_doPreLoad ) { 00117 for(Items::iterator j = m_itemList.begin(); j != m_itemList.end(); j++) { 00118 m_pDataProvider->addPreLoadItem( *(*j) ).ignore(); 00119 } 00120 // Not working: bad reference counting! pdataSvc->release(); 00121 } 00122 00123 if ( m_doPreLoadOpt ) { 00124 for(Items::iterator j=m_optItemList.begin(); j!=m_optItemList.end(); j++) { 00125 m_pDataProvider->addPreLoadItem( *(*j) ); 00126 } 00127 } 00128 log << MSG::INFO << "Data source: " << m_storeName << " output: " << m_output << endreq; 00129 00130 // Decode the accept, required and veto Algorithms. The logic is the following: 00131 // a. The event is accepted if all lists are empty. 00132 // b. The event is provisionally accepted if any Algorithm in the accept list 00133 // has been executed and has indicated that its filter is passed. This 00134 // provisional acceptance can be overridden by the other lists. 00135 // c. The event is rejected unless all Algorithms in the required list have 00136 // been executed and have indicated that their filter passed. 00137 // d. The event is rejected if any Algorithm in the veto list has been 00138 // executed and has indicated that its filter has passed. 00139 decodeAcceptAlgs ().ignore(); 00140 decodeRequireAlgs().ignore(); 00141 decodeVetoAlgs ().ignore(); 00142 return status; 00143 }
| StatusCode OutputStream::finalize | ( | ) | [virtual] |
Terminate OutputStream.
Reimplemented from Algorithm.
Reimplemented in TagCollectionStream.
Definition at line 146 of file OutputStream.cpp.
References clearItems(), endreq(), MSG::INFO, m_events, m_itemList, m_optItemList, m_pConversionSvc, m_pDataManager, m_pDataProvider, Algorithm::msgSvc(), Algorithm::name(), IInterface::release(), and StatusCode::SUCCESS.
Referenced by TagCollectionStream::finalize().
00146 { 00147 MsgStream log(msgSvc(), name()); 00148 log << MSG::INFO << "Events output: " << m_events << endreq; 00149 if ( m_pDataProvider ) m_pDataProvider->release(); 00150 m_pDataProvider = 0; 00151 if ( m_pDataManager ) m_pDataManager->release(); 00152 m_pDataManager = 0; 00153 if ( m_pConversionSvc ) m_pConversionSvc->release(); 00154 m_pConversionSvc = 0; 00155 clearItems(m_optItemList); 00156 clearItems(m_itemList); 00157 return StatusCode::SUCCESS; 00158 }
| StatusCode OutputStream::execute | ( | ) | [virtual] |
Working entry point.
Implements IAlgorithm.
Definition at line 161 of file OutputStream.cpp.
References clearSelection(), isEventAccepted(), m_events, StatusCode::SUCCESS, and writeObjects().
00161 { 00162 // Clear any previously existing item list 00163 clearSelection(); 00164 // Test whether this event should be output 00165 if ( isEventAccepted() ) { 00166 StatusCode sc = writeObjects(); 00167 clearSelection(); 00168 m_events++; 00169 return sc; 00170 } 00171 return StatusCode::SUCCESS; 00172 }
| StatusCode OutputStream::connectConversionSvc | ( | ) | [virtual] |
Definition at line 327 of file OutputStream.cpp.
References IInterface::addRef(), Tokenizer::analyse(), std::vector< _Tp, _Alloc >::begin(), std::basic_string< _CharT, _Traits, _Alloc >::c_str(), std::basic_string< _CharT, _Traits, _Alloc >::empty(), std::vector< _Tp, _Alloc >::end(), endreq(), StatusCode::FAILURE, MSG::FATAL, StatusCode::isSuccess(), Tokenizer::items(), std::basic_string< _CharT, _Traits, _Alloc >::length(), m_output, m_outputName, m_outputType, m_pConversionSvc, m_persName, Algorithm::msgSvc(), Algorithm::name(), ISvcLocator::service(), Algorithm::serviceLocator(), and toupper().
Referenced by initialize().
00327 { 00328 StatusCode status = StatusCode::FAILURE; 00329 MsgStream log(msgSvc(), name()); 00330 // Get output file from input 00331 std::string dbType, svc, shr; 00332 Tokenizer tok(true); 00333 tok.analyse(m_output, " ", "", "", "=", "'", "'"); 00334 for(Tokenizer::Items::iterator i = tok.items().begin(); i != tok.items().end(); ++i) { 00335 const std::string& tag = (*i).tag(); 00336 const std::string& val = (*i).value(); 00337 switch( ::toupper(tag[0]) ) { 00338 case 'D': 00339 m_outputName = val; 00340 break; 00341 case 'T': 00342 dbType = val; 00343 break; 00344 case 'S': 00345 switch( ::toupper(tag[1]) ) { 00346 case 'V': svc = val; break; 00347 case 'H': shr = "YES"; break; 00348 } 00349 break; 00350 case 'O': // OPT='<NEW<CREATE,WRITE,RECREATE>, UPDATE>' 00351 switch( ::toupper(val[0]) ) { 00352 case 'R': 00353 if ( ::strncasecmp(val.c_str(),"RECREATE",3)==0 ) 00354 m_outputType = "RECREATE"; 00355 else if ( ::strncasecmp(val.c_str(),"READ",3)==0 ) 00356 m_outputType = "READ"; 00357 break; 00358 case 'C': 00359 case 'N': 00360 case 'W': 00361 m_outputType = "NEW"; 00362 break; 00363 case 'U': 00364 m_outputType = "UPDATE"; 00365 break; 00366 default: 00367 m_outputType = "???"; 00368 break; 00369 } 00370 break; 00371 default: 00372 break; 00373 } 00374 } 00375 if ( !shr.empty() ) m_outputType += "|SHARED"; 00376 // Get access to the default Persistency service 00377 // The default service is the same for input as for output. 00378 // If this is not desired, then a specialized OutputStream must overwrite 00379 // this value. 00380 if ( dbType.length() > 0 && svc.length()==0 ) { 00381 IPersistencySvc* ipers = 0; 00382 status = serviceLocator()->service(m_persName, ipers ); 00383 if( !status.isSuccess() ) { 00384 log << MSG::FATAL << "Unable to locate IPersistencySvc interface of " << m_persName << endreq; 00385 return status; 00386 } 00387 status = ipers->getService(dbType, m_pConversionSvc); 00388 if( !status.isSuccess() ) { 00389 log << MSG::FATAL << "Unable to locate IConversionSvc interface of database type " << dbType << endreq; 00390 return status; 00391 } 00392 // Increase reference count and keep service. 00393 m_pConversionSvc->addRef(); 00394 } 00395 else if ( svc.length() > 0 ) { 00396 // On success reference count is automatically increased. 00397 status = serviceLocator()->service(svc, m_pConversionSvc, true ); 00398 if( !status.isSuccess() ) { 00399 log << MSG::FATAL << "Unable to locate IConversionSvc interface of " << svc << endreq; 00400 return status; 00401 } 00402 } 00403 else { 00404 log << MSG::FATAL 00405 << "Unable to locate IConversionSvc interface (Unknown technology) " << endreq 00406 << "You either have to specify a technology name or a service name!" << endreq 00407 << "Please correct the job option \"" << name() << ".Output\" !" << endreq; 00408 status = StatusCode::FAILURE; 00409 } 00410 return status; 00411 }
| bool OutputStream::collect | ( | IRegistry * | dir, | |
| int | level | |||
| ) | [virtual] |
Store agent's classback.
Definition at line 216 of file OutputStream.cpp.
References m_objects, and IRegistry::object().
Referenced by OutputStreamAgent::analyse().
00216 { 00217 if ( level < m_currentItem->depth() ) { 00218 if ( dir->object() != 0 ) { 00219 /* 00220 std::cout << "Analysing (" 00221 << dir->name() 00222 << ") Object:" 00223 << ((dir->object()==0) ? "UNLOADED" : "LOADED") 00224 << std::endl; 00225 */ 00226 m_objects.push_back(dir->object()); 00227 return true; 00228 } 00229 } 00230 return false; 00231 }
| StatusCode OutputStream::collectObjects | ( | ) | [virtual] |
Collect all objects to be written tio the output stream.
Reimplemented in InputCopyStream.
Definition at line 234 of file OutputStream.cpp.
References std::vector< _Tp, _Alloc >::begin(), MSG::DEBUG, std::vector< _Tp, _Alloc >::end(), endreq(), MSG::ERROR, StatusCode::isSuccess(), m_agent, m_currentItem, m_itemList, m_optItemList, m_pDataManager, m_pDataProvider, Algorithm::msgSvc(), Algorithm::name(), DataStoreItem::path(), IDataProviderSvc::retrieveObject(), StatusCode::SUCCESS, and IDataManagerSvc::traverseSubTree().
Referenced by writeObjects().
00234 { 00235 MsgStream log(msgSvc(), name()); 00236 StatusCode status = StatusCode::SUCCESS; 00237 Items::iterator i; 00238 // Traverse the tree and collect the requested objects 00239 for ( i = m_itemList.begin(); i != m_itemList.end(); i++ ) { 00240 DataObject* obj = 0; 00241 m_currentItem = (*i); 00242 StatusCode iret = m_pDataProvider->retrieveObject(m_currentItem->path(), obj); 00243 if ( iret.isSuccess() ) { 00244 iret = m_pDataManager->traverseSubTree(obj, m_agent); 00245 if ( !iret.isSuccess() ) { 00246 status = iret; 00247 } 00248 } 00249 else { 00250 log << MSG::ERROR << "Cannot write mandatory object(s) (Not found) " 00251 << m_currentItem->path() << endreq; 00252 status = iret; 00253 } 00254 } 00255 // Traverse the tree and collect the requested objects (tolerate missing itmes here) 00256 for ( i = m_optItemList.begin(); i != m_optItemList.end(); i++ ) { 00257 DataObject* obj = 0; 00258 m_currentItem = (*i); 00259 StatusCode iret = m_pDataProvider->retrieveObject(m_currentItem->path(), obj); 00260 if ( iret.isSuccess() ) { 00261 iret = m_pDataManager->traverseSubTree(obj, m_agent); 00262 } 00263 if ( !iret.isSuccess() ) { 00264 log << MSG::DEBUG << "Ignore request to write non-mandatory object(s) " 00265 << m_currentItem->path() << endreq; 00266 } 00267 } 00268 return status; 00269 }
| void OutputStream::clearItems | ( | Items & | itms | ) |
Clear item list.
Definition at line 277 of file OutputStream.cpp.
References std::vector< _Tp, _Alloc >::begin(), std::vector< _Tp, _Alloc >::end(), and std::vector< _Tp, _Alloc >::erase().
Referenced by finalize(), and initialize().
00277 { 00278 for ( Items::iterator i = itms.begin(); i != itms.end(); i++ ) { 00279 delete (*i); 00280 } 00281 itms.erase(itms.begin(), itms.end()); 00282 }
| void OutputStream::addItem | ( | Items & | itms, | |
| const std::string & | descriptor | |||
| ) |
Add item to output stramer list.
Definition at line 297 of file OutputStream.cpp.
References MSG::DEBUG, DataStoreItem::depth(), endreq(), std::basic_string< _CharT, _Traits, _Alloc >::find(), findItem(), std::basic_string< _CharT, _Traits, _Alloc >::length(), m_verifyItems, Algorithm::msgSvc(), Algorithm::name(), std::basic_string< _CharT, _Traits, _Alloc >::npos, DataStoreItem::path(), std::vector< _Tp, _Alloc >::push_back(), std::basic_string< _CharT, _Traits, _Alloc >::rfind(), and std::basic_string< _CharT, _Traits, _Alloc >::substr().
Referenced by initialize().
00297 { 00298 MsgStream log(msgSvc(), name()); 00299 int level = 0; 00300 size_t sep = descriptor.rfind("#"); 00301 std::string obj_path (descriptor,0,sep); 00302 std::string slevel (descriptor,sep+1,descriptor.length()); 00303 if ( slevel == "*" ) { 00304 level = 9999999; 00305 } 00306 else { 00307 level = atoi(slevel.c_str()); 00308 } 00309 if ( m_verifyItems ) { 00310 size_t idx = obj_path.find("/",1); 00311 while(idx != std::string::npos) { 00312 std::string sub_item = obj_path.substr(0,idx); 00313 if ( 0 == findItem(sub_item) ) { 00314 addItem(itms, sub_item+"#1"); 00315 } 00316 idx = obj_path.find("/",idx+1); 00317 } 00318 } 00319 DataStoreItem* item = new DataStoreItem(obj_path, level); 00320 log << MSG::DEBUG << "Adding OutputStream item " << item->path() 00321 << " with " << item->depth() 00322 << " level(s)." << endreq; 00323 itms.push_back( item ); 00324 }
| void OutputStream::clearSelection | ( | ) |
| IDataSelector* OutputStream::selectedObjects | ( | ) | [inline] |
Return the list of selected objects.
Definition at line 137 of file OutputStream.h.
References m_objects.
Referenced by writeObjects().
00137 { 00138 return &m_objects; 00139 }
friend class AlgFactory< OutputStream > [friend] |
Definition at line 31 of file OutputStream.h.
friend class Factory< OutputStream, IAlgorithm *(std::string, ISvcLocator *)> [friend] |
Definition at line 32 of file OutputStream.h.
bool OutputStream::m_doPreLoad [protected] |
Flag indicating wether data pre-loading should be performed.
Definition at line 39 of file OutputStream.h.
Referenced by initialize().
bool OutputStream::m_doPreLoadOpt [protected] |
Flag indicating whether optional items should be preloaded.
Definition at line 41 of file OutputStream.h.
Referenced by initialize().
bool OutputStream::m_verifyItems [protected] |
Flag to indicate that item consistency should be checked.
Definition at line 43 of file OutputStream.h.
Referenced by addItem().
std::string OutputStream::m_storeName [protected] |
Name of the service managing the data store.
Definition at line 45 of file OutputStream.h.
Referenced by initialize().
std::string OutputStream::m_persName [protected] |
Name of the persistency service capable to write data from the store.
Definition at line 47 of file OutputStream.h.
Referenced by connectConversionSvc().
std::string OutputStream::m_output [protected] |
Name of the output file specification.
Definition at line 49 of file OutputStream.h.
Referenced by connectConversionSvc(), TagCollectionStream::initialize(), and initialize().
std::string OutputStream::m_outputName [protected] |
Name of the output file.
Definition at line 51 of file OutputStream.h.
Referenced by connectConversionSvc(), and writeObjects().
std::string OutputStream::m_outputType [protected] |
Output type: NEW(NEW,CREATE,WRITE,RECREATE), UPDATE).
Definition at line 53 of file OutputStream.h.
Referenced by connectConversionSvc(), and writeObjects().
OutputStreamAgent* OutputStream::m_agent [protected] |
Keep reference of agent.
Definition at line 55 of file OutputStream.h.
Referenced by collectObjects(), and ~OutputStream().
IDataProviderSvc* OutputStream::m_pDataProvider [protected] |
Keep reference to the data provider service.
Definition at line 57 of file OutputStream.h.
Referenced by InputCopyStream::collectLeaves(), collectObjects(), InputCopyStream::collectObjects(), finalize(), and initialize().
IDataManagerSvc* OutputStream::m_pDataManager [protected] |
Keep reference to the data manager service.
Definition at line 59 of file OutputStream.h.
Referenced by InputCopyStream::collectLeaves(), collectObjects(), finalize(), and initialize().
IConversionSvc* OutputStream::m_pConversionSvc [protected] |
Keep reference to the data conversion service.
Definition at line 61 of file OutputStream.h.
Referenced by connectConversionSvc(), finalize(), and writeObjects().
DataStoreItem* OutputStream::m_currentItem [protected] |
Keep track of the current item.
Definition at line 63 of file OutputStream.h.
Referenced by collectObjects(), and InputCopyStream::collectObjects().
ItemNames OutputStream::m_itemNames [protected] |
Items OutputStream::m_itemList [protected] |
Vector of items to be saved to this stream.
Definition at line 67 of file OutputStream.h.
Referenced by collectObjects(), InputCopyStream::collectObjects(), finalize(), findItem(), and initialize().
ItemNames OutputStream::m_optItemNames [protected] |
Items OutputStream::m_optItemList [protected] |
Vector of optional items to be saved to this stream.
Definition at line 71 of file OutputStream.h.
Referenced by collectObjects(), InputCopyStream::collectObjects(), finalize(), findItem(), and initialize().
IDataSelector OutputStream::m_objects [protected] |
Collection of objects beeing selected.
Definition at line 73 of file OutputStream.h.
Referenced by clearSelection(), collect(), InputCopyStream::collectLeaves(), and selectedObjects().
int OutputStream::m_events [protected] |
Number of events written to this output stream.
Definition at line 75 of file OutputStream.h.
Referenced by execute(), finalize(), and initialize().
StringArrayProperty OutputStream::m_acceptNames [protected] |
Vector of names of Algorithms that this stream accepts.
Definition at line 77 of file OutputStream.h.
Referenced by acceptAlgsHandler(), and decodeAcceptAlgs().
StringArrayProperty OutputStream::m_requireNames [protected] |
Vector of names of Algorithms that this stream requires.
Definition at line 79 of file OutputStream.h.
Referenced by decodeRequireAlgs(), and requireAlgsHandler().
StringArrayProperty OutputStream::m_vetoNames [protected] |
Vector of names of Algorithms that this stream is vetoed by.
Definition at line 81 of file OutputStream.h.
Referenced by decodeVetoAlgs(), and vetoAlgsHandler().
std::vector<Algorithm*>* OutputStream::m_acceptAlgs [protected] |
Vector of Algorithms that this stream accepts.
Definition at line 83 of file OutputStream.h.
Referenced by acceptAlgsHandler(), decodeAcceptAlgs(), isEventAccepted(), and ~OutputStream().
std::vector<Algorithm*>* OutputStream::m_requireAlgs [protected] |
Vector of Algorithms that this stream requires.
Definition at line 85 of file OutputStream.h.
Referenced by decodeRequireAlgs(), isEventAccepted(), requireAlgsHandler(), and ~OutputStream().
std::vector<Algorithm*>* OutputStream::m_vetoAlgs [protected] |
Vector of Algorithms that this stream is vetoed by.
Definition at line 87 of file OutputStream.h.
Referenced by decodeVetoAlgs(), isEventAccepted(), vetoAlgsHandler(), and ~OutputStream().