|
Gaudi Framework, version v22r0 |
| Home | Generated: 9 Feb 2011 |
#include <GaudiKernel/DataStreamTool.h>


Definition at line 29 of file DataStreamTool.h.
Definition at line 33 of file DataStreamTool.h.
Definition at line 32 of file DataStreamTool.h.
| DataStreamTool::DataStreamTool | ( | const std::string & | type, | |
| const std::string & | name, | |||
| const IInterface * | parent | |||
| ) |
Standard constructor.
Definition at line 34 of file DataStreamTool.cpp.
00037 : base_class ( type, name , parent ) 00038 { 00039 //declareInterface<IDataStreamTool>(this); 00040 00041 m_incidentSvc = 0; 00042 m_streamCount = 0; 00043 m_streamID = 0; 00044 00045 }
| DataStreamTool::~DataStreamTool | ( | ) | [virtual] |
| DataStreamTool::DataStreamTool | ( | const DataStreamTool & | ) | [private] |
Fake copy constructor (never implemented).
| StatusCode DataStreamTool::addStream | ( | const std::string & | input | ) | [virtual] |
Implements IDataStreamTool.
Definition at line 74 of file DataStreamTool.cpp.
00074 { 00075 00076 if ( NULL != getStream(input) ) { 00077 MsgStream log(msgSvc(), name()); 00078 log << MSG::WARNING << "Input stream " << input << "already in use" << endmsg; 00079 } 00080 00081 m_streamSpecs.push_back(input); 00082 00083 char txt[32]; 00084 00085 std::string strname = name() + "_" + ::_itoa(++m_streamCount, txt, 10); 00086 00087 EventSelectorDataStream* s = 0; 00088 00089 StatusCode status = createStream(strname, input , s ); 00090 00091 if( status.isSuccess() && 0 != s ) { 00092 s->addRef(); 00093 m_streams.push_back(s); 00094 status = StatusCode::SUCCESS; 00095 } 00096 else { 00097 MsgStream log(msgSvc(), name()); 00098 if (s) { 00099 s->release(); 00100 log << MSG::ERROR << "Error connecting/creating Stream: " << s << endmsg; 00101 } 00102 log << MSG::ERROR << "Error connecting/creating Stream: " << input << endmsg; 00103 status = StatusCode::FAILURE; 00104 } 00105 00106 return status; 00107 00108 }
| StatusCode DataStreamTool::addStreams | ( | const StreamSpecs & | inputs | ) | [virtual] |
Implements IDataStreamTool.
Definition at line 110 of file DataStreamTool.cpp.
00110 { 00111 00112 StatusCode status = StatusCode::SUCCESS; 00113 00114 for ( StreamSpecs::const_iterator itr = inputs.begin(); itr != inputs.end() && status.isSuccess(); ++itr ) { 00115 00116 status = addStream(*itr); 00117 00118 } 00119 00120 return status; 00121 00122 }
| virtual Streams::iterator DataStreamTool::beginOfStreams | ( | ) | [inline, virtual] |
Definition at line 66 of file DataStreamTool.h.
| StatusCode DataStreamTool::clear | ( | ) | [virtual] |
Implements IDataStreamTool.
Definition at line 247 of file DataStreamTool.cpp.
00248 { 00249 00250 StatusCode iret, status = StatusCode::SUCCESS; 00251 iret.ignore(); 00252 00253 MsgStream log(msgSvc(), name()); 00254 00255 // disconnect the streams 00256 for ( StreamSpecs::const_iterator il = m_streamSpecs.begin(); il != m_streamSpecs.end(); il++ ) { 00257 EventSelectorDataStream* s = getStream(*il); 00258 if ( NULL != s ) { 00259 if ( s->isInitialized() ) { 00260 iret = finalizeStream(s); 00261 if ( !iret.isSuccess() ) { 00262 log << MSG::ERROR << "Error finalizing Stream" << *il << endmsg; 00263 status = iret; 00264 } 00265 } 00266 iret = eraseStream( *il ); 00267 if ( !iret.isSuccess() ) { 00268 log << MSG::ERROR << "Error diconnecting Stream" << *il << endmsg; 00269 status = iret; 00270 } 00271 } 00272 } 00273 00274 m_streamSpecs.clear(); 00275 00276 return status; 00277 }
| StatusCode DataStreamTool::connectStream | ( | const std::string & | info | ) | [protected] |
Connect single stream by name.
Definition at line 293 of file DataStreamTool.cpp.
00294 { 00295 00296 if ( NULL != getStream(info) ) { 00297 MsgStream log(msgSvc(), name()); 00298 log << MSG::WARNING << "Input stream " << info << "already in use" << endmsg; 00299 } 00300 char txt[32]; 00301 std::string nam = name() + "_" + ::_itoa(++m_streamCount, txt, 10); 00302 EventSelectorDataStream* s = 0; 00303 StatusCode status = createStream(nam, info, s); 00304 if ( status.isSuccess() ) { 00305 return connectStream(s); 00306 } 00307 s->release(); 00308 return status; 00309 00310 00311 }
| StatusCode DataStreamTool::connectStream | ( | EventSelectorDataStream * | s | ) | [protected] |
Connect single stream by reference.
Definition at line 280 of file DataStreamTool.cpp.
00281 { 00282 00283 if ( 0 != s ) { 00284 s->addRef(); 00285 m_streams.push_back(s); 00286 return StatusCode::SUCCESS; 00287 } 00288 00289 return StatusCode::FAILURE; 00290 00291 }
| StatusCode DataStreamTool::createSelector | ( | const std::string & | nam, | |
| const std::string & | typ, | |||
| IEvtSelector *& | sel | |||
| ) | [protected, virtual] |
Implements IDataStreamTool.
Definition at line 157 of file DataStreamTool.cpp.
00157 { 00158 MsgStream log(msgSvc(), name()); 00159 IService* isvc = ROOT::Reflex::PluginService::Create<IService*>(typ, nam, serviceLocator()); 00160 if ( isvc ) { 00161 StatusCode status = isvc->queryInterface(IEvtSelector::interfaceID(), (void**)&sel); 00162 if ( status.isSuccess() ) { 00163 return status; 00164 } 00165 sel = 0; 00166 isvc->release(); 00167 } 00168 return StatusCode::FAILURE; 00169 }
| StatusCode DataStreamTool::createStream | ( | const std::string & | nam, | |
| const std::string & | info, | |||
| EventSelectorDataStream *& | stream | |||
| ) | [protected, virtual] |
Implements IDataStreamTool.
Definition at line 207 of file DataStreamTool.cpp.
00208 { 00209 stream = new EventSelectorDataStream(nam, info, serviceLocator()); 00210 00211 return StatusCode::SUCCESS; 00212 }
| virtual Streams::iterator DataStreamTool::endOfStreams | ( | ) | [inline, virtual] |
Definition at line 68 of file DataStreamTool.h.
| StatusCode DataStreamTool::eraseStream | ( | const std::string & | info | ) | [virtual] |
Implements IDataStreamTool.
Definition at line 194 of file DataStreamTool.cpp.
00194 { 00195 00196 Streams::iterator i = getStreamIterator(info); 00197 00198 if ( m_streams.end() != i ) { 00199 (*i)->release(); 00200 m_streams.erase(i); 00201 return StatusCode::SUCCESS; 00202 } 00203 00204 return StatusCode::FAILURE; 00205 }
| StatusCode DataStreamTool::finalize | ( | ) | [virtual] |
Reimplemented from AlgTool.
Definition at line 124 of file DataStreamTool.cpp.
00124 { 00125 clear().ignore(); 00126 m_incidentSvc = 0; // release 00127 00128 return AlgTool::finalize(); 00129 }
| StatusCode DataStreamTool::finalizeStream | ( | EventSelectorDataStream * | s | ) | [virtual] |
Finalize no longer needed stream.
Implements IDataStreamTool.
Definition at line 172 of file DataStreamTool.cpp.
00172 { 00173 if ( s ) { 00174 IEvtSelector* sel = const_cast<IEvtSelector*>(s->selector()); 00175 if ( sel ) { 00176 SmartIF<IService> isvc(sel); 00177 if ( isvc.isValid() ) { 00178 isvc->finalize().ignore(); 00179 s->finalize().ignore(); 00180 // Fire EndStream "Incident" 00181 m_incidentSvc->fireIncident(Incident(name(),IncidentType::EndStream)); 00182 return StatusCode::SUCCESS; 00183 } 00184 // Failed to get service interface of sub-event selector 00185 return StatusCode::FAILURE; 00186 } 00187 // No selector (yet) attached - no need to finalize it! 00188 return StatusCode::SUCCESS; 00189 } 00190 return StatusCode::FAILURE; 00191 }
| StatusCode DataStreamTool::getNextStream | ( | const EventSelectorDataStream *& | esds, | |
| size_type & | dsid | |||
| ) | [virtual] |
Implements IDataStreamTool.
Definition at line 320 of file DataStreamTool.cpp.
00321 { 00322 00323 EventSelectorDataStream * nextStream = getStream(dsid); 00324 if ( NULL == nextStream ) return StatusCode::FAILURE; //<-end of streams reached 00325 00326 esds = nextStream; 00327 ++m_streamID; 00328 00329 return StatusCode::SUCCESS; 00330 00331 }
| StatusCode DataStreamTool::getPreviousStream | ( | const EventSelectorDataStream *& | esds, | |
| size_type & | dsid | |||
| ) | [virtual] |
Implements IDataStreamTool.
Definition at line 333 of file DataStreamTool.cpp.
00334 { 00335 00336 EventSelectorDataStream * previousStream = getStream(dsid); 00337 if ( NULL == previousStream ) return StatusCode::FAILURE; //<-begin of streams reached 00338 00339 esds = previousStream; 00340 --m_streamID; 00341 00342 return StatusCode::SUCCESS; 00343 00344 }
| EventSelectorDataStream * DataStreamTool::getStream | ( | size_type | pos | ) | [virtual] |
Implements IDataStreamTool.
Definition at line 230 of file DataStreamTool.cpp.
| EventSelectorDataStream * DataStreamTool::getStream | ( | const std::string & | info | ) | [virtual] |
Retrieve stream by name.
Implements IDataStreamTool.
Definition at line 215 of file DataStreamTool.cpp.
00215 { 00216 Streams::iterator i = getStreamIterator(info); 00217 if ( m_streams.end() == i ) return NULL; 00218 return *i; 00219 }
| DataStreamTool::Streams::iterator DataStreamTool::getStreamIterator | ( | const std::string & | info | ) | [protected] |
Definition at line 221 of file DataStreamTool.cpp.
| virtual Streams& DataStreamTool::getStreams | ( | ) | [inline, virtual] |
Definition at line 62 of file DataStreamTool.h.
00062 { return m_streams; };
| StatusCode DataStreamTool::initialize | ( | ) | [virtual] |
Reimplemented from AlgTool.
Definition at line 53 of file DataStreamTool.cpp.
00053 { 00054 00055 MsgStream logger(msgSvc(), name()); 00056 00057 StatusCode status = AlgTool::initialize(); 00058 if( !status.isSuccess() ) { 00059 logger << MSG::FATAL << "Error. Cannot initialize base class." << endmsg; 00060 return status; 00061 } 00062 00063 // Get the references to the services that are needed by the ApplicationMgr itself 00064 m_incidentSvc = serviceLocator()->service("IncidentSvc"); 00065 if( !m_incidentSvc.isValid() ) { 00066 logger << MSG::FATAL << "Error retrieving IncidentSvc." << endmsg; 00067 return StatusCode::FAILURE; 00068 } 00069 00070 return StatusCode::SUCCESS; 00071 00072 }
| StatusCode DataStreamTool::initializeStream | ( | EventSelectorDataStream * | s | ) | [virtual] |
Initialize newly opened stream.
Implements IDataStreamTool.
Definition at line 131 of file DataStreamTool.cpp.
00131 { 00132 IEvtSelector* sel = 0; 00133 StatusCode status = s->initialize(); 00134 if ( status.isSuccess() ) { 00135 status = createSelector(s->name(), s->selectorType(), sel); 00136 if ( status.isSuccess() ) { 00137 SmartIF<IProperty> prop(sel); //Att: IProperty, IService used to point to EventSelector 00138 SmartIF<IService> isvc(sel); 00139 s->setSelector(sel); 00140 sel->release(); // No need of this interface anymore, it is passed to the stream 00141 if ( prop.isValid( ) && isvc.isValid( ) ) { 00142 const Properties& p = s->properties(); 00143 for(Properties::const_iterator i=p.begin(); i!=p.end(); i++) { 00144 prop->setProperty((*i)).ignore(); 00145 } 00146 int output_level = this->outputLevel(); 00147 prop->setProperty(IntegerProperty("OutputLevel",output_level)).ignore(); 00148 // FIXME: (MCl) Why do we have to initialize the selector here? 00149 return isvc->sysInitialize(); 00150 } 00151 } 00152 } 00153 return StatusCode::FAILURE; 00154 }
| EventSelectorDataStream * DataStreamTool::lastStream | ( | ) | [virtual] |
Implements IDataStreamTool.
Definition at line 237 of file DataStreamTool.cpp.
| DataStreamTool& DataStreamTool::operator= | ( | const DataStreamTool & | ) | [private] |
Fake assignment operator (never implemented).
| virtual size_type DataStreamTool::size | ( | ) | [inline, virtual] |
Implements IDataStreamTool.
Definition at line 75 of file DataStreamTool.h.
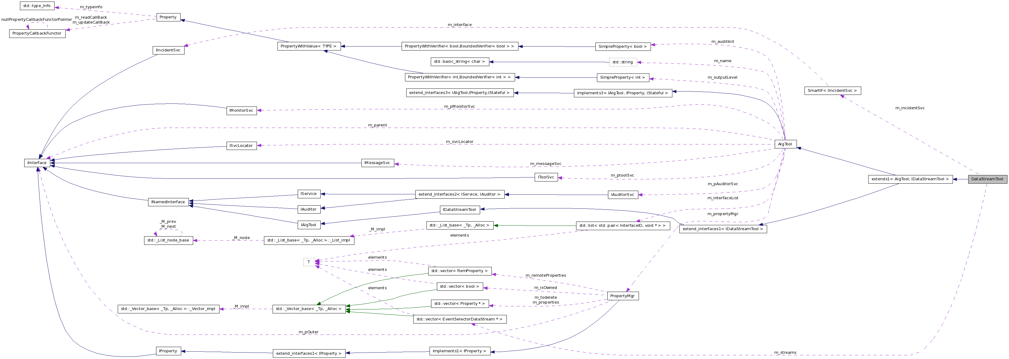
SmartIF<IIncidentSvc> DataStreamTool::m_incidentSvc [protected] |
Reference to the incident service.
Definition at line 101 of file DataStreamTool.h.
bool DataStreamTool::m_reconfigure [protected] |
Definition at line 103 of file DataStreamTool.h.
size_type DataStreamTool::m_streamCount [protected] |
Definition at line 94 of file DataStreamTool.h.
size_type DataStreamTool::m_streamID [protected] |
Definition at line 92 of file DataStreamTool.h.
Streams DataStreamTool::m_streams [protected] |
Definition at line 96 of file DataStreamTool.h.
StreamSpecs DataStreamTool::m_streamSpecs [protected] |
Definition at line 98 of file DataStreamTool.h.