|
Gaudi Framework, version v22r0 |
| Home | Generated: 9 Feb 2011 |
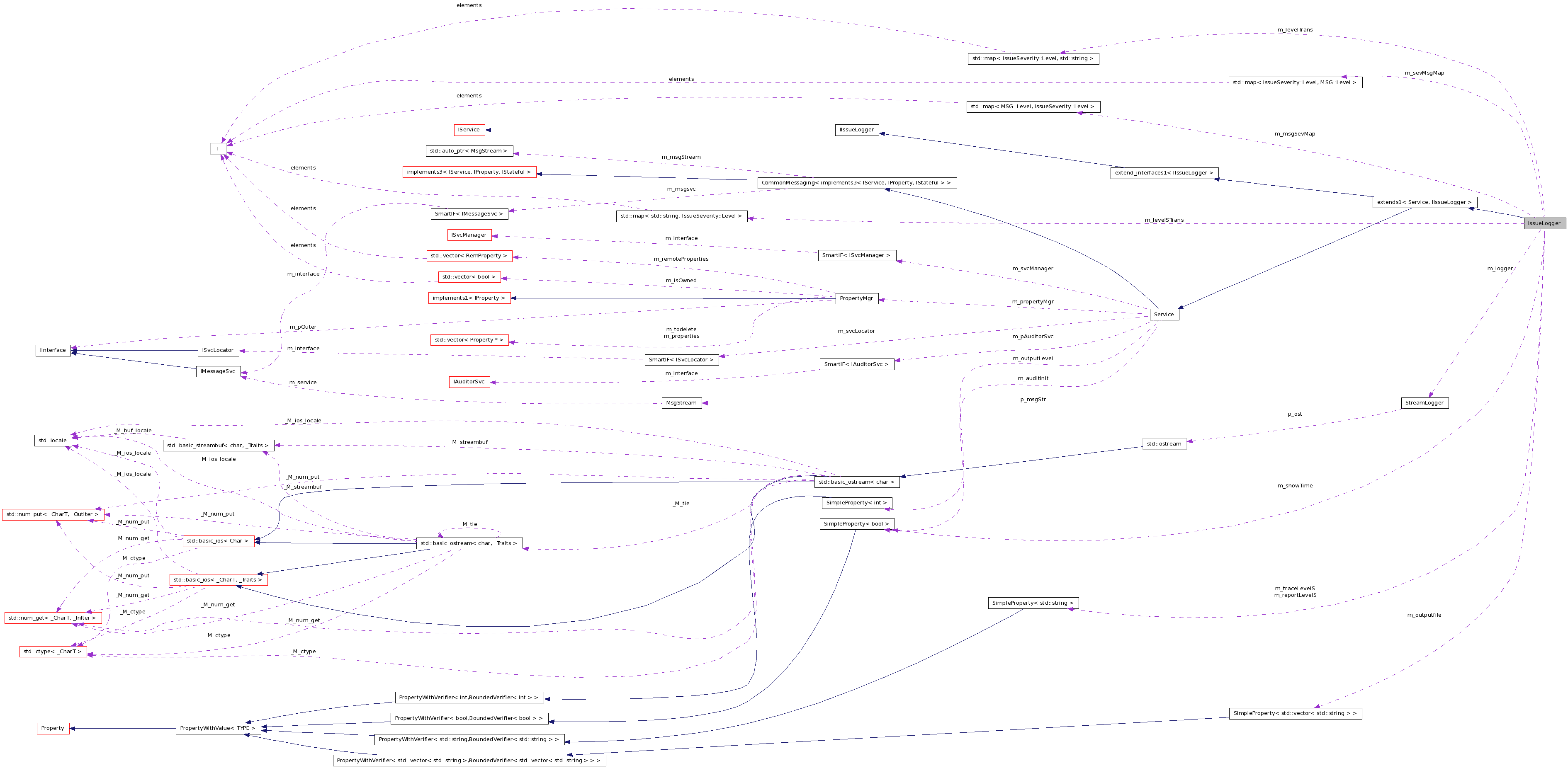
#include <IssueLogger.h>


Definition at line 17 of file IssueLogger.h.
| IssueLogger::IssueLogger | ( | const std::string & | name, | |
| ISvcLocator * | svc | |||
| ) |
Definition at line 29 of file IssueLogger.cpp.
00030 : base_class(name, svc) { 00031 00032 declareProperty ("Output", m_outputfile ); 00033 declareProperty ("ReportLevel", m_reportLevelS="WARNING"); 00034 declareProperty ("TracebackLevel", m_traceLevelS="ERROR"); 00035 declareProperty ("ShowTime", m_showTime=false); 00036 00037 m_reportLevelS.declareUpdateHandler(&IssueLogger::setupLevels,this); 00038 m_traceLevelS.declareUpdateHandler(&IssueLogger::setupLevels,this); 00039 m_outputfile.declareUpdateHandler(&IssueLogger::setupStreams,this); 00040 00041 m_reportLevel = IssueSeverity::WARNING; 00042 m_traceLevel = IssueSeverity::ERROR; 00043 00044 for (int i=0; i<IssueSeverity::NUM_LEVELS; ++i) { 00045 m_logger[i] = 0; 00046 } 00047 00048 m_msgSevMap[MSG::NIL] = IssueSeverity::NIL; 00049 m_msgSevMap[MSG::VERBOSE] = IssueSeverity::VERBOSE; 00050 m_msgSevMap[MSG::DEBUG] = IssueSeverity::DEBUG; 00051 m_msgSevMap[MSG::INFO] = IssueSeverity::INFO; 00052 m_msgSevMap[MSG::WARNING] = IssueSeverity::WARNING; 00053 m_msgSevMap[MSG::ERROR] = IssueSeverity::ERROR; 00054 m_msgSevMap[MSG::FATAL] = IssueSeverity::FATAL; 00055 m_msgSevMap[MSG::ALWAYS] = IssueSeverity::ALWAYS; 00056 00057 m_sevMsgMap[IssueSeverity::NIL] = MSG::NIL; 00058 m_sevMsgMap[IssueSeverity::VERBOSE] = MSG::VERBOSE; 00059 m_sevMsgMap[IssueSeverity::DEBUG] = MSG::DEBUG; 00060 m_sevMsgMap[IssueSeverity::DEBUG1] = MSG::DEBUG; 00061 m_sevMsgMap[IssueSeverity::DEBUG2] = MSG::DEBUG; 00062 m_sevMsgMap[IssueSeverity::DEBUG3] = MSG::DEBUG; 00063 m_sevMsgMap[IssueSeverity::INFO] = MSG::INFO; 00064 m_sevMsgMap[IssueSeverity::WARNING] = MSG::WARNING; 00065 m_sevMsgMap[IssueSeverity::RECOVERABLE] = MSG::ERROR; 00066 m_sevMsgMap[IssueSeverity::ERROR] = MSG::ERROR; 00067 m_sevMsgMap[IssueSeverity::FATAL] = MSG::FATAL; 00068 m_sevMsgMap[IssueSeverity::ALWAYS] = MSG::ALWAYS; 00069 00070 m_levelTrans[IssueSeverity::VERBOSE] = "VERBOSE"; 00071 m_levelTrans[IssueSeverity::DEBUG] = "DEBUG"; 00072 m_levelTrans[IssueSeverity::DEBUG1] = "DEBUG1"; 00073 m_levelTrans[IssueSeverity::DEBUG2] = "DEBUG2"; 00074 m_levelTrans[IssueSeverity::DEBUG3] = "DEBUG3"; 00075 m_levelTrans[IssueSeverity::INFO] = "INFO"; 00076 m_levelTrans[IssueSeverity::WARNING] = "WARNING"; 00077 m_levelTrans[IssueSeverity::RECOVERABLE] = "RECOVERABLE"; 00078 m_levelTrans[IssueSeverity::ERROR] = "ERROR"; 00079 m_levelTrans[IssueSeverity::FATAL] = "FATAL"; 00080 m_levelTrans[IssueSeverity::ALWAYS] = "ALWAYS"; 00081 00082 m_levelSTrans["VERBOSE"] = IssueSeverity::VERBOSE; 00083 m_levelSTrans["DEBUG"] = IssueSeverity::DEBUG; 00084 m_levelSTrans["DEBUG1"] = IssueSeverity::DEBUG1; 00085 m_levelSTrans["DEBUG2"] = IssueSeverity::DEBUG2; 00086 m_levelSTrans["DEBUG3"] = IssueSeverity::DEBUG3; 00087 m_levelSTrans["INFO"] = IssueSeverity::INFO; 00088 m_levelSTrans["WARNING"] = IssueSeverity::WARNING; 00089 m_levelSTrans["RECOVERABLE"] = IssueSeverity::RECOVERABLE; 00090 m_levelSTrans["ERROR"] = IssueSeverity::ERROR; 00091 m_levelSTrans["FATAL"] = IssueSeverity::FATAL; 00092 m_levelSTrans["ALWAYS"] = IssueSeverity::ALWAYS; 00093 00094 00095 }
| IssueLogger::~IssueLogger | ( | ) | [protected, virtual] |
Definition at line 99 of file IssueLogger.cpp.
| StatusCode IssueLogger::connect | ( | const std::string & | ident | ) | [private] |
Definition at line 158 of file IssueLogger.cpp.
00158 { 00159 00160 MsgStream log ( msgSvc(), name() ); 00161 Tokenizer tok(true); 00162 00163 string::size_type loc = ident.find(" "); 00164 // string stream = ident.substr(0,loc); // icc remark #177: variable "stream" was declared but never referenced 00165 // typedef std::pair<std::string,std::string> Prop; 00166 // std::vector<Prop> props; 00167 string val,VAL,TAG,filename; 00168 00169 tok.analyse(ident.substr(loc+1,ident.length()), " ", "", "", "=", "'", "'"); 00170 00171 for ( Tokenizer::Items::iterator i = tok.items().begin(); 00172 i != tok.items().end(); i++) { 00173 const std::string& tag = (*i).tag(); 00174 TAG = tag; 00175 toupper(TAG); 00176 00177 val = (*i).value(); 00178 VAL = val; 00179 toupper(VAL); 00180 00181 IssueSeverity::Level level; 00182 00183 if (TAG == "DEBUG") { 00184 level = IssueSeverity::DEBUG; 00185 } else if ( TAG == "INFO") { 00186 level = IssueSeverity::INFO; 00187 } else if ( TAG == "WARNING") { 00188 level = IssueSeverity::WARNING; 00189 } else if ( TAG == "RECOVERABLE") { 00190 level = IssueSeverity::RECOVERABLE; 00191 } else if ( TAG == "ERROR") { 00192 level = IssueSeverity::ERROR; 00193 } else if ( TAG == "FATAL") { 00194 level = IssueSeverity::FATAL; 00195 } else { 00196 log << MSG::ERROR << "Unknown output level \"" << TAG << "\"" 00197 << endmsg; 00198 continue; 00199 } 00200 00201 if (m_logger[level] != 0) { 00202 log << MSG::INFO << "closing stream " << m_logger[level]->name() 00203 << endmsg; 00204 delete m_logger[level]; 00205 m_logger[level] = 0; 00206 } 00207 00208 if (val == "MsgSvc") { 00209 m_logger[level] = new StreamLogger(msgSvc(), m_sevMsgMap[level]); 00210 m_log[level] = 00211 boost::bind(&StreamLogger::WriteToMsgSvc, m_logger[level], 00212 _1); 00213 } else if (val == "STDERR") { 00214 m_logger[level] = new StreamLogger(std::cerr); 00215 m_log[level] = 00216 boost::bind(&StreamLogger::WriteToStream, m_logger[level], 00217 _1); 00218 } else if (val == "STDOUT") { 00219 m_logger[level] = new StreamLogger(std::cout); 00220 m_log[level] = 00221 boost::bind(&StreamLogger::WriteToStream, m_logger[level], 00222 _1); 00223 } else { // A file 00224 try { 00225 m_logger[level] = new StreamLogger(val.c_str()); 00226 } 00227 catch (std::exception&) { 00228 m_logger[level] = 0; 00229 log << MSG::ERROR << "Unable to open file \"" << VAL 00230 << "\" for writing issues at level " << TAG << endmsg; 00231 return StatusCode::FAILURE; 00232 } 00233 m_log[level] = 00234 boost::bind(&StreamLogger::WriteToStream, m_logger[level], _1); 00235 } 00236 log << MSG::DEBUG << "Writing " << m_levelTrans[level] 00237 << " issues to " << m_logger[level]->name() << endmsg; 00238 00239 } 00240 00241 return StatusCode::SUCCESS; 00242 }
| StatusCode IssueLogger::finalize | ( | ) | [virtual] |
Reimplemented from Service.
Definition at line 133 of file IssueLogger.cpp.
00133 { 00134 00135 MsgStream log ( msgSvc(), name() ); 00136 log << MSG::DEBUG << "IssueLogger::finalize" << endmsg; 00137 00138 for (int i=0; i<IssueSeverity::NUM_LEVELS; ++i) { 00139 IssueSeverity::Level j = IssueSeverity::Level (i); 00140 delete m_logger[j]; 00141 } 00142 00143 return Service::finalize(); 00144 }
| void IssueLogger::getTraceBack | ( | std::string & | stack | ) | [private] |
Definition at line 149 of file IssueLogger.cpp.
00149 { 00150 const int depth = 30; 00151 const int offset = 5; 00152 System::backTrace(stack, depth, offset); 00153 }
| StatusCode IssueLogger::initialize | ( | ) | [virtual] |
Reimplemented from Service.
Definition at line 106 of file IssueLogger.cpp.
00106 { 00107 00108 StatusCode st = Service::initialize(); 00109 if (st.isFailure()) { return st; } 00110 00111 setupDefaultLogger(); 00112 00113 return st; 00114 00115 }
| IssueSeverity::Level IssueLogger::msgToSev | ( | MSG::Level & | lev | ) | [private] |
| StatusCode IssueLogger::reinitialize | ( | ) | [virtual] |
Reimplemented from Service.
Definition at line 120 of file IssueLogger.cpp.
00120 { 00121 00122 MsgStream log ( msgSvc(), name() ); 00123 log << MSG::WARNING << "reinitialize not implemented" << endmsg; 00124 00125 00126 return StatusCode::SUCCESS; 00127 00128 }
| void IssueLogger::report | ( | const IssueSeverity & | err | ) | [virtual] |
Implements IIssueLogger.
Definition at line 292 of file IssueLogger.cpp.
| void IssueLogger::report | ( | IssueSeverity::Level | level, | |
| const std::string & | msg, | |||
| const std::string & | origin | |||
| ) | [virtual] |
Implements IIssueLogger.
Definition at line 247 of file IssueLogger.cpp.
00248 { 00249 00250 if ( lev < m_reportLevel) return; 00251 00252 std::string msg = m_levelTrans[lev] + " " + org + " \"" + str + "\""; 00253 00254 if (m_showTime) { 00255 const time_t t = time( 0 ); 00256 tm *tt = localtime( &t ); 00257 00258 ostringstream os; 00259 os << (tt->tm_hour < 10 ? "0" : "" ) << tt->tm_hour << ":" 00260 << (tt->tm_min < 10 ? "0" : "" ) << tt->tm_min << ":" 00261 << (tt->tm_sec < 10 ? "0" : "" ) << tt->tm_sec << " " 00262 << tt->tm_year + 1900 << "/" 00263 << (tt->tm_mon < 9 ? "0" : "" ) << tt->tm_mon+1 << "/" 00264 << (tt->tm_mday < 10 ? "0" : "" ) << tt->tm_mday << " " 00265 #ifdef __linux 00266 << tt->tm_zone; 00267 #else 00268 << " " ; 00269 #endif 00270 00271 msg += " [" + os.str() +"]"; 00272 00273 } 00274 00275 if (lev >= m_traceLevel) { 00276 std::string stack; 00277 getTraceBack(stack); 00278 msg += "\n" + stack; 00279 } 00280 00281 00282 m_log[lev](msg); 00283 00284 00285 }
| void IssueLogger::setupDefaultLogger | ( | ) | [private] |
Definition at line 373 of file IssueLogger.cpp.
00373 { 00374 for (int i=1; i<IssueSeverity::NUM_LEVELS; ++i) { 00375 if (m_logger[i] == 0) { 00376 // default: dump to msgSvc 00377 IssueSeverity::Level j = IssueSeverity::Level (i); 00378 00379 m_logger[j] = new StreamLogger(msgSvc(), m_sevMsgMap[j]); 00380 m_log[j] = boost::bind(&StreamLogger::WriteToMsgSvc, m_logger[j], 00381 _1); 00382 00383 MsgStream log ( msgSvc(), name() ); 00384 log << MSG::DEBUG << "Writing " << m_levelTrans[j] 00385 << " issues to " << m_logger[j]->name() << endmsg; 00386 00387 } 00388 } 00389 }
| void IssueLogger::setupLevels | ( | Property & | prop | ) | [private] |
Definition at line 301 of file IssueLogger.cpp.
00301 { 00302 00303 00304 StringProperty *sap = dynamic_cast<StringProperty*> (&prop); 00305 if (sap == 0) { 00306 MsgStream log ( msgSvc(), name() ); 00307 log << MSG::ERROR << "Could not convert " << prop.name() 00308 << "to a StringProperty (which it should be!)" << endmsg; 00309 return; 00310 } 00311 00312 std::string val = sap->value(); 00313 00314 if (prop.name() == "ReportLevel") { 00315 if (m_levelSTrans.find(val) == m_levelSTrans.end()) { 00316 MsgStream log ( msgSvc(), name() ); 00317 log << MSG::ERROR 00318 << "Option ReportLevel: unknown Issue Severity level \"" 00319 << val << "\". Setting it WARNING" << endmsg; 00320 m_reportLevel = IssueSeverity::WARNING; 00321 return; 00322 } else { 00323 m_reportLevel = m_levelSTrans[m_reportLevelS]; 00324 } 00325 } else if (prop.name() == "TracebackLevel") { 00326 if (m_levelSTrans.find(val) == m_levelSTrans.end()) { 00327 MsgStream log ( msgSvc(), name() ); 00328 log << MSG::ERROR 00329 << "Option TracebackLevel: unknown Issue Severity level \"" 00330 << val << "\". Setting it to ERROR" << endmsg; 00331 m_traceLevel = IssueSeverity::ERROR; 00332 return; 00333 } else { 00334 m_traceLevel = m_levelSTrans[m_traceLevelS]; 00335 } 00336 } else { 00337 MsgStream log ( msgSvc(), name() ); 00338 log << MSG::ERROR << "setting up unknown property \"" << prop.name() 00339 << "\"" << endmsg; 00340 return; 00341 } 00342 00343 }
| void IssueLogger::setupStreams | ( | Property & | prop | ) | [private] |
Definition at line 348 of file IssueLogger.cpp.
00348 { 00349 00350 StringArrayProperty *sap = dynamic_cast<StringArrayProperty*>( &prop ); 00351 if (sap == 0) { 00352 MsgStream log ( msgSvc(), name() ); 00353 log << MSG::ERROR << "Could not convert " << prop.name() 00354 << "to a StringArrayProperty (which it should be!)" << endmsg; 00355 return; 00356 } 00357 00358 vector<string>::const_iterator itr; 00359 for (itr = sap->value().begin(); itr != sap->value().end(); ++itr) { 00360 if (connect(*itr).isFailure()) { 00361 MsgStream log ( msgSvc(), name() ); 00362 log << MSG::ERROR << "Could not setup stream " << *itr << endmsg; 00363 } 00364 } 00365 00366 return; 00367 00368 }
| MSG::Level IssueLogger::sevToMsg | ( | IssueSeverity::Level & | lev | ) | [private] |
friend class SvcFactory< IssueLogger > [friend] |
Definition at line 20 of file IssueLogger.h.
Definition at line 51 of file IssueLogger.h.
Definition at line 50 of file IssueLogger.h.
boost::function<void (const std::string&)> IssueLogger::m_log[IssueSeverity::NUM_LEVELS] [private] |
Definition at line 46 of file IssueLogger.h.
StreamLogger* IssueLogger::m_logger[IssueSeverity::NUM_LEVELS] [private] |
Definition at line 45 of file IssueLogger.h.
Definition at line 48 of file IssueLogger.h.
StringArrayProperty IssueLogger::m_outputfile [private] |
Definition at line 39 of file IssueLogger.h.
Definition at line 43 of file IssueLogger.h.
StringProperty IssueLogger::m_reportLevelS [private] |
Definition at line 40 of file IssueLogger.h.
Definition at line 49 of file IssueLogger.h.
BooleanProperty IssueLogger::m_showTime [private] |
Definition at line 41 of file IssueLogger.h.
Definition at line 43 of file IssueLogger.h.
StringProperty IssueLogger::m_traceLevelS [private] |
Definition at line 40 of file IssueLogger.h.