|
Gaudi Framework, version v22r0 |
| Home | Generated: 9 Feb 2011 |
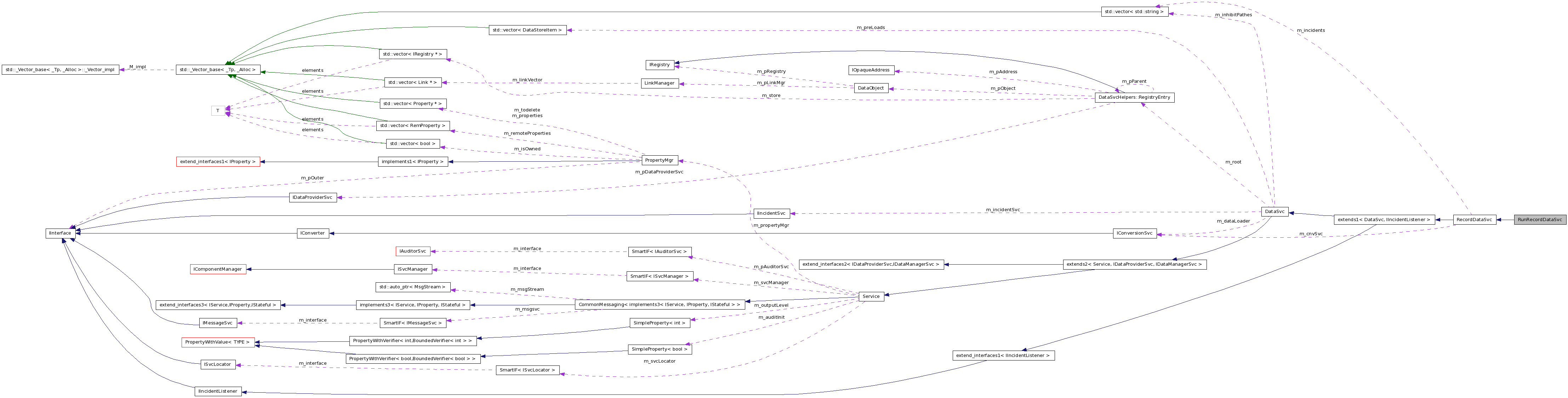
A RunRecordDataSvc is the base class for event services. More...


Public Member Functions | |
| RunRecordDataSvc (const std::string &nam, ISvcLocator *svc) | |
| Standard Constructor. | |
| virtual | ~RunRecordDataSvc () |
| Standard Destructor. | |
A RunRecordDataSvc is the base class for event services.
When a new datafile is opened the data service retrieves an incident from the persistency area (currently only from POOL) together with an opaque address describing the run record. These history records are put onto the run-records datastore under the name of the logical file (FID): /RunRecords/<FID>/.....
Hence, each history records can be addresses the same way: /RunRecord/<FID>
Definition at line 41 of file RunRecordDataSvc.cpp.
| RunRecordDataSvc::RunRecordDataSvc | ( | const std::string & | nam, | |
| ISvcLocator * | svc | |||
| ) | [inline] |
Standard Constructor.
Definition at line 45 of file RunRecordDataSvc.cpp.
00045 : RecordDataSvc(nam,svc) { 00046 m_cnvSvc = 0; 00047 m_rootName = "/RunRecords"; 00048 m_incidentName = "NEW_RUN_RECORD"; 00049 m_saveIncidentName = "SAVE_RUN_RECORD"; 00050 m_persSvcName = "PersistencySvc/RecordPersistencySvc"; 00051 }
| virtual RunRecordDataSvc::~RunRecordDataSvc | ( | ) | [inline, virtual] |