|
Gaudi Framework, version v22r1 |
| Home | Generated: Mon Feb 28 2011 |
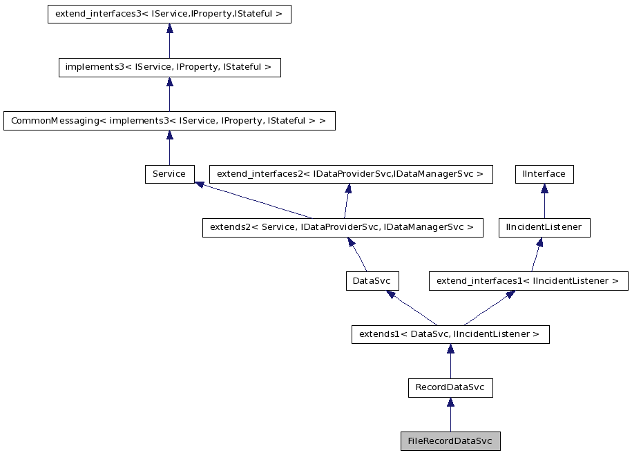
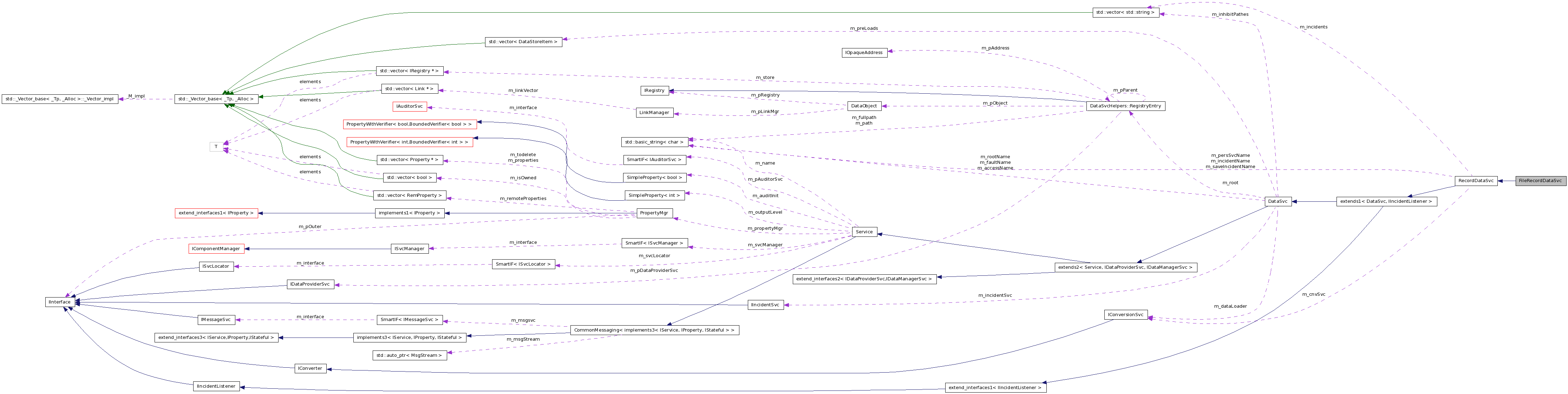
A FileRecordDataSvc is the base class for event services. More...


Public Member Functions | |
| FileRecordDataSvc (const std::string &nam, ISvcLocator *svc) | |
| Standard Constructor. | |
| virtual | ~FileRecordDataSvc () |
| Standard Destructor. | |
A FileRecordDataSvc is the base class for event services.
When a new datafile is opened the data service retrieves an incident from the persistency area (currently only from POOL) together with an opaque address describing the run record. These history records are put onto the run-records datastore under the name of the logical file (FID): /FileRecords/<FID>/.....
Hence, each history records can be addresses the same way: /FileRecord/<FID>
Definition at line 41 of file FileRecordDataSvc.cpp.
| FileRecordDataSvc::FileRecordDataSvc | ( | const std::string & | nam, |
| ISvcLocator * | svc | ||
| ) | [inline] |
Standard Constructor.
Definition at line 45 of file FileRecordDataSvc.cpp.
: RecordDataSvc(nam,svc) { m_cnvSvc = 0; m_rootName = "/FileRecords"; m_incidentName = "NEW_FILE_RECORD"; m_saveIncidentName = "SAVE_FILE_RECORD"; m_persSvcName = "PersistencySvc/FileRecordPersistencySvc"; }
| virtual FileRecordDataSvc::~FileRecordDataSvc | ( | ) | [inline, virtual] |