|
Gaudi Framework, version v22r1 |
| Home | Generated: Mon Feb 28 2011 |
HistogramSvc class definition. More...
#include <HistogramSvc.h>


Classes | |
| struct | Helper |
Public Types | |
| typedef std::map< std::string, Gaudi::Histo1DDef > | Histo1DMap |
Public Member Functions | |
| HistogramSvc (CSTR name, ISvcLocator *svc) | |
| Statndard Constructor. | |
| virtual | ~HistogramSvc () |
| Destructor. | |
| std::pair< std::string, std::string > | i_splitPath (CSTR full) |
| Split full path into its components. | |
| StatusCode | connectInput (CSTR ident) |
| Connect input histogram file to the service. | |
| std::string | _STR (int i) |
| template<class T > | |
| T * | i_book (DataObject *pPar, CSTR rel, CSTR title, const std::pair< DataObject *, T * > &o) |
| H2D * | i_project (CSTR nameAndTitle, const H3D &h, CSTR dir) |
| Helper for 2D projections. | |
| virtual StatusCode | initialize () |
| Initialise the service. | |
| virtual StatusCode | reinitialize () |
| Initialise the service. | |
| virtual StatusCode | finalize () |
| finalize the service | |
| virtual AIDA::IHistogramFactory * | histogramFactory () |
| Retrieve the AIDA HistogramFactory interface. | |
| virtual H1D * | book (CSTR par, CSTR rel, CSTR title, DBINS(x)) |
| Book histogram and register it with the histogram data store. | |
| virtual H1D * | book (CSTR par, int hID, CSTR title, DBINS(x)) |
| virtual H1D * | book (DataObject *pPar, int hID, CSTR title, DBINS(x)) |
| virtual H1D * | book (DataObject *pPar, CSTR rel, CSTR title, DBINS(x)) |
| virtual H1D * | book (STRPAIR loc, CSTR title, DBINS(x)) |
| virtual H1D * | book (CSTR full, CSTR title, DBINS(x)) |
| virtual P1D * | bookProf (CSTR par, CSTR rel, CSTR title, DBINS(x), CSTR opt) |
| Book histogram and register it with the histogram data store. | |
| virtual P1D * | bookProf (CSTR par, int hID, CSTR title, DBINS(x), CSTR opt) |
| virtual P1D * | bookProf (DataObject *pPar, int hID, CSTR title, DBINS(x), CSTR opt) |
| virtual P1D * | bookProf (STRPAIR loc, CSTR title, DBINS(x), CSTR opt) |
| virtual P1D * | bookProf (CSTR full, CSTR title, DBINS(x), CSTR opt) |
| virtual P1D * | bookProf (DataObject *pPar, CSTR rel, CSTR title, DBINS(x), CSTR opt) |
| virtual P1D * | bookProf (CSTR par, CSTR rel, CSTR title, DBINS(x), double upper, double lower, CSTR opt) |
| virtual P1D * | bookProf (CSTR par, int hID, CSTR title, DBINS(x), double upper, double lower, CSTR opt) |
| virtual P1D * | bookProf (DataObject *pPar, int hID, CSTR title, DBINS(x), double upper, double lower, CSTR opt) |
| virtual P1D * | bookProf (STRPAIR loc, CSTR title, DBINS(x), double upper, double lower, CSTR opt) |
| virtual P1D * | bookProf (CSTR full, CSTR title, DBINS(x), double upper, double lower, CSTR opt) |
| virtual P1D * | bookProf (DataObject *pPar, CSTR rel, CSTR title, DBINS(x), double upper, double lower, CSTR opt) |
| virtual H1D * | book (CSTR par, int hID, CSTR title, Edges e) |
| Book histogram and register it with the histogram data store. | |
| virtual H1D * | book (DataObject *pPar, int hID, CSTR title, Edges e) |
| virtual H1D * | book (CSTR par, CSTR rel, CSTR title, Edges e) |
| virtual H1D * | book (STRPAIR loc, CSTR title, Edges e) |
| virtual H1D * | book (CSTR full, CSTR title, Edges e) |
| virtual H1D * | book (DataObject *pPar, CSTR rel, CSTR title, Edges e) |
| virtual P1D * | bookProf (CSTR full, CSTR title, Edges e) |
| Book histogram and register it with the histogram data store. | |
| virtual P1D * | bookProf (CSTR par, CSTR rel, CSTR title, Edges e) |
| virtual P1D * | bookProf (CSTR par, int hID, CSTR title, Edges e) |
| virtual P1D * | bookProf (DataObject *pPar, int hID, CSTR title, Edges e) |
| virtual P1D * | bookProf (STRPAIR loc, CSTR title, Edges e) |
| virtual P1D * | bookProf (DataObject *pPar, CSTR rel, CSTR title, Edges e) |
| virtual P1D * | bookProf (CSTR full, CSTR title, Edges e, double upper, double lower) |
| virtual P1D * | bookProf (CSTR par, CSTR rel, CSTR title, Edges e, double upper, double lower) |
| virtual P1D * | bookProf (CSTR par, int hID, CSTR title, Edges e, double upper, double lower) |
| virtual P1D * | bookProf (DataObject *pPar, int hID, CSTR title, Edges e, double upper, double lower) |
| virtual P1D * | bookProf (STRPAIR loc, CSTR title, Edges e, double upper, double lower) |
| virtual P1D * | bookProf (DataObject *pPar, CSTR rel, CSTR title, Edges e, double upper, double lower) |
| virtual H2D * | book (CSTR full, CSTR title, DBINS(x), DBINS(y)) |
| Book histogram and register it with the histogram data store. | |
| virtual H2D * | book (CSTR par, CSTR rel, CSTR title, DBINS(x), DBINS(y)) |
| virtual H2D * | book (CSTR par, int hID, CSTR title, DBINS(x), DBINS(y)) |
| virtual H2D * | book (STRPAIR loc, CSTR title, DBINS(x), DBINS(y)) |
| virtual H2D * | book (DataObject *pPar, int hID, CSTR title, DBINS(x), DBINS(y)) |
| virtual H2D * | book (DataObject *pPar, CSTR rel, CSTR title, DBINS(x), DBINS(y)) |
| virtual P2D * | bookProf (CSTR full, CSTR title, DBINS(x), DBINS(y), double upper, double lower) |
| Book histogram and register it with the histogram data store. | |
| virtual P2D * | bookProf (CSTR par, CSTR rel, CSTR title, DBINS(x), DBINS(y), double upper, double lower) |
| virtual P2D * | bookProf (STRPAIR loc, CSTR title, DBINS(x), DBINS(y), double upper, double lower) |
| virtual P2D * | bookProf (CSTR par, int hID, CSTR title, DBINS(x), DBINS(y), double upper, double lower) |
| virtual P2D * | bookProf (DataObject *pPar, int hID, CSTR title, DBINS(x), DBINS(y), double upper, double lower) |
| virtual P2D * | bookProf (DataObject *pPar, CSTR rel, CSTR title, DBINS(x), DBINS(y), double upper, double lower) |
| virtual P2D * | bookProf (CSTR full, CSTR title, DBINS(x), DBINS(y)) |
| virtual P2D * | bookProf (CSTR par, CSTR rel, CSTR title, DBINS(x), DBINS(y)) |
| virtual P2D * | bookProf (STRPAIR loc, CSTR title, DBINS(x), DBINS(y)) |
| virtual P2D * | bookProf (CSTR par, int hID, CSTR title, DBINS(x), DBINS(y)) |
| virtual P2D * | bookProf (DataObject *pPar, int hID, CSTR title, DBINS(x), DBINS(y)) |
| virtual P2D * | bookProf (DataObject *pPar, CSTR rel, CSTR title, DBINS(x), DBINS(y)) |
| virtual H2D * | book (CSTR full, CSTR title, Edges x, Edges y) |
| Book histogram and register it with the histogram data store. | |
| virtual H2D * | book (CSTR par, CSTR rel, CSTR title, Edges x, Edges y) |
| virtual H2D * | book (CSTR par, int hID, CSTR title, Edges x, Edges y) |
| virtual H2D * | book (STRPAIR loc, CSTR title, Edges x, Edges y) |
| virtual H2D * | book (DataObject *pPar, int hID, CSTR title, Edges x, Edges y) |
| virtual H2D * | book (DataObject *pPar, CSTR rel, CSTR title, Edges x, Edges y) |
| virtual P2D * | bookProf (CSTR full, CSTR title, Edges x, Edges y) |
| Book histogram and register it with the histogram data store. | |
| virtual P2D * | bookProf (CSTR par, CSTR rel, CSTR title, Edges x, Edges y) |
| virtual P2D * | bookProf (CSTR par, int hID, CSTR title, Edges x, Edges y) |
| virtual P2D * | bookProf (DataObject *pPar, int hID, CSTR title, Edges x, Edges y) |
| virtual P2D * | bookProf (STRPAIR loc, CSTR title, Edges x, Edges y) |
| virtual P2D * | bookProf (DataObject *pPar, CSTR rel, CSTR title, Edges x, Edges y) |
| virtual P2D * | bookProf (CSTR full, CSTR title, Edges x, Edges y, double upper, double lower) |
| virtual P2D * | bookProf (CSTR par, CSTR rel, CSTR title, Edges x, Edges y, double upper, double lower) |
| virtual P2D * | bookProf (CSTR par, int hID, CSTR title, Edges x, Edges y, double upper, double lower) |
| virtual P2D * | bookProf (DataObject *pPar, int hID, CSTR title, Edges x, Edges y, double upper, double lower) |
| virtual P2D * | bookProf (STRPAIR loc, CSTR title, Edges x, Edges y, double upper, double lower) |
| virtual P2D * | bookProf (DataObject *pPar, CSTR rel, CSTR title, Edges x, Edges y, double upper, double lower) |
| virtual H3D * | book (CSTR full, CSTR title, DBINS(x), DBINS(y), DBINS(z)) |
| Book histogram and register it with the histogram data store. | |
| virtual H3D * | book (CSTR par, CSTR rel, CSTR title, DBINS(x), DBINS(y), DBINS(z)) |
| virtual H3D * | book (CSTR par, int hID, CSTR title, DBINS(x), DBINS(y), DBINS(z)) |
| virtual H3D * | book (DataObject *pPar, int hID, CSTR title, DBINS(x), DBINS(y), DBINS(z)) |
| virtual H3D * | book (STRPAIR loc, CSTR title, DBINS(x), DBINS(y), DBINS(z)) |
| virtual H3D * | book (DataObject *pPar, CSTR rel, CSTR title, DBINS(x), DBINS(y), DBINS(z)) |
| virtual H3D * | book (CSTR full, CSTR title, Edges x, Edges y, Edges z) |
| Book histogram and register it with the histogram data store. | |
| virtual H3D * | book (CSTR par, CSTR rel, CSTR title, Edges x, Edges y, Edges z) |
| virtual H3D * | book (CSTR par, int hID, CSTR title, Edges x, Edges y, Edges z) |
| virtual H3D * | book (DataObject *pPar, int hID, CSTR title, Edges x, Edges y, Edges z) |
| virtual H3D * | book (STRPAIR loc, CSTR title, Edges x, Edges y, Edges z) |
| virtual H3D * | book (DataObject *pPar, CSTR rel, CSTR title, Edges x, Edges y, Edges z) |
| virtual StatusCode | registerObject (CSTR parent, CSTR rel, Base *obj) |
| virtual StatusCode | registerObject (CSTR parent, int item, Base *obj) |
| virtual StatusCode | registerObject (Base *pPar, CSTR rel, Base *obj) |
| virtual StatusCode | registerObject (DataObject *pPar, int item, Base *obj) |
| virtual StatusCode | registerObject (Base *pPar, int item, Base *obj) |
| virtual StatusCode | registerObject (CSTR full, Base *obj) |
| virtual StatusCode | registerObject (DataObject *pPar, CSTR rel, Base *obj) |
| virtual StatusCode | unregisterObject (Base *obj) |
| virtual StatusCode | unregisterObject (Base *obj, CSTR objectPath) |
| virtual StatusCode | unregisterObject (Base *obj, int item) |
| virtual StatusCode | retrieveObject (IRegistry *pReg, CSTR path, H1D *&obj) |
| virtual StatusCode | retrieveObject (IRegistry *pReg, CSTR path, P1D *&obj) |
| virtual StatusCode | retrieveObject (IRegistry *pReg, CSTR path, H2D *&obj) |
| virtual StatusCode | retrieveObject (IRegistry *pReg, CSTR path, P2D *&obj) |
| virtual StatusCode | retrieveObject (IRegistry *pReg, CSTR path, H3D *&obj) |
| virtual StatusCode | retrieveObject (CSTR full, P1D *&obj) |
| virtual StatusCode | retrieveObject (CSTR full, P2D *&obj) |
| virtual StatusCode | retrieveObject (CSTR full, H1D *&obj) |
| virtual StatusCode | retrieveObject (CSTR full, H2D *&obj) |
| virtual StatusCode | retrieveObject (CSTR full, H3D *&obj) |
| virtual StatusCode | retrieveObject (CSTR parent, CSTR rel, P1D *&obj) |
| virtual StatusCode | retrieveObject (CSTR parent, CSTR rel, P2D *&obj) |
| virtual StatusCode | retrieveObject (CSTR parent, CSTR rel, H1D *&obj) |
| virtual StatusCode | retrieveObject (CSTR parent, CSTR rel, H2D *&obj) |
| virtual StatusCode | retrieveObject (CSTR parent, CSTR rel, H3D *&obj) |
| virtual StatusCode | retrieveObject (CSTR parent, int item, P1D *&obj) |
| virtual StatusCode | retrieveObject (CSTR parent, int item, P2D *&obj) |
| virtual StatusCode | retrieveObject (CSTR parent, int item, H1D *&obj) |
| virtual StatusCode | retrieveObject (CSTR parent, int item, H2D *&obj) |
| virtual StatusCode | retrieveObject (CSTR parent, int item, H3D *&obj) |
| virtual StatusCode | retrieveObject (DataObject *par, CSTR item, P1D *&obj) |
| virtual StatusCode | retrieveObject (DataObject *par, CSTR item, P2D *&obj) |
| virtual StatusCode | retrieveObject (DataObject *par, CSTR item, H1D *&obj) |
| virtual StatusCode | retrieveObject (DataObject *par, CSTR item, H2D *&obj) |
| virtual StatusCode | retrieveObject (DataObject *par, CSTR item, H3D *&obj) |
| virtual StatusCode | retrieveObject (DataObject *par, int item, P1D *&obj) |
| virtual StatusCode | retrieveObject (DataObject *par, int item, P2D *&obj) |
| virtual StatusCode | retrieveObject (DataObject *par, int item, H1D *&obj) |
| virtual StatusCode | retrieveObject (DataObject *par, int item, H2D *&obj) |
| virtual StatusCode | retrieveObject (DataObject *par, int item, H3D *&obj) |
| virtual StatusCode | retrieveObject (Base *par, int item, P1D *&obj) |
| virtual StatusCode | retrieveObject (Base *par, int item, P2D *&obj) |
| virtual StatusCode | retrieveObject (Base *par, int item, H1D *&obj) |
| virtual StatusCode | retrieveObject (Base *par, int item, H2D *&obj) |
| virtual StatusCode | retrieveObject (Base *par, int item, H3D *&obj) |
| virtual StatusCode | retrieveObject (Base *par, CSTR item, P1D *&obj) |
| virtual StatusCode | retrieveObject (Base *par, CSTR item, P2D *&obj) |
| virtual StatusCode | retrieveObject (Base *par, CSTR item, H1D *&obj) |
| virtual StatusCode | retrieveObject (Base *par, CSTR item, H2D *&obj) |
| virtual StatusCode | retrieveObject (Base *par, CSTR item, H3D *&obj) |
| virtual StatusCode | findObject (IRegistry *pReg, CSTR path, P1D *&obj) |
| virtual StatusCode | findObject (IRegistry *pReg, CSTR path, P2D *&obj) |
| virtual StatusCode | findObject (IRegistry *pReg, CSTR path, H1D *&obj) |
| virtual StatusCode | findObject (IRegistry *pReg, CSTR path, H2D *&obj) |
| virtual StatusCode | findObject (IRegistry *pReg, CSTR path, H3D *&obj) |
| virtual StatusCode | findObject (CSTR full, P1D *&obj) |
| virtual StatusCode | findObject (CSTR full, P2D *&obj) |
| virtual StatusCode | findObject (CSTR full, H1D *&obj) |
| virtual StatusCode | findObject (CSTR full, H2D *&obj) |
| virtual StatusCode | findObject (CSTR full, H3D *&obj) |
| virtual StatusCode | findObject (CSTR par, CSTR rel, P1D *&obj) |
| virtual StatusCode | findObject (CSTR par, CSTR rel, P2D *&obj) |
| virtual StatusCode | findObject (CSTR par, CSTR rel, H1D *&obj) |
| virtual StatusCode | findObject (CSTR par, CSTR rel, H2D *&obj) |
| virtual StatusCode | findObject (CSTR par, CSTR rel, H3D *&obj) |
| virtual StatusCode | findObject (CSTR par, int item, P1D *&obj) |
| virtual StatusCode | findObject (CSTR par, int item, P2D *&obj) |
| virtual StatusCode | findObject (CSTR par, int item, H1D *&obj) |
| virtual StatusCode | findObject (CSTR par, int item, H2D *&obj) |
| virtual StatusCode | findObject (CSTR par, int item, H3D *&obj) |
| virtual StatusCode | findObject (DataObject *par, int item, P1D *&obj) |
| virtual StatusCode | findObject (DataObject *par, int item, P2D *&obj) |
| virtual StatusCode | findObject (DataObject *par, int item, H1D *&obj) |
| virtual StatusCode | findObject (DataObject *par, int item, H2D *&obj) |
| virtual StatusCode | findObject (DataObject *par, int item, H3D *&obj) |
| virtual StatusCode | findObject (DataObject *par, CSTR item, P1D *&obj) |
| virtual StatusCode | findObject (DataObject *par, CSTR item, P2D *&obj) |
| virtual StatusCode | findObject (DataObject *par, CSTR item, H1D *&obj) |
| virtual StatusCode | findObject (DataObject *par, CSTR item, H2D *&obj) |
| virtual StatusCode | findObject (DataObject *par, CSTR item, H3D *&obj) |
| virtual StatusCode | findObject (Base *par, int item, P1D *&obj) |
| virtual StatusCode | findObject (Base *par, int item, P2D *&obj) |
| virtual StatusCode | findObject (Base *par, int item, H1D *&obj) |
| virtual StatusCode | findObject (Base *par, int item, H2D *&obj) |
| virtual StatusCode | findObject (Base *par, int item, H3D *&obj) |
| virtual StatusCode | findObject (Base *par, CSTR item, P1D *&obj) |
| virtual StatusCode | findObject (Base *par, CSTR item, P2D *&obj) |
| virtual StatusCode | findObject (Base *par, CSTR item, H1D *&obj) |
| virtual StatusCode | findObject (Base *par, CSTR item, H2D *&obj) |
| virtual StatusCode | findObject (Base *par, CSTR item, H3D *&obj) |
| virtual H1D * | projectionX (CSTR name, const H2D &h) |
| virtual H1D * | projectionY (CSTR name, const H2D &h) |
| virtual H1D * | sliceX (CSTR name, const H2D &h, int indexY) |
| virtual H1D * | sliceY (CSTR name, const H2D &h, int indexX) |
| virtual H1D * | sliceX (CSTR name, const H2D &h, int indexY1, int indexY2) |
| virtual H1D * | sliceY (CSTR name, const H2D &h, int indexX1, int indexX2) |
| bool | destroy (IBaseHistogram *hist) |
| H1D * | add (CSTR nameAndTitle, const H1D &a, const H1D &b) |
| H1D * | subtract (CSTR nameAndTitle, const H1D &a, const H1D &b) |
| H1D * | multiply (CSTR nameAndTitle, const H1D &a, const H1D &b) |
| H1D * | divide (CSTR nameAndTitle, const H1D &a, const H1D &b) |
| H2D * | add (CSTR nameAndTitle, const H2D &a, const H2D &b) |
| H2D * | subtract (CSTR nameAndTitle, const H2D &a, const H2D &b) |
| H2D * | multiply (CSTR nameAndTitle, const H2D &a, const H2D &b) |
| H2D * | divide (CSTR nameAndTitle, const H2D &a, const H2D &b) |
| H3D * | add (CSTR nameAndTitle, const H3D &a, const H3D &b) |
| H3D * | subtract (CSTR nameAndTitle, const H3D &a, const H3D &b) |
| H3D * | multiply (CSTR nameAndTitle, const H3D &a, const H3D &b) |
| H3D * | divide (CSTR nameAndTitle, const H3D &a, const H3D &b) |
| H2D * | projectionXY (CSTR nameAndTitle, const H3D &h) |
| H2D * | projectionXZ (CSTR nameAndTitle, const H3D &h) |
| H2D * | projectionYZ (CSTR nameAndTitle, const H3D &h) |
| H2D * | sliceXY (CSTR, const H3D &, int, int) NOT_IMPLEMENTED H2D *sliceXZ(CSTR |
| H2D *const H3D int NOT_IMPLEMENTED H2D * | sliceYZ (CSTR, const H3D &, int, int) NOT_IMPLEMENTEDH1D *createHistogram1D(CSTR name |
| H2D *const H3D int NOT_IMPLEMENTED H2D *CSTR | DBINS (x)) |
| H1D * | createHistogram1D (CSTR name, CSTR tit, DBINS(x), CSTR) |
| H1D * | createHistogram1D (CSTR name, CSTR title, const Edges &x, CSTR) |
| H1D * | createHistogram1D (CSTR nameAndTitle, DBINS(x)) |
| H1D * | createCopy (CSTR full, const H1D &h) |
| H1D * | createCopy (CSTR par, CSTR rel, const H1D &h) |
| H1D * | createCopy (STRPAIR loc, const H1D &h) |
| H1D * | createCopy (DataObject *pPar, CSTR rel, const H1D &h) |
| H2D * | createHistogram2D (CSTR name, CSTR tit, DBINS(x), DBINS(y)) |
| H2D * | createHistogram2D (CSTR name, CSTR tit, DBINS(x), DBINS(y), CSTR) |
| H2D * | createHistogram2D (CSTR name, CSTR title, const Edges &x, const Edges &y, CSTR) |
| H2D * | createHistogram2D (CSTR nameAndTitle, DBINS(x), DBINS(y)) |
| H2D * | createCopy (CSTR full, const H2D &h) |
| H2D * | createCopy (CSTR par, CSTR rel, const H2D &h) |
| H2D * | createCopy (STRPAIR loc, const H2D &h) |
| H2D * | createCopy (DataObject *pPar, CSTR rel, const H2D &h) |
| H3D * | createHistogram3D (CSTR name, CSTR tit, DBINS(x), DBINS(y), DBINS(z)) |
| H3D * | createHistogram3D (CSTR name, CSTR tit, DBINS(x), DBINS(y), DBINS(z), CSTR) |
| H3D * | createHistogram3D (CSTR name, CSTR title, const Edges &x, const Edges &y, const Edges &z, CSTR) |
| H3D * | createHistogram3D (CSTR nameAndTitle, DBINS(x), DBINS(y), DBINS(z)) |
| H3D * | createCopy (CSTR full, const H3D &h) |
| H3D * | createCopy (CSTR par, CSTR rel, const H3D &h) |
| H3D * | createCopy (STRPAIR loc, const H3D &h) |
| H3D * | createCopy (DataObject *pPar, CSTR rel, const H3D &h) |
| P1D * | createProfile1D (CSTR name, CSTR tit, DBINS(x), CSTR opt) |
| P1D * | createProfile1D (CSTR name, CSTR tit, DBINS(x), double upper, double lower, CSTR opt) |
| P1D * | createProfile1D (CSTR name, CSTR title, const Edges &x, CSTR) |
| P1D * | createProfile1D (CSTR name, CSTR title, const Edges &x, double upper, double lower, CSTR) |
| P1D * | createProfile1D (CSTR nametit, DBINS(x)) |
| P1D * | createProfile1D (CSTR nametit, DBINS(x), double upper, double lower) |
| P1D * | createCopy (CSTR full, const P1D &h) |
| P1D * | createCopy (CSTR par, CSTR rel, const P1D &h) |
| P1D * | createCopy (STRPAIR loc, const P1D &h) |
| P1D * | createCopy (DataObject *pPar, CSTR rel, const P1D &h) |
| P2D * | createProfile2D (CSTR name, CSTR tit, DBINS(x), DBINS(y)) |
| P2D * | createProfile2D (CSTR name, CSTR tit, DBINS(x), DBINS(y), CSTR) |
| P2D * | createProfile2D (CSTR name, CSTR title, const Edges &x, const Edges &y, CSTR) |
| P2D * | createProfile2D (CSTR nameAndTitle, DBINS(x), DBINS(y)) |
| P2D * | createProfile2D (CSTR name, CSTR tit, DBINS(x), DBINS(y), double upper, double lower) |
| P2D * | createProfile2D (CSTR name, CSTR tit, DBINS(x), DBINS(y), double upper, double lower, CSTR) |
| P2D * | createProfile2D (CSTR name, CSTR title, const Edges &x, const Edges &y, double upper, double lower, CSTR) |
| P2D * | createProfile2D (CSTR nameAndTitle, DBINS(x), DBINS(y), double upper, double lower) |
| P2D * | createCopy (CSTR full, const P2D &h) |
| P2D * | createCopy (CSTR par, CSTR rel, const P2D &h) |
| P2D * | createCopy (STRPAIR loc, const P2D &h) |
| P2D * | createCopy (DataObject *pPar, CSTR rel, const P2D &h) |
| virtual std::ostream & | print (Base *h, std::ostream &s=std::cout) const |
| Print (ASCII) the 1D histogram into the output stream. | |
| virtual std::ostream & | write (Base *h, std::ostream &s=std::cout) const |
| Write (ASCII) the 1D histogram table into the output stream. | |
| virtual int | write (Base *h, const char *file_name) const |
| Write (ASCII) the 1D histogram table into a file. | |
| virtual DataObject * | createPath (CSTR newPath) |
| Create all directories in a given full path. | |
| virtual DataObject * | createDirectory (CSTR parentDir, CSTR subDir) |
| Create a sub-directory in a directory. | |
| void | update1Ddefs (Property &) |
| handler to be invoked for updating property m_defs1D | |
Static Public Member Functions | |
| template<class T > | |
| static DataObject * | __cast (T *p) |
Public Attributes | |
| H2D *const H3D | int |
| H2D *const H3D int NOT_IMPLEMENTED H2D *CSTR | tit |
Protected Types | |
| typedef const std::string & | CSTR |
| typedef std::vector< double > | Edges |
| typedef std::vector< std::string > | DBaseEntries |
| typedef AIDA::IHistogram1D | H1D |
| typedef AIDA::IHistogram2D | H2D |
| typedef AIDA::IHistogram3D | H3D |
| typedef AIDA::IProfile1D | P1D |
| typedef AIDA::IProfile2D | P2D |
| typedef AIDA::IBaseHistogram | Base |
Protected Attributes | |
| DBaseEntries | m_input |
| Input streams. | |
Private Types | |
| typedef const std::pair < std::string, std::string > & | STRPAIR |
Private Member Functions | |
| void | not_implemented () const |
Private Attributes | |
| Histo1DMap | m_defs1D |
| std::set< std::string > | m_mods1D |
Friends | |
| class | SvcFactory< HistogramSvc > |
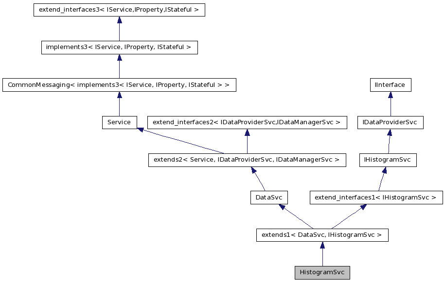
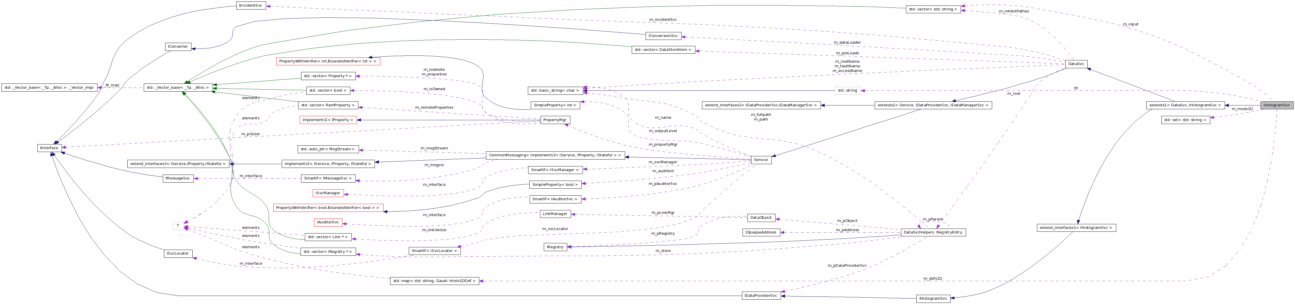
HistogramSvc class definition.
Definition at line 49 of file HistogramSvc.h.
typedef AIDA::IBaseHistogram HistogramSvc::Base [protected] |
Definition at line 70 of file HistogramSvc.h.
typedef const std::string& HistogramSvc::CSTR [protected] |
Definition at line 62 of file HistogramSvc.h.
typedef std::vector<std::string> HistogramSvc::DBaseEntries [protected] |
Definition at line 64 of file HistogramSvc.h.
typedef std::vector<double> HistogramSvc::Edges [protected] |
Definition at line 63 of file HistogramSvc.h.
typedef AIDA::IHistogram1D HistogramSvc::H1D [protected] |
Definition at line 65 of file HistogramSvc.h.
typedef AIDA::IHistogram2D HistogramSvc::H2D [protected] |
Definition at line 66 of file HistogramSvc.h.
typedef AIDA::IHistogram3D HistogramSvc::H3D [protected] |
Definition at line 67 of file HistogramSvc.h.
| typedef std::map<std::string,Gaudi::Histo1DDef> HistogramSvc::Histo1DMap |
Definition at line 946 of file HistogramSvc.h.
typedef AIDA::IProfile1D HistogramSvc::P1D [protected] |
Definition at line 68 of file HistogramSvc.h.
typedef AIDA::IProfile2D HistogramSvc::P2D [protected] |
Definition at line 69 of file HistogramSvc.h.
typedef const std::pair<std::string,std::string>& HistogramSvc::STRPAIR [private] |
Definition at line 56 of file HistogramSvc.h.
| HistogramSvc::HistogramSvc | ( | CSTR | name, |
| ISvcLocator * | svc | ||
| ) |
Statndard Constructor.
| name | service name |
| pointer | to service locator interface |
Definition at line 388 of file HistogramSvc.cpp.
: base_class(nam, svc) , m_defs1D () , m_mods1D () { // Properties can be declared here m_rootName = "/stat"; m_rootCLID = CLID_DataObject; declareProperty ( "Input", m_input); declareProperty ( "Predefined1DHistos" , m_defs1D , "Histograms with predefined parameters" ) ; // update handler Property* p = Gaudi::Utils::getProperty ( this , "Predefined1DHistos" ) ; p->declareUpdateHandler ( &HistogramSvc::update1Ddefs , this ) ; }
| HistogramSvc::~HistogramSvc | ( | ) | [virtual] |
Destructor.
Definition at line 206 of file HistogramSvc.cpp.
{
setDataLoader( 0 ).ignore();
clearStore().ignore();
}
| static DataObject* HistogramSvc::__cast | ( | T * | p ) | [inline, static] |
Definition at line 155 of file HistogramSvc.h.
{
DataObject* q = dynamic_cast<DataObject*>(p);
if ( 0 == q && 0 != p ) {
throw std::runtime_error("HistogramSvc: Unexpected object type.");
}
return q;
}
| std::string HistogramSvc::_STR | ( | int | i ) |
Definition at line 62 of file HistogramSvc.cpp.
{
char txt[32];
return _itoa(i, txt, 10);
}
Definition at line 765 of file HistogramSvc.h.
{ return Helper::act(createCopy(nameAndTitle,a),b,&TH1::Add, 1.); }
Definition at line 774 of file HistogramSvc.h.
{ return Helper::act(createCopy(nameAndTitle,a),b,&TH2D::Add, 1.); }
Definition at line 783 of file HistogramSvc.h.
{ return Helper::act(createCopy(nameAndTitle,a),b,&TH3D::Add, 1.); }
Definition at line 203 of file HistogramSvc.h.
Definition at line 205 of file HistogramSvc.h.
{ return book(i_splitPath(full), title, BINS(x)); }
Definition at line 273 of file HistogramSvc.h.
{ return book(createPath(par), rel, title, e); }
Definition at line 275 of file HistogramSvc.h.
{ return book(loc.first, loc.second, title, e); }
Book histogram and register it with the histogram data store.
| full | Full path to the node of the object. The basename (last part of the full) has to be an integer number (otherwise conversion to HBOOK is not possible) |
| par | Path to parent node of the object, the directory the histogram will be stored in. |
| pPar | Pointer to parent node |
| rel | Histogram identifier (std::string), the relative path to the object with respect to the parent node |
| hID | Histogram identifier (int) of the histogram |
| title | Title property of the histogram |
| x/y | Bin edges for variable binned histogram in X/Y. |
Definition at line 418 of file HistogramSvc.h.
{ return book(i_splitPath(full), title, x, y); }
| virtual H2D* HistogramSvc::book | ( | CSTR | par, |
| CSTR | rel, | ||
| CSTR | title, | ||
| Edges | x, | ||
| Edges | y | ||
| ) | [inline, virtual] |
Definition at line 420 of file HistogramSvc.h.
{ return book(createPath(par), rel, title, x, y); }
Definition at line 277 of file HistogramSvc.h.
{ return book(i_splitPath(full), title, e); }
| virtual H2D* HistogramSvc::book | ( | CSTR | par, |
| int | hID, | ||
| CSTR | title, | ||
| Edges | x, | ||
| Edges | y | ||
| ) | [inline, virtual] |
Definition at line 422 of file HistogramSvc.h.
Definition at line 424 of file HistogramSvc.h.
{ return book(loc.first, loc.second, title, x, y); }
| virtual H1D* HistogramSvc::book | ( | DataObject * | pPar, |
| CSTR | rel, | ||
| CSTR | title, | ||
| Edges | e | ||
| ) | [inline, virtual] |
Definition at line 279 of file HistogramSvc.h.
{ return i_book(pPar, rel, title, Gaudi::createH1D(title, e)); }
| virtual H2D* HistogramSvc::book | ( | DataObject * | pPar, |
| int | hID, | ||
| CSTR | title, | ||
| Edges | x, | ||
| Edges | y | ||
| ) | [inline, virtual] |
Definition at line 426 of file HistogramSvc.h.
| virtual H2D* HistogramSvc::book | ( | DataObject * | pPar, |
| CSTR | rel, | ||
| CSTR | title, | ||
| Edges | x, | ||
| Edges | y | ||
| ) | [inline, virtual] |
Definition at line 428 of file HistogramSvc.h.
{ return i_book(pPar, rel, title, Gaudi::createH2D(title, x,y)); }
| virtual H3D* HistogramSvc::book | ( | CSTR | full, |
| CSTR | title, | ||
| DBINS(x) | , | ||
| DBINS(y) | , | ||
| DBINS(z) | |||
| ) | [inline, virtual] |
Book histogram and register it with the histogram data store.
| full | Full path to the node of the object. The basename (last part of the full) has to be an integer number (otherwise conversion to HBOOK is not possible) |
| par | Path to parent node of the object, the directory the histogram will be stored in. |
| pPar | Pointer to parent node |
| rel | Histogram identifier (std::string), the relative path to the object with respect to the parent node |
| hID | Histogram identifier (int) of the histogram |
| title | Title property of the histogram |
| DBINS(x/y/z) | Macro for bin definition in X/Y/Z. Expands to: int nx: Number of bins on the axis X/Y/Z double lx: Lower histogram edge on the axis X/Y/Z double ux: Upper histogram edge on the axis X/Y/Z |
Definition at line 492 of file HistogramSvc.h.
{ return book(i_splitPath(full),title,BINS(x),BINS(y),BINS(z)); }
| virtual H3D* HistogramSvc::book | ( | CSTR | par, |
| CSTR | rel, | ||
| CSTR | title, | ||
| DBINS(x) | , | ||
| DBINS(y) | , | ||
| DBINS(z) | |||
| ) | [inline, virtual] |
Definition at line 494 of file HistogramSvc.h.
| virtual H3D* HistogramSvc::book | ( | DataObject * | pPar, |
| int | hID, | ||
| CSTR | title, | ||
| DBINS(x) | , | ||
| DBINS(y) | , | ||
| DBINS(z) | |||
| ) | [inline, virtual] |
| virtual H3D* HistogramSvc::book | ( | DataObject * | pPar, |
| CSTR | rel, | ||
| CSTR | title, | ||
| DBINS(x) | , | ||
| DBINS(y) | , | ||
| DBINS(z) | |||
| ) | [inline, virtual] |
Definition at line 502 of file HistogramSvc.h.
{ return i_book(pPar, rel, title, Gaudi::createH3D(title,BINS(x),BINS(y),BINS(z)));}
| virtual H3D* HistogramSvc::book | ( | CSTR | full, |
| CSTR | title, | ||
| Edges | x, | ||
| Edges | y, | ||
| Edges | z | ||
| ) | [inline, virtual] |
Book histogram and register it with the histogram data store.
| full | Full path to the node of the object. The basename (last part of the full) has to be an integer number (otherwise conversion to HBOOK is not possible) |
| par | Path to parent node of the object, the directory the histogram will be stored in. |
| pPar | Pointer to parent node |
| rel | Histogram identifier (std::string), the relative path to the object with respect to the parent node |
| hID | Histogram identifier (int) of the histogram |
| title | Title property of the histogram |
| binsX/Y/Z | Number of bins on the axis X/Y/Z |
| lowX/Y/Z | Lower histogram edge on the axis X/Y/Z |
| highX/Y/Z | Upper histogram edge on the axis X/Y/Z |
Definition at line 523 of file HistogramSvc.h.
{ return book(i_splitPath(full), title, x, y, z); }
| virtual H3D* HistogramSvc::book | ( | CSTR | par, |
| CSTR | rel, | ||
| CSTR | title, | ||
| Edges | x, | ||
| Edges | y, | ||
| Edges | z | ||
| ) | [inline, virtual] |
Definition at line 525 of file HistogramSvc.h.
{ return book(createPath(par), rel, title, x, y, z); }
| virtual H3D* HistogramSvc::book | ( | CSTR | par, |
| int | hID, | ||
| CSTR | title, | ||
| Edges | x, | ||
| Edges | y, | ||
| Edges | z | ||
| ) | [inline, virtual] |
Definition at line 527 of file HistogramSvc.h.
| virtual H3D* HistogramSvc::book | ( | DataObject * | pPar, |
| int | hID, | ||
| CSTR | title, | ||
| Edges | x, | ||
| Edges | y, | ||
| Edges | z | ||
| ) | [inline, virtual] |
Definition at line 529 of file HistogramSvc.h.
| virtual H3D* HistogramSvc::book | ( | STRPAIR | loc, |
| CSTR | title, | ||
| Edges | x, | ||
| Edges | y, | ||
| Edges | z | ||
| ) | [inline, virtual] |
Definition at line 531 of file HistogramSvc.h.
{ return book(loc.first, loc.second, title, x,y,z); }
| virtual H3D* HistogramSvc::book | ( | DataObject * | pPar, |
| CSTR | rel, | ||
| CSTR | title, | ||
| Edges | x, | ||
| Edges | y, | ||
| Edges | z | ||
| ) | [inline, virtual] |
Definition at line 533 of file HistogramSvc.h.
{ return i_book(pPar, rel, title, Gaudi::createH3D(title,x,y,z)); }
Book histogram and register it with the histogram data store.
| full | Full path to the node of the object. The basename (last part of the fullpath) has to be an integer number otherwise conversion to HBOOK is not possible) |
| par | Path to parent node of the object, the directory the histogram will be stored in. |
| pPar | Pointer to parent node |
| rel | Histogram identifier (std::string), the relative path to the object with respect to the parent node |
| hID | Histogram identifier (int) of the histogram |
| title | Title property of the histogram |
| DBINS(x) | Macro for bin definition. Expands to: int nx: Number of bins on the axis X/Y double lx: Lower histogram edge on the axis X/Y double ux: Upper histogram edge on the axis X/Y |
Definition at line 196 of file HistogramSvc.h.
{ return book(createPath(par), rel, title, BINS(x)); }
| virtual H2D* HistogramSvc::book | ( | CSTR | par, |
| CSTR | rel, | ||
| CSTR | title, | ||
| DBINS(x) | , | ||
| DBINS(y) | |||
| ) | [inline, virtual] |
Definition at line 346 of file HistogramSvc.h.
{ return book(createPath(par), rel, title, BINS(x),BINS(y)); }
Book histogram and register it with the histogram data store.
| full | Full path to the node of the object. The basename (last part of the full) has to be an integer number (otherwise conversion to HBOOK is not possible) |
| par | Path to parent node of the object, the directory the histogram will be stored in. |
| pPar | Pointer to parent node |
| rel | Histogram identifier (std::string), the relative path to the object with respect to the parent node |
| hID | Histogram identifier (int) of the histogram |
| title | Title property of the histogram |
| DBINS(x/y) | Macro for bin definition in X/Y. Expands to: int nx: Number of bins on the axis X/Y double lx: Lower histogram edge on the axis X/Y double ux: Upper histogram edge on the axis X/Y |
Definition at line 344 of file HistogramSvc.h.
{ return book(i_splitPath(full), title, BINS(x),BINS(y)); }
Definition at line 350 of file HistogramSvc.h.
| virtual H2D* HistogramSvc::book | ( | DataObject * | pPar, |
| int | hID, | ||
| CSTR | title, | ||
| DBINS(x) | , | ||
| DBINS(y) | |||
| ) | [inline, virtual] |
| virtual H2D* HistogramSvc::book | ( | DataObject * | pPar, |
| CSTR | rel, | ||
| CSTR | title, | ||
| DBINS(x) | , | ||
| DBINS(y) | |||
| ) | [inline, virtual] |
Definition at line 354 of file HistogramSvc.h.
{ return i_book(pPar,rel,title,Gaudi::createH2D(title, BINS(x),BINS(y)));}
| virtual H1D* HistogramSvc::book | ( | DataObject * | pPar, |
| int | hID, | ||
| CSTR | title, | ||
| DBINS(x) | |||
| ) | [inline, virtual] |
Definition at line 200 of file HistogramSvc.h.
| AIDA::IHistogram1D * HistogramSvc::book | ( | DataObject * | pPar, |
| CSTR | rel, | ||
| CSTR | title, | ||
| DBINS(x) | |||
| ) | [virtual] |
Definition at line 364 of file HistogramSvc.cpp.
{
if ( m_defs1D.empty () )
{ return i_book(pPar,rel,title,Gaudi::createH1D(title, BINS(x))); }
std::string hn = histoAddr ( pPar , rel ) ;
Histo1DMap::const_iterator ifound = m_defs1D.find( hn ) ;
if ( m_defs1D.end() == ifound )
{ return i_book(pPar,rel,title,Gaudi::createH1D(title, BINS(x))); }
MsgStream log ( msgSvc() , name() ) ;
log << MSG::DEBUG
<< " Redefine the parameters for the histogram '" + hn +"' to be "
<< ifound->second
<< endmsg ;
m_mods1D.insert ( hn ) ;
return i_book ( pPar , rel , ifound -> second.title () ,
Gaudi::createH1D
( ifound -> second.title () ,
ifound -> second.bins () ,
ifound -> second.lowEdge () ,
ifound -> second.lowEdge () ) ) ;
}
Book histogram and register it with the histogram data store.
| full | Full path to the node of the object. The basename (last part of the fullpath) has to be an integer number (otherwise conversion to HBOOK is not possible) |
| par | Path to parent node of the object, the directory the histogram will be stored in. |
| pPar | Pointer to parent node |
| rel | Histogram identifier (std::string), the relative path to the object with respect to the parent node |
| hID | Histogram identifier (int) of the histogram |
| title | Title property of the histogram |
| e | Bin edges for variable binned histogram. |
Definition at line 269 of file HistogramSvc.h.
| virtual H1D* HistogramSvc::book | ( | DataObject * | pPar, |
| int | hID, | ||
| CSTR | title, | ||
| Edges | e | ||
| ) | [inline, virtual] |
Definition at line 271 of file HistogramSvc.h.
| virtual P2D* HistogramSvc::bookProf | ( | DataObject * | pPar, |
| int | hID, | ||
| CSTR | title, | ||
| DBINS(x) | , | ||
| DBINS(y) | |||
| ) | [inline, virtual] |
| virtual P2D* HistogramSvc::bookProf | ( | DataObject * | pPar, |
| CSTR | rel, | ||
| CSTR | title, | ||
| DBINS(x) | , | ||
| DBINS(y) | |||
| ) | [inline, virtual] |
Definition at line 399 of file HistogramSvc.h.
{ return i_book(pPar,rel,title,Gaudi::createProf2D(title, BINS(x),BINS(y),0,0));}
| virtual P1D* HistogramSvc::bookProf | ( | CSTR | par, |
| CSTR | rel, | ||
| CSTR | title, | ||
| DBINS(x) | , | ||
| CSTR | opt | ||
| ) | [inline, virtual] |
Book histogram and register it with the histogram data store.
| full | Full path to the node of the object. The basename (last part of the fullpath) has to be an integer number (otherwise conversion to HBOOK is not possible) |
| par | Path to parent node of the object, the directory the histogram will be stored in. |
| pPar | Pointer to parent node |
| rel | Histogram identifier (std::string), the relative path to the object with respect to the parent node |
| hID | Histogram identifier (int) of the histogram |
| title | Title property of the histogram |
| DBINS(x) | Macro for bin definition. Expands to: int nx: Number of bins on the axis X/Y double lx: Lower histogram edge on the axis X/Y double ux: Upper histogram edge on the axis X/Y |
Definition at line 227 of file HistogramSvc.h.
{ return bookProf(createPath(par), rel, title, BINS(x),opt); }
Book histogram and register it with the histogram data store.
| full | Full path to the node of the object. The basename (last part of the full) has to be an integer number (otherwise conversion to HBOOK is not possible) |
| par | Path to parent node of the object, the directory the histogram will be stored in. |
| pPar | Pointer to parent node |
| rel | Histogram identifier (std::string), the relative path to the object with respect to the parent node |
| hID | Histogram identifier (int) of the histogram |
| title | Title property of the histogram |
| e | Bin edges for variable binned histogram. |
Definition at line 299 of file HistogramSvc.h.
{ return bookProf(i_splitPath(full), title, e); }
Book histogram and register it with the histogram data store.
| full | Full path to the node of the object. The basename (last part of the full) has to be an integer number (otherwise conversion to HBOOK is not possible) |
| par | Path to parent node of the object, the directory the histogram will be stored in. |
| pPar | Pointer to parent node |
| rel | Histogram identifier (std::string), the relative path to the object with respect to the parent node |
| hID | Histogram identifier (int) of the histogram |
| title | Title property of the histogram |
| x/y | Bin edges for variable binned histogram in X/Y. |
Definition at line 447 of file HistogramSvc.h.
{ return bookProf(i_splitPath(full), title, x, y); }
| virtual P2D* HistogramSvc::bookProf | ( | CSTR | par, |
| CSTR | rel, | ||
| CSTR | title, | ||
| Edges | x, | ||
| Edges | y | ||
| ) | [inline, virtual] |
Definition at line 449 of file HistogramSvc.h.
{ return bookProf(createPath(par), rel, title, x, y); }
Definition at line 301 of file HistogramSvc.h.
{ return bookProf(createPath(par), rel, title, e); }
| virtual P2D* HistogramSvc::bookProf | ( | CSTR | par, |
| int | hID, | ||
| CSTR | title, | ||
| Edges | x, | ||
| Edges | y | ||
| ) | [inline, virtual] |
Definition at line 451 of file HistogramSvc.h.
| virtual P2D* HistogramSvc::bookProf | ( | DataObject * | pPar, |
| int | hID, | ||
| CSTR | title, | ||
| Edges | x, | ||
| Edges | y | ||
| ) | [inline, virtual] |
Definition at line 453 of file HistogramSvc.h.
Definition at line 303 of file HistogramSvc.h.
Definition at line 455 of file HistogramSvc.h.
{ return bookProf(loc.first, loc.second, title, x, y); }
| virtual P2D* HistogramSvc::bookProf | ( | DataObject * | pPar, |
| CSTR | rel, | ||
| CSTR | title, | ||
| Edges | x, | ||
| Edges | y | ||
| ) | [inline, virtual] |
Definition at line 457 of file HistogramSvc.h.
{ return i_book(pPar, rel, title, Gaudi::createProf2D(title,x,y,0,0)); }
| virtual P1D* HistogramSvc::bookProf | ( | DataObject * | pPar, |
| int | hID, | ||
| CSTR | title, | ||
| Edges | e | ||
| ) | [inline, virtual] |
Definition at line 305 of file HistogramSvc.h.
| virtual P2D* HistogramSvc::bookProf | ( | CSTR | full, |
| CSTR | title, | ||
| Edges | x, | ||
| Edges | y, | ||
| double | upper, | ||
| double | lower | ||
| ) | [inline, virtual] |
Definition at line 460 of file HistogramSvc.h.
{ return bookProf(i_splitPath(full), title, x, y, upper, lower); }
| virtual P2D* HistogramSvc::bookProf | ( | CSTR | par, |
| CSTR | rel, | ||
| CSTR | title, | ||
| Edges | x, | ||
| Edges | y, | ||
| double | upper, | ||
| double | lower | ||
| ) | [inline, virtual] |
Definition at line 462 of file HistogramSvc.h.
{ return bookProf(createPath(par), rel, title, x, y, upper, lower); }
Definition at line 307 of file HistogramSvc.h.
{ return bookProf(loc.first, loc.second, title, e); }
| virtual P2D* HistogramSvc::bookProf | ( | CSTR | par, |
| int | hID, | ||
| CSTR | title, | ||
| Edges | x, | ||
| Edges | y, | ||
| double | upper, | ||
| double | lower | ||
| ) | [inline, virtual] |
Definition at line 464 of file HistogramSvc.h.
| virtual P2D* HistogramSvc::bookProf | ( | DataObject * | pPar, |
| int | hID, | ||
| CSTR | title, | ||
| Edges | x, | ||
| Edges | y, | ||
| double | upper, | ||
| double | lower | ||
| ) | [inline, virtual] |
Definition at line 466 of file HistogramSvc.h.
| virtual P1D* HistogramSvc::bookProf | ( | DataObject * | pPar, |
| CSTR | rel, | ||
| CSTR | title, | ||
| Edges | e | ||
| ) | [inline, virtual] |
Definition at line 309 of file HistogramSvc.h.
{ return i_book(pPar,rel,title,Gaudi::createProf1D(title, e, 0, 0)); }
| virtual P2D* HistogramSvc::bookProf | ( | STRPAIR | loc, |
| CSTR | title, | ||
| Edges | x, | ||
| Edges | y, | ||
| double | upper, | ||
| double | lower | ||
| ) | [inline, virtual] |
Definition at line 468 of file HistogramSvc.h.
{ return bookProf(loc.first, loc.second, title, x, y, upper, lower); }
| virtual P2D* HistogramSvc::bookProf | ( | DataObject * | pPar, |
| CSTR | rel, | ||
| CSTR | title, | ||
| Edges | x, | ||
| Edges | y, | ||
| double | upper, | ||
| double | lower | ||
| ) | [inline, virtual] |
Definition at line 470 of file HistogramSvc.h.
{ return i_book(pPar, rel, title, Gaudi::createProf2D(title,x,y, upper, lower)); }
| virtual P1D* HistogramSvc::bookProf | ( | STRPAIR | loc, |
| CSTR | title, | ||
| DBINS(x) | , | ||
| CSTR | opt | ||
| ) | [inline, virtual] |
Definition at line 233 of file HistogramSvc.h.
| virtual P1D* HistogramSvc::bookProf | ( | CSTR | full, |
| CSTR | title, | ||
| Edges | e, | ||
| double | upper, | ||
| double | lower | ||
| ) | [inline, virtual] |
Definition at line 312 of file HistogramSvc.h.
{ return bookProf(i_splitPath(full), title, e, upper, lower); }
| virtual P1D* HistogramSvc::bookProf | ( | CSTR | par, |
| CSTR | rel, | ||
| CSTR | title, | ||
| Edges | e, | ||
| double | upper, | ||
| double | lower | ||
| ) | [inline, virtual] |
Definition at line 314 of file HistogramSvc.h.
{ return bookProf(createPath(par), rel, title, e, upper, lower); }
| virtual P1D* HistogramSvc::bookProf | ( | DataObject * | pPar, |
| int | hID, | ||
| CSTR | title, | ||
| DBINS(x) | , | ||
| CSTR | opt | ||
| ) | [inline, virtual] |
Definition at line 231 of file HistogramSvc.h.
| virtual P1D* HistogramSvc::bookProf | ( | CSTR | full, |
| CSTR | title, | ||
| DBINS(x) | , | ||
| CSTR | opt | ||
| ) | [inline, virtual] |
Definition at line 235 of file HistogramSvc.h.
{ return bookProf(i_splitPath(full), title, BINS(x),opt); }
| virtual P1D* HistogramSvc::bookProf | ( | CSTR | par, |
| int | hID, | ||
| CSTR | title, | ||
| Edges | e, | ||
| double | upper, | ||
| double | lower | ||
| ) | [inline, virtual] |
Definition at line 316 of file HistogramSvc.h.
| virtual P1D* HistogramSvc::bookProf | ( | DataObject * | pPar, |
| int | hID, | ||
| CSTR | title, | ||
| Edges | e, | ||
| double | upper, | ||
| double | lower | ||
| ) | [inline, virtual] |
Definition at line 318 of file HistogramSvc.h.
| virtual P1D* HistogramSvc::bookProf | ( | STRPAIR | loc, |
| CSTR | title, | ||
| Edges | e, | ||
| double | upper, | ||
| double | lower | ||
| ) | [inline, virtual] |
Definition at line 320 of file HistogramSvc.h.
{ return bookProf(loc.first, loc.second, title, e, upper, lower); }
| virtual P1D* HistogramSvc::bookProf | ( | DataObject * | pPar, |
| CSTR | rel, | ||
| CSTR | title, | ||
| DBINS(x) | , | ||
| CSTR | opt | ||
| ) | [inline, virtual] |
Definition at line 237 of file HistogramSvc.h.
{ return i_book(pPar,rel,title,Gaudi::createProf1D(title, BINS(x),0,0,opt)); }
| virtual P1D* HistogramSvc::bookProf | ( | DataObject * | pPar, |
| CSTR | rel, | ||
| CSTR | title, | ||
| Edges | e, | ||
| double | upper, | ||
| double | lower | ||
| ) | [inline, virtual] |
Definition at line 322 of file HistogramSvc.h.
{ return i_book(pPar,rel,title,Gaudi::createProf1D(title, e, upper, lower));}
| virtual P1D* HistogramSvc::bookProf | ( | CSTR | par, |
| CSTR | rel, | ||
| CSTR | title, | ||
| DBINS(x) | , | ||
| double | upper, | ||
| double | lower, | ||
| CSTR | opt | ||
| ) | [inline, virtual] |
Definition at line 240 of file HistogramSvc.h.
{ return bookProf(createPath(par), rel, title, BINS(x), upper, lower , opt); }
| virtual P1D* HistogramSvc::bookProf | ( | DataObject * | pPar, |
| int | hID, | ||
| CSTR | title, | ||
| DBINS(x) | , | ||
| double | upper, | ||
| double | lower, | ||
| CSTR | opt | ||
| ) | [inline, virtual] |
Definition at line 244 of file HistogramSvc.h.
| virtual P1D* HistogramSvc::bookProf | ( | STRPAIR | loc, |
| CSTR | title, | ||
| DBINS(x) | , | ||
| double | upper, | ||
| double | lower, | ||
| CSTR | opt | ||
| ) | [inline, virtual] |
Definition at line 246 of file HistogramSvc.h.
| virtual P2D* HistogramSvc::bookProf | ( | CSTR | full, |
| CSTR | title, | ||
| DBINS(x) | , | ||
| DBINS(y) | , | ||
| double | upper, | ||
| double | lower | ||
| ) | [inline, virtual] |
Book histogram and register it with the histogram data store.
| full | Full path to the node of the object. The basename (last part of the full) has to be an integer number (otherwise conversion to HBOOK is not possible) |
| par | Path to parent node of the object, the directory the histogram will be stored in. |
| pPar | Pointer to parent node |
| rel | Histogram identifier (std::string), the relative path to the object with respect to the parent node |
| hID | Histogram identifier (int) of the histogram |
| title | Title property of the histogram |
| DBINS(x/y) | Macro for bin definition in X/Y. Expands to: int nx: Number of bins on the axis X/Y double lx: Lower histogram edge on the axis X/Y double ux: Upper histogram edge on the axis X/Y |
Definition at line 376 of file HistogramSvc.h.
{ return bookProf(i_splitPath(full), title, BINS(x),BINS(y), upper, lower); }
| virtual P2D* HistogramSvc::bookProf | ( | CSTR | par, |
| CSTR | rel, | ||
| CSTR | title, | ||
| DBINS(x) | , | ||
| DBINS(y) | , | ||
| double | upper, | ||
| double | lower | ||
| ) | [inline, virtual] |
Definition at line 378 of file HistogramSvc.h.
{ return bookProf(createPath(par), rel, title, BINS(x),BINS(y), upper, lower); }
| virtual P1D* HistogramSvc::bookProf | ( | CSTR | full, |
| CSTR | title, | ||
| DBINS(x) | , | ||
| double | upper, | ||
| double | lower, | ||
| CSTR | opt | ||
| ) | [inline, virtual] |
Definition at line 248 of file HistogramSvc.h.
{ return bookProf(i_splitPath(full), title, BINS(x), upper, lower , opt ); }
| virtual P2D* HistogramSvc::bookProf | ( | STRPAIR | loc, |
| CSTR | title, | ||
| DBINS(x) | , | ||
| DBINS(y) | , | ||
| double | upper, | ||
| double | lower | ||
| ) | [inline, virtual] |
Definition at line 380 of file HistogramSvc.h.
| virtual P1D* HistogramSvc::bookProf | ( | DataObject * | pPar, |
| CSTR | rel, | ||
| CSTR | title, | ||
| DBINS(x) | , | ||
| double | upper, | ||
| double | lower, | ||
| CSTR | opt | ||
| ) | [inline, virtual] |
Definition at line 250 of file HistogramSvc.h.
{ return i_book(pPar,rel,title,Gaudi::createProf1D(title, BINS(x), upper, lower, opt)); }
| virtual P2D* HistogramSvc::bookProf | ( | DataObject * | pPar, |
| int | hID, | ||
| CSTR | title, | ||
| DBINS(x) | , | ||
| DBINS(y) | , | ||
| double | upper, | ||
| double | lower | ||
| ) | [inline, virtual] |
| virtual P2D* HistogramSvc::bookProf | ( | DataObject * | pPar, |
| CSTR | rel, | ||
| CSTR | title, | ||
| DBINS(x) | , | ||
| DBINS(y) | , | ||
| double | upper, | ||
| double | lower | ||
| ) | [inline, virtual] |
Definition at line 386 of file HistogramSvc.h.
{ return i_book(pPar,rel,title,Gaudi::createProf2D(title, BINS(x),BINS(y), upper, lower)); }
| virtual P2D* HistogramSvc::bookProf | ( | CSTR | full, |
| CSTR | title, | ||
| DBINS(x) | , | ||
| DBINS(y) | |||
| ) | [inline, virtual] |
Definition at line 389 of file HistogramSvc.h.
{ return bookProf(i_splitPath(full), title, BINS(x),BINS(y)); }
| virtual P2D* HistogramSvc::bookProf | ( | CSTR | par, |
| CSTR | rel, | ||
| CSTR | title, | ||
| DBINS(x) | , | ||
| DBINS(y) | |||
| ) | [inline, virtual] |
Definition at line 391 of file HistogramSvc.h.
{ return bookProf(createPath(par), rel, title, BINS(x),BINS(y)); }
| virtual P2D* HistogramSvc::bookProf | ( | STRPAIR | loc, |
| CSTR | title, | ||
| DBINS(x) | , | ||
| DBINS(y) | |||
| ) | [inline, virtual] |
Definition at line 393 of file HistogramSvc.h.
| StatusCode HistogramSvc::connectInput | ( | CSTR | ident ) |
Connect input histogram file to the service.
| ident | [IN] Input specification |
Definition at line 211 of file HistogramSvc.cpp.
{
MsgStream log (msgSvc(), name());
DataObject* pO = 0;
StatusCode status = this->findObject(m_rootName, pO);
if (status.isSuccess()) {
Tokenizer tok(true);
std::string::size_type loc = ident.find(" ");
std::string filename, auth, svc = "", typ = "";
std::string logname = ident.substr(0,loc);
tok.analyse(ident.substr(loc+1,ident.length()), " ", "", "", "=", "'", "'");
for (Tokenizer::Items::iterator i = tok.items().begin();
i != tok.items().end(); i++) {
CSTR tag = (*i).tag();
switch(::toupper(tag[0])) {
case 'F': // FILE='<file name>'
case 'D': // DATAFILE='<file name>'
filename = (*i).value();
break;
case 'T': // TYP='<HBOOK,ROOT,OBJY,...>'
typ = (*i).value();
break;
default:
break;
}
}
if (typ.length() > 0) {
// Now add the registry entry to the store
std::string entryname = m_rootName;
entryname += '/';
entryname += logname;
GenericAddress* pA = 0;
switch(::toupper(typ[0])) {
case 'H':
pA=new GenericAddress(HBOOK_StorageType,CLID_StatisticsFile,
filename,entryname,0,'O');
break;
case 'R':
pA=new GenericAddress(ROOT_StorageType,CLID_StatisticsFile,
filename,entryname,0,'O');
break;
}
if (0 != pA) {
status = registerAddress(pO, logname, pA);
if (status.isSuccess()) {
log << MSG::INFO << "Added stream file:" << filename
<< " as " << logname << endmsg;
return status;
}
pA->release();
}
}
}
log << MSG::ERROR << "Cannot add " << ident << " invalid filename!" << endmsg;
return StatusCode::FAILURE;
}
| P2D* HistogramSvc::createCopy | ( | DataObject * | pPar, |
| CSTR | rel, | ||
| const P2D & | h | ||
| ) | [inline] |
Definition at line 904 of file HistogramSvc.h.
{ return i_book(pPar, rel, h.title(), Gaudi::createProf2D(h)); }
Definition at line 900 of file HistogramSvc.h.
{ return createCopy(createPath(par), rel, h); }
| H1D* HistogramSvc::createCopy | ( | DataObject * | pPar, |
| CSTR | rel, | ||
| const H1D & | h | ||
| ) | [inline] |
Definition at line 817 of file HistogramSvc.h.
{ return i_book(pPar, rel, h.title(), Gaudi::createH1D(h)); }
Definition at line 873 of file HistogramSvc.h.
{ return createCopy(createPath(par), rel, h); }
| P1D* HistogramSvc::createCopy | ( | DataObject * | pPar, |
| CSTR | rel, | ||
| const P1D & | h | ||
| ) | [inline] |
Definition at line 877 of file HistogramSvc.h.
{ return i_book(pPar, rel, h.title(), Gaudi::createProf1D(h)); }
Definition at line 847 of file HistogramSvc.h.
{ return createCopy(createPath(par), rel, h); }
| H3D* HistogramSvc::createCopy | ( | DataObject * | pPar, |
| CSTR | rel, | ||
| const H3D & | h | ||
| ) | [inline] |
Definition at line 851 of file HistogramSvc.h.
{ return i_book(pPar, rel, h.title(), Gaudi::createH3D(h)); }
Definition at line 811 of file HistogramSvc.h.
{ return createCopy(i_splitPath(full), h); }
Definition at line 813 of file HistogramSvc.h.
{ return createCopy(createPath(par), rel, h); }
Definition at line 815 of file HistogramSvc.h.
{ return createCopy(loc.first, loc.second, h); }
Definition at line 828 of file HistogramSvc.h.
{ return createCopy(i_splitPath(full), h); }
Definition at line 832 of file HistogramSvc.h.
{ return createCopy(loc.first, loc.second, h); }
| H2D* HistogramSvc::createCopy | ( | DataObject * | pPar, |
| CSTR | rel, | ||
| const H2D & | h | ||
| ) | [inline] |
Definition at line 834 of file HistogramSvc.h.
{ return i_book(pPar, rel, h.title(), Gaudi::createH2D(h)); }
Definition at line 830 of file HistogramSvc.h.
{ return createCopy(createPath(par), rel, h); }
Definition at line 845 of file HistogramSvc.h.
{ return createCopy(i_splitPath(full), h); }
Definition at line 849 of file HistogramSvc.h.
{ return createCopy(loc.first, loc.second, h); }
Definition at line 871 of file HistogramSvc.h.
{ return createCopy(i_splitPath(full), h); }
Definition at line 875 of file HistogramSvc.h.
{ return createCopy(loc.first, loc.second, h); }
Definition at line 898 of file HistogramSvc.h.
{ return createCopy(i_splitPath(full), h); }
Definition at line 902 of file HistogramSvc.h.
{ return createCopy(loc.first, loc.second, h); }
| DataObject * HistogramSvc::createDirectory | ( | CSTR | parentDir, |
| CSTR | subDir | ||
| ) | [virtual] |
Create a sub-directory in a directory.
| parentDir | name of the parent directory |
| subDir | to identify the histogram object in the store |
Definition at line 180 of file HistogramSvc.cpp.
{
DataObject* directory = new DataObject();
if (0 != directory) {
DataObject* pnode;
StatusCode status = DataSvc::retrieveObject(parentDir, pnode);
if(status.isSuccess()) {
status = DataSvc::registerObject(pnode, subDir, directory);
if (!status.isSuccess()) {
MsgStream log(msgSvc(), name());
log << MSG::ERROR << "Unable to create the histogram directory: "
<< parentDir << "/" << subDir << endmsg;
delete directory;
return 0;
}
}
else {
MsgStream log(msgSvc(), name());
log << MSG::ERROR << "Unable to create the histogram directory: "
<< parentDir << "/" << subDir << endmsg;
delete directory;
return 0;
}
}
return directory;
}
Definition at line 809 of file HistogramSvc.h.
Definition at line 807 of file HistogramSvc.h.
Definition at line 826 of file HistogramSvc.h.
| H2D* HistogramSvc::createHistogram2D | ( | CSTR | name, |
| CSTR | title, | ||
| const Edges & | x, | ||
| const Edges & | y, | ||
| CSTR | |||
| ) | [inline] |
Definition at line 824 of file HistogramSvc.h.
| H3D* HistogramSvc::createHistogram3D | ( | CSTR | name, |
| CSTR | title, | ||
| const Edges & | x, | ||
| const Edges & | y, | ||
| const Edges & | z, | ||
| CSTR | |||
| ) | [inline] |
Definition at line 841 of file HistogramSvc.h.
| DataObject * HistogramSvc::createPath | ( | CSTR | newPath ) | [virtual] |
Create all directories in a given full path.
Definition at line 150 of file HistogramSvc.cpp.
{
std::string tmpPath = newPath;
if (tmpPath[0] != SEPARATOR) {
tmpPath.insert(tmpPath.begin(), SEPARATOR);
tmpPath.insert(tmpPath.begin(), m_rootName.begin(), m_rootName.end());
}
// Remove trailing "/" from newPath if it exists
if (tmpPath.rfind(SEPARATOR) == tmpPath.length()-1) {
tmpPath.erase(tmpPath.rfind(SEPARATOR),1);
}
DataObject* pObject = 0;
StatusCode sc = DataSvc::findObject(tmpPath, pObject);
if(sc.isSuccess()) {
return pObject;
}
int sep = tmpPath.rfind(SEPARATOR);
std::string rest(tmpPath, sep+1, tmpPath.length()-sep);
std::string subPath(tmpPath, 0, sep);
if(0 != sep) {
createPath(subPath);
}
else {
MsgStream log(msgSvc(), name());
log << MSG::ERROR << "Unable to create the histogram path" << endmsg;
return 0;
}
pObject = createDirectory(subPath, rest);
return pObject;
}
| P1D* HistogramSvc::createProfile1D | ( | CSTR | name, |
| CSTR | title, | ||
| const Edges & | x, | ||
| double | upper, | ||
| double | lower, | ||
| CSTR | |||
| ) | [inline] |
Definition at line 862 of file HistogramSvc.h.
Definition at line 867 of file HistogramSvc.h.
Definition at line 860 of file HistogramSvc.h.
Definition at line 865 of file HistogramSvc.h.
Definition at line 886 of file HistogramSvc.h.
| P2D* HistogramSvc::createProfile2D | ( | CSTR | nameAndTitle, |
| DBINS(x) | , | ||
| DBINS(y) | , | ||
| double | upper, | ||
| double | lower | ||
| ) | [inline] |
Definition at line 895 of file HistogramSvc.h.
| P2D* HistogramSvc::createProfile2D | ( | CSTR | name, |
| CSTR | title, | ||
| const Edges & | x, | ||
| const Edges & | y, | ||
| CSTR | |||
| ) | [inline] |
Definition at line 884 of file HistogramSvc.h.
| P2D* HistogramSvc::createProfile2D | ( | CSTR | name, |
| CSTR | title, | ||
| const Edges & | x, | ||
| const Edges & | y, | ||
| double | upper, | ||
| double | lower, | ||
| CSTR | |||
| ) | [inline] |
Definition at line 893 of file HistogramSvc.h.
| bool HistogramSvc::destroy | ( | IBaseHistogram * | hist ) |
Definition at line 356 of file HistogramSvc.cpp.
{
StatusCode sc = unregisterObject( dynamic_cast<IHistogram*>(hist) );
if ( !sc.isSuccess() ) return false;
if ( hist ) delete hist;
return true;
}
Definition at line 771 of file HistogramSvc.h.
{ return Helper::act(createCopy(nameAndTitle,a),b,&TH1::Divide); }
Definition at line 780 of file HistogramSvc.h.
{ return Helper::act(createCopy(nameAndTitle,a),b,&TH2D::Divide); }
Definition at line 789 of file HistogramSvc.h.
{ return Helper::act(createCopy(nameAndTitle,a),b,&TH3D::Divide); }
| StatusCode HistogramSvc::finalize | ( | ) | [virtual] |
finalize the service
Reimplemented from DataSvc.
Definition at line 435 of file HistogramSvc.cpp.
{
if ( !m_mods1D.empty() )
{
MsgStream log ( msgSvc () , name () ) ;
log << MSG::DEBUG
<< " Substituted histograms #" << m_mods1D.size() << " : " << endmsg ;
for ( std::set<std::string>::const_iterator ih = m_mods1D.begin() ;
m_mods1D.end() != ih ; ++ih )
{
log << MSG::DEBUG << " Path='" << (*ih) << "'" ;
Histo1DMap::const_iterator im = m_defs1D.find( *ih ) ;
if ( m_defs1D.end() != im ) { log << " " << im->second ; }
}
m_mods1D.clear() ;
}
return DataSvc::finalize () ;
}
| virtual StatusCode HistogramSvc::findObject | ( | DataObject * | par, |
| CSTR | item, | ||
| P1D *& | obj | ||
| ) | [inline, virtual] |
Definition at line 716 of file HistogramSvc.h.
{ return Helper(this).find(par,item,obj); }
| virtual StatusCode HistogramSvc::findObject | ( | IRegistry * | pReg, |
| CSTR | path, | ||
| P1D *& | obj | ||
| ) | [inline, virtual] |
Definition at line 661 of file HistogramSvc.h.
| virtual StatusCode HistogramSvc::findObject | ( | IRegistry * | pReg, |
| CSTR | path, | ||
| P2D *& | obj | ||
| ) | [inline, virtual] |
Definition at line 663 of file HistogramSvc.h.
| virtual StatusCode HistogramSvc::findObject | ( | IRegistry * | pReg, |
| CSTR | path, | ||
| H1D *& | obj | ||
| ) | [inline, virtual] |
Definition at line 665 of file HistogramSvc.h.
| virtual StatusCode HistogramSvc::findObject | ( | IRegistry * | pReg, |
| CSTR | path, | ||
| H2D *& | obj | ||
| ) | [inline, virtual] |
Definition at line 667 of file HistogramSvc.h.
| virtual StatusCode HistogramSvc::findObject | ( | IRegistry * | pReg, |
| CSTR | path, | ||
| H3D *& | obj | ||
| ) | [inline, virtual] |
Definition at line 669 of file HistogramSvc.h.
| virtual StatusCode HistogramSvc::findObject | ( | CSTR | full, |
| P1D *& | obj | ||
| ) | [inline, virtual] |
Definition at line 672 of file HistogramSvc.h.
{ return Helper(this).find(full,obj); }
| virtual StatusCode HistogramSvc::findObject | ( | CSTR | full, |
| P2D *& | obj | ||
| ) | [inline, virtual] |
Definition at line 674 of file HistogramSvc.h.
{ return Helper(this).find(full,obj); }
| virtual StatusCode HistogramSvc::findObject | ( | CSTR | full, |
| H1D *& | obj | ||
| ) | [inline, virtual] |
Definition at line 676 of file HistogramSvc.h.
{ return Helper(this).find(full,obj); }
| virtual StatusCode HistogramSvc::findObject | ( | CSTR | full, |
| H2D *& | obj | ||
| ) | [inline, virtual] |
Definition at line 678 of file HistogramSvc.h.
{ return Helper(this).find(full,obj); }
| virtual StatusCode HistogramSvc::findObject | ( | CSTR | par, |
| CSTR | rel, | ||
| P1D *& | obj | ||
| ) | [inline, virtual] |
Definition at line 683 of file HistogramSvc.h.
| virtual StatusCode HistogramSvc::findObject | ( | CSTR | par, |
| CSTR | rel, | ||
| P2D *& | obj | ||
| ) | [inline, virtual] |
Definition at line 685 of file HistogramSvc.h.
| virtual StatusCode HistogramSvc::findObject | ( | CSTR | par, |
| CSTR | rel, | ||
| H1D *& | obj | ||
| ) | [inline, virtual] |
Definition at line 687 of file HistogramSvc.h.
| virtual StatusCode HistogramSvc::findObject | ( | CSTR | par, |
| CSTR | rel, | ||
| H3D *& | obj | ||
| ) | [inline, virtual] |
Definition at line 691 of file HistogramSvc.h.
| virtual StatusCode HistogramSvc::findObject | ( | CSTR | par, |
| int | item, | ||
| P1D *& | obj | ||
| ) | [inline, virtual] |
Definition at line 694 of file HistogramSvc.h.
| virtual StatusCode HistogramSvc::findObject | ( | CSTR | par, |
| int | item, | ||
| P2D *& | obj | ||
| ) | [inline, virtual] |
Definition at line 696 of file HistogramSvc.h.
| virtual StatusCode HistogramSvc::findObject | ( | CSTR | par, |
| int | item, | ||
| H2D *& | obj | ||
| ) | [inline, virtual] |
Definition at line 700 of file HistogramSvc.h.
| virtual StatusCode HistogramSvc::findObject | ( | CSTR | par, |
| int | item, | ||
| H3D *& | obj | ||
| ) | [inline, virtual] |
Definition at line 702 of file HistogramSvc.h.
| virtual StatusCode HistogramSvc::findObject | ( | DataObject * | par, |
| int | item, | ||
| P1D *& | obj | ||
| ) | [inline, virtual] |
Definition at line 705 of file HistogramSvc.h.
{ return Helper(this).find(par,item,obj); }
| virtual StatusCode HistogramSvc::findObject | ( | DataObject * | par, |
| int | item, | ||
| H2D *& | obj | ||
| ) | [inline, virtual] |
Definition at line 711 of file HistogramSvc.h.
{ return Helper(this).find(par,item,obj); }
| virtual StatusCode HistogramSvc::findObject | ( | DataObject * | par, |
| int | item, | ||
| H1D *& | obj | ||
| ) | [inline, virtual] |
Definition at line 709 of file HistogramSvc.h.
{ return Helper(this).find(par,item,obj); }
| virtual StatusCode HistogramSvc::findObject | ( | DataObject * | par, |
| int | item, | ||
| H3D *& | obj | ||
| ) | [inline, virtual] |
Definition at line 713 of file HistogramSvc.h.
{ return Helper(this).find(par,item,obj); }
| virtual StatusCode HistogramSvc::findObject | ( | DataObject * | par, |
| CSTR | item, | ||
| P2D *& | obj | ||
| ) | [inline, virtual] |
Definition at line 718 of file HistogramSvc.h.
{ return Helper(this).find(par,item,obj); }
| virtual StatusCode HistogramSvc::findObject | ( | DataObject * | par, |
| CSTR | item, | ||
| H1D *& | obj | ||
| ) | [inline, virtual] |
Definition at line 720 of file HistogramSvc.h.
{ return Helper(this).find(par,item,obj); }
| virtual StatusCode HistogramSvc::findObject | ( | DataObject * | par, |
| CSTR | item, | ||
| H2D *& | obj | ||
| ) | [inline, virtual] |
Definition at line 722 of file HistogramSvc.h.
{ return Helper(this).find(par,item,obj); }
| virtual StatusCode HistogramSvc::findObject | ( | Base * | par, |
| int | item, | ||
| P1D *& | obj | ||
| ) | [inline, virtual] |
Definition at line 727 of file HistogramSvc.h.
| virtual StatusCode HistogramSvc::findObject | ( | Base * | par, |
| int | item, | ||
| P2D *& | obj | ||
| ) | [inline, virtual] |
Definition at line 729 of file HistogramSvc.h.
| virtual StatusCode HistogramSvc::findObject | ( | Base * | par, |
| int | item, | ||
| H1D *& | obj | ||
| ) | [inline, virtual] |
Definition at line 731 of file HistogramSvc.h.
| virtual StatusCode HistogramSvc::findObject | ( | Base * | par, |
| int | item, | ||
| H3D *& | obj | ||
| ) | [inline, virtual] |
Definition at line 735 of file HistogramSvc.h.
| virtual StatusCode HistogramSvc::findObject | ( | Base * | par, |
| CSTR | item, | ||
| P1D *& | obj | ||
| ) | [inline, virtual] |
Definition at line 738 of file HistogramSvc.h.
| virtual StatusCode HistogramSvc::findObject | ( | Base * | par, |
| CSTR | item, | ||
| P2D *& | obj | ||
| ) | [inline, virtual] |
Definition at line 740 of file HistogramSvc.h.
| virtual StatusCode HistogramSvc::findObject | ( | Base * | par, |
| CSTR | item, | ||
| H2D *& | obj | ||
| ) | [inline, virtual] |
Definition at line 744 of file HistogramSvc.h.
| virtual StatusCode HistogramSvc::findObject | ( | Base * | par, |
| CSTR | item, | ||
| H3D *& | obj | ||
| ) | [inline, virtual] |
Definition at line 746 of file HistogramSvc.h.
| virtual StatusCode HistogramSvc::findObject | ( | CSTR | par, |
| int | item, | ||
| H1D *& | obj | ||
| ) | [inline, virtual] |
Definition at line 698 of file HistogramSvc.h.
| virtual StatusCode HistogramSvc::findObject | ( | DataObject * | par, |
| int | item, | ||
| P2D *& | obj | ||
| ) | [inline, virtual] |
Definition at line 707 of file HistogramSvc.h.
{ return Helper(this).find(par,item,obj); }
| virtual StatusCode HistogramSvc::findObject | ( | CSTR | par, |
| CSTR | rel, | ||
| H2D *& | obj | ||
| ) | [inline, virtual] |
Definition at line 689 of file HistogramSvc.h.
| virtual StatusCode HistogramSvc::findObject | ( | DataObject * | par, |
| CSTR | item, | ||
| H3D *& | obj | ||
| ) | [inline, virtual] |
Definition at line 724 of file HistogramSvc.h.
{ return Helper(this).find(par,item,obj); }
| virtual StatusCode HistogramSvc::findObject | ( | Base * | par, |
| CSTR | item, | ||
| H1D *& | obj | ||
| ) | [inline, virtual] |
Definition at line 742 of file HistogramSvc.h.
| virtual StatusCode HistogramSvc::findObject | ( | Base * | par, |
| int | item, | ||
| H2D *& | obj | ||
| ) | [inline, virtual] |
Definition at line 733 of file HistogramSvc.h.
| virtual StatusCode HistogramSvc::findObject | ( | CSTR | full, |
| H3D *& | obj | ||
| ) | [inline, virtual] |
Definition at line 680 of file HistogramSvc.h.
{ return Helper(this).find(full,obj); }
| virtual AIDA::IHistogramFactory* HistogramSvc::histogramFactory | ( | ) | [inline, virtual] |
Retrieve the AIDA HistogramFactory interface.
Implements IHistogramSvc.
Definition at line 174 of file HistogramSvc.h.
{ return this; }
| T* HistogramSvc::i_book | ( | DataObject * | pPar, |
| CSTR | rel, | ||
| CSTR | title, | ||
| const std::pair< DataObject *, T * > & | o | ||
| ) | [inline] |
Definition at line 148 of file HistogramSvc.h.
{
if (o.first && registerObject(pPar, rel, (Base*)o.second).isSuccess())
return o.second;
delete o.first;
throw GaudiException("Cannot book "+System::typeinfoName(typeid(T))+" "+title,
"HistogramSvc",StatusCode::FAILURE);
}
Helper for 2D projections.
| std::pair< std::string, std::string > HistogramSvc::i_splitPath | ( | CSTR | full ) |
Split full path into its components.
| full | Full path of the object |
| dir | Resulting directory path |
| obj | Resulting object path |
Definition at line 135 of file HistogramSvc.cpp.
{
std::string tmp = full;
if (tmp[0] != SEPARATOR) {
tmp.insert(tmp.begin(), SEPARATOR);
tmp.insert(tmp.begin(), m_rootName.begin(), m_rootName.end());
}
// Remove trailing "/" from newPath if it exists
if (tmp.rfind(SEPARATOR) == tmp.length()-1) {
tmp.erase(tmp.rfind(SEPARATOR),1);
}
int sep = tmp.rfind(SEPARATOR);
return std::pair<std::string,std::string>
(tmp.substr(0,sep),tmp.substr(sep,tmp.length()-sep));
}
| StatusCode HistogramSvc::initialize | ( | ) | [virtual] |
Initialise the service.
Reimplemented from DataSvc.
Definition at line 267 of file HistogramSvc.cpp.
{
MsgStream log(msgSvc(), name());
StatusCode status = DataSvc::initialize();
// Set root object
if (status.isSuccess()) {
DataObject* rootObj = new DataObject();
status = setRoot("/stat", rootObj);
if (!status.isSuccess()) {
log << MSG::ERROR << "Unable to set hstogram data store root." << endmsg;
delete rootObj;
return status;
}
IConversionSvc* svc = 0;
status = service("HistogramPersistencySvc",svc,true);
if ( status.isSuccess() ) {
setDataLoader( svc ).ignore();
svc->release();
}
else {
log << MSG::ERROR << "Could not find HistogramPersistencySvc." << endmsg;
return status;
}
// Connect all input streams (if any)
for (DBaseEntries::iterator j = m_input.begin(); j != m_input.end(); j++) {
status = connectInput(*j);
if (!status.isSuccess()) {
return status;
}
}
}
if ( !m_defs1D.empty() )
{
log << MSG::INFO << " Predefined 1D-Histograms: " << endmsg ;
for ( Histo1DMap::const_iterator ih = m_defs1D.begin() ;
m_defs1D.end() != ih ; ++ih )
{
log << MSG::INFO
<< " Path='" << ih->first << "'"
<< " Description " << ih->second << endmsg ;
}
}
return status;
}
Definition at line 769 of file HistogramSvc.h.
{ return Helper::act(createCopy(nameAndTitle,a),b,&TH1::Multiply); }
Definition at line 778 of file HistogramSvc.h.
{ return Helper::act(createCopy(nameAndTitle,a),b,&TH2D::Multiply); }
Definition at line 787 of file HistogramSvc.h.
{ return Helper::act(createCopy(nameAndTitle,a),b,&TH3D::Multiply); }
| void HistogramSvc::not_implemented | ( | ) | const [inline, private] |
Definition at line 57 of file HistogramSvc.h.
| virtual std::ostream& HistogramSvc::print | ( | Base * | h, |
| std::ostream & | s = std::cout |
||
| ) | const [virtual] |
Print (ASCII) the 1D histogram into the output stream.
Definition at line 752 of file HistogramSvc.h.
Definition at line 792 of file HistogramSvc.h.
{ return i_project(nameAndTitle,h,"xy"); }
Definition at line 794 of file HistogramSvc.h.
{ return i_project(nameAndTitle,h,"xz"); }
Definition at line 754 of file HistogramSvc.h.
Definition at line 796 of file HistogramSvc.h.
{ return i_project(nameAndTitle,h,"yz"); }
| virtual StatusCode HistogramSvc::registerObject | ( | Base * | pPar, |
| CSTR | rel, | ||
| Base * | obj | ||
| ) | [inline, virtual] |
Definition at line 546 of file HistogramSvc.h.
{ return registerObject(__cast(pPar), rel, obj); }
| virtual StatusCode HistogramSvc::registerObject | ( | CSTR | parent, |
| CSTR | rel, | ||
| Base * | obj | ||
| ) | [inline, virtual] |
Definition at line 542 of file HistogramSvc.h.
{ return registerObject(createPath(parent), rel, obj); }
| virtual StatusCode HistogramSvc::registerObject | ( | Base * | pPar, |
| int | item, | ||
| Base * | obj | ||
| ) | [inline, virtual] |
Definition at line 550 of file HistogramSvc.h.
{ return registerObject(__cast(pPar), item, obj); }
| virtual StatusCode HistogramSvc::registerObject | ( | DataObject * | pPar, |
| int | item, | ||
| Base * | obj | ||
| ) | [inline, virtual] |
Definition at line 548 of file HistogramSvc.h.
{ return registerObject(pPar, _STR(item), obj); }
| virtual StatusCode HistogramSvc::registerObject | ( | CSTR | parent, |
| int | item, | ||
| Base * | obj | ||
| ) | [inline, virtual] |
Definition at line 544 of file HistogramSvc.h.
{ return registerObject(parent, _STR(item), obj); }
| virtual StatusCode HistogramSvc::registerObject | ( | DataObject * | pPar, |
| CSTR | rel, | ||
| Base * | obj | ||
| ) | [virtual] |
| virtual StatusCode HistogramSvc::registerObject | ( | CSTR | full, |
| Base * | obj | ||
| ) | [virtual] |
| StatusCode HistogramSvc::reinitialize | ( | ) | [virtual] |
Initialise the service.
Reimplemented from DataSvc.
Definition at line 311 of file HistogramSvc.cpp.
{
return StatusCode::SUCCESS;
}
| virtual StatusCode HistogramSvc::retrieveObject | ( | CSTR | parent, |
| int | item, | ||
| H3D *& | obj | ||
| ) | [inline, virtual] |
Definition at line 607 of file HistogramSvc.h.
{ return Helper(this).retrieve(parent,item,obj); }
| virtual StatusCode HistogramSvc::retrieveObject | ( | IRegistry * | pReg, |
| CSTR | path, | ||
| P2D *& | obj | ||
| ) | [inline, virtual] |
Definition at line 572 of file HistogramSvc.h.
| virtual StatusCode HistogramSvc::retrieveObject | ( | CSTR | full, |
| H3D *& | obj | ||
| ) | [inline, virtual] |
Definition at line 585 of file HistogramSvc.h.
{ return Helper(this).retrieve(full,obj); }
| virtual StatusCode HistogramSvc::retrieveObject | ( | Base * | par, |
| int | item, | ||
| P1D *& | obj | ||
| ) | [inline, virtual] |
Definition at line 632 of file HistogramSvc.h.
| virtual StatusCode HistogramSvc::retrieveObject | ( | CSTR | full, |
| P2D *& | obj | ||
| ) | [inline, virtual] |
Definition at line 579 of file HistogramSvc.h.
{ return Helper(this).retrieve(full,obj); }
| virtual StatusCode HistogramSvc::retrieveObject | ( | Base * | par, |
| CSTR | item, | ||
| H1D *& | obj | ||
| ) | [inline, virtual] |
Definition at line 647 of file HistogramSvc.h.
| virtual StatusCode HistogramSvc::retrieveObject | ( | CSTR | parent, |
| CSTR | rel, | ||
| P2D *& | obj | ||
| ) | [inline, virtual] |
Definition at line 590 of file HistogramSvc.h.
{ return Helper(this).retrieve(parent,rel,obj); }
| virtual StatusCode HistogramSvc::retrieveObject | ( | IRegistry * | pReg, |
| CSTR | path, | ||
| H2D *& | obj | ||
| ) | [inline, virtual] |
Definition at line 570 of file HistogramSvc.h.
| virtual StatusCode HistogramSvc::retrieveObject | ( | CSTR | parent, |
| int | item, | ||
| H2D *& | obj | ||
| ) | [inline, virtual] |
Definition at line 605 of file HistogramSvc.h.
{ return Helper(this).retrieve(parent,item,obj); }
| virtual StatusCode HistogramSvc::retrieveObject | ( | Base * | par, |
| int | item, | ||
| P2D *& | obj | ||
| ) | [inline, virtual] |
Definition at line 634 of file HistogramSvc.h.
| virtual StatusCode HistogramSvc::retrieveObject | ( | DataObject * | par, |
| CSTR | item, | ||
| P1D *& | obj | ||
| ) | [inline, virtual] |
Definition at line 610 of file HistogramSvc.h.
{ return Helper(this).retrieve(par,item,obj); }
| virtual StatusCode HistogramSvc::retrieveObject | ( | DataObject * | par, |
| CSTR | item, | ||
| P2D *& | obj | ||
| ) | [inline, virtual] |
Definition at line 612 of file HistogramSvc.h.
{ return Helper(this).retrieve(par,item,obj); }
| virtual StatusCode HistogramSvc::retrieveObject | ( | CSTR | full, |
| P1D *& | obj | ||
| ) | [inline, virtual] |
Definition at line 577 of file HistogramSvc.h.
{ return Helper(this).retrieve(full,obj); }
| virtual StatusCode HistogramSvc::retrieveObject | ( | IRegistry * | pReg, |
| CSTR | path, | ||
| H3D *& | obj | ||
| ) | [inline, virtual] |
Definition at line 574 of file HistogramSvc.h.
| virtual StatusCode HistogramSvc::retrieveObject | ( | Base * | par, |
| int | item, | ||
| H1D *& | obj | ||
| ) | [inline, virtual] |
Definition at line 636 of file HistogramSvc.h.
| virtual StatusCode HistogramSvc::retrieveObject | ( | Base * | par, |
| CSTR | item, | ||
| H3D *& | obj | ||
| ) | [inline, virtual] |
Definition at line 651 of file HistogramSvc.h.
| virtual StatusCode HistogramSvc::retrieveObject | ( | DataObject * | par, |
| int | item, | ||
| P2D *& | obj | ||
| ) | [inline, virtual] |
Definition at line 623 of file HistogramSvc.h.
{ return Helper(this).retrieve(par,item,obj); }
| virtual StatusCode HistogramSvc::retrieveObject | ( | DataObject * | par, |
| CSTR | item, | ||
| H2D *& | obj | ||
| ) | [inline, virtual] |
Definition at line 616 of file HistogramSvc.h.
{ return Helper(this).retrieve(par,item,obj); }
| virtual StatusCode HistogramSvc::retrieveObject | ( | IRegistry * | pReg, |
| CSTR | path, | ||
| P1D *& | obj | ||
| ) | [inline, virtual] |
Definition at line 568 of file HistogramSvc.h.
| virtual StatusCode HistogramSvc::retrieveObject | ( | CSTR | parent, |
| int | item, | ||
| P1D *& | obj | ||
| ) | [inline, virtual] |
Definition at line 599 of file HistogramSvc.h.
{ return Helper(this).retrieve(parent,item,obj); }
| virtual StatusCode HistogramSvc::retrieveObject | ( | Base * | par, |
| int | item, | ||
| H3D *& | obj | ||
| ) | [inline, virtual] |
Definition at line 640 of file HistogramSvc.h.
| virtual StatusCode HistogramSvc::retrieveObject | ( | Base * | par, |
| CSTR | item, | ||
| H2D *& | obj | ||
| ) | [inline, virtual] |
Definition at line 649 of file HistogramSvc.h.
| virtual StatusCode HistogramSvc::retrieveObject | ( | IRegistry * | pReg, |
| CSTR | path, | ||
| H1D *& | obj | ||
| ) | [inline, virtual] |
Definition at line 566 of file HistogramSvc.h.
| virtual StatusCode HistogramSvc::retrieveObject | ( | DataObject * | par, |
| CSTR | item, | ||
| H3D *& | obj | ||
| ) | [inline, virtual] |
Definition at line 618 of file HistogramSvc.h.
{ return Helper(this).retrieve(par,item,obj); }
| virtual StatusCode HistogramSvc::retrieveObject | ( | Base * | par, |
| int | item, | ||
| H2D *& | obj | ||
| ) | [inline, virtual] |
Definition at line 638 of file HistogramSvc.h.
| virtual StatusCode HistogramSvc::retrieveObject | ( | CSTR | full, |
| H2D *& | obj | ||
| ) | [inline, virtual] |
Definition at line 583 of file HistogramSvc.h.
{ return Helper(this).retrieve(full,obj); }
| virtual StatusCode HistogramSvc::retrieveObject | ( | DataObject * | par, |
| int | item, | ||
| H3D *& | obj | ||
| ) | [inline, virtual] |
Definition at line 629 of file HistogramSvc.h.
{ return Helper(this).retrieve(par,item,obj); }
| virtual StatusCode HistogramSvc::retrieveObject | ( | CSTR | parent, |
| CSTR | rel, | ||
| H1D *& | obj | ||
| ) | [inline, virtual] |
Definition at line 592 of file HistogramSvc.h.
{ return Helper(this).retrieve(parent,rel,obj); }
| virtual StatusCode HistogramSvc::retrieveObject | ( | CSTR | parent, |
| int | item, | ||
| P2D *& | obj | ||
| ) | [inline, virtual] |
Definition at line 601 of file HistogramSvc.h.
{ return Helper(this).retrieve(parent,item,obj); }
| virtual StatusCode HistogramSvc::retrieveObject | ( | DataObject * | par, |
| int | item, | ||
| H1D *& | obj | ||
| ) | [inline, virtual] |
Definition at line 625 of file HistogramSvc.h.
{ return Helper(this).retrieve(par,item,obj); }
| virtual StatusCode HistogramSvc::retrieveObject | ( | CSTR | parent, |
| int | item, | ||
| H1D *& | obj | ||
| ) | [inline, virtual] |
Definition at line 603 of file HistogramSvc.h.
{ return Helper(this).retrieve(parent,item,obj); }
| virtual StatusCode HistogramSvc::retrieveObject | ( | CSTR | full, |
| H1D *& | obj | ||
| ) | [inline, virtual] |
Definition at line 581 of file HistogramSvc.h.
{ return Helper(this).retrieve(full,obj); }
| virtual StatusCode HistogramSvc::retrieveObject | ( | CSTR | parent, |
| CSTR | rel, | ||
| H2D *& | obj | ||
| ) | [inline, virtual] |
Definition at line 594 of file HistogramSvc.h.
{ return Helper(this).retrieve(parent,rel,obj); }
| virtual StatusCode HistogramSvc::retrieveObject | ( | Base * | par, |
| CSTR | item, | ||
| P1D *& | obj | ||
| ) | [inline, virtual] |
Definition at line 643 of file HistogramSvc.h.
| virtual StatusCode HistogramSvc::retrieveObject | ( | DataObject * | par, |
| CSTR | item, | ||
| H1D *& | obj | ||
| ) | [inline, virtual] |
Definition at line 614 of file HistogramSvc.h.
{ return Helper(this).retrieve(par,item,obj); }
| virtual StatusCode HistogramSvc::retrieveObject | ( | DataObject * | par, |
| int | item, | ||
| H2D *& | obj | ||
| ) | [inline, virtual] |
Definition at line 627 of file HistogramSvc.h.
{ return Helper(this).retrieve(par,item,obj); }
| virtual StatusCode HistogramSvc::retrieveObject | ( | CSTR | parent, |
| CSTR | rel, | ||
| P1D *& | obj | ||
| ) | [inline, virtual] |
Definition at line 588 of file HistogramSvc.h.
{ return Helper(this).retrieve(parent,rel,obj); }
| virtual StatusCode HistogramSvc::retrieveObject | ( | Base * | par, |
| CSTR | item, | ||
| P2D *& | obj | ||
| ) | [inline, virtual] |
Definition at line 645 of file HistogramSvc.h.
| virtual StatusCode HistogramSvc::retrieveObject | ( | CSTR | parent, |
| CSTR | rel, | ||
| H3D *& | obj | ||
| ) | [inline, virtual] |
Definition at line 596 of file HistogramSvc.h.
{ return Helper(this).retrieve(parent,rel,obj); }
| virtual StatusCode HistogramSvc::retrieveObject | ( | DataObject * | par, |
| int | item, | ||
| P1D *& | obj | ||
| ) | [inline, virtual] |
Definition at line 621 of file HistogramSvc.h.
{ return Helper(this).retrieve(par,item,obj); }
Definition at line 756 of file HistogramSvc.h.
Definition at line 758 of file HistogramSvc.h.
Definition at line 785 of file HistogramSvc.h.
{ return Helper::act(createCopy(nameAndTitle,a),b,&TH3D::Add,-1.); }
Definition at line 767 of file HistogramSvc.h.
{ return Helper::act(createCopy(nameAndTitle,a),b,&TH1::Add,-1.); }
Definition at line 776 of file HistogramSvc.h.
{ return Helper::act(createCopy(nameAndTitle,a),b,&TH2D::Add,-1.); }
| virtual StatusCode HistogramSvc::unregisterObject | ( | Base * | obj, |
| int | item | ||
| ) | [inline, virtual] |
Definition at line 561 of file HistogramSvc.h.
{ return DataSvc::unregisterObject(__cast(obj),item); }
| virtual StatusCode HistogramSvc::unregisterObject | ( | Base * | obj ) | [inline, virtual] |
Definition at line 557 of file HistogramSvc.h.
{ return DataSvc::unregisterObject(__cast(obj)); }
| virtual StatusCode HistogramSvc::unregisterObject | ( | Base * | obj, |
| CSTR | objectPath | ||
| ) | [inline, virtual] |
Definition at line 559 of file HistogramSvc.h.
{ return DataSvc::unregisterObject(__cast(obj),objectPath); }
| void HistogramSvc::update1Ddefs | ( | Property & | ) |
handler to be invoked for updating property m_defs1D
Definition at line 428 of file HistogramSvc.cpp.
{
// check and remove the leading '/stat/'
removeLeading ( m_defs1D , "/stat/" ) ;
}
Write (ASCII) the 1D histogram table into a file.
| virtual std::ostream& HistogramSvc::write | ( | Base * | h, |
| std::ostream & | s = std::cout |
||
| ) | const [virtual] |
Write (ASCII) the 1D histogram table into the output stream.
friend class SvcFactory< HistogramSvc > [friend] |
Definition at line 55 of file HistogramSvc.h.
| H2D* const H3D HistogramSvc::int |
Definition at line 799 of file HistogramSvc.h.
Histo1DMap HistogramSvc::m_defs1D [private] |
Definition at line 951 of file HistogramSvc.h.
DBaseEntries HistogramSvc::m_input [protected] |
Input streams.
Definition at line 122 of file HistogramSvc.h.
std::set<std::string> HistogramSvc::m_mods1D [private] |
Definition at line 954 of file HistogramSvc.h.
Definition at line 803 of file HistogramSvc.h.