|
Gaudi Framework, version v22r4 |
| Home | Generated: Fri Sep 2 2011 |
DataHistory class definition. More...
#include <DataHistory.h>


Classes | |
| class | DataHistoryOrder |
Public Member Functions | |
| DataHistory (const CLID &id, const std::string &key, AlgorithmHistory *alg) | |
| ~DataHistory () | |
| virtual const CLID & | clID () const |
| Retrieve reference to class definition structure. | |
| std::string | dataKey () const |
| const CLID & | dataClassID () const |
| AlgorithmHistory * | algorithmHistory () const |
| void | dump (std::ostream &, const bool isXML=false, int indent=0) const |
Static Public Member Functions | |
| static const CLID & | classID () |
| Retrieve reference to class definition structure (static access) | |
Private Attributes | |
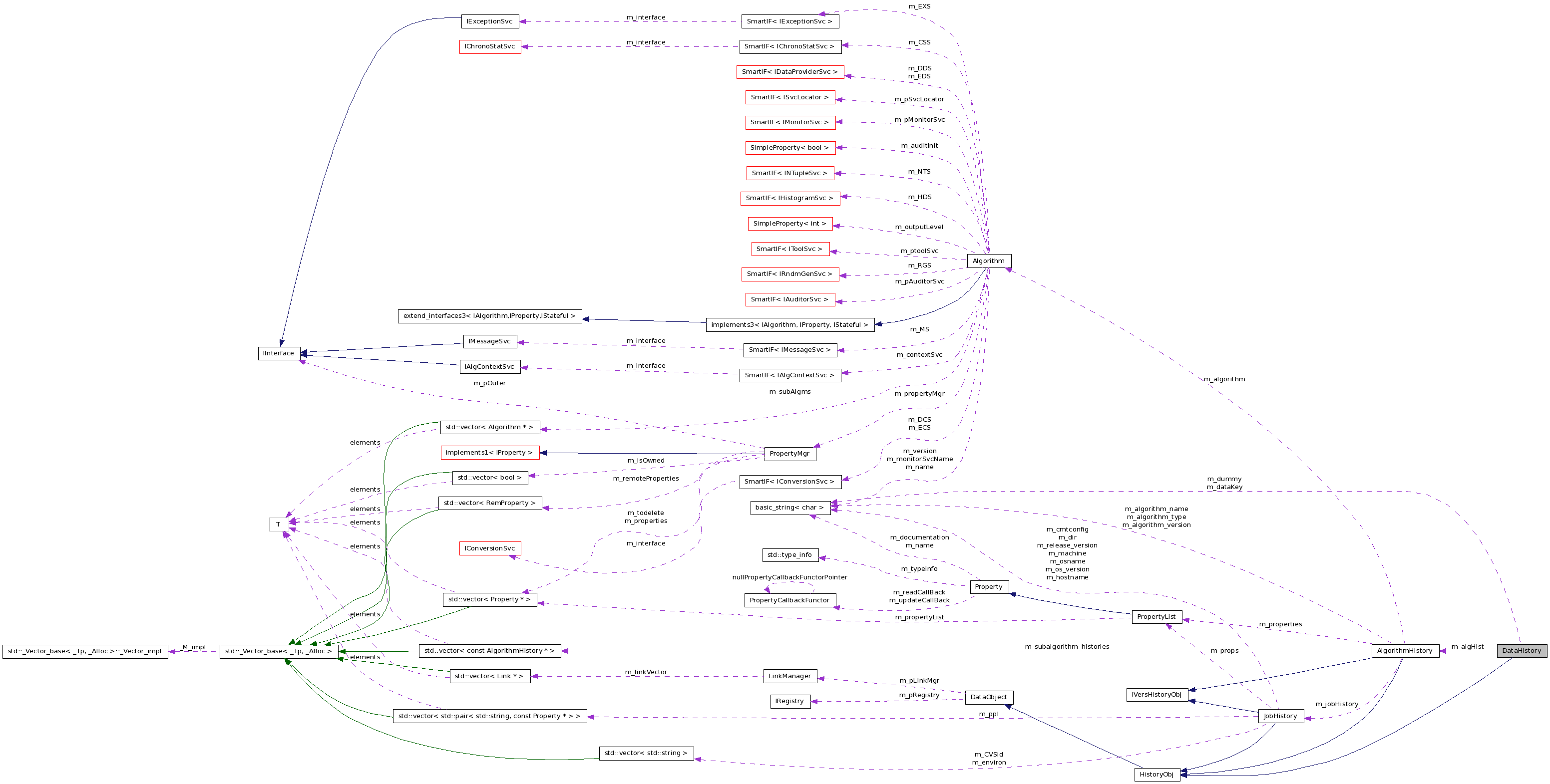
| CLID | m_dataClassID |
| std::string | m_dataKey |
| AlgorithmHistory * | m_algHist |
| std::string | m_dummy |
DataHistory class definition.
Definition at line 25 of file DataHistory.h.
| DataHistory::DataHistory | ( | const CLID & | id, |
| const std::string & | key, | ||
| AlgorithmHistory * | alg | ||
| ) |
Definition at line 27 of file DataHistory.cpp.
: m_dataClassID(id), m_dataKey(key), m_algHist(alg), m_dummy("none") { }
| DataHistory::~DataHistory | ( | ) | [inline] |
Definition at line 58 of file DataHistory.h.
{};
| AlgorithmHistory* DataHistory::algorithmHistory | ( | ) | const [inline] |
Definition at line 67 of file DataHistory.h.
{ return m_algHist; }
| const CLID & DataHistory::classID | ( | ) | [static] |
Retrieve reference to class definition structure (static access)
Retrieve Pointer to class definition structure.
Reimplemented from HistoryObj.
Definition at line 38 of file DataHistory.cpp.
{
static CLID CLID_DataHistory = 83814411; // from `clid DataHistory`
return CLID_DataHistory;
}
| virtual const CLID& DataHistory::clID | ( | ) | const [inline, virtual] |
Retrieve reference to class definition structure.
Retrieve Pointer to class definition structure.
Reimplemented from HistoryObj.
Definition at line 60 of file DataHistory.h.
{ return DataHistory::classID(); }
| const CLID& DataHistory::dataClassID | ( | ) | const [inline] |
Definition at line 65 of file DataHistory.h.
{ return m_dataClassID; }
| std::string DataHistory::dataKey | ( | ) | const [inline] |
Definition at line 64 of file DataHistory.h.
{ return m_dataKey; }
| void DataHistory::dump | ( | std::ostream & | ost, |
| const bool | isXML = false, |
||
| int | indent = 0 |
||
| ) | const [virtual] |
Implements HistoryObj.
Definition at line 47 of file DataHistory.cpp.
{
ost << "ClassID: " << dataClassID() << endl
<< "Key: " << dataKey() << endl
<< "AlgorithmHistory: " << (void*) algorithmHistory() << endl;
}
AlgorithmHistory* DataHistory::m_algHist [private] |
Definition at line 75 of file DataHistory.h.
CLID DataHistory::m_dataClassID [private] |
Definition at line 73 of file DataHistory.h.
std::string DataHistory::m_dataKey [private] |
Definition at line 74 of file DataHistory.h.
std::string DataHistory::m_dummy [private] |
Definition at line 76 of file DataHistory.h.