|
Gaudi Framework, version v22r4 |
| Home | Generated: Fri Sep 2 2011 |
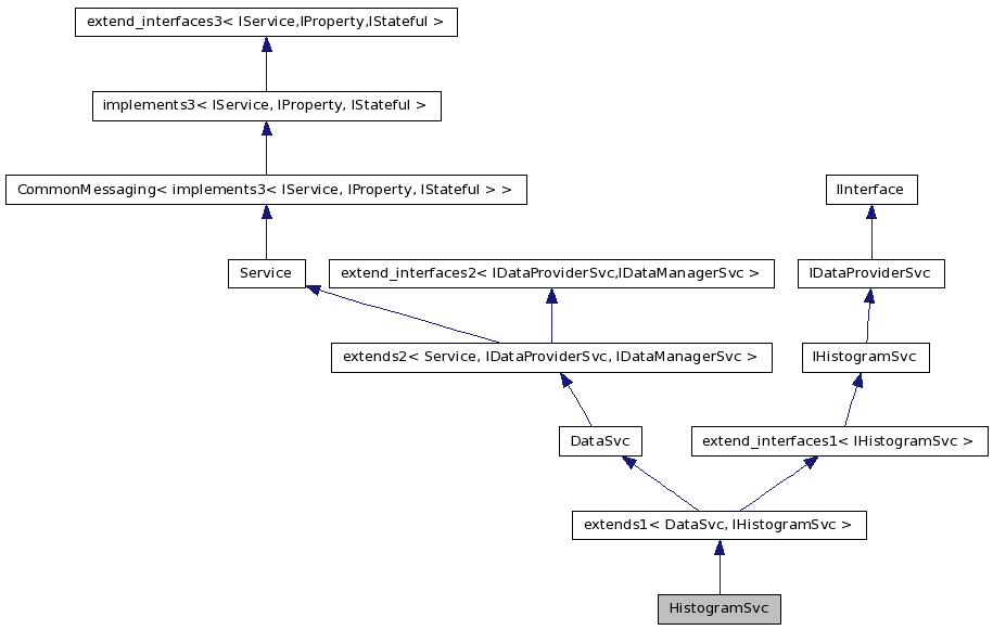
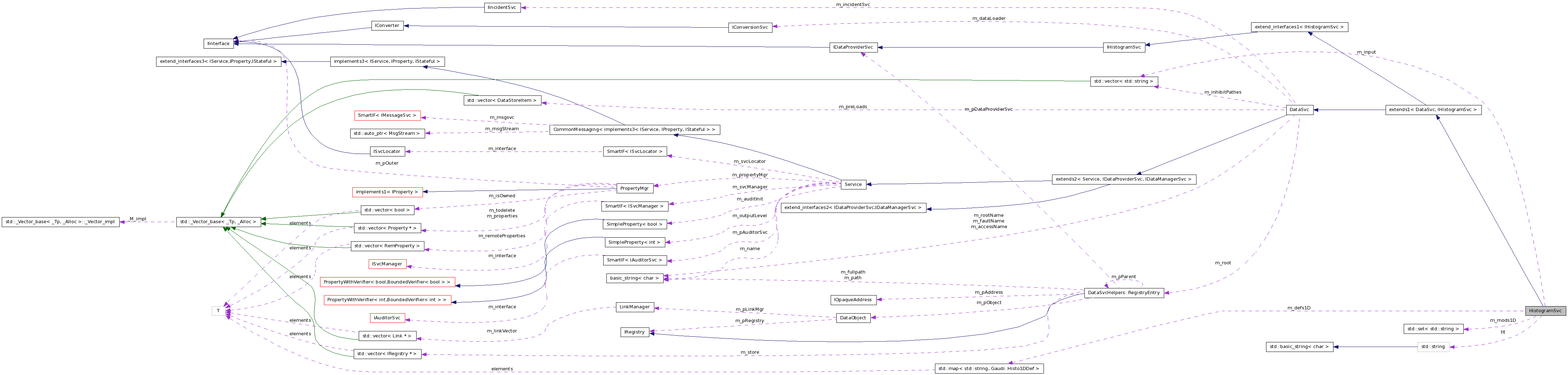
HistogramSvc class definition. More...
#include <HistogramSvc.h>


Classes | |
| struct | Helper |
Public Types | |
| typedef std::map< std::string, Gaudi::Histo1DDef > | Histo1DMap |
Public Member Functions | |
| HistogramSvc (CSTR name, ISvcLocator *svc) | |
| Statndard Constructor. | |
| virtual | ~HistogramSvc () |
| Destructor. | |
| std::pair< std::string, std::string > | i_splitPath (CSTR full) |
| Split full path into its components. | |
| StatusCode | connectInput (CSTR ident) |
| Connect input histogram file to the service. | |
| std::string | _STR (int i) |
| template<class T > | |
| T * | i_book (DataObject *pPar, CSTR rel, CSTR title, const std::pair< DataObject *, T * > &o) |
| H2D * | i_project (CSTR nameAndTitle, const H3D &h, CSTR dir) |
| Helper for 2D projections. | |
| virtual StatusCode | initialize () |
| Initialise the service. | |
| virtual StatusCode | reinitialize () |
| Initialise the service. | |
| virtual StatusCode | finalize () |
| finalize the service | |
| virtual AIDA::IHistogramFactory * | histogramFactory () |
| Retrieve the AIDA HistogramFactory interface. | |
| virtual H1D * | book (CSTR par, CSTR rel, CSTR title, DBINS(x)) |
| Book histogram and register it with the histogram data store. | |
| virtual H1D * | book (CSTR par, int hID, CSTR title, DBINS(x)) |
| virtual H1D * | book (DataObject *pPar, int hID, CSTR title, DBINS(x)) |
| virtual H1D * | book (DataObject *pPar, CSTR rel, CSTR title, DBINS(x)) |
| virtual H1D * | book (STRPAIR loc, CSTR title, DBINS(x)) |
| virtual H1D * | book (CSTR full, CSTR title, DBINS(x)) |
| virtual P1D * | bookProf (CSTR par, CSTR rel, CSTR title, DBINS(x), CSTR opt) |
| Book histogram and register it with the histogram data store. | |
| virtual P1D * | bookProf (CSTR par, int hID, CSTR title, DBINS(x), CSTR opt) |
| virtual P1D * | bookProf (DataObject *pPar, int hID, CSTR title, DBINS(x), CSTR opt) |
| virtual P1D * | bookProf (STRPAIR loc, CSTR title, DBINS(x), CSTR opt) |
| virtual P1D * | bookProf (CSTR full, CSTR title, DBINS(x), CSTR opt) |
| virtual P1D * | bookProf (DataObject *pPar, CSTR rel, CSTR title, DBINS(x), CSTR opt) |
| virtual P1D * | bookProf (CSTR par, CSTR rel, CSTR title, DBINS(x), double upper, double lower, CSTR opt) |
| virtual P1D * | bookProf (CSTR par, int hID, CSTR title, DBINS(x), double upper, double lower, CSTR opt) |
| virtual P1D * | bookProf (DataObject *pPar, int hID, CSTR title, DBINS(x), double upper, double lower, CSTR opt) |
| virtual P1D * | bookProf (STRPAIR loc, CSTR title, DBINS(x), double upper, double lower, CSTR opt) |
| virtual P1D * | bookProf (CSTR full, CSTR title, DBINS(x), double upper, double lower, CSTR opt) |
| virtual P1D * | bookProf (DataObject *pPar, CSTR rel, CSTR title, DBINS(x), double upper, double lower, CSTR opt) |
| virtual H1D * | book (CSTR par, int hID, CSTR title, Edges e) |
| Book histogram and register it with the histogram data store. | |
| virtual H1D * | book (DataObject *pPar, int hID, CSTR title, Edges e) |
| virtual H1D * | book (CSTR par, CSTR rel, CSTR title, Edges e) |
| virtual H1D * | book (STRPAIR loc, CSTR title, Edges e) |
| virtual H1D * | book (CSTR full, CSTR title, Edges e) |
| virtual H1D * | book (DataObject *pPar, CSTR rel, CSTR title, Edges e) |
| virtual P1D * | bookProf (CSTR full, CSTR title, Edges e) |
| Book histogram and register it with the histogram data store. | |
| virtual P1D * | bookProf (CSTR par, CSTR rel, CSTR title, Edges e) |
| virtual P1D * | bookProf (CSTR par, int hID, CSTR title, Edges e) |
| virtual P1D * | bookProf (DataObject *pPar, int hID, CSTR title, Edges e) |
| virtual P1D * | bookProf (STRPAIR loc, CSTR title, Edges e) |
| virtual P1D * | bookProf (DataObject *pPar, CSTR rel, CSTR title, Edges e) |
| virtual P1D * | bookProf (CSTR full, CSTR title, Edges e, double upper, double lower) |
| virtual P1D * | bookProf (CSTR par, CSTR rel, CSTR title, Edges e, double upper, double lower) |
| virtual P1D * | bookProf (CSTR par, int hID, CSTR title, Edges e, double upper, double lower) |
| virtual P1D * | bookProf (DataObject *pPar, int hID, CSTR title, Edges e, double upper, double lower) |
| virtual P1D * | bookProf (STRPAIR loc, CSTR title, Edges e, double upper, double lower) |
| virtual P1D * | bookProf (DataObject *pPar, CSTR rel, CSTR title, Edges e, double upper, double lower) |
| virtual H2D * | book (CSTR full, CSTR title, DBINS(x), DBINS(y)) |
| Book histogram and register it with the histogram data store. | |
| virtual H2D * | book (CSTR par, CSTR rel, CSTR title, DBINS(x), DBINS(y)) |
| virtual H2D * | book (CSTR par, int hID, CSTR title, DBINS(x), DBINS(y)) |
| virtual H2D * | book (STRPAIR loc, CSTR title, DBINS(x), DBINS(y)) |
| virtual H2D * | book (DataObject *pPar, int hID, CSTR title, DBINS(x), DBINS(y)) |
| virtual H2D * | book (DataObject *pPar, CSTR rel, CSTR title, DBINS(x), DBINS(y)) |
| virtual P2D * | bookProf (CSTR full, CSTR title, DBINS(x), DBINS(y), double upper, double lower) |
| Book histogram and register it with the histogram data store. | |
| virtual P2D * | bookProf (CSTR par, CSTR rel, CSTR title, DBINS(x), DBINS(y), double upper, double lower) |
| virtual P2D * | bookProf (STRPAIR loc, CSTR title, DBINS(x), DBINS(y), double upper, double lower) |
| virtual P2D * | bookProf (CSTR par, int hID, CSTR title, DBINS(x), DBINS(y), double upper, double lower) |
| virtual P2D * | bookProf (DataObject *pPar, int hID, CSTR title, DBINS(x), DBINS(y), double upper, double lower) |
| virtual P2D * | bookProf (DataObject *pPar, CSTR rel, CSTR title, DBINS(x), DBINS(y), double upper, double lower) |
| virtual P2D * | bookProf (CSTR full, CSTR title, DBINS(x), DBINS(y)) |
| virtual P2D * | bookProf (CSTR par, CSTR rel, CSTR title, DBINS(x), DBINS(y)) |
| virtual P2D * | bookProf (STRPAIR loc, CSTR title, DBINS(x), DBINS(y)) |
| virtual P2D * | bookProf (CSTR par, int hID, CSTR title, DBINS(x), DBINS(y)) |
| virtual P2D * | bookProf (DataObject *pPar, int hID, CSTR title, DBINS(x), DBINS(y)) |
| virtual P2D * | bookProf (DataObject *pPar, CSTR rel, CSTR title, DBINS(x), DBINS(y)) |
| virtual H2D * | book (CSTR full, CSTR title, Edges x, Edges y) |
| Book histogram and register it with the histogram data store. | |
| virtual H2D * | book (CSTR par, CSTR rel, CSTR title, Edges x, Edges y) |
| virtual H2D * | book (CSTR par, int hID, CSTR title, Edges x, Edges y) |
| virtual H2D * | book (STRPAIR loc, CSTR title, Edges x, Edges y) |
| virtual H2D * | book (DataObject *pPar, int hID, CSTR title, Edges x, Edges y) |
| virtual H2D * | book (DataObject *pPar, CSTR rel, CSTR title, Edges x, Edges y) |
| virtual P2D * | bookProf (CSTR full, CSTR title, Edges x, Edges y) |
| Book histogram and register it with the histogram data store. | |
| virtual P2D * | bookProf (CSTR par, CSTR rel, CSTR title, Edges x, Edges y) |
| virtual P2D * | bookProf (CSTR par, int hID, CSTR title, Edges x, Edges y) |
| virtual P2D * | bookProf (DataObject *pPar, int hID, CSTR title, Edges x, Edges y) |
| virtual P2D * | bookProf (STRPAIR loc, CSTR title, Edges x, Edges y) |
| virtual P2D * | bookProf (DataObject *pPar, CSTR rel, CSTR title, Edges x, Edges y) |
| virtual P2D * | bookProf (CSTR full, CSTR title, Edges x, Edges y, double upper, double lower) |
| virtual P2D * | bookProf (CSTR par, CSTR rel, CSTR title, Edges x, Edges y, double upper, double lower) |
| virtual P2D * | bookProf (CSTR par, int hID, CSTR title, Edges x, Edges y, double upper, double lower) |
| virtual P2D * | bookProf (DataObject *pPar, int hID, CSTR title, Edges x, Edges y, double upper, double lower) |
| virtual P2D * | bookProf (STRPAIR loc, CSTR title, Edges x, Edges y, double upper, double lower) |
| virtual P2D * | bookProf (DataObject *pPar, CSTR rel, CSTR title, Edges x, Edges y, double upper, double lower) |
| virtual H3D * | book (CSTR full, CSTR title, DBINS(x), DBINS(y), DBINS(z)) |
| Book histogram and register it with the histogram data store. | |
| virtual H3D * | book (CSTR par, CSTR rel, CSTR title, DBINS(x), DBINS(y), DBINS(z)) |
| virtual H3D * | book (CSTR par, int hID, CSTR title, DBINS(x), DBINS(y), DBINS(z)) |
| virtual H3D * | book (DataObject *pPar, int hID, CSTR title, DBINS(x), DBINS(y), DBINS(z)) |
| virtual H3D * | book (STRPAIR loc, CSTR title, DBINS(x), DBINS(y), DBINS(z)) |
| virtual H3D * | book (DataObject *pPar, CSTR rel, CSTR title, DBINS(x), DBINS(y), DBINS(z)) |
| virtual H3D * | book (CSTR full, CSTR title, Edges x, Edges y, Edges z) |
| Book histogram and register it with the histogram data store. | |
| virtual H3D * | book (CSTR par, CSTR rel, CSTR title, Edges x, Edges y, Edges z) |
| virtual H3D * | book (CSTR par, int hID, CSTR title, Edges x, Edges y, Edges z) |
| virtual H3D * | book (DataObject *pPar, int hID, CSTR title, Edges x, Edges y, Edges z) |
| virtual H3D * | book (STRPAIR loc, CSTR title, Edges x, Edges y, Edges z) |
| virtual H3D * | book (DataObject *pPar, CSTR rel, CSTR title, Edges x, Edges y, Edges z) |
| virtual StatusCode | registerObject (CSTR parent, CSTR rel, Base *obj) |
| virtual StatusCode | registerObject (CSTR parent, int item, Base *obj) |
| virtual StatusCode | registerObject (Base *pPar, CSTR rel, Base *obj) |
| virtual StatusCode | registerObject (DataObject *pPar, int item, Base *obj) |
| virtual StatusCode | registerObject (Base *pPar, int item, Base *obj) |
| virtual StatusCode | registerObject (CSTR full, Base *obj) |
| virtual StatusCode | registerObject (DataObject *pPar, CSTR rel, Base *obj) |
| virtual StatusCode | unregisterObject (Base *obj) |
| virtual StatusCode | unregisterObject (Base *obj, CSTR objectPath) |
| virtual StatusCode | unregisterObject (Base *obj, int item) |
| virtual StatusCode | retrieveObject (IRegistry *pReg, CSTR path, H1D *&obj) |
| virtual StatusCode | retrieveObject (IRegistry *pReg, CSTR path, P1D *&obj) |
| virtual StatusCode | retrieveObject (IRegistry *pReg, CSTR path, H2D *&obj) |
| virtual StatusCode | retrieveObject (IRegistry *pReg, CSTR path, P2D *&obj) |
| virtual StatusCode | retrieveObject (IRegistry *pReg, CSTR path, H3D *&obj) |
| virtual StatusCode | retrieveObject (CSTR full, P1D *&obj) |
| virtual StatusCode | retrieveObject (CSTR full, P2D *&obj) |
| virtual StatusCode | retrieveObject (CSTR full, H1D *&obj) |
| virtual StatusCode | retrieveObject (CSTR full, H2D *&obj) |
| virtual StatusCode | retrieveObject (CSTR full, H3D *&obj) |
| virtual StatusCode | retrieveObject (CSTR parent, CSTR rel, P1D *&obj) |
| virtual StatusCode | retrieveObject (CSTR parent, CSTR rel, P2D *&obj) |
| virtual StatusCode | retrieveObject (CSTR parent, CSTR rel, H1D *&obj) |
| virtual StatusCode | retrieveObject (CSTR parent, CSTR rel, H2D *&obj) |
| virtual StatusCode | retrieveObject (CSTR parent, CSTR rel, H3D *&obj) |
| virtual StatusCode | retrieveObject (CSTR parent, int item, P1D *&obj) |
| virtual StatusCode | retrieveObject (CSTR parent, int item, P2D *&obj) |
| virtual StatusCode | retrieveObject (CSTR parent, int item, H1D *&obj) |
| virtual StatusCode | retrieveObject (CSTR parent, int item, H2D *&obj) |
| virtual StatusCode | retrieveObject (CSTR parent, int item, H3D *&obj) |
| virtual StatusCode | retrieveObject (DataObject *par, CSTR item, P1D *&obj) |
| virtual StatusCode | retrieveObject (DataObject *par, CSTR item, P2D *&obj) |
| virtual StatusCode | retrieveObject (DataObject *par, CSTR item, H1D *&obj) |
| virtual StatusCode | retrieveObject (DataObject *par, CSTR item, H2D *&obj) |
| virtual StatusCode | retrieveObject (DataObject *par, CSTR item, H3D *&obj) |
| virtual StatusCode | retrieveObject (DataObject *par, int item, P1D *&obj) |
| virtual StatusCode | retrieveObject (DataObject *par, int item, P2D *&obj) |
| virtual StatusCode | retrieveObject (DataObject *par, int item, H1D *&obj) |
| virtual StatusCode | retrieveObject (DataObject *par, int item, H2D *&obj) |
| virtual StatusCode | retrieveObject (DataObject *par, int item, H3D *&obj) |
| virtual StatusCode | retrieveObject (Base *par, int item, P1D *&obj) |
| virtual StatusCode | retrieveObject (Base *par, int item, P2D *&obj) |
| virtual StatusCode | retrieveObject (Base *par, int item, H1D *&obj) |
| virtual StatusCode | retrieveObject (Base *par, int item, H2D *&obj) |
| virtual StatusCode | retrieveObject (Base *par, int item, H3D *&obj) |
| virtual StatusCode | retrieveObject (Base *par, CSTR item, P1D *&obj) |
| virtual StatusCode | retrieveObject (Base *par, CSTR item, P2D *&obj) |
| virtual StatusCode | retrieveObject (Base *par, CSTR item, H1D *&obj) |
| virtual StatusCode | retrieveObject (Base *par, CSTR item, H2D *&obj) |
| virtual StatusCode | retrieveObject (Base *par, CSTR item, H3D *&obj) |
| virtual StatusCode | findObject (IRegistry *pReg, CSTR path, P1D *&obj) |
| virtual StatusCode | findObject (IRegistry *pReg, CSTR path, P2D *&obj) |
| virtual StatusCode | findObject (IRegistry *pReg, CSTR path, H1D *&obj) |
| virtual StatusCode | findObject (IRegistry *pReg, CSTR path, H2D *&obj) |
| virtual StatusCode | findObject (IRegistry *pReg, CSTR path, H3D *&obj) |
| virtual StatusCode | findObject (CSTR full, P1D *&obj) |
| virtual StatusCode | findObject (CSTR full, P2D *&obj) |
| virtual StatusCode | findObject (CSTR full, H1D *&obj) |
| virtual StatusCode | findObject (CSTR full, H2D *&obj) |
| virtual StatusCode | findObject (CSTR full, H3D *&obj) |
| virtual StatusCode | findObject (CSTR par, CSTR rel, P1D *&obj) |
| virtual StatusCode | findObject (CSTR par, CSTR rel, P2D *&obj) |
| virtual StatusCode | findObject (CSTR par, CSTR rel, H1D *&obj) |
| virtual StatusCode | findObject (CSTR par, CSTR rel, H2D *&obj) |
| virtual StatusCode | findObject (CSTR par, CSTR rel, H3D *&obj) |
| virtual StatusCode | findObject (CSTR par, int item, P1D *&obj) |
| virtual StatusCode | findObject (CSTR par, int item, P2D *&obj) |
| virtual StatusCode | findObject (CSTR par, int item, H1D *&obj) |
| virtual StatusCode | findObject (CSTR par, int item, H2D *&obj) |
| virtual StatusCode | findObject (CSTR par, int item, H3D *&obj) |
| virtual StatusCode | findObject (DataObject *par, int item, P1D *&obj) |
| virtual StatusCode | findObject (DataObject *par, int item, P2D *&obj) |
| virtual StatusCode | findObject (DataObject *par, int item, H1D *&obj) |
| virtual StatusCode | findObject (DataObject *par, int item, H2D *&obj) |
| virtual StatusCode | findObject (DataObject *par, int item, H3D *&obj) |
| virtual StatusCode | findObject (DataObject *par, CSTR item, P1D *&obj) |
| virtual StatusCode | findObject (DataObject *par, CSTR item, P2D *&obj) |
| virtual StatusCode | findObject (DataObject *par, CSTR item, H1D *&obj) |
| virtual StatusCode | findObject (DataObject *par, CSTR item, H2D *&obj) |
| virtual StatusCode | findObject (DataObject *par, CSTR item, H3D *&obj) |
| virtual StatusCode | findObject (Base *par, int item, P1D *&obj) |
| virtual StatusCode | findObject (Base *par, int item, P2D *&obj) |
| virtual StatusCode | findObject (Base *par, int item, H1D *&obj) |
| virtual StatusCode | findObject (Base *par, int item, H2D *&obj) |
| virtual StatusCode | findObject (Base *par, int item, H3D *&obj) |
| virtual StatusCode | findObject (Base *par, CSTR item, P1D *&obj) |
| virtual StatusCode | findObject (Base *par, CSTR item, P2D *&obj) |
| virtual StatusCode | findObject (Base *par, CSTR item, H1D *&obj) |
| virtual StatusCode | findObject (Base *par, CSTR item, H2D *&obj) |
| virtual StatusCode | findObject (Base *par, CSTR item, H3D *&obj) |
| virtual H1D * | projectionX (CSTR name, const H2D &h) |
| virtual H1D * | projectionY (CSTR name, const H2D &h) |
| virtual H1D * | sliceX (CSTR name, const H2D &h, int indexY) |
| virtual H1D * | sliceY (CSTR name, const H2D &h, int indexX) |
| virtual H1D * | sliceX (CSTR name, const H2D &h, int indexY1, int indexY2) |
| virtual H1D * | sliceY (CSTR name, const H2D &h, int indexX1, int indexX2) |
| bool | destroy (IBaseHistogram *hist) |
| H1D * | add (CSTR nameAndTitle, const H1D &a, const H1D &b) |
| H1D * | subtract (CSTR nameAndTitle, const H1D &a, const H1D &b) |
| H1D * | multiply (CSTR nameAndTitle, const H1D &a, const H1D &b) |
| H1D * | divide (CSTR nameAndTitle, const H1D &a, const H1D &b) |
| H2D * | add (CSTR nameAndTitle, const H2D &a, const H2D &b) |
| H2D * | subtract (CSTR nameAndTitle, const H2D &a, const H2D &b) |
| H2D * | multiply (CSTR nameAndTitle, const H2D &a, const H2D &b) |
| H2D * | divide (CSTR nameAndTitle, const H2D &a, const H2D &b) |
| H3D * | add (CSTR nameAndTitle, const H3D &a, const H3D &b) |
| H3D * | subtract (CSTR nameAndTitle, const H3D &a, const H3D &b) |
| H3D * | multiply (CSTR nameAndTitle, const H3D &a, const H3D &b) |
| H3D * | divide (CSTR nameAndTitle, const H3D &a, const H3D &b) |
| H2D * | projectionXY (CSTR nameAndTitle, const H3D &h) |
| H2D * | projectionXZ (CSTR nameAndTitle, const H3D &h) |
| H2D * | projectionYZ (CSTR nameAndTitle, const H3D &h) |
| H2D * | sliceXY (CSTR, const H3D &, int, int) NOT_IMPLEMENTED H2D *sliceXZ(CSTR |
| H2D *const H3D int NOT_IMPLEMENTED H2D * | sliceYZ (CSTR, const H3D &, int, int) NOT_IMPLEMENTEDH1D *createHistogram1D(CSTR name |
| H2D *const H3D int NOT_IMPLEMENTED H2D *CSTR | DBINS (x)) |
| H1D * | createHistogram1D (CSTR name, CSTR tit, DBINS(x), CSTR) |
| H1D * | createHistogram1D (CSTR name, CSTR title, const Edges &x, CSTR) |
| H1D * | createHistogram1D (CSTR nameAndTitle, DBINS(x)) |
| H1D * | createCopy (CSTR full, const H1D &h) |
| H1D * | createCopy (CSTR par, CSTR rel, const H1D &h) |
| H1D * | createCopy (STRPAIR loc, const H1D &h) |
| H1D * | createCopy (DataObject *pPar, CSTR rel, const H1D &h) |
| H2D * | createHistogram2D (CSTR name, CSTR tit, DBINS(x), DBINS(y)) |
| H2D * | createHistogram2D (CSTR name, CSTR tit, DBINS(x), DBINS(y), CSTR) |
| H2D * | createHistogram2D (CSTR name, CSTR title, const Edges &x, const Edges &y, CSTR) |
| H2D * | createHistogram2D (CSTR nameAndTitle, DBINS(x), DBINS(y)) |
| H2D * | createCopy (CSTR full, const H2D &h) |
| H2D * | createCopy (CSTR par, CSTR rel, const H2D &h) |
| H2D * | createCopy (STRPAIR loc, const H2D &h) |
| H2D * | createCopy (DataObject *pPar, CSTR rel, const H2D &h) |
| H3D * | createHistogram3D (CSTR name, CSTR tit, DBINS(x), DBINS(y), DBINS(z)) |
| H3D * | createHistogram3D (CSTR name, CSTR tit, DBINS(x), DBINS(y), DBINS(z), CSTR) |
| H3D * | createHistogram3D (CSTR name, CSTR title, const Edges &x, const Edges &y, const Edges &z, CSTR) |
| H3D * | createHistogram3D (CSTR nameAndTitle, DBINS(x), DBINS(y), DBINS(z)) |
| H3D * | createCopy (CSTR full, const H3D &h) |
| H3D * | createCopy (CSTR par, CSTR rel, const H3D &h) |
| H3D * | createCopy (STRPAIR loc, const H3D &h) |
| H3D * | createCopy (DataObject *pPar, CSTR rel, const H3D &h) |
| P1D * | createProfile1D (CSTR name, CSTR tit, DBINS(x), CSTR opt) |
| P1D * | createProfile1D (CSTR name, CSTR tit, DBINS(x), double upper, double lower, CSTR opt) |
| P1D * | createProfile1D (CSTR name, CSTR title, const Edges &x, CSTR) |
| P1D * | createProfile1D (CSTR name, CSTR title, const Edges &x, double upper, double lower, CSTR) |
| P1D * | createProfile1D (CSTR nametit, DBINS(x)) |
| P1D * | createProfile1D (CSTR nametit, DBINS(x), double upper, double lower) |
| P1D * | createCopy (CSTR full, const P1D &h) |
| P1D * | createCopy (CSTR par, CSTR rel, const P1D &h) |
| P1D * | createCopy (STRPAIR loc, const P1D &h) |
| P1D * | createCopy (DataObject *pPar, CSTR rel, const P1D &h) |
| P2D * | createProfile2D (CSTR name, CSTR tit, DBINS(x), DBINS(y)) |
| P2D * | createProfile2D (CSTR name, CSTR tit, DBINS(x), DBINS(y), CSTR) |
| P2D * | createProfile2D (CSTR name, CSTR title, const Edges &x, const Edges &y, CSTR) |
| P2D * | createProfile2D (CSTR nameAndTitle, DBINS(x), DBINS(y)) |
| P2D * | createProfile2D (CSTR name, CSTR tit, DBINS(x), DBINS(y), double upper, double lower) |
| P2D * | createProfile2D (CSTR name, CSTR tit, DBINS(x), DBINS(y), double upper, double lower, CSTR) |
| P2D * | createProfile2D (CSTR name, CSTR title, const Edges &x, const Edges &y, double upper, double lower, CSTR) |
| P2D * | createProfile2D (CSTR nameAndTitle, DBINS(x), DBINS(y), double upper, double lower) |
| P2D * | createCopy (CSTR full, const P2D &h) |
| P2D * | createCopy (CSTR par, CSTR rel, const P2D &h) |
| P2D * | createCopy (STRPAIR loc, const P2D &h) |
| P2D * | createCopy (DataObject *pPar, CSTR rel, const P2D &h) |
| virtual std::ostream & | print (Base *h, std::ostream &s=std::cout) const |
| Print (ASCII) the 1D histogram into the output stream. | |
| virtual std::ostream & | write (Base *h, std::ostream &s=std::cout) const |
| Write (ASCII) the 1D histogram table into the output stream. | |
| virtual int | write (Base *h, const char *file_name) const |
| Write (ASCII) the 1D histogram table into a file. | |
| virtual DataObject * | createPath (CSTR newPath) |
| Create all directories in a given full path. | |
| virtual DataObject * | createDirectory (CSTR parentDir, CSTR subDir) |
| Create a sub-directory in a directory. | |
| void | update1Ddefs (Property &) |
| handler to be invoked for updating property m_defs1D | |
Static Public Member Functions | |
| template<class T > | |
| static DataObject * | __cast (T *p) |
Public Attributes | |
| H2D *const H3D | int |
| H2D *const H3D int NOT_IMPLEMENTED H2D *CSTR | tit |
Protected Types | |
| typedef const std::string & | CSTR |
| typedef std::vector< double > | Edges |
| typedef std::vector< std::string > | DBaseEntries |
| typedef AIDA::IHistogram1D | H1D |
| typedef AIDA::IHistogram2D | H2D |
| typedef AIDA::IHistogram3D | H3D |
| typedef AIDA::IProfile1D | P1D |
| typedef AIDA::IProfile2D | P2D |
| typedef AIDA::IBaseHistogram | Base |
Protected Attributes | |
| DBaseEntries | m_input |
| Input streams. | |
Private Types | |
| typedef const std::pair < std::string, std::string > & | STRPAIR |
Private Member Functions | |
| void | not_implemented () const |
Private Attributes | |
| Histo1DMap | m_defs1D |
| std::set< std::string > | m_mods1D |
Friends | |
| class | SvcFactory< HistogramSvc > |
HistogramSvc class definition.
Definition at line 49 of file HistogramSvc.h.
typedef AIDA::IBaseHistogram HistogramSvc::Base [protected] |
Definition at line 70 of file HistogramSvc.h.
typedef const std::string& HistogramSvc::CSTR [protected] |
Definition at line 62 of file HistogramSvc.h.
typedef std::vector<std::string> HistogramSvc::DBaseEntries [protected] |
Definition at line 64 of file HistogramSvc.h.
typedef std::vector<double> HistogramSvc::Edges [protected] |
Definition at line 63 of file HistogramSvc.h.
typedef AIDA::IHistogram1D HistogramSvc::H1D [protected] |
Definition at line 65 of file HistogramSvc.h.
typedef AIDA::IHistogram2D HistogramSvc::H2D [protected] |
Definition at line 66 of file HistogramSvc.h.
typedef AIDA::IHistogram3D HistogramSvc::H3D [protected] |
Definition at line 67 of file HistogramSvc.h.
| typedef std::map<std::string,Gaudi::Histo1DDef> HistogramSvc::Histo1DMap |
Definition at line 946 of file HistogramSvc.h.
typedef AIDA::IProfile1D HistogramSvc::P1D [protected] |
Definition at line 68 of file HistogramSvc.h.
typedef AIDA::IProfile2D HistogramSvc::P2D [protected] |
Definition at line 69 of file HistogramSvc.h.
typedef const std::pair<std::string,std::string>& HistogramSvc::STRPAIR [private] |
Definition at line 56 of file HistogramSvc.h.
| HistogramSvc::HistogramSvc | ( | CSTR | name, |
| ISvcLocator * | svc | ||
| ) |
Statndard Constructor.
| name | service name |
| pointer | to service locator interface |
Definition at line 395 of file HistogramSvc.cpp.
: base_class(nam, svc) , m_defs1D () , m_mods1D () { // Properties can be declared here m_rootName = "/stat"; m_rootCLID = CLID_DataObject; declareProperty ( "Input", m_input); declareProperty ( "Predefined1DHistos" , m_defs1D , "Histograms with predefined parameters" ) ; // update handler Property* p = Gaudi::Utils::getProperty ( this , "Predefined1DHistos" ) ; p->declareUpdateHandler ( &HistogramSvc::update1Ddefs , this ) ; }
| HistogramSvc::~HistogramSvc | ( | ) | [virtual] |
Destructor.
Definition at line 213 of file HistogramSvc.cpp.
{
setDataLoader( 0 ).ignore();
clearStore().ignore();
}
| static DataObject* HistogramSvc::__cast | ( | T * | p ) | [inline, static] |
Definition at line 155 of file HistogramSvc.h.
{
DataObject* q = dynamic_cast<DataObject*>(p);
if ( 0 == q && 0 != p ) {
throw std::runtime_error("HistogramSvc: Unexpected object type.");
}
return q;
}
| std::string HistogramSvc::_STR | ( | int | i ) |
Definition at line 69 of file HistogramSvc.cpp.
{
std::ostringstream txt; txt << i;
return txt.str();
}
Definition at line 765 of file HistogramSvc.h.
{ return Helper::act(createCopy(nameAndTitle,a),b,&TH1::Add, 1.); }
Definition at line 774 of file HistogramSvc.h.
{ return Helper::act(createCopy(nameAndTitle,a),b,&TH2D::Add, 1.); }
Definition at line 783 of file HistogramSvc.h.
{ return Helper::act(createCopy(nameAndTitle,a),b,&TH3D::Add, 1.); }
Definition at line 203 of file HistogramSvc.h.
Definition at line 205 of file HistogramSvc.h.
{ return book(i_splitPath(full), title, BINS(x)); }
Definition at line 273 of file HistogramSvc.h.
{ return book(createPath(par), rel, title, e); }
Definition at line 275 of file HistogramSvc.h.
{ return book(loc.first, loc.second, title, e); }
Book histogram and register it with the histogram data store.
| full | Full path to the node of the object. The basename (last part of the full) has to be an integer number (otherwise conversion to HBOOK is not possible) |
| par | Path to parent node of the object, the directory the histogram will be stored in. |
| pPar | Pointer to parent node |
| rel | Histogram identifier (std::string), the relative path to the object with respect to the parent node |
| hID | Histogram identifier (int) of the histogram |
| title | Title property of the histogram |
| x/y | Bin edges for variable binned histogram in X/Y. |
Definition at line 418 of file HistogramSvc.h.
{ return book(i_splitPath(full), title, x, y); }
| virtual H2D* HistogramSvc::book | ( | CSTR | par, |
| CSTR | rel, | ||
| CSTR | title, | ||
| Edges | x, | ||
| Edges | y | ||
| ) | [inline, virtual] |
Definition at line 420 of file HistogramSvc.h.
{ return book(createPath(par), rel, title, x, y); }
Definition at line 277 of file HistogramSvc.h.
{ return book(i_splitPath(full), title, e); }
Definition at line 424 of file HistogramSvc.h.
| virtual H1D* HistogramSvc::book | ( | DataObject * | pPar, |
| CSTR | rel, | ||
| CSTR | title, | ||
| Edges | e | ||
| ) | [inline, virtual] |
Definition at line 279 of file HistogramSvc.h.
{ return i_book(pPar, rel, title, Gaudi::createH1D(title, e)); }
| virtual H2D* HistogramSvc::book | ( | DataObject * | pPar, |
| CSTR | rel, | ||
| CSTR | title, | ||
| Edges | x, | ||
| Edges | y | ||
| ) | [inline, virtual] |
Definition at line 428 of file HistogramSvc.h.
{ return i_book(pPar, rel, title, Gaudi::createH2D(title, x,y)); }
| virtual H3D* HistogramSvc::book | ( | CSTR | full, |
| CSTR | title, | ||
| DBINS(x) | , | ||
| DBINS(y) | , | ||
| DBINS(z) | |||
| ) | [inline, virtual] |
Book histogram and register it with the histogram data store.
| full | Full path to the node of the object. The basename (last part of the full) has to be an integer number (otherwise conversion to HBOOK is not possible) |
| par | Path to parent node of the object, the directory the histogram will be stored in. |
| pPar | Pointer to parent node |
| rel | Histogram identifier (std::string), the relative path to the object with respect to the parent node |
| hID | Histogram identifier (int) of the histogram |
| title | Title property of the histogram |
| DBINS(x/y/z) | Macro for bin definition in X/Y/Z. Expands to: int nx: Number of bins on the axis X/Y/Z double lx: Lower histogram edge on the axis X/Y/Z double ux: Upper histogram edge on the axis X/Y/Z |
Definition at line 492 of file HistogramSvc.h.
| virtual H3D* HistogramSvc::book | ( | DataObject * | pPar, |
| CSTR | rel, | ||
| CSTR | title, | ||
| DBINS(x) | , | ||
| DBINS(y) | , | ||
| DBINS(z) | |||
| ) | [inline, virtual] |
Definition at line 502 of file HistogramSvc.h.
| virtual H3D* HistogramSvc::book | ( | CSTR | full, |
| CSTR | title, | ||
| Edges | x, | ||
| Edges | y, | ||
| Edges | z | ||
| ) | [inline, virtual] |
Book histogram and register it with the histogram data store.
| full | Full path to the node of the object. The basename (last part of the full) has to be an integer number (otherwise conversion to HBOOK is not possible) |
| par | Path to parent node of the object, the directory the histogram will be stored in. |
| pPar | Pointer to parent node |
| rel | Histogram identifier (std::string), the relative path to the object with respect to the parent node |
| hID | Histogram identifier (int) of the histogram |
| title | Title property of the histogram |
| binsX/Y/Z | Number of bins on the axis X/Y/Z |
| lowX/Y/Z | Lower histogram edge on the axis X/Y/Z |
| highX/Y/Z | Upper histogram edge on the axis X/Y/Z |
Definition at line 523 of file HistogramSvc.h.
{ return book(i_splitPath(full), title, x, y, z); }
| virtual H3D* HistogramSvc::book | ( | CSTR | par, |
| CSTR | rel, | ||
| CSTR | title, | ||
| Edges | x, | ||
| Edges | y, | ||
| Edges | z | ||
| ) | [inline, virtual] |
Definition at line 525 of file HistogramSvc.h.
| virtual H3D* HistogramSvc::book | ( | DataObject * | pPar, |
| CSTR | rel, | ||
| CSTR | title, | ||
| Edges | x, | ||
| Edges | y, | ||
| Edges | z | ||
| ) | [inline, virtual] |
Definition at line 533 of file HistogramSvc.h.
{ return i_book(pPar, rel, title, Gaudi::createH3D(title,x,y,z)); }
Book histogram and register it with the histogram data store.
| full | Full path to the node of the object. The basename (last part of the fullpath) has to be an integer number otherwise conversion to HBOOK is not possible) |
| par | Path to parent node of the object, the directory the histogram will be stored in. |
| pPar | Pointer to parent node |
| rel | Histogram identifier (std::string), the relative path to the object with respect to the parent node |
| hID | Histogram identifier (int) of the histogram |
| title | Title property of the histogram |
| DBINS(x) | Macro for bin definition. Expands to: int nx: Number of bins on the axis X/Y double lx: Lower histogram edge on the axis X/Y double ux: Upper histogram edge on the axis X/Y |
Definition at line 196 of file HistogramSvc.h.
{ return book(createPath(par), rel, title, BINS(x)); }
| virtual H2D* HistogramSvc::book | ( | CSTR | par, |
| CSTR | rel, | ||
| CSTR | title, | ||
| DBINS(x) | , | ||
| DBINS(y) | |||
| ) | [inline, virtual] |
Definition at line 346 of file HistogramSvc.h.
Book histogram and register it with the histogram data store.
| full | Full path to the node of the object. The basename (last part of the full) has to be an integer number (otherwise conversion to HBOOK is not possible) |
| par | Path to parent node of the object, the directory the histogram will be stored in. |
| pPar | Pointer to parent node |
| rel | Histogram identifier (std::string), the relative path to the object with respect to the parent node |
| hID | Histogram identifier (int) of the histogram |
| title | Title property of the histogram |
| DBINS(x/y) | Macro for bin definition in X/Y. Expands to: int nx: Number of bins on the axis X/Y double lx: Lower histogram edge on the axis X/Y double ux: Upper histogram edge on the axis X/Y |
Definition at line 344 of file HistogramSvc.h.
| virtual H2D* HistogramSvc::book | ( | DataObject * | pPar, |
| CSTR | rel, | ||
| CSTR | title, | ||
| DBINS(x) | , | ||
| DBINS(y) | |||
| ) | [inline, virtual] |
Definition at line 354 of file HistogramSvc.h.
| virtual H1D* HistogramSvc::book | ( | DataObject * | pPar, |
| int | hID, | ||
| CSTR | title, | ||
| DBINS(x) | |||
| ) | [inline, virtual] |
| AIDA::IHistogram1D * HistogramSvc::book | ( | DataObject * | pPar, |
| CSTR | rel, | ||
| CSTR | title, | ||
| DBINS(x) | |||
| ) | [virtual] |
Definition at line 371 of file HistogramSvc.cpp.
{
if ( m_defs1D.empty () )
{ return i_book(pPar,rel,title,Gaudi::createH1D(title, BINS(x))); }
std::string hn = histoAddr ( pPar , rel ) ;
Histo1DMap::const_iterator ifound = m_defs1D.find( hn ) ;
if ( m_defs1D.end() == ifound )
{ return i_book(pPar,rel,title,Gaudi::createH1D(title, BINS(x))); }
MsgStream log ( msgSvc() , name() ) ;
log << MSG::DEBUG
<< " Redefine the parameters for the histogram '" + hn +"' to be "
<< ifound->second
<< endmsg ;
m_mods1D.insert ( hn ) ;
return i_book ( pPar , rel , ifound -> second.title () ,
Gaudi::createH1D
( ifound -> second.title () ,
ifound -> second.bins () ,
ifound -> second.lowEdge () ,
ifound -> second.lowEdge () ) ) ;
}
Book histogram and register it with the histogram data store.
| full | Full path to the node of the object. The basename (last part of the fullpath) has to be an integer number (otherwise conversion to HBOOK is not possible) |
| par | Path to parent node of the object, the directory the histogram will be stored in. |
| pPar | Pointer to parent node |
| rel | Histogram identifier (std::string), the relative path to the object with respect to the parent node |
| hID | Histogram identifier (int) of the histogram |
| title | Title property of the histogram |
| e | Bin edges for variable binned histogram. |
Definition at line 269 of file HistogramSvc.h.
| virtual H1D* HistogramSvc::book | ( | DataObject * | pPar, |
| int | hID, | ||
| CSTR | title, | ||
| Edges | e | ||
| ) | [inline, virtual] |
Definition at line 271 of file HistogramSvc.h.
| virtual P2D* HistogramSvc::bookProf | ( | DataObject * | pPar, |
| CSTR | rel, | ||
| CSTR | title, | ||
| DBINS(x) | , | ||
| DBINS(y) | |||
| ) | [inline, virtual] |
Definition at line 399 of file HistogramSvc.h.
| virtual P1D* HistogramSvc::bookProf | ( | CSTR | par, |
| CSTR | rel, | ||
| CSTR | title, | ||
| DBINS(x) | , | ||
| CSTR | opt | ||
| ) | [inline, virtual] |
Book histogram and register it with the histogram data store.
| full | Full path to the node of the object. The basename (last part of the fullpath) has to be an integer number (otherwise conversion to HBOOK is not possible) |
| par | Path to parent node of the object, the directory the histogram will be stored in. |
| pPar | Pointer to parent node |
| rel | Histogram identifier (std::string), the relative path to the object with respect to the parent node |
| hID | Histogram identifier (int) of the histogram |
| title | Title property of the histogram |
| DBINS(x) | Macro for bin definition. Expands to: int nx: Number of bins on the axis X/Y double lx: Lower histogram edge on the axis X/Y double ux: Upper histogram edge on the axis X/Y |
Definition at line 227 of file HistogramSvc.h.
{ return bookProf(createPath(par), rel, title, BINS(x),opt); }
Book histogram and register it with the histogram data store.
| full | Full path to the node of the object. The basename (last part of the full) has to be an integer number (otherwise conversion to HBOOK is not possible) |
| par | Path to parent node of the object, the directory the histogram will be stored in. |
| pPar | Pointer to parent node |
| rel | Histogram identifier (std::string), the relative path to the object with respect to the parent node |
| hID | Histogram identifier (int) of the histogram |
| title | Title property of the histogram |
| e | Bin edges for variable binned histogram. |
Definition at line 299 of file HistogramSvc.h.
{ return bookProf(i_splitPath(full), title, e); }
Book histogram and register it with the histogram data store.
| full | Full path to the node of the object. The basename (last part of the full) has to be an integer number (otherwise conversion to HBOOK is not possible) |
| par | Path to parent node of the object, the directory the histogram will be stored in. |
| pPar | Pointer to parent node |
| rel | Histogram identifier (std::string), the relative path to the object with respect to the parent node |
| hID | Histogram identifier (int) of the histogram |
| title | Title property of the histogram |
| x/y | Bin edges for variable binned histogram in X/Y. |
Definition at line 447 of file HistogramSvc.h.
{ return bookProf(i_splitPath(full), title, x, y); }
| virtual P2D* HistogramSvc::bookProf | ( | CSTR | par, |
| CSTR | rel, | ||
| CSTR | title, | ||
| Edges | x, | ||
| Edges | y | ||
| ) | [inline, virtual] |
Definition at line 449 of file HistogramSvc.h.
{ return bookProf(createPath(par), rel, title, x, y); }
Definition at line 301 of file HistogramSvc.h.
{ return bookProf(createPath(par), rel, title, e); }
Definition at line 303 of file HistogramSvc.h.
Definition at line 455 of file HistogramSvc.h.
| virtual P2D* HistogramSvc::bookProf | ( | DataObject * | pPar, |
| CSTR | rel, | ||
| CSTR | title, | ||
| Edges | x, | ||
| Edges | y | ||
| ) | [inline, virtual] |
Definition at line 457 of file HistogramSvc.h.
{ return i_book(pPar, rel, title, Gaudi::createProf2D(title,x,y,0,0)); }
| virtual P1D* HistogramSvc::bookProf | ( | DataObject * | pPar, |
| int | hID, | ||
| CSTR | title, | ||
| Edges | e | ||
| ) | [inline, virtual] |
Definition at line 305 of file HistogramSvc.h.
| virtual P2D* HistogramSvc::bookProf | ( | CSTR | full, |
| CSTR | title, | ||
| Edges | x, | ||
| Edges | y, | ||
| double | upper, | ||
| double | lower | ||
| ) | [inline, virtual] |
Definition at line 460 of file HistogramSvc.h.
{ return bookProf(i_splitPath(full), title, x, y, upper, lower); }
| virtual P2D* HistogramSvc::bookProf | ( | CSTR | par, |
| CSTR | rel, | ||
| CSTR | title, | ||
| Edges | x, | ||
| Edges | y, | ||
| double | upper, | ||
| double | lower | ||
| ) | [inline, virtual] |
Definition at line 462 of file HistogramSvc.h.
{ return bookProf(createPath(par), rel, title, x, y, upper, lower); }
Definition at line 307 of file HistogramSvc.h.
{ return bookProf(loc.first, loc.second, title, e); }
| virtual P1D* HistogramSvc::bookProf | ( | DataObject * | pPar, |
| CSTR | rel, | ||
| CSTR | title, | ||
| Edges | e | ||
| ) | [inline, virtual] |
Definition at line 309 of file HistogramSvc.h.
{ return i_book(pPar,rel,title,Gaudi::createProf1D(title, e, 0, 0)); }
| virtual P2D* HistogramSvc::bookProf | ( | STRPAIR | loc, |
| CSTR | title, | ||
| Edges | x, | ||
| Edges | y, | ||
| double | upper, | ||
| double | lower | ||
| ) | [inline, virtual] |
Definition at line 468 of file HistogramSvc.h.
| virtual P2D* HistogramSvc::bookProf | ( | DataObject * | pPar, |
| CSTR | rel, | ||
| CSTR | title, | ||
| Edges | x, | ||
| Edges | y, | ||
| double | upper, | ||
| double | lower | ||
| ) | [inline, virtual] |
Definition at line 470 of file HistogramSvc.h.
{ return i_book(pPar, rel, title, Gaudi::createProf2D(title,x,y, upper, lower)); }
| virtual P1D* HistogramSvc::bookProf | ( | STRPAIR | loc, |
| CSTR | title, | ||
| DBINS(x) | , | ||
| CSTR | opt | ||
| ) | [inline, virtual] |
Definition at line 233 of file HistogramSvc.h.
| virtual P1D* HistogramSvc::bookProf | ( | CSTR | full, |
| CSTR | title, | ||
| Edges | e, | ||
| double | upper, | ||
| double | lower | ||
| ) | [inline, virtual] |
Definition at line 312 of file HistogramSvc.h.
{ return bookProf(i_splitPath(full), title, e, upper, lower); }
| virtual P1D* HistogramSvc::bookProf | ( | CSTR | par, |
| CSTR | rel, | ||
| CSTR | title, | ||
| Edges | e, | ||
| double | upper, | ||
| double | lower | ||
| ) | [inline, virtual] |
Definition at line 314 of file HistogramSvc.h.
{ return bookProf(createPath(par), rel, title, e, upper, lower); }
| virtual P1D* HistogramSvc::bookProf | ( | CSTR | full, |
| CSTR | title, | ||
| DBINS(x) | , | ||
| CSTR | opt | ||
| ) | [inline, virtual] |
Definition at line 235 of file HistogramSvc.h.
{ return bookProf(i_splitPath(full), title, BINS(x),opt); }
| virtual P1D* HistogramSvc::bookProf | ( | CSTR | par, |
| int | hID, | ||
| CSTR | title, | ||
| Edges | e, | ||
| double | upper, | ||
| double | lower | ||
| ) | [inline, virtual] |
Definition at line 316 of file HistogramSvc.h.
| virtual P1D* HistogramSvc::bookProf | ( | DataObject * | pPar, |
| int | hID, | ||
| CSTR | title, | ||
| Edges | e, | ||
| double | upper, | ||
| double | lower | ||
| ) | [inline, virtual] |
Definition at line 318 of file HistogramSvc.h.
| virtual P1D* HistogramSvc::bookProf | ( | STRPAIR | loc, |
| CSTR | title, | ||
| Edges | e, | ||
| double | upper, | ||
| double | lower | ||
| ) | [inline, virtual] |
Definition at line 320 of file HistogramSvc.h.
{ return bookProf(loc.first, loc.second, title, e, upper, lower); }
| virtual P1D* HistogramSvc::bookProf | ( | DataObject * | pPar, |
| CSTR | rel, | ||
| CSTR | title, | ||
| DBINS(x) | , | ||
| CSTR | opt | ||
| ) | [inline, virtual] |
Definition at line 237 of file HistogramSvc.h.
{ return i_book(pPar,rel,title,Gaudi::createProf1D(title, BINS(x),0,0,opt)); }
| virtual P1D* HistogramSvc::bookProf | ( | DataObject * | pPar, |
| CSTR | rel, | ||
| CSTR | title, | ||
| Edges | e, | ||
| double | upper, | ||
| double | lower | ||
| ) | [inline, virtual] |
Definition at line 322 of file HistogramSvc.h.
{ return i_book(pPar,rel,title,Gaudi::createProf1D(title, e, upper, lower));}
| virtual P1D* HistogramSvc::bookProf | ( | CSTR | par, |
| CSTR | rel, | ||
| CSTR | title, | ||
| DBINS(x) | , | ||
| double | upper, | ||
| double | lower, | ||
| CSTR | opt | ||
| ) | [inline, virtual] |
Definition at line 240 of file HistogramSvc.h.
{ return bookProf(createPath(par), rel, title, BINS(x), upper, lower , opt); }
| virtual P1D* HistogramSvc::bookProf | ( | STRPAIR | loc, |
| CSTR | title, | ||
| DBINS(x) | , | ||
| double | upper, | ||
| double | lower, | ||
| CSTR | opt | ||
| ) | [inline, virtual] |
Definition at line 246 of file HistogramSvc.h.
| virtual P2D* HistogramSvc::bookProf | ( | CSTR | full, |
| CSTR | title, | ||
| DBINS(x) | , | ||
| DBINS(y) | , | ||
| double | upper, | ||
| double | lower | ||
| ) | [inline, virtual] |
Book histogram and register it with the histogram data store.
| full | Full path to the node of the object. The basename (last part of the full) has to be an integer number (otherwise conversion to HBOOK is not possible) |
| par | Path to parent node of the object, the directory the histogram will be stored in. |
| pPar | Pointer to parent node |
| rel | Histogram identifier (std::string), the relative path to the object with respect to the parent node |
| hID | Histogram identifier (int) of the histogram |
| title | Title property of the histogram |
| DBINS(x/y) | Macro for bin definition in X/Y. Expands to: int nx: Number of bins on the axis X/Y double lx: Lower histogram edge on the axis X/Y double ux: Upper histogram edge on the axis X/Y |
Definition at line 376 of file HistogramSvc.h.
| virtual P2D* HistogramSvc::bookProf | ( | CSTR | par, |
| CSTR | rel, | ||
| CSTR | title, | ||
| DBINS(x) | , | ||
| DBINS(y) | , | ||
| double | upper, | ||
| double | lower | ||
| ) | [inline, virtual] |
Definition at line 378 of file HistogramSvc.h.
| virtual P1D* HistogramSvc::bookProf | ( | CSTR | full, |
| CSTR | title, | ||
| DBINS(x) | , | ||
| double | upper, | ||
| double | lower, | ||
| CSTR | opt | ||
| ) | [inline, virtual] |
Definition at line 248 of file HistogramSvc.h.
{ return bookProf(i_splitPath(full), title, BINS(x), upper, lower , opt ); }
| virtual P1D* HistogramSvc::bookProf | ( | DataObject * | pPar, |
| CSTR | rel, | ||
| CSTR | title, | ||
| DBINS(x) | , | ||
| double | upper, | ||
| double | lower, | ||
| CSTR | opt | ||
| ) | [inline, virtual] |
Definition at line 250 of file HistogramSvc.h.
{ return i_book(pPar,rel,title,Gaudi::createProf1D(title, BINS(x), upper, lower, opt)); }
| virtual P2D* HistogramSvc::bookProf | ( | DataObject * | pPar, |
| CSTR | rel, | ||
| CSTR | title, | ||
| DBINS(x) | , | ||
| DBINS(y) | , | ||
| double | upper, | ||
| double | lower | ||
| ) | [inline, virtual] |
Definition at line 386 of file HistogramSvc.h.
| virtual P2D* HistogramSvc::bookProf | ( | CSTR | full, |
| CSTR | title, | ||
| DBINS(x) | , | ||
| DBINS(y) | |||
| ) | [inline, virtual] |
Definition at line 389 of file HistogramSvc.h.
| virtual P2D* HistogramSvc::bookProf | ( | CSTR | par, |
| CSTR | rel, | ||
| CSTR | title, | ||
| DBINS(x) | , | ||
| DBINS(y) | |||
| ) | [inline, virtual] |
Definition at line 391 of file HistogramSvc.h.
| StatusCode HistogramSvc::connectInput | ( | CSTR | ident ) |
Connect input histogram file to the service.
| ident | [IN] Input specification |
Definition at line 218 of file HistogramSvc.cpp.
{
MsgStream log (msgSvc(), name());
DataObject* pO = 0;
StatusCode status = this->findObject(m_rootName, pO);
if (status.isSuccess()) {
Tokenizer tok(true);
std::string::size_type loc = ident.find(" ");
std::string filename, auth, svc = "", typ = "";
std::string logname = ident.substr(0,loc);
tok.analyse(ident.substr(loc+1,ident.length()), " ", "", "", "=", "'", "'");
for (Tokenizer::Items::iterator i = tok.items().begin();
i != tok.items().end(); i++) {
CSTR tag = (*i).tag();
switch(::toupper(tag[0])) {
case 'F': // FILE='<file name>'
case 'D': // DATAFILE='<file name>'
filename = (*i).value();
break;
case 'T': // TYP='<HBOOK,ROOT,OBJY,...>'
typ = (*i).value();
break;
default:
break;
}
}
if (typ.length() > 0) {
// Now add the registry entry to the store
std::string entryname = m_rootName;
entryname += '/';
entryname += logname;
GenericAddress* pA = 0;
switch(::toupper(typ[0])) {
case 'H':
pA=new GenericAddress(HBOOK_StorageType,CLID_StatisticsFile,
filename,entryname,0,'O');
break;
case 'R':
pA=new GenericAddress(ROOT_StorageType,CLID_StatisticsFile,
filename,entryname,0,'O');
break;
}
if (0 != pA) {
status = registerAddress(pO, logname, pA);
if (status.isSuccess()) {
log << MSG::INFO << "Added stream file:" << filename
<< " as " << logname << endmsg;
return status;
}
pA->release();
}
}
}
log << MSG::ERROR << "Cannot add " << ident << " invalid filename!" << endmsg;
return StatusCode::FAILURE;
}
| P2D* HistogramSvc::createCopy | ( | DataObject * | pPar, |
| CSTR | rel, | ||
| const P2D & | h | ||
| ) | [inline] |
Definition at line 904 of file HistogramSvc.h.
{ return i_book(pPar, rel, h.title(), Gaudi::createProf2D(h)); }
Definition at line 900 of file HistogramSvc.h.
{ return createCopy(createPath(par), rel, h); }
| H1D* HistogramSvc::createCopy | ( | DataObject * | pPar, |
| CSTR | rel, | ||
| const H1D & | h | ||
| ) | [inline] |
Definition at line 817 of file HistogramSvc.h.
{ return i_book(pPar, rel, h.title(), Gaudi::createH1D(h)); }
Definition at line 873 of file HistogramSvc.h.
{ return createCopy(createPath(par), rel, h); }
| P1D* HistogramSvc::createCopy | ( | DataObject * | pPar, |
| CSTR | rel, | ||
| const P1D & | h | ||
| ) | [inline] |
Definition at line 877 of file HistogramSvc.h.
{ return i_book(pPar, rel, h.title(), Gaudi::createProf1D(h)); }
Definition at line 847 of file HistogramSvc.h.
{ return createCopy(createPath(par), rel, h); }
| H3D* HistogramSvc::createCopy | ( | DataObject * | pPar, |
| CSTR | rel, | ||
| const H3D & | h | ||
| ) | [inline] |
Definition at line 851 of file HistogramSvc.h.
{ return i_book(pPar, rel, h.title(), Gaudi::createH3D(h)); }
Definition at line 811 of file HistogramSvc.h.
{ return createCopy(i_splitPath(full), h); }
Definition at line 813 of file HistogramSvc.h.
{ return createCopy(createPath(par), rel, h); }
Definition at line 815 of file HistogramSvc.h.
{ return createCopy(loc.first, loc.second, h); }
Definition at line 828 of file HistogramSvc.h.
{ return createCopy(i_splitPath(full), h); }
Definition at line 832 of file HistogramSvc.h.
{ return createCopy(loc.first, loc.second, h); }
| H2D* HistogramSvc::createCopy | ( | DataObject * | pPar, |
| CSTR | rel, | ||
| const H2D & | h | ||
| ) | [inline] |
Definition at line 834 of file HistogramSvc.h.
{ return i_book(pPar, rel, h.title(), Gaudi::createH2D(h)); }
Definition at line 830 of file HistogramSvc.h.
{ return createCopy(createPath(par), rel, h); }
Definition at line 845 of file HistogramSvc.h.
{ return createCopy(i_splitPath(full), h); }
Definition at line 849 of file HistogramSvc.h.
{ return createCopy(loc.first, loc.second, h); }
Definition at line 871 of file HistogramSvc.h.
{ return createCopy(i_splitPath(full), h); }
Definition at line 875 of file HistogramSvc.h.
{ return createCopy(loc.first, loc.second, h); }
Definition at line 898 of file HistogramSvc.h.
{ return createCopy(i_splitPath(full), h); }
Definition at line 902 of file HistogramSvc.h.
{ return createCopy(loc.first, loc.second, h); }
| DataObject * HistogramSvc::createDirectory | ( | CSTR | parentDir, |
| CSTR | subDir | ||
| ) | [virtual] |
Create a sub-directory in a directory.
| parentDir | name of the parent directory |
| subDir | to identify the histogram object in the store |
Definition at line 187 of file HistogramSvc.cpp.
{
DataObject* directory = new DataObject();
if (0 != directory) {
DataObject* pnode;
StatusCode status = DataSvc::retrieveObject(parentDir, pnode);
if(status.isSuccess()) {
status = DataSvc::registerObject(pnode, subDir, directory);
if (!status.isSuccess()) {
MsgStream log(msgSvc(), name());
log << MSG::ERROR << "Unable to create the histogram directory: "
<< parentDir << "/" << subDir << endmsg;
delete directory;
return 0;
}
}
else {
MsgStream log(msgSvc(), name());
log << MSG::ERROR << "Unable to create the histogram directory: "
<< parentDir << "/" << subDir << endmsg;
delete directory;
return 0;
}
}
return directory;
}
Definition at line 809 of file HistogramSvc.h.
Definition at line 807 of file HistogramSvc.h.
| DataObject * HistogramSvc::createPath | ( | CSTR | newPath ) | [virtual] |
Create all directories in a given full path.
Definition at line 157 of file HistogramSvc.cpp.
{
std::string tmpPath = newPath;
if (tmpPath[0] != SEPARATOR) {
tmpPath.insert(tmpPath.begin(), SEPARATOR);
tmpPath.insert(tmpPath.begin(), m_rootName.begin(), m_rootName.end());
}
// Remove trailing "/" from newPath if it exists
if (tmpPath.rfind(SEPARATOR) == tmpPath.length()-1) {
tmpPath.erase(tmpPath.rfind(SEPARATOR),1);
}
DataObject* pObject = 0;
StatusCode sc = DataSvc::findObject(tmpPath, pObject);
if(sc.isSuccess()) {
return pObject;
}
int sep = tmpPath.rfind(SEPARATOR);
std::string rest(tmpPath, sep+1, tmpPath.length()-sep);
std::string subPath(tmpPath, 0, sep);
if(0 != sep) {
createPath(subPath);
}
else {
MsgStream log(msgSvc(), name());
log << MSG::ERROR << "Unable to create the histogram path" << endmsg;
return 0;
}
pObject = createDirectory(subPath, rest);
return pObject;
}
| P1D* HistogramSvc::createProfile1D | ( | CSTR | name, |
| CSTR | title, | ||
| const Edges & | x, | ||
| double | upper, | ||
| double | lower, | ||
| CSTR | |||
| ) | [inline] |
Definition at line 862 of file HistogramSvc.h.
Definition at line 867 of file HistogramSvc.h.
Definition at line 860 of file HistogramSvc.h.
Definition at line 865 of file HistogramSvc.h.
| bool HistogramSvc::destroy | ( | IBaseHistogram * | hist ) |
Definition at line 363 of file HistogramSvc.cpp.
{
StatusCode sc = unregisterObject( dynamic_cast<IHistogram*>(hist) );
if ( !sc.isSuccess() ) return false;
if ( hist ) delete hist;
return true;
}
Definition at line 771 of file HistogramSvc.h.
{ return Helper::act(createCopy(nameAndTitle,a),b,&TH1::Divide); }
Definition at line 780 of file HistogramSvc.h.
{ return Helper::act(createCopy(nameAndTitle,a),b,&TH2D::Divide); }
Definition at line 789 of file HistogramSvc.h.
{ return Helper::act(createCopy(nameAndTitle,a),b,&TH3D::Divide); }
| StatusCode HistogramSvc::finalize | ( | void | ) | [virtual] |
finalize the service
Reimplemented from DataSvc.
Definition at line 442 of file HistogramSvc.cpp.
{
if ( !m_mods1D.empty() )
{
MsgStream log ( msgSvc () , name () ) ;
log << MSG::DEBUG
<< " Substituted histograms #" << m_mods1D.size() << " : " << endmsg ;
for ( std::set<std::string>::const_iterator ih = m_mods1D.begin() ;
m_mods1D.end() != ih ; ++ih )
{
log << MSG::DEBUG << " Path='" << (*ih) << "'" ;
Histo1DMap::const_iterator im = m_defs1D.find( *ih ) ;
if ( m_defs1D.end() != im ) { log << " " << im->second ; }
}
m_mods1D.clear() ;
}
return DataSvc::finalize () ;
}
| virtual StatusCode HistogramSvc::findObject | ( | DataObject * | par, |
| CSTR | item, | ||
| P1D *& | obj | ||
| ) | [inline, virtual] |
Definition at line 716 of file HistogramSvc.h.
| virtual StatusCode HistogramSvc::findObject | ( | IRegistry * | pReg, |
| CSTR | path, | ||
| P1D *& | obj | ||
| ) | [inline, virtual] |
Definition at line 661 of file HistogramSvc.h.
| virtual StatusCode HistogramSvc::findObject | ( | IRegistry * | pReg, |
| CSTR | path, | ||
| P2D *& | obj | ||
| ) | [inline, virtual] |
Definition at line 663 of file HistogramSvc.h.
| virtual StatusCode HistogramSvc::findObject | ( | IRegistry * | pReg, |
| CSTR | path, | ||
| H1D *& | obj | ||
| ) | [inline, virtual] |
Definition at line 665 of file HistogramSvc.h.
| virtual StatusCode HistogramSvc::findObject | ( | IRegistry * | pReg, |
| CSTR | path, | ||
| H2D *& | obj | ||
| ) | [inline, virtual] |
Definition at line 667 of file HistogramSvc.h.
| virtual StatusCode HistogramSvc::findObject | ( | IRegistry * | pReg, |
| CSTR | path, | ||
| H3D *& | obj | ||
| ) | [inline, virtual] |
Definition at line 669 of file HistogramSvc.h.
| virtual StatusCode HistogramSvc::findObject | ( | CSTR | full, |
| P1D *& | obj | ||
| ) | [inline, virtual] |
Definition at line 672 of file HistogramSvc.h.
| virtual StatusCode HistogramSvc::findObject | ( | CSTR | full, |
| P2D *& | obj | ||
| ) | [inline, virtual] |
Definition at line 674 of file HistogramSvc.h.
| virtual StatusCode HistogramSvc::findObject | ( | CSTR | full, |
| H1D *& | obj | ||
| ) | [inline, virtual] |
Definition at line 676 of file HistogramSvc.h.
| virtual StatusCode HistogramSvc::findObject | ( | CSTR | full, |
| H2D *& | obj | ||
| ) | [inline, virtual] |
Definition at line 678 of file HistogramSvc.h.
| virtual StatusCode HistogramSvc::findObject | ( | CSTR | par, |
| CSTR | rel, | ||
| P1D *& | obj | ||
| ) | [inline, virtual] |
Definition at line 683 of file HistogramSvc.h.
| virtual StatusCode HistogramSvc::findObject | ( | CSTR | par, |
| CSTR | rel, | ||
| P2D *& | obj | ||
| ) | [inline, virtual] |
Definition at line 685 of file HistogramSvc.h.
| virtual StatusCode HistogramSvc::findObject | ( | CSTR | par, |
| CSTR | rel, | ||
| H1D *& | obj | ||
| ) | [inline, virtual] |
Definition at line 687 of file HistogramSvc.h.
| virtual StatusCode HistogramSvc::findObject | ( | CSTR | par, |
| CSTR | rel, | ||
| H3D *& | obj | ||
| ) | [inline, virtual] |
Definition at line 691 of file HistogramSvc.h.
| virtual StatusCode HistogramSvc::findObject | ( | CSTR | par, |
| int | item, | ||
| P1D *& | obj | ||
| ) | [inline, virtual] |
Definition at line 694 of file HistogramSvc.h.
| virtual StatusCode HistogramSvc::findObject | ( | CSTR | par, |
| int | item, | ||
| P2D *& | obj | ||
| ) | [inline, virtual] |
Definition at line 696 of file HistogramSvc.h.
| virtual StatusCode HistogramSvc::findObject | ( | CSTR | par, |
| int | item, | ||
| H2D *& | obj | ||
| ) | [inline, virtual] |
Definition at line 700 of file HistogramSvc.h.
| virtual StatusCode HistogramSvc::findObject | ( | CSTR | par, |
| int | item, | ||
| H3D *& | obj | ||
| ) | [inline, virtual] |
Definition at line 702 of file HistogramSvc.h.
| virtual StatusCode HistogramSvc::findObject | ( | DataObject * | par, |
| int | item, | ||
| P1D *& | obj | ||
| ) | [inline, virtual] |
Definition at line 705 of file HistogramSvc.h.
| virtual StatusCode HistogramSvc::findObject | ( | DataObject * | par, |
| int | item, | ||
| H2D *& | obj | ||
| ) | [inline, virtual] |
Definition at line 711 of file HistogramSvc.h.
| virtual StatusCode HistogramSvc::findObject | ( | DataObject * | par, |
| int | item, | ||
| H1D *& | obj | ||
| ) | [inline, virtual] |
Definition at line 709 of file HistogramSvc.h.
| virtual StatusCode HistogramSvc::findObject | ( | DataObject * | par, |
| int | item, | ||
| H3D *& | obj | ||
| ) | [inline, virtual] |
Definition at line 713 of file HistogramSvc.h.
| virtual StatusCode HistogramSvc::findObject | ( | DataObject * | par, |
| CSTR | item, | ||
| P2D *& | obj | ||
| ) | [inline, virtual] |
Definition at line 718 of file HistogramSvc.h.
| virtual StatusCode HistogramSvc::findObject | ( | DataObject * | par, |
| CSTR | item, | ||
| H1D *& | obj | ||
| ) | [inline, virtual] |
Definition at line 720 of file HistogramSvc.h.
| virtual StatusCode HistogramSvc::findObject | ( | DataObject * | par, |
| CSTR | item, | ||
| H2D *& | obj | ||
| ) | [inline, virtual] |
Definition at line 722 of file HistogramSvc.h.
| virtual StatusCode HistogramSvc::findObject | ( | Base * | par, |
| int | item, | ||
| P1D *& | obj | ||
| ) | [inline, virtual] |
| virtual StatusCode HistogramSvc::findObject | ( | Base * | par, |
| int | item, | ||
| P2D *& | obj | ||
| ) | [inline, virtual] |
| virtual StatusCode HistogramSvc::findObject | ( | Base * | par, |
| int | item, | ||
| H1D *& | obj | ||
| ) | [inline, virtual] |
| virtual StatusCode HistogramSvc::findObject | ( | Base * | par, |
| int | item, | ||
| H3D *& | obj | ||
| ) | [inline, virtual] |
| virtual StatusCode HistogramSvc::findObject | ( | Base * | par, |
| CSTR | item, | ||
| P1D *& | obj | ||
| ) | [inline, virtual] |
| virtual StatusCode HistogramSvc::findObject | ( | Base * | par, |
| CSTR | item, | ||
| P2D *& | obj | ||
| ) | [inline, virtual] |
| virtual StatusCode HistogramSvc::findObject | ( | Base * | par, |
| CSTR | item, | ||
| H2D *& | obj | ||
| ) | [inline, virtual] |
| virtual StatusCode HistogramSvc::findObject | ( | Base * | par, |
| CSTR | item, | ||
| H3D *& | obj | ||
| ) | [inline, virtual] |
| virtual StatusCode HistogramSvc::findObject | ( | CSTR | par, |
| int | item, | ||
| H1D *& | obj | ||
| ) | [inline, virtual] |
Definition at line 698 of file HistogramSvc.h.
| virtual StatusCode HistogramSvc::findObject | ( | DataObject * | par, |
| int | item, | ||
| P2D *& | obj | ||
| ) | [inline, virtual] |
Definition at line 707 of file HistogramSvc.h.
| virtual StatusCode HistogramSvc::findObject | ( | CSTR | par, |
| CSTR | rel, | ||
| H2D *& | obj | ||
| ) | [inline, virtual] |
Definition at line 689 of file HistogramSvc.h.
| virtual StatusCode HistogramSvc::findObject | ( | DataObject * | par, |
| CSTR | item, | ||
| H3D *& | obj | ||
| ) | [inline, virtual] |
Definition at line 724 of file HistogramSvc.h.
| virtual StatusCode HistogramSvc::findObject | ( | Base * | par, |
| CSTR | item, | ||
| H1D *& | obj | ||
| ) | [inline, virtual] |
| virtual StatusCode HistogramSvc::findObject | ( | Base * | par, |
| int | item, | ||
| H2D *& | obj | ||
| ) | [inline, virtual] |
| virtual StatusCode HistogramSvc::findObject | ( | CSTR | full, |
| H3D *& | obj | ||
| ) | [inline, virtual] |
Definition at line 680 of file HistogramSvc.h.
| virtual AIDA::IHistogramFactory* HistogramSvc::histogramFactory | ( | ) | [inline, virtual] |
Retrieve the AIDA HistogramFactory interface.
Implements IHistogramSvc.
Definition at line 174 of file HistogramSvc.h.
{ return this; }
| T* HistogramSvc::i_book | ( | DataObject * | pPar, |
| CSTR | rel, | ||
| CSTR | title, | ||
| const std::pair< DataObject *, T * > & | o | ||
| ) | [inline] |
Definition at line 148 of file HistogramSvc.h.
{
if (o.first && registerObject(pPar, rel, (Base*)o.second).isSuccess())
return o.second;
delete o.first;
throw GaudiException("Cannot book "+System::typeinfoName(typeid(T))+" "+title,
"HistogramSvc",StatusCode::FAILURE);
}
Helper for 2D projections.
| std::pair< std::string, std::string > HistogramSvc::i_splitPath | ( | CSTR | full ) |
Split full path into its components.
| full | Full path of the object |
| dir | Resulting directory path |
| obj | Resulting object path |
Definition at line 142 of file HistogramSvc.cpp.
{
std::string tmp = full;
if (tmp[0] != SEPARATOR) {
tmp.insert(tmp.begin(), SEPARATOR);
tmp.insert(tmp.begin(), m_rootName.begin(), m_rootName.end());
}
// Remove trailing "/" from newPath if it exists
if (tmp.rfind(SEPARATOR) == tmp.length()-1) {
tmp.erase(tmp.rfind(SEPARATOR),1);
}
int sep = tmp.rfind(SEPARATOR);
return std::pair<std::string,std::string>
(tmp.substr(0,sep),tmp.substr(sep,tmp.length()-sep));
}
| StatusCode HistogramSvc::initialize | ( | void | ) | [virtual] |
Initialise the service.
Reimplemented from DataSvc.
Definition at line 274 of file HistogramSvc.cpp.
{
MsgStream log(msgSvc(), name());
StatusCode status = DataSvc::initialize();
// Set root object
if (status.isSuccess()) {
DataObject* rootObj = new DataObject();
status = setRoot("/stat", rootObj);
if (!status.isSuccess()) {
log << MSG::ERROR << "Unable to set hstogram data store root." << endmsg;
delete rootObj;
return status;
}
IConversionSvc* svc = 0;
status = service("HistogramPersistencySvc",svc,true);
if ( status.isSuccess() ) {
setDataLoader( svc ).ignore();
svc->release();
}
else {
log << MSG::ERROR << "Could not find HistogramPersistencySvc." << endmsg;
return status;
}
// Connect all input streams (if any)
for (DBaseEntries::iterator j = m_input.begin(); j != m_input.end(); j++) {
status = connectInput(*j);
if (!status.isSuccess()) {
return status;
}
}
}
if ( !m_defs1D.empty() )
{
log << MSG::INFO << " Predefined 1D-Histograms: " << endmsg ;
for ( Histo1DMap::const_iterator ih = m_defs1D.begin() ;
m_defs1D.end() != ih ; ++ih )
{
log << MSG::INFO
<< " Path='" << ih->first << "'"
<< " Description " << ih->second << endmsg ;
}
}
return status;
}
Definition at line 769 of file HistogramSvc.h.
{ return Helper::act(createCopy(nameAndTitle,a),b,&TH1::Multiply); }
Definition at line 778 of file HistogramSvc.h.
{ return Helper::act(createCopy(nameAndTitle,a),b,&TH2D::Multiply); }
Definition at line 787 of file HistogramSvc.h.
{ return Helper::act(createCopy(nameAndTitle,a),b,&TH3D::Multiply); }
| void HistogramSvc::not_implemented | ( | ) | const [inline, private] |
Definition at line 57 of file HistogramSvc.h.
| virtual std::ostream& HistogramSvc::print | ( | Base * | h, |
| std::ostream & | s = std::cout |
||
| ) | const [virtual] |
Print (ASCII) the 1D histogram into the output stream.
Definition at line 752 of file HistogramSvc.h.
Definition at line 792 of file HistogramSvc.h.
{ return i_project(nameAndTitle,h,"xy"); }
Definition at line 794 of file HistogramSvc.h.
{ return i_project(nameAndTitle,h,"xz"); }
Definition at line 754 of file HistogramSvc.h.
Definition at line 796 of file HistogramSvc.h.
{ return i_project(nameAndTitle,h,"yz"); }
| virtual StatusCode HistogramSvc::registerObject | ( | Base * | pPar, |
| CSTR | rel, | ||
| Base * | obj | ||
| ) | [inline, virtual] |
Definition at line 546 of file HistogramSvc.h.
{ return registerObject(__cast(pPar), rel, obj); }
| virtual StatusCode HistogramSvc::registerObject | ( | CSTR | parent, |
| CSTR | rel, | ||
| Base * | obj | ||
| ) | [inline, virtual] |
Definition at line 542 of file HistogramSvc.h.
{ return registerObject(createPath(parent), rel, obj); }
| virtual StatusCode HistogramSvc::registerObject | ( | Base * | pPar, |
| int | item, | ||
| Base * | obj | ||
| ) | [inline, virtual] |
Definition at line 550 of file HistogramSvc.h.
{ return registerObject(__cast(pPar), item, obj); }
| virtual StatusCode HistogramSvc::registerObject | ( | DataObject * | pPar, |
| int | item, | ||
| Base * | obj | ||
| ) | [inline, virtual] |
Definition at line 548 of file HistogramSvc.h.
{ return registerObject(pPar, _STR(item), obj); }
| virtual StatusCode HistogramSvc::registerObject | ( | CSTR | parent, |
| int | item, | ||
| Base * | obj | ||
| ) | [inline, virtual] |
Definition at line 544 of file HistogramSvc.h.
{ return registerObject(parent, _STR(item), obj); }
| virtual StatusCode HistogramSvc::registerObject | ( | DataObject * | pPar, |
| CSTR | rel, | ||
| Base * | obj | ||
| ) | [virtual] |
| virtual StatusCode HistogramSvc::registerObject | ( | CSTR | full, |
| Base * | obj | ||
| ) | [virtual] |
| StatusCode HistogramSvc::reinitialize | ( | ) | [virtual] |
Initialise the service.
Reimplemented from DataSvc.
Definition at line 318 of file HistogramSvc.cpp.
{
return StatusCode::SUCCESS;
}
| virtual StatusCode HistogramSvc::retrieveObject | ( | CSTR | parent, |
| int | item, | ||
| H3D *& | obj | ||
| ) | [inline, virtual] |
Definition at line 607 of file HistogramSvc.h.
| virtual StatusCode HistogramSvc::retrieveObject | ( | IRegistry * | pReg, |
| CSTR | path, | ||
| P2D *& | obj | ||
| ) | [inline, virtual] |
Definition at line 572 of file HistogramSvc.h.
| virtual StatusCode HistogramSvc::retrieveObject | ( | CSTR | full, |
| H3D *& | obj | ||
| ) | [inline, virtual] |
Definition at line 585 of file HistogramSvc.h.
| virtual StatusCode HistogramSvc::retrieveObject | ( | Base * | par, |
| int | item, | ||
| P1D *& | obj | ||
| ) | [inline, virtual] |
| virtual StatusCode HistogramSvc::retrieveObject | ( | CSTR | full, |
| P2D *& | obj | ||
| ) | [inline, virtual] |
Definition at line 579 of file HistogramSvc.h.
| virtual StatusCode HistogramSvc::retrieveObject | ( | Base * | par, |
| CSTR | item, | ||
| H1D *& | obj | ||
| ) | [inline, virtual] |
| virtual StatusCode HistogramSvc::retrieveObject | ( | CSTR | parent, |
| CSTR | rel, | ||
| P2D *& | obj | ||
| ) | [inline, virtual] |
Definition at line 590 of file HistogramSvc.h.
| virtual StatusCode HistogramSvc::retrieveObject | ( | IRegistry * | pReg, |
| CSTR | path, | ||
| H2D *& | obj | ||
| ) | [inline, virtual] |
Definition at line 570 of file HistogramSvc.h.
| virtual StatusCode HistogramSvc::retrieveObject | ( | CSTR | parent, |
| int | item, | ||
| H2D *& | obj | ||
| ) | [inline, virtual] |
Definition at line 605 of file HistogramSvc.h.
| virtual StatusCode HistogramSvc::retrieveObject | ( | Base * | par, |
| int | item, | ||
| P2D *& | obj | ||
| ) | [inline, virtual] |
| virtual StatusCode HistogramSvc::retrieveObject | ( | DataObject * | par, |
| CSTR | item, | ||
| P1D *& | obj | ||
| ) | [inline, virtual] |
Definition at line 610 of file HistogramSvc.h.
| virtual StatusCode HistogramSvc::retrieveObject | ( | DataObject * | par, |
| CSTR | item, | ||
| P2D *& | obj | ||
| ) | [inline, virtual] |
Definition at line 612 of file HistogramSvc.h.
| virtual StatusCode HistogramSvc::retrieveObject | ( | CSTR | full, |
| P1D *& | obj | ||
| ) | [inline, virtual] |
Definition at line 577 of file HistogramSvc.h.
| virtual StatusCode HistogramSvc::retrieveObject | ( | IRegistry * | pReg, |
| CSTR | path, | ||
| H3D *& | obj | ||
| ) | [inline, virtual] |
Definition at line 574 of file HistogramSvc.h.
| virtual StatusCode HistogramSvc::retrieveObject | ( | Base * | par, |
| int | item, | ||
| H1D *& | obj | ||
| ) | [inline, virtual] |
| virtual StatusCode HistogramSvc::retrieveObject | ( | Base * | par, |
| CSTR | item, | ||
| H3D *& | obj | ||
| ) | [inline, virtual] |
| virtual StatusCode HistogramSvc::retrieveObject | ( | DataObject * | par, |
| int | item, | ||
| P2D *& | obj | ||
| ) | [inline, virtual] |
Definition at line 623 of file HistogramSvc.h.
| virtual StatusCode HistogramSvc::retrieveObject | ( | DataObject * | par, |
| CSTR | item, | ||
| H2D *& | obj | ||
| ) | [inline, virtual] |
Definition at line 616 of file HistogramSvc.h.
| virtual StatusCode HistogramSvc::retrieveObject | ( | IRegistry * | pReg, |
| CSTR | path, | ||
| P1D *& | obj | ||
| ) | [inline, virtual] |
Definition at line 568 of file HistogramSvc.h.
| virtual StatusCode HistogramSvc::retrieveObject | ( | CSTR | parent, |
| int | item, | ||
| P1D *& | obj | ||
| ) | [inline, virtual] |
Definition at line 599 of file HistogramSvc.h.
| virtual StatusCode HistogramSvc::retrieveObject | ( | Base * | par, |
| int | item, | ||
| H3D *& | obj | ||
| ) | [inline, virtual] |
| virtual StatusCode HistogramSvc::retrieveObject | ( | Base * | par, |
| CSTR | item, | ||
| H2D *& | obj | ||
| ) | [inline, virtual] |
| virtual StatusCode HistogramSvc::retrieveObject | ( | IRegistry * | pReg, |
| CSTR | path, | ||
| H1D *& | obj | ||
| ) | [inline, virtual] |
Definition at line 566 of file HistogramSvc.h.
| virtual StatusCode HistogramSvc::retrieveObject | ( | DataObject * | par, |
| CSTR | item, | ||
| H3D *& | obj | ||
| ) | [inline, virtual] |
Definition at line 618 of file HistogramSvc.h.
| virtual StatusCode HistogramSvc::retrieveObject | ( | Base * | par, |
| int | item, | ||
| H2D *& | obj | ||
| ) | [inline, virtual] |
| virtual StatusCode HistogramSvc::retrieveObject | ( | CSTR | full, |
| H2D *& | obj | ||
| ) | [inline, virtual] |
Definition at line 583 of file HistogramSvc.h.
| virtual StatusCode HistogramSvc::retrieveObject | ( | DataObject * | par, |
| int | item, | ||
| H3D *& | obj | ||
| ) | [inline, virtual] |
Definition at line 629 of file HistogramSvc.h.
| virtual StatusCode HistogramSvc::retrieveObject | ( | CSTR | parent, |
| CSTR | rel, | ||
| H1D *& | obj | ||
| ) | [inline, virtual] |
Definition at line 592 of file HistogramSvc.h.
| virtual StatusCode HistogramSvc::retrieveObject | ( | CSTR | parent, |
| int | item, | ||
| P2D *& | obj | ||
| ) | [inline, virtual] |
Definition at line 601 of file HistogramSvc.h.
| virtual StatusCode HistogramSvc::retrieveObject | ( | DataObject * | par, |
| int | item, | ||
| H1D *& | obj | ||
| ) | [inline, virtual] |
Definition at line 625 of file HistogramSvc.h.
| virtual StatusCode HistogramSvc::retrieveObject | ( | CSTR | parent, |
| int | item, | ||
| H1D *& | obj | ||
| ) | [inline, virtual] |
Definition at line 603 of file HistogramSvc.h.
| virtual StatusCode HistogramSvc::retrieveObject | ( | CSTR | full, |
| H1D *& | obj | ||
| ) | [inline, virtual] |
Definition at line 581 of file HistogramSvc.h.
| virtual StatusCode HistogramSvc::retrieveObject | ( | CSTR | parent, |
| CSTR | rel, | ||
| H2D *& | obj | ||
| ) | [inline, virtual] |
Definition at line 594 of file HistogramSvc.h.
| virtual StatusCode HistogramSvc::retrieveObject | ( | Base * | par, |
| CSTR | item, | ||
| P1D *& | obj | ||
| ) | [inline, virtual] |
| virtual StatusCode HistogramSvc::retrieveObject | ( | DataObject * | par, |
| CSTR | item, | ||
| H1D *& | obj | ||
| ) | [inline, virtual] |
Definition at line 614 of file HistogramSvc.h.
| virtual StatusCode HistogramSvc::retrieveObject | ( | DataObject * | par, |
| int | item, | ||
| H2D *& | obj | ||
| ) | [inline, virtual] |
Definition at line 627 of file HistogramSvc.h.
| virtual StatusCode HistogramSvc::retrieveObject | ( | CSTR | parent, |
| CSTR | rel, | ||
| P1D *& | obj | ||
| ) | [inline, virtual] |
Definition at line 588 of file HistogramSvc.h.
| virtual StatusCode HistogramSvc::retrieveObject | ( | Base * | par, |
| CSTR | item, | ||
| P2D *& | obj | ||
| ) | [inline, virtual] |
| virtual StatusCode HistogramSvc::retrieveObject | ( | CSTR | parent, |
| CSTR | rel, | ||
| H3D *& | obj | ||
| ) | [inline, virtual] |
Definition at line 596 of file HistogramSvc.h.
| virtual StatusCode HistogramSvc::retrieveObject | ( | DataObject * | par, |
| int | item, | ||
| P1D *& | obj | ||
| ) | [inline, virtual] |
Definition at line 621 of file HistogramSvc.h.
Definition at line 756 of file HistogramSvc.h.
Definition at line 758 of file HistogramSvc.h.
Definition at line 785 of file HistogramSvc.h.
{ return Helper::act(createCopy(nameAndTitle,a),b,&TH3D::Add,-1.); }
Definition at line 767 of file HistogramSvc.h.
{ return Helper::act(createCopy(nameAndTitle,a),b,&TH1::Add,-1.); }
Definition at line 776 of file HistogramSvc.h.
{ return Helper::act(createCopy(nameAndTitle,a),b,&TH2D::Add,-1.); }
| virtual StatusCode HistogramSvc::unregisterObject | ( | Base * | obj, |
| int | item | ||
| ) | [inline, virtual] |
Definition at line 561 of file HistogramSvc.h.
{ return DataSvc::unregisterObject(__cast(obj),item); }
| virtual StatusCode HistogramSvc::unregisterObject | ( | Base * | obj ) | [inline, virtual] |
Definition at line 557 of file HistogramSvc.h.
{ return DataSvc::unregisterObject(__cast(obj)); }
| virtual StatusCode HistogramSvc::unregisterObject | ( | Base * | obj, |
| CSTR | objectPath | ||
| ) | [inline, virtual] |
Definition at line 559 of file HistogramSvc.h.
{ return DataSvc::unregisterObject(__cast(obj),objectPath); }
| void HistogramSvc::update1Ddefs | ( | Property & | ) |
handler to be invoked for updating property m_defs1D
Definition at line 435 of file HistogramSvc.cpp.
{
// check and remove the leading '/stat/'
removeLeading ( m_defs1D , "/stat/" ) ;
}
Write (ASCII) the 1D histogram table into a file.
| virtual std::ostream& HistogramSvc::write | ( | Base * | h, |
| std::ostream & | s = std::cout |
||
| ) | const [virtual] |
Write (ASCII) the 1D histogram table into the output stream.
friend class SvcFactory< HistogramSvc > [friend] |
Definition at line 55 of file HistogramSvc.h.
| H2D* const H3D HistogramSvc::int |
Definition at line 799 of file HistogramSvc.h.
Histo1DMap HistogramSvc::m_defs1D [private] |
Definition at line 951 of file HistogramSvc.h.
DBaseEntries HistogramSvc::m_input [protected] |
Input streams.
Definition at line 122 of file HistogramSvc.h.
std::set<std::string> HistogramSvc::m_mods1D [private] |
Definition at line 954 of file HistogramSvc.h.
Definition at line 803 of file HistogramSvc.h.