|
Gaudi Framework, version v23r1 |
| Home | Generated: Wed Feb 29 2012 |
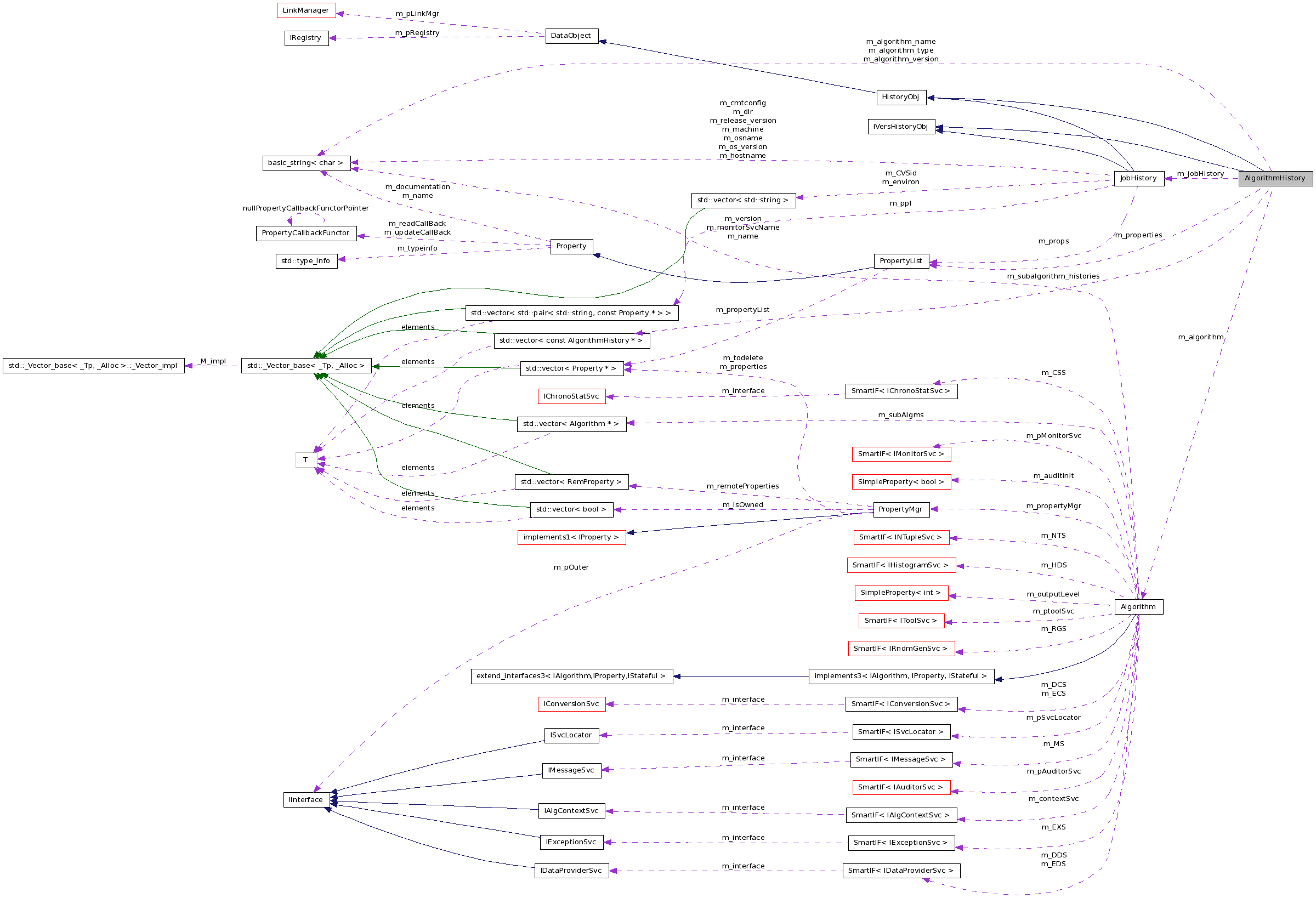
AlgorithmHistory class definition. More...
#include <AlgorithmHistory.h>


Public Types | |
| typedef std::vector< const AlgorithmHistory * > | HistoryList |
Public Member Functions | |
| AlgorithmHistory (const Algorithm &alg, const JobHistory *job) | |
| AlgorithmHistory (const std::string &algVersion, const std::string &algName, const std::string &algType, const PropertyList &props, const HistoryList &subHists) | |
| virtual | ~AlgorithmHistory () |
| virtual const CLID & | clID () const |
| Retrieve reference to class definition structure. | |
| const std::string & | algorithm_type () const |
| const std::string & | algorithm_version () const |
| const std::string & | algorithm_name () const |
| const Algorithm * | algorithm () const |
| const PropertyList & | properties () const |
| const HistoryList & | subalgorithm_histories () const |
| const JobHistory * | jobHistory () const |
| void | dump (std::ostream &, const bool isXML=false, int indent=0) const |
| const std::string & | name () const |
| const std::string & | type () const |
| const std::string & | version () const |
Static Public Member Functions | |
| static const CLID & | classID () |
| Retrieve reference to class definition structure (static access) | |
Private Attributes | |
| std::string | m_algorithm_type |
| std::string | m_algorithm_version |
| std::string | m_algorithm_name |
| const Algorithm * | m_algorithm |
| PropertyList | m_properties |
| HistoryList | m_subalgorithm_histories |
| const JobHistory * | m_jobHistory |
AlgorithmHistory class definition.
Definition at line 29 of file AlgorithmHistory.h.
| typedef std::vector<const AlgorithmHistory*> AlgorithmHistory::HistoryList |
Definition at line 34 of file AlgorithmHistory.h.
| AlgorithmHistory::AlgorithmHistory | ( | const Algorithm & | alg, |
| const JobHistory * | job | ||
| ) | [explicit] |
Definition at line 32 of file AlgorithmHistory.cpp.
: m_algorithm_type(System::typeinfoName(typeid(alg))), m_algorithm_version(alg.version()), m_algorithm_name(alg.name()), m_algorithm( &alg ), m_properties(alg.getProperties()), m_jobHistory(job) { assert( alg.subAlgorithms() != 0 ); for ( vector<Algorithm*>::const_iterator ialg=alg.subAlgorithms()->begin(); ialg!=alg.subAlgorithms()->end(); ++ ialg ) { m_subalgorithm_histories.push_back(new AlgorithmHistory(**ialg, job)); } }
| AlgorithmHistory::AlgorithmHistory | ( | const std::string & | algVersion, |
| const std::string & | algName, | ||
| const std::string & | algType, | ||
| const PropertyList & | props, | ||
| const HistoryList & | subHists | ||
| ) | [explicit] |
| AlgorithmHistory::~AlgorithmHistory | ( | ) | [virtual] |
Definition at line 68 of file AlgorithmHistory.cpp.
{
for ( HistoryList::const_iterator
iphist=m_subalgorithm_histories.begin();
iphist!=m_subalgorithm_histories.end(); ++iphist ) {
delete *iphist;
}
}
| const Algorithm* AlgorithmHistory::algorithm | ( | ) | const [inline] |
Definition at line 87 of file AlgorithmHistory.h.
{ return m_algorithm; }
| const std::string& AlgorithmHistory::algorithm_name | ( | ) | const [inline] |
Definition at line 84 of file AlgorithmHistory.h.
{ return m_algorithm_name; }
| const std::string& AlgorithmHistory::algorithm_type | ( | ) | const [inline] |
Definition at line 78 of file AlgorithmHistory.h.
{ return m_algorithm_type; }
| const std::string& AlgorithmHistory::algorithm_version | ( | ) | const [inline] |
Definition at line 81 of file AlgorithmHistory.h.
{ return m_algorithm_version; }
| const CLID & AlgorithmHistory::classID | ( | ) | [static] |
Retrieve reference to class definition structure (static access)
Retrieve Pointer to class definition structure.
Reimplemented from HistoryObj.
Definition at line 79 of file AlgorithmHistory.cpp.
{
static CLID CLID_AlgorithmHistory = 56809101; //from `clid AlgorithmHistory`
return CLID_AlgorithmHistory;
}
| virtual const CLID& AlgorithmHistory::clID | ( | ) | const [inline, virtual] |
Retrieve reference to class definition structure.
Retrieve Pointer to class definition structure.
Reimplemented from HistoryObj.
Definition at line 74 of file AlgorithmHistory.h.
{ return classID(); }
| void AlgorithmHistory::dump | ( | std::ostream & | ost, |
| const bool | isXML = false, |
||
| int | indent = 0 |
||
| ) | const [virtual] |
Implements HistoryObj.
Definition at line 89 of file AlgorithmHistory.cpp.
{
if (!isXML) {
ost << "Type: " << algorithm_type() << endl;
ost << "Name: " << algorithm_name() << endl;
ost << "Version: " << algorithm_version() << endl;
// Properties.
ost << "Properties: [" << endl;;
for ( AlgorithmHistory::PropertyList::const_iterator
ipprop=properties().begin();
ipprop!=properties().end(); ++ipprop ) {
const Property& prop = **ipprop;
prop.fillStream(ost);
ost << endl;
}
ost << "]" << endl;
// Subalgorithms.
if ( subalgorithm_histories().size() == 0 ) {
ost << "No subalgorithms.";
} else {
ost << "Subalgorithms: {" << endl;
for ( AlgorithmHistory::HistoryList::const_iterator
iphist=subalgorithm_histories().begin();
iphist!=subalgorithm_histories().end(); ++iphist ) {
if ( iphist==subalgorithm_histories().begin() ) {
ost << "----------" << endl;
}
ost << **iphist << endl;
ost << "----------" << endl;
}
ost << "}";
}
} else {
ind += 2;
indent(ost,ind);
ost << "<COMPONENT name=\"" << algorithm_name()
<< "\" class=\"" << convert_string(algorithm_type())
<< "\" version=\"" << algorithm_version()
<< "\">" << std::endl;
for ( AlgorithmHistory::PropertyList::const_iterator
ipprop=properties().begin();
ipprop!=properties().end(); ++ipprop ) {
const Property& prop = **ipprop;
indent(ost,ind+2);
ost << "<PROPERTY name=\"" << prop.name()
<< "\" value=\"" << convert_string(prop.toString())
<< "\" documentation=\"" << convert_string(prop.documentation())
<< "\">" << std::endl;
}
// Subalgs
if ( subalgorithm_histories().size() != 0 ) {
for ( AlgorithmHistory::HistoryList::const_iterator
iphist=subalgorithm_histories().begin();
iphist!=subalgorithm_histories().end(); ++iphist ) {
(*iphist)->dump(ost,isXML,ind+2);
}
}
indent(ost,ind);
ost << "</COMPONENT>" << std::endl;
}
}
| const JobHistory* AlgorithmHistory::jobHistory | ( | ) | const [inline] |
Definition at line 97 of file AlgorithmHistory.h.
{ return m_jobHistory; }
| const std::string& AlgorithmHistory::name | ( | ) | const [inline, virtual] |
Implements IVersHistoryObj.
Definition at line 102 of file AlgorithmHistory.h.
{ return algorithm_name(); }
| const PropertyList& AlgorithmHistory::properties | ( | ) | const [inline, virtual] |
Implements IVersHistoryObj.
Definition at line 90 of file AlgorithmHistory.h.
{ return m_properties; }
| const HistoryList& AlgorithmHistory::subalgorithm_histories | ( | ) | const [inline] |
Definition at line 93 of file AlgorithmHistory.h.
{ return m_subalgorithm_histories; }
| const std::string& AlgorithmHistory::type | ( | ) | const [inline, virtual] |
Implements IVersHistoryObj.
Definition at line 103 of file AlgorithmHistory.h.
{ return algorithm_type(); }
| const std::string& AlgorithmHistory::version | ( | ) | const [inline, virtual] |
Implements IVersHistoryObj.
Definition at line 104 of file AlgorithmHistory.h.
{ return algorithm_version(); }
const Algorithm* AlgorithmHistory::m_algorithm [private] |
Definition at line 48 of file AlgorithmHistory.h.
Definition at line 45 of file AlgorithmHistory.h.
Definition at line 39 of file AlgorithmHistory.h.
Definition at line 42 of file AlgorithmHistory.h.
const JobHistory* AlgorithmHistory::m_jobHistory [private] |
Definition at line 57 of file AlgorithmHistory.h.
PropertyList AlgorithmHistory::m_properties [private] |
Definition at line 51 of file AlgorithmHistory.h.
Definition at line 54 of file AlgorithmHistory.h.