|
Gaudi Framework, version v23r1 |
| Home | Generated: Wed Feb 29 2012 |
The useful base class for data processing algorithms. More...
#include <GaudiAlg/GaudiAlgorithm.h>


Public Member Functions | |
| virtual StatusCode | initialize () |
| standard initialization method | |
| virtual StatusCode | execute () |
| standard execution method | |
| virtual StatusCode | finalize () |
| standard finalization method | |
| virtual StatusCode | sysExecute () |
| the generic actions for the execution. | |
| void | put (IDataProviderSvc *svc, DataObject *object, const std::string &address, const bool useRootInTES=true) const |
| Register a data object or container into Gaudi Event Transient Store. | |
| void | put (DataObject *object, const std::string &address, const bool useRootInTES=true) const |
| Register a data object or container into Gaudi Event Transient Store. | |
| template<class TYPE > | |
| Gaudi::Utils::GetData< TYPE > ::return_type | get (IDataProviderSvc *svc, const std::string &location, const bool useRootInTES=true) const |
| Templated access to the data in Gaudi Transient Store. | |
| template<class TYPE > | |
| Gaudi::Utils::GetData< TYPE > ::return_type | get (const std::string &location, const bool useRootInTES=true) const |
| Templated access to the data from Gaudi Event Transient Store. | |
| template<class TYPE > | |
| TYPE * | getDet (IDataProviderSvc *svc, const std::string &location) const |
| Templated access to the detector data from the Gaudi Detector Transient Store. | |
| template<class TYPE > | |
| TYPE * | getDet (const std::string &location) const |
| Templated access to the detector data from the Gaudi Detector Transient Store. | |
| template<class TYPE > | |
| bool | exist (IDataProviderSvc *svc, const std::string &location, const bool useRootInTES=true) const |
| Check the existence of a data object or container in the Gaudi Transient Event Store. | |
| template<class TYPE > | |
| bool | exist (const std::string &location, const bool useRootInTES=true) const |
| Check the existence of a data object or container in the Gaudi Transient Event Store. | |
| template<class TYPE > | |
| bool | existDet (IDataProviderSvc *svc, const std::string &location) const |
| Check the existence of detector objects in the Gaudi Transient Detector Store. | |
| template<class TYPE > | |
| bool | existDet (const std::string &location) const |
| Check the existence of detector objects in the Gaudi Transient Detector Store. | |
| template<class TYPE , class TYPE2 > | |
| Gaudi::Utils::GetData< TYPE > ::return_type | getOrCreate (IDataProviderSvc *svc, const std::string &location, const bool useRootInTES=true) const |
| Get the existing data object from Gaudi Event Transient store. | |
| template<class TYPE , class TYPE2 > | |
| Gaudi::Utils::GetData< TYPE > ::return_type | getOrCreate (const std::string &location, const bool useRootInTES=true) const |
| Get the existing data object from Gaudi Event Transient store. | |
| GaudiAlgorithm (const std::string &name, ISvcLocator *pSvcLocator) | |
| Standard constructor (protected) | |
| virtual | ~GaudiAlgorithm () |
| destructor, virtual and protected | |
| SmartIF< INTupleSvc > & | evtColSvc () const |
| Access the standard event collection service. | |
Private Member Functions | |
| GaudiAlgorithm () | |
| no public default constructor | |
| GaudiAlgorithm (const GaudiAlgorithm &) | |
| no public copy | |
| GaudiAlgorithm & | operator= (const GaudiAlgorithm &) |
| no public assignment | |
Private Attributes | |
| SmartIF< INTupleSvc > | m_evtColSvc |
| Event Tag Collection Service. | |
| std::vector< std::string > | m_vetoObjs |
| skip the event if any of these objects are present in TES | |
| std::vector< std::string > | m_requireObjs |
| process the event only if one or more of these objects are present in TES | |
Friends | |
| class | AlgFactory< GaudiAlgorithm > |
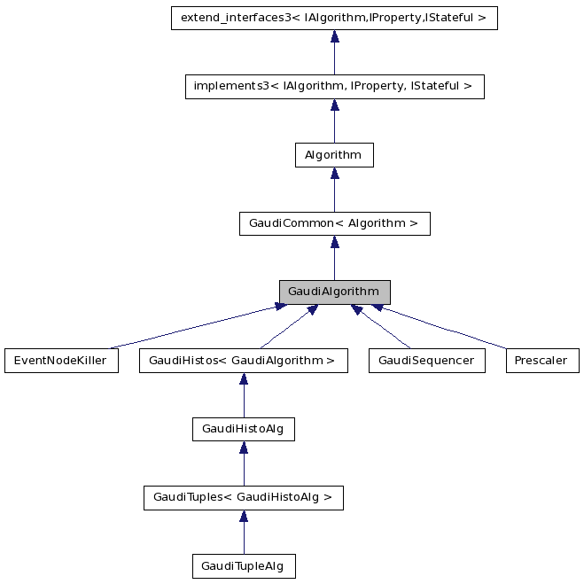
The useful base class for data processing algorithms.
Small extension of ordinary the Algorithm base class.
This base class allows "easy"(=="1 line") access to tools and services. This access is safe in the sense that there is no need to worry about the reference counts for tools and services.
The base class allows "easy" (=="1 line") access to data in Gaudi Transient Stores. The functionality includes the checking of the presence of the data at the given location, checking the validity of the data, retrieval of valid data and "forced" retrieve of valid data (create if there is no data).
The base class allows to perform an easy error, warning and exception treatments, including the accumulated statistics of exceptions, errors and warnings.
The base class also includes utilities for general statistical counters.
It has been reported that usage of this base class results in significant shrinkage of existing code lines.
Definition at line 95 of file GaudiAlgorithm.h.
| GaudiAlgorithm::GaudiAlgorithm | ( | const std::string & | name, |
| ISvcLocator * | pSvcLocator | ||
| ) |
Standard constructor (protected)
| name | name of the algorithm |
| pSvcLocator | pointer to Service Locator |
Definition at line 36 of file GaudiAlgorithm.cpp.
: GaudiCommon<Algorithm> ( name , pSvcLocator ) // , m_evtColSvc () // pointer to Event Tag Collection Service { m_vetoObjs.clear(); m_requireObjs.clear(); setProperty ( "RegisterForContextService" , true ).ignore() ; declareProperty( "VetoObjects", m_vetoObjs, "Skip execute if one or more of these TES objects exists" ); declareProperty( "RequireObjects", m_requireObjs, "Execute only if one or more of these TES objects exists" ); }
| GaudiAlgorithm::~GaudiAlgorithm | ( | ) | [virtual] |
| GaudiAlgorithm::GaudiAlgorithm | ( | ) | [private] |
no public default constructor
| GaudiAlgorithm::GaudiAlgorithm | ( | const GaudiAlgorithm & | ) | [private] |
no public copy
| SmartIF< INTupleSvc > & GaudiAlgorithm::evtColSvc | ( | ) | const |
Access the standard event collection service.
Definition at line 94 of file GaudiAlgorithm.cpp.
{
if ( !m_evtColSvc.isValid() )
{ m_evtColSvc = svc< INTupleSvc > ( "EvtTupleSvc" , true ) ; }
//
return m_evtColSvc ;
}
| StatusCode GaudiAlgorithm::execute | ( | void | ) | [virtual] |
standard execution method
Reimplemented in GaudiSequencer, Prescaler, and EventNodeKiller.
Definition at line 87 of file GaudiAlgorithm.cpp.
{
return Error ( "Default GaudiAlgorithm execute method called !!" ) ;
}
| bool GaudiAlgorithm::exist | ( | IDataProviderSvc * | svc, |
| const std::string & | location, | ||
| const bool | useRootInTES = true |
||
| ) | const [inline] |
Check the existence of a data object or container in the Gaudi Transient Event Store.
bool a1 = exist<DataObject>( evtSvc(), "/Event/MyObject" ) ; bool a2 = exist<MyHits> ( evtSvc(), "/Event/MyHits" ) ;
| svc | Pointer to data service (data provider) |
| location | Address in Gaudi Transient Event Store |
| useRootInTES | Flag to turn on(TRUE) off(FALSE) the use of the RootInTES location property |
| true | Data object or container exists and implements a proper interface |
| true | Failed to locate the data object or container |
Reimplemented from GaudiCommon< Algorithm >.
Definition at line 365 of file GaudiAlgorithm.h.
{
return GaudiCommon<Algorithm>::exist<TYPE> ( svc , location , useRootInTES ) ;
}
| bool GaudiAlgorithm::exist | ( | const std::string & | location, |
| const bool | useRootInTES = true |
||
| ) | const [inline] |
Check the existence of a data object or container in the Gaudi Transient Event Store.
| location | Address in Gaudi Transient Event Store |
| useRootInTES | Flag to turn on(TRUE) off(FALSE) the use of the RootInTES location property |
| true | Data object or container exists and implements a proper interface |
| true | Failed to locate the data object or container |
Definition at line 398 of file GaudiAlgorithm.h.
{
return GaudiCommon<Algorithm>::exist<TYPE> ( evtSvc() , location , useRootInTES ) ;
}
| bool GaudiAlgorithm::existDet | ( | IDataProviderSvc * | svc, |
| const std::string & | location | ||
| ) | const [inline] |
Check the existence of detector objects in the Gaudi Transient Detector Store.
bool a1 = existDet<DataObject> ( detSvc(), "/dd/Structure/MyObject" ) ; bool a2 = existDet<Material> ( detSvc(), "/dd/Structure/Material/Air" ) ;
| svc | Pointer to data service (data provider) |
| location | Address in Gaudi Transient Detector Store |
| true | Detector object exists and implements a proper interface |
| false | Failed to locate the data object |
Definition at line 421 of file GaudiAlgorithm.h.
{
return GaudiCommon<Algorithm>::exist<TYPE> ( svc , location , false ) ;
}
| bool GaudiAlgorithm::existDet | ( | const std::string & | location ) | const [inline] |
Check the existence of detector objects in the Gaudi Transient Detector Store.
bool a1 = existDet<DataObject> ( "/dd/Structure/MyObject" ) ; bool a2 = existDet<Material> ( "/dd/Structure/Material/Air" ) ;
| location | Address in Gaudi Transient Detector Store |
| true | Detector object exists and implements a proper interface |
| false | Failed to locate the data object |
Definition at line 443 of file GaudiAlgorithm.h.
{
return GaudiCommon<Algorithm>::exist<TYPE> ( detSvc() , location , false ) ;
}
| StatusCode GaudiAlgorithm::finalize | ( | void | ) | [virtual] |
standard finalization method
Reimplemented from GaudiCommon< Algorithm >.
Reimplemented in GaudiHistoAlg, GaudiSequencer, GaudiTupleAlg, Prescaler, GaudiHistos< GaudiAlgorithm >, and GaudiTuples< GaudiHistoAlg >.
Definition at line 73 of file GaudiAlgorithm.cpp.
{
if ( msgLevel(MSG::DEBUG) )
debug() << "Finalize base class GaudiAlgorithm" << endmsg;
// reset pointers
m_evtColSvc.reset() ;
// finalize the base class and return
return GaudiCommon<Algorithm>::finalize() ;
}
| Gaudi::Utils::GetData<TYPE>::return_type GaudiAlgorithm::get | ( | const std::string & | location, |
| const bool | useRootInTES = true |
||
| ) | const [inline] |
Templated access to the data from Gaudi Event Transient Store.
Quick and safe access to the data in Gaudi transient store.
The method located the data at the given address and perform the debug printout about located data.
MCParticles* mcps = get<MCParticles>( MCParticleLocation::Default );
| location | Data location/address in Gaudi Transient Store |
| useRootInTES | Flag to turn on(TRUE) off(FALSE) the use of the RootInTES location property |
Definition at line 284 of file GaudiAlgorithm.h.
{
return GaudiCommon<Algorithm>::get<TYPE> ( evtSvc() , location , useRootInTES ) ;
}
| Gaudi::Utils::GetData<TYPE>::return_type GaudiAlgorithm::get | ( | IDataProviderSvc * | svc, |
| const std::string & | location, | ||
| const bool | useRootInTES = true |
||
| ) | const [inline] |
Templated access to the data in Gaudi Transient Store.
Quick and safe access to the data in Gaudi transient store. The method located the data at given address and perform the debug printout about located data
MCHits* hits = get<MCHits>( evtSvc() , "/Event/MC/Hits" );
| GaudiException | for Invalid Data Provider Service |
| GaudiException | for invalid/unavailable data |
| svc | Pointer to data service (data provider) |
| location | data location/address in Gaudi Transient Store |
| useRootInTES | Flag to turn on(TRUE) off(FALSE) the use of the RootInTES location property |
Reimplemented from GaudiCommon< Algorithm >.
Definition at line 249 of file GaudiAlgorithm.h.
{
return GaudiCommon<Algorithm>::get<TYPE> ( svc , location , useRootInTES ) ;
}
| TYPE* GaudiAlgorithm::getDet | ( | IDataProviderSvc * | svc, |
| const std::string & | location | ||
| ) | const [inline] |
Templated access to the detector data from the Gaudi Detector Transient Store.
Quick and safe access to the detector data in Gaudi transient store.
The method located the detector at the given address and perform the debug printout about located detector.
MyDet* mdet = getDet<MyDet>( detSvc() , "/dd/Structure/LHCb/MyDet" );
| svc | Pointer to data service (data provider) |
| location | Detector location/address in Gaudi Transient Store |
Definition at line 309 of file GaudiAlgorithm.h.
{
return GaudiCommon<Algorithm>::get<TYPE> ( svc , location , false ) ;
}
| TYPE* GaudiAlgorithm::getDet | ( | const std::string & | location ) | const [inline] |
Templated access to the detector data from the Gaudi Detector Transient Store.
Quick and safe access to the detector data in Gaudi transient store.
The method located the detector at the given address and perform the debug printout about located detector.
MyDet* mdet = getDet<MyDet>( "/dd/Structure/LHCb/MyDet" );
| location | Detector location/address in Gaudi Transient Store |
Definition at line 333 of file GaudiAlgorithm.h.
{
return GaudiCommon<Algorithm>::get<TYPE> ( detSvc() , location , false ) ;
}
| Gaudi::Utils::GetData<TYPE>::return_type GaudiAlgorithm::getOrCreate | ( | const std::string & | location, |
| const bool | useRootInTES = true |
||
| ) | const [inline] |
Get the existing data object from Gaudi Event Transient store.
Alternatively, create new object and register it in TES and return if object does not exist.
MyHits* hits = getOrCreate<MyHits,MyHits>( "/Event/MyHits" ) ;
| GaudiException | for Invalid Data Provider Service |
| GaudiException | for invalid/unavailable data |
| location | Location in Gaudi Transient Event Store |
| useRootInTES | Flag to turn on(TRUE) off(FALSE) the use of the RootInTES location property |
Definition at line 512 of file GaudiAlgorithm.h.
{
return GaudiCommon<Algorithm>::getOrCreate<TYPE,TYPE2> ( evtSvc() , location , useRootInTES ) ;
}
| Gaudi::Utils::GetData<TYPE>::return_type GaudiAlgorithm::getOrCreate | ( | IDataProviderSvc * | svc, |
| const std::string & | location, | ||
| const bool | useRootInTES = true |
||
| ) | const [inline] |
Get the existing data object from Gaudi Event Transient store.
Alternatively, create new object and register it in TES and return if object does not exist.
MyHits* hits = getOrCreate<MyHits,MyHits>( evtSvc() , "/Event/MyHits" ) ;
| GaudiException | for Invalid Data Provider Service |
| GaudiException | for invalid/unavailable data |
| svc | Pointer to data service (data provider) |
| location | Location in Gaudi Transient Event Store |
| useRootInTES | Flag to turn on(TRUE) off(FALSE) the use of the RootInTES location property |
Reimplemented from GaudiCommon< Algorithm >.
Definition at line 477 of file GaudiAlgorithm.h.
{
return GaudiCommon<Algorithm>::getOrCreate<TYPE,TYPE2> ( svc , location , useRootInTES ) ;
}
| StatusCode GaudiAlgorithm::initialize | ( | void | ) | [virtual] |
standard initialization method
Reimplemented from GaudiCommon< Algorithm >.
Reimplemented in GaudiHistoAlg, GaudiSequencer, GaudiTupleAlg, Prescaler, GaudiHistos< GaudiAlgorithm >, and GaudiTuples< GaudiHistoAlg >.
Definition at line 59 of file GaudiAlgorithm.cpp.
{
// initialize the base class
const StatusCode sc = GaudiCommon<Algorithm>::initialize() ;
if ( sc.isFailure() ) { return sc; }
// Add any customisations here, that cannot go in GaudiCommon
// return
return sc;
}
| GaudiAlgorithm& GaudiAlgorithm::operator= | ( | const GaudiAlgorithm & | ) | [private] |
no public assignment
| void GaudiAlgorithm::put | ( | DataObject * | object, |
| const std::string & | address, | ||
| const bool | useRootInTES = true |
||
| ) | const [inline] |
Register a data object or container into Gaudi Event Transient Store.
MCHits * hits = new MCHits(); put( hits, "/Event/MC/Hits" );
| object | Data object or container to be registered |
| address | Address in Gaudi Event Transient Store ("/Event" could be omitted ) |
| useRootInTES | Flag to turn on(TRUE) off(FALSE) the use of the RootInTES location property |
| GaudiException | for invalid event data service |
| GaudiException | for invalid object |
| GaudiException | for error result from event data service |
| StatusCode::SUCCESS | Data was successfully placed in the TES. |
| StatusCode::FAILURE | Failed to store data in the TES. |
Definition at line 208 of file GaudiAlgorithm.h.
{
GaudiCommon<Algorithm>::put ( evtSvc() , object , address , useRootInTES ) ;
}
| void GaudiAlgorithm::put | ( | IDataProviderSvc * | svc, |
| DataObject * | object, | ||
| const std::string & | address, | ||
| const bool | useRootInTES = true |
||
| ) | const [inline] |
Register a data object or container into Gaudi Event Transient Store.
| svc | Pointer to data provider service |
| object | Data object or container to be registered |
| address | Address in Gaudi Event Transient Store ("/Event" could be omitted ) |
| useRootInTES | Flag to turn on(TRUE) off(FALSE) the use of the RootInTES location property |
| GaudiException | for invalid event data service |
| GaudiException | for invalid object |
| GaudiException | for error result from event data service |
| StatusCode::SUCCESS | Data was successfully placed in the TES. |
| StatusCode::FAILURE | Failed to store data in the TES. |
Reimplemented from GaudiCommon< Algorithm >.
Definition at line 169 of file GaudiAlgorithm.h.
{
GaudiCommon<Algorithm>::put ( svc , object , address , useRootInTES ) ;
}
| StatusCode GaudiAlgorithm::sysExecute | ( | ) | [virtual] |
the generic actions for the execution.
< guard/sentry
Reimplemented from Algorithm.
Definition at line 109 of file GaudiAlgorithm.cpp.
{
IAlgContextSvc* ctx = 0 ;
if ( registerContext() ) { ctx = contextSvc() ; }
// Lock the context
Gaudi::Utils::AlgContext cnt ( ctx , this ) ;
// Do not execute if one or more of the m_vetoObjs exist in TES
for( std::vector<std::string>::iterator it = m_vetoObjs.begin();
it != m_vetoObjs.end(); it++ ) {
if( exist<DataObject>(*it) ) {
debug() << *it << " found, skipping event " << endmsg;
return StatusCode::SUCCESS;
}
}
// Execute if m_requireObjs is empty
bool doIt = m_requireObjs.empty() ? true : false;
// Execute also if one or more of the m_requireObjs exist in TES
for( std::vector<std::string>::iterator it = m_requireObjs.begin();
it != m_requireObjs.end(); it++ ) {
if( exist<DataObject>(*it) ) {
doIt = true;
break;
}
}
if( doIt )
// execute the generic method:
return Algorithm::sysExecute() ;
else
return StatusCode::SUCCESS;
}
friend class AlgFactory< GaudiAlgorithm > [friend] |
Definition at line 98 of file GaudiAlgorithm.h.
SmartIF<INTupleSvc> GaudiAlgorithm::m_evtColSvc [mutable, private] |
Event Tag Collection Service.
Definition at line 551 of file GaudiAlgorithm.h.
std::vector<std::string> GaudiAlgorithm::m_requireObjs [private] |
process the event only if one or more of these objects are present in TES
Definition at line 555 of file GaudiAlgorithm.h.
std::vector<std::string> GaudiAlgorithm::m_vetoObjs [private] |
skip the event if any of these objects are present in TES
Definition at line 553 of file GaudiAlgorithm.h.