|
Gaudi Framework, version v23r1 |
| Home | Generated: Wed Feb 29 2012 |
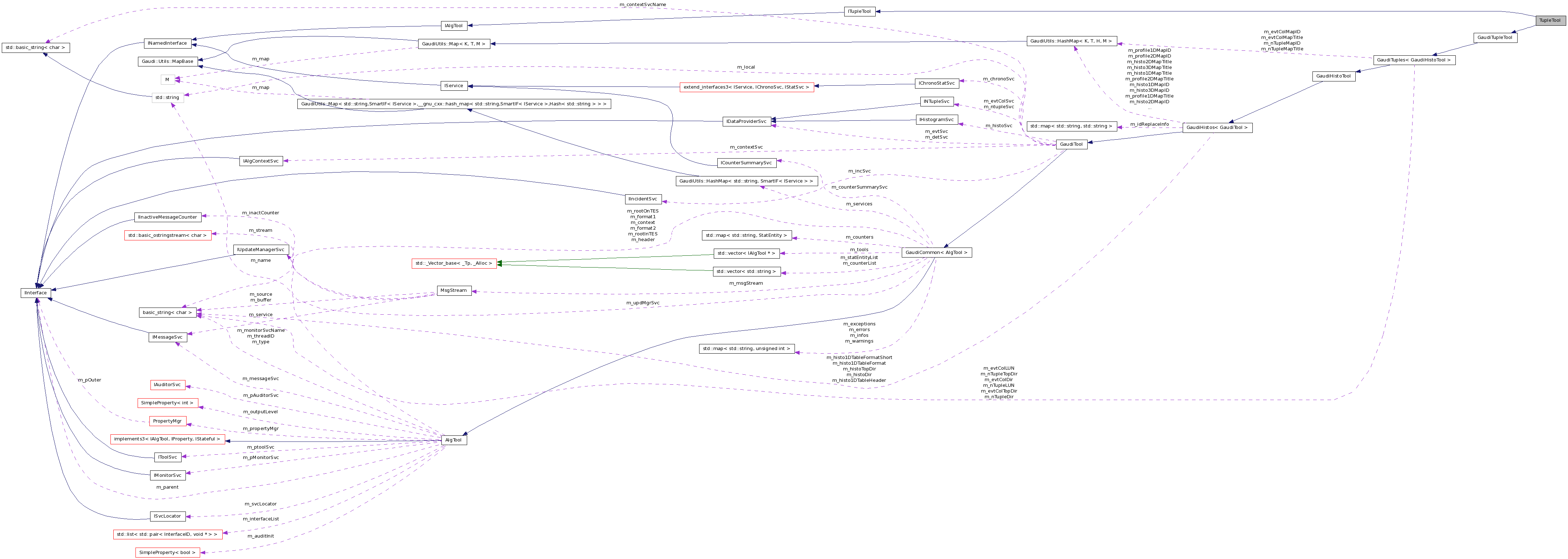
#include <components/TupleTool.h>


Public Types | |
| typedef Tuples::Tuple | Tuple |
| typedef GaudiAlg::TupleID | TupleID |
Public Member Functions | |
| TupleTool (const std::string &type, const std::string &name, const IInterface *parent) | |
| Standard constructor. | |
| virtual | ~TupleTool () |
| destructor: virtual and protected | |
| virtual Tuple | nTuple (const std::string &title, const CLID &clid=CLID_ColumnWiseTuple) const |
| get N-tuple object ( book on-demand ) with unique identidier | |
| virtual Tuple | nTuple (const TupleID &ID, const std::string &title="", const CLID &clid=CLID_ColumnWiseTuple) const |
| virtual Tuple | evtCol (const std::string &title, const CLID &clid=CLID_RowWiseTuple) const |
| virtual Tuple | evtCol (const TupleID &ID, const std::string &title="", const CLID &clid=CLID_RowWiseTuple) const |
Private Member Functions | |
| TupleTool () | |
| TupleTool (const TupleTool &) | |
| TupleTool & | operator= (const TupleTool &) |
Definition at line 20 of file TupleTool.h.
| typedef Tuples::Tuple TupleTool::Tuple |
Reimplemented from ITupleTool.
Definition at line 24 of file TupleTool.h.
| typedef GaudiAlg::TupleID TupleTool::TupleID |
Reimplemented from ITupleTool.
Definition at line 25 of file TupleTool.h.
| TupleTool::TupleTool | ( | const std::string & | type, |
| const std::string & | name, | ||
| const IInterface * | parent | ||
| ) |
Standard constructor.
| type | tool type (?) |
| name | tool name |
| parent | pointer to parent component |
Definition at line 37 of file TupleTool.cpp.
: GaudiTupleTool ( type, name , parent ) { declareInterface<ITupleTool>(this); }
| TupleTool::~TupleTool | ( | ) | [virtual] |
| TupleTool::TupleTool | ( | ) | [private] |
| TupleTool::TupleTool | ( | const TupleTool & | ) | [private] |
| virtual Tuple TupleTool::evtCol | ( | const std::string & | title, |
| const CLID & | clid = CLID_RowWiseTuple |
||
| ) | const [inline, virtual] |
Implements ITupleTool.
Definition at line 77 of file TupleTool.h.
{ return GaudiTupleTool::evtCol ( title , clid ) ; }
| virtual Tuple TupleTool::evtCol | ( | const TupleID & | ID, |
| const std::string & | title = "", |
||
| const CLID & | clid = CLID_RowWiseTuple |
||
| ) | const [inline, virtual] |
Implements ITupleTool.
Definition at line 82 of file TupleTool.h.
{ return GaudiTupleTool::evtCol ( ID , title , clid ) ; }
| virtual Tuple TupleTool::nTuple | ( | const TupleID & | ID, |
| const std::string & | title = "", |
||
| const CLID & | clid = CLID_ColumnWiseTuple |
||
| ) | const [inline, virtual] |
Implements ITupleTool.
Definition at line 71 of file TupleTool.h.
{ return GaudiTupleTool::nTuple ( ID , title , clid ) ; }
| virtual Tuple TupleTool::nTuple | ( | const std::string & | title, |
| const CLID & | clid = CLID_ColumnWiseTuple |
||
| ) | const [inline, virtual] |
get N-tuple object ( book on-demand ) with unique identidier
ITupleTool* tool = .. ; Tuple tuple = tool-> nTuple( 'My tuple' ) ; tuple->column( "A" , sin(0.1) ); tuple->column( "B" , cos(0.1) ); tuple->column( "C" , tan(0.1) ); tuple->write()
NTuple will be booked with automatically assigned numerical ID
| title | unique title for ntuple |
| clid | class identifier |
Implements ITupleTool.
Definition at line 65 of file TupleTool.h.
{ return GaudiTupleTool::nTuple ( title , clid ) ; }