|
Gaudi Framework, version v23r10 |
| Home | Generated: Mon Sep 30 2013 |
The interface implemented by the AlgTool base class. More...
#include <GaudiKernel/IAlgTool.h>


Public Member Functions | |
| DeclareInterfaceID (IAlgTool, 3, 0) | |
| InterfaceID. | |
| virtual | ~IAlgTool () |
| Virtual destructor. | |
| virtual const std::string & | type () const =0 |
| The type of an AlgTool, meaning the concrete AlgTool class. | |
| virtual const IInterface * | parent () const =0 |
| The parent of the concrete AlgTool. | |
| virtual StatusCode | configure ()=0 |
| Configuration (from OFFLINE to CONFIGURED). | |
| virtual StatusCode | initialize ()=0 |
| Initialization (from CONFIGURED to INITIALIZED). | |
| virtual StatusCode | start ()=0 |
| Start (from INITIALIZED to RUNNING). | |
| virtual StatusCode | stop ()=0 |
| Stop (from RUNNING to INITIALIZED). | |
| virtual StatusCode | finalize ()=0 |
| Finalize (from INITIALIZED to CONFIGURED). | |
| virtual StatusCode | terminate ()=0 |
| Initialization (from CONFIGURED to OFFLINE). | |
| virtual StatusCode | reinitialize ()=0 |
| Initialization (from INITIALIZED or RUNNING to INITIALIZED, via CONFIGURED). | |
| virtual StatusCode | restart ()=0 |
| Initialization (from RUNNING to RUNNING, via INITIALIZED). | |
| virtual Gaudi::StateMachine::State | FSMState () const =0 |
| Get the current state. | |
| virtual StatusCode | sysInitialize ()=0 |
| Initialization of the Tool. | |
| virtual StatusCode | sysStart ()=0 |
| Initialization of the Tool. | |
| virtual StatusCode | sysStop ()=0 |
| Initialization of the Tool. | |
| virtual StatusCode | sysFinalize ()=0 |
| Finalization of the Tool. | |
| virtual StatusCode | sysReinitialize ()=0 |
| Initialization of the Tool. | |
| virtual StatusCode | sysRestart ()=0 |
| Initialization of the Tool. | |
| virtual unsigned long | refCount () const =0 |
| Current number of reference counts. | |
Public Member Functions inherited from INamedInterface | |
| DeclareInterfaceID (INamedInterface, 1, 0) | |
| InterfaceID. | |
| virtual const std::string & | name () const =0 |
| Retrieve the name of the instance. | |
| virtual | ~INamedInterface () |
| Virtual destructor (always needed for abstract classes). | |
Public Member Functions inherited from IInterface | |
| virtual void * | i_cast (const InterfaceID &) const =0 |
| main cast function | |
| virtual std::vector< std::string > | getInterfaceNames () const =0 |
| Returns a vector of strings containing the names of all the implemented interfaces. | |
| virtual unsigned long | addRef ()=0 |
| Increment the reference count of Interface instance. | |
| virtual unsigned long | release ()=0 |
| Release Interface instance. | |
| virtual StatusCode | queryInterface (const InterfaceID &ti, void **pp)=0 |
| Set the void** to the pointer to the requested interface of the instance. | |
| virtual | ~IInterface () |
| Virtual destructor. | |
Additional Inherited Members | |
Public Types inherited from IInterface | |
| enum | Status { SUCCESS = 1, NO_INTERFACE, VERSMISMATCH, LAST_ERROR } |
| Return status. More... | |
| typedef Gaudi::InterfaceId < IInterface, 0, 0 > | iid |
| Interface ID. | |
| typedef mpl::set1< iid > | ext_iids |
| Extra interfaces. | |
Static Public Member Functions inherited from IInterface | |
| static const InterfaceID & | interfaceID () |
| Return an instance of InterfaceID identifying the interface. | |
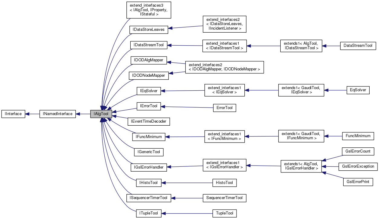
The interface implemented by the AlgTool base class.
Concrete tools, derived from the AlgTool based class are controlled via this interface.
Definition at line 23 of file IAlgTool.h.
|
inlinevirtual |
|
pure virtual |
Configuration (from OFFLINE to CONFIGURED).
| IAlgTool::DeclareInterfaceID | ( | IAlgTool | , |
| 3 | , | ||
| 0 | |||
| ) |
|
pure virtual |
Finalize (from INITIALIZED to CONFIGURED).
Implemented in FuncMinimum, SequencerTimerTool, DataStreamTool, EqSolver, and GslErrorCount.
|
pure virtual |
Get the current state.
|
pure virtual |
Initialization (from CONFIGURED to INITIALIZED).
Implemented in FuncMinimum, SequencerTimerTool, EqSolver, and DataStreamTool.
|
pure virtual |
|
pure virtual |
Current number of reference counts.
Avoids having to call addRef() + release() to get current refCount.
Implements IInterface.
|
pure virtual |
Initialization (from INITIALIZED or RUNNING to INITIALIZED, via CONFIGURED).
|
pure virtual |
Initialization (from RUNNING to RUNNING, via INITIALIZED).
|
pure virtual |
Start (from INITIALIZED to RUNNING).
|
pure virtual |
Stop (from RUNNING to INITIALIZED).
|
pure virtual |
Finalization of the Tool.
This method is called typically by the ToolSvc. For completeless this method is called before the tool is destructed.
|
pure virtual |
Initialization of the Tool.
This method is called typically by the ToolSvc. It allows to complete the initialization that could not be done with a simply a constructor.
|
pure virtual |
Initialization of the Tool.
This method is called typically by the ToolSvc. It allows to complete the initialization that could not be done with a simply a constructor.
|
pure virtual |
Initialization of the Tool.
This method is called typically by the ToolSvc. It allows to complete the initialization that could not be done with a simply a constructor.
|
pure virtual |
Initialization of the Tool.
This method is called typically by the ToolSvc. It allows to complete the initialization that could not be done with a simply a constructor.
|
pure virtual |
Initialization of the Tool.
This method is called typically by the ToolSvc. It allows to complete the initialization that could not be done with a simply a constructor.
|
pure virtual |
Initialization (from CONFIGURED to OFFLINE).
|
pure virtual |