|
Gaudi Framework, version v23r10 |
| Home | Generated: Mon Sep 30 2013 |
Default implementation of the IIncidentSvc interface. More...
#include <IncidentSvc.h>


Classes | |
| struct | Listener |
Public Types | |
| typedef std::list< Listener > | ListenerList |
| typedef GaudiUtils::HashMap < Gaudi::StringKey, ListenerList * > | ListenerMap |
Public Types inherited from extends1< Service, IIncidentSvc > | |
| typedef extends1 | base_class |
| Typedef to this class. | |
| typedef extend_interfaces1 < IIncidentSvc > | extend_interfaces_base |
| Typedef to the base of this class. | |
| typedef extend_interfaces_base::ext_iids | interfaces |
| MPL set of all the implemented interfaces. | |
Public Types inherited from extend_interfaces1< IIncidentSvc > | |
| typedef IIncidentSvc::iid::iids::type | ext_iids |
| MPL set of interfaces extended by this one. | |
Public Member Functions | |
| virtual StatusCode | initialize () |
| virtual StatusCode | finalize () |
| virtual void | addListener (IIncidentListener *lis, const std::string &type="", long priority=0, bool rethrow=false, bool singleShot=false) |
| Add listener. | |
| virtual void | removeListener (IIncidentListener *lis, const std::string &type="") |
| Remove listener. | |
| virtual void | fireIncident (const Incident &incident) |
| Fire an Incident. | |
| IncidentSvc (const std::string &name, ISvcLocator *svc) | |
| virtual | ~IncidentSvc () |
Public Member Functions inherited from extends1< Service, IIncidentSvc > | |
| extends1 (A1 a1, A2 a2, A3 a3) | |
| Templated constructor with 3 arguments. | |
| extends1 (A1 a1, A2 a2) | |
| Templated constructor with 2 arguments. | |
| extends1 (A1 a1) | |
| Templated constructor with 1 argument. | |
| extends1 () | |
| Default constructor. | |
| virtual void * | i_cast (const InterfaceID &tid) const |
| Implementation of IInterface::i_cast. | |
| virtual StatusCode | queryInterface (const InterfaceID &ti, void **pp) |
| Implementation of IInterface::queryInterface. | |
| virtual std::vector< std::string > | getInterfaceNames () const |
| Implementation of IInterface::getInterfaceNames. | |
| virtual | ~extends1 () |
| Virtual destructor. | |
Public Member Functions inherited from Service | |
| virtual unsigned long | release () |
| Release Interface instance. | |
| virtual const std::string & | name () const |
| Retrieve name of the service. | |
| virtual StatusCode | configure () |
| virtual StatusCode | start () |
| virtual StatusCode | stop () |
| virtual StatusCode | terminate () |
| virtual Gaudi::StateMachine::State | FSMState () const |
| virtual Gaudi::StateMachine::State | targetFSMState () const |
| virtual StatusCode | reinitialize () |
| virtual StatusCode | restart () |
| virtual StatusCode | sysInitialize () |
| Initialize Service. | |
| virtual StatusCode | sysStart () |
| Initialize Service. | |
| virtual StatusCode | sysStop () |
| Initialize Service. | |
| virtual StatusCode | sysFinalize () |
| Finalize Service. | |
| virtual StatusCode | sysReinitialize () |
| Re-initialize the Service. | |
| virtual StatusCode | sysRestart () |
| Re-initialize the Service. | |
| virtual StatusCode | setProperty (const Property &p) |
| virtual StatusCode | setProperty (const std::string &s) |
| virtual StatusCode | setProperty (const std::string &n, const std::string &v) |
| virtual StatusCode | getProperty (Property *p) const |
| virtual const Property & | getProperty (const std::string &name) const |
| virtual StatusCode | getProperty (const std::string &n, std::string &v) const |
| virtual const std::vector < Property * > & | getProperties () const |
| template<class TYPE > | |
| StatusCode | setProperty (const std::string &name, const TYPE &value) |
| set the property form the value | |
| Service (const std::string &name, ISvcLocator *svcloc) | |
| Standard Constructor. | |
| SmartIF< ISvcLocator > & | serviceLocator () const |
| Retrieve pointer to service locator. | |
| StatusCode | setProperties () |
| Method for setting declared properties to the values specified for the job. | |
| template<class T > | |
| StatusCode | service (const std::string &name, const T *&psvc, bool createIf=true) const |
| Access a service by name, creating it if it doesn't already exist. | |
| template<class T > | |
| StatusCode | service (const std::string &name, T *&psvc, bool createIf=true) const |
| template<class T > | |
| StatusCode | service (const std::string &svcType, const std::string &svcName, T *&psvc) const |
| Access a service by name and type, creating it if it doesn't already exist. | |
| template<class T > | |
| Property * | declareProperty (const std::string &name, T &property, const std::string &doc="none") const |
| Declare the named property. | |
| Property * | declareRemoteProperty (const std::string &name, IProperty *rsvc, const std::string &rname="") const |
| Declare remote named properties. | |
| SmartIF< IAuditorSvc > & | auditorSvc () const |
| The standard auditor service.May not be invoked before sysInitialize() has been invoked. | |
Public Member Functions inherited from CommonMessaging< implements3< IService, IProperty, IStateful > > | |
| CommonMessaging (const A1 &a1, const A2 &a2, const A3 &a3) | |
| Templated constructor with 3 arguments. | |
| CommonMessaging (const A1 &a1, const A2 &a2) | |
| Templated constructor with 2 arguments. | |
| CommonMessaging (const A1 &a1) | |
| Templated constructor with 1 argument. | |
| CommonMessaging () | |
| Default constructor. | |
| virtual | ~CommonMessaging () |
| Virtual destructor. | |
| SmartIF< IMessageSvc > & | msgSvc () const |
| The standard message service. | |
| MsgStream & | msgStream () const |
| Return an uninitialized MsgStream. | |
| MsgStream & | msgStream (const MSG::Level level) const |
| Predefined configurable message stream for the efficient printouts. | |
| MsgStream & | always () const |
| shortcut for the method msgStream(MSG::ALWAYS) | |
| MsgStream & | fatal () const |
| shortcut for the method msgStream(MSG::FATAL) | |
| MsgStream & | err () const |
| shortcut for the method msgStream(MSG::ERROR) | |
| MsgStream & | error () const |
| shortcut for the method msgStream(MSG::ERROR) | |
| MsgStream & | warning () const |
| shortcut for the method msgStream(MSG::WARNING) | |
| MsgStream & | info () const |
| shortcut for the method msgStream(MSG::INFO) | |
| MsgStream & | debug () const |
| shortcut for the method msgStream(MSG::DEBUG) | |
| MsgStream & | verbose () const |
| shortcut for the method msgStream(MSG::VERBOSE) | |
| MsgStream & | msg () const |
| shortcut for the method msgStream(MSG::INFO) | |
| MSG::Level | msgLevel () const |
| get the output level from the embedded MsgStream | |
| bool | msgLevel (MSG::Level lvl) const |
| get the output level from the embedded MsgStream | |
Public Member Functions inherited from extend_interfaces1< IIncidentSvc > | |
| virtual | ~extend_interfaces1 () |
| Virtual destructor. | |
Public Member Functions inherited from IIncidentSvc | |
| DeclareInterfaceID (IIncidentSvc, 2, 0) | |
| InterfaceID. | |
Public Member Functions inherited from IInterface | |
| virtual unsigned long | addRef ()=0 |
| Increment the reference count of Interface instance. | |
| virtual unsigned long | release ()=0 |
| Release Interface instance. | |
| virtual unsigned long | refCount () const =0 |
| Current reference count. | |
| virtual | ~IInterface () |
| Virtual destructor. | |
Private Member Functions | |
| void | i_fireIncident (const Incident &incident, const std::string &type) |
| Internal function to allow incidents listening to all events. | |
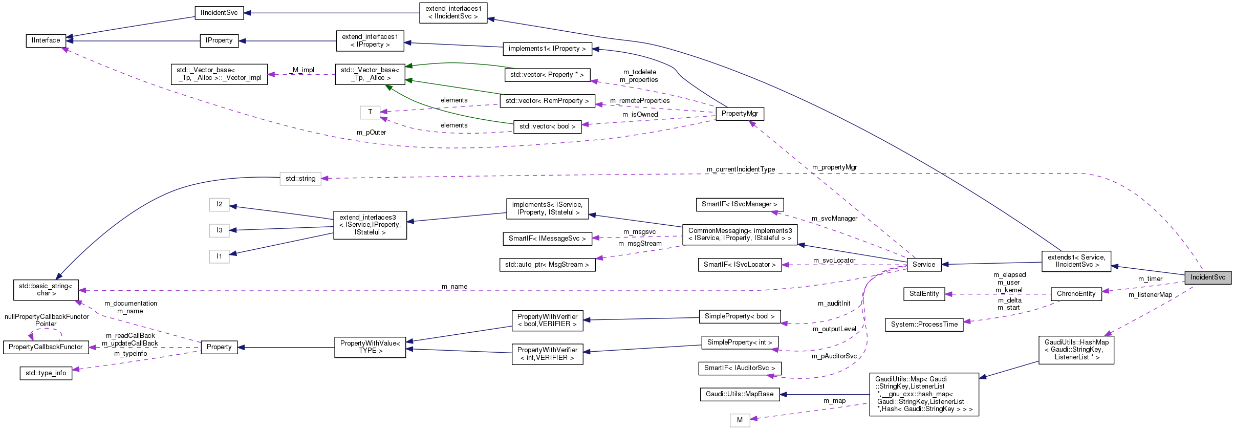
Private Attributes | |
| ListenerMap | m_listenerMap |
| List of auditor names. | |
| const std::string * | m_currentIncidentType |
| Incident being fired. | |
| boost::recursive_mutex | m_listenerMapMutex |
| Mutex to synchronize access to m_listenerMap. | |
| ChronoEntity | m_timer |
| timer & it's lock | |
| bool | m_timerLock |
Additional Inherited Members | |
Static Public Member Functions inherited from IInterface | |
| static const InterfaceID & | interfaceID () |
| Return an instance of InterfaceID identifying the interface. | |
Protected Member Functions inherited from Service | |
| virtual | ~Service () |
| Standard Destructor. | |
| int | outputLevel () const |
get the Service's output level | |
Protected Attributes inherited from Service | |
| IntegerProperty | m_outputLevel |
| Service output level. | |
| Gaudi::StateMachine::State | m_state |
| Service state. | |
| Gaudi::StateMachine::State | m_targetState |
| Service state. | |
Default implementation of the IIncidentSvc interface.
This implementation is thread-safe with the following features:
Definition at line 37 of file IncidentSvc.h.
| typedef std::list<Listener> IncidentSvc::ListenerList |
Definition at line 55 of file IncidentSvc.h.
Definition at line 57 of file IncidentSvc.h.
| IncidentSvc::IncidentSvc | ( | const std::string & | name, |
| ISvcLocator * | svc | ||
| ) |
Definition at line 51 of file IncidentSvc.cpp.
|
virtual |
Definition at line 58 of file IncidentSvc.cpp.
|
virtual |
Add listener.
Implements IIncidentSvc.
Definition at line 107 of file IncidentSvc.cpp.
|
virtual |
Reimplemented from Service.
Definition at line 92 of file IncidentSvc.cpp.
|
virtual |
Fire an Incident.
| Incident | being fired |
Implements IIncidentSvc.
Definition at line 284 of file IncidentSvc.cpp.
|
private |
Internal function to allow incidents listening to all events.
Definition at line 212 of file IncidentSvc.cpp.
|
virtual |
Reimplemented from Service.
Definition at line 71 of file IncidentSvc.cpp.
|
virtual |
Remove listener.
Implements IIncidentSvc.
Definition at line 143 of file IncidentSvc.cpp.
|
private |
Incident being fired.
It is used to know if we can safely remove a listener or we have to schedule its removal for later.
Definition at line 94 of file IncidentSvc.h.
|
private |
List of auditor names.
Definition at line 90 of file IncidentSvc.h.
|
private |
Mutex to synchronize access to m_listenerMap.
Definition at line 97 of file IncidentSvc.h.
|
mutableprivate |
timer & it's lock
Definition at line 100 of file IncidentSvc.h.
|
mutableprivate |
Definition at line 101 of file IncidentSvc.h.