Gaudi Framework, version v23r10

Home   Generated: Mon Sep 30 2013
 All Classes Namespaces Files Functions Variables Typedefs Enumerations Enumerator Properties Friends Macros Groups Pages
Public Member Functions | Public Attributes | List of all members
SmartDataPtr< TYPE > Class Template Reference

A small class used to access easily (and efficiently) data items residing in data stores. More...

#include <SmartDataPtr.h>

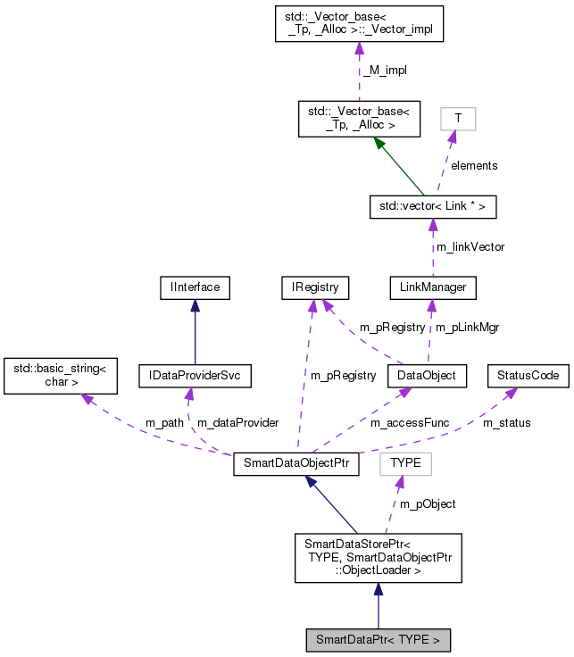
Inheritance diagram for SmartDataPtr< TYPE >:
Inheritance graph
[legend]
Collaboration diagram for SmartDataPtr< TYPE >:
Collaboration graph
[legend]

Public Member Functions

 SmartDataPtr (IDataProviderSvc *pService, const std::string &fullPath)
 Standard constructor: Construct an SmartDataPtr instance which is able to connect to a DataObject instance which is identified by its parent object and the path relative to the parent.
 
 SmartDataPtr (IDataProviderSvc *pService, IRegistry *pDirectory)
 Standard constructor: Construct an SmartDataPtr instance which is able to connect to a DataObject instance which is identified by its directory entry.
 
 SmartDataPtr (IDataProviderSvc *pService, DataObject *pObject, const std::string &path)
 Standard constructor: Construct an SmartDataPtr instance which is able to connect to a DataObject instance which is identified by its parent object and the path relative to the parent.
 
 SmartDataPtr (SmartDataObjectPtr &refObject, IRegistry *pDirectory)
 Standard constructor: Construct an SmartDataPtr instance which is able to connect to a DataObject instance which is identified by its parent object and the path relative to the parent.
 
 SmartDataPtr (SmartDataObjectPtr &refObject, const std::string &path)
 Standard constructor: Construct an SmartDataPtr instance which is able to connect to a DataObject instance which is identified by its parent object and the path relative to the parent.
 
 SmartDataPtr (const SmartDataObjectPtr &copy)
 Copy constructor: Construct an copy of a SmartDataPtr instance.
 
virtual ~SmartDataPtr ()
 Standard destructor.
 
template<class OTHER >
SmartDataPtroperator= (OTHER *pObj)
 Automatic conversion to data type.
 
template<class OTHER >
SmartDataPtroperator= (const OTHER *pObj)
 Automatic conversion to data type.
 
- Public Member Functions inherited from SmartDataStorePtr< TYPE, SmartDataObjectPtr::ObjectLoader >
 SmartDataStorePtr (IDataProviderSvc *pService, IRegistry *pRegistry, const std::string &path)
 Standard constructor: Construct an SmartDataStorePtr instance which is able to connect to a DataObject instance which is identified by its directory entry.
 
 SmartDataStorePtr (const SmartDataObjectPtr &copy)
 Copy constructor: Construct an copy of a SmartDataStorePtr instance.
 
virtual ~SmartDataStorePtr ()
 Standard Destructor.
 
SmartDataStorePtroperator= (DataObject *pObj)
 Automatic conversion to data type.
 
SmartDataStorePtroperator= (const DataObject *pObj)
 Automatic conversion to data type.
 
SmartDataStorePtroperator= (const SmartDataObjectPtr &copy)
 unhides assignment operator of base class
 
TYPE * ptr ()
 Automatic conversion to data type.
 
TYPE * operator-> ()
 Dereference operator: the heart of the smart pointer.
 
TYPE & operator* ()
 Dereference operator: the heart of the smart pointer.
 
 operator TYPE * ()
 Automatic conversion to data type.
 
 operator TYPE & ()
 Automatic conversion to data type.
 
 operator int ()
 operator int for statements like: if ( SmartDataStorePtr<XXX>(...) ) {}
 
bool operator! ()
 operator ! for statements like: if ( !SmartDataStorePtr<XXX>(...) ) {}
 
TYPE * accessTypeSafeData ()
 Internal type safe accessor to data.
 
- Public Member Functions inherited from SmartDataObjectPtr
 SmartDataObjectPtr (AccessFunction access, IDataProviderSvc *pService, IRegistry *pDir, const std::string &path)
 Standard constructor: Construct an SmartDataObjectPtr instance.
 
 SmartDataObjectPtr (const SmartDataObjectPtr &copy)
 Copy constructor: Construct an copy of a SmartDataStorePtr instance.
 
virtual ~SmartDataObjectPtr ()
 Standard Destructor.
 
 operator IRegistry * ()
 Automatic conversion to data directory.
 
const std::stringpath () const
 Path name.
 
IRegistrydirectory ()
 Access to data directory.
 
void setService (IDataProviderSvc *svc)
 Assign data service.
 
IDataProviderSvcservice ()
 Retrieve data service.
 
StatusCode getLastError () const
 Access to potential errors during data accesses.
 
DataObjectaccessData ()
 Static Object retrieval method: must call specific function.
 
DataObjectretrieveObject ()
 Object retrieve method.
 
DataObjectfindObject ()
 Object find method.
 
DataObjectupdateObject ()
 Object update method.
 

Public Attributes

using operator = typedef
 

Additional Inherited Members

- Public Types inherited from SmartDataObjectPtr
typedef DataObject *(* AccessFunction )(SmartDataObjectPtr *ptr)
 
- Static Public Member Functions inherited from SmartDataObjectPtr
static DataObjectretrieve (SmartDataObjectPtr *ptr)
 Static Object retrieval method.
 
static DataObjectfind (SmartDataObjectPtr *ptr)
 Static Object find method.
 
static DataObjectupdate (SmartDataObjectPtr *ptr)
 Static Object update method.
 
- Protected Member Functions inherited from SmartDataObjectPtr
StatusCode find (IRegistry *pDirectory, const std::string &path, DataObject *&refpObject)
 Find the specified object from the data store.
 
StatusCode find (const std::string &fullPath, DataObject *&refpObject)
 Find the specified object from the data store.
 
StatusCode retrieve (IRegistry *pDirectory, const std::string &path, DataObject *&refpObject)
 Retrieve the specified object from the data store.
 
StatusCode retrieve (const std::string &fullPath, DataObject *&refpObject)
 Retrieve the specified object from the data store.
 
StatusCode update (IRegistry *pDirectory)
 Update the specified object from the data store.
 
StatusCode update (const std::string &fullPath)
 Update the specified object from the data store.
 
- Protected Attributes inherited from SmartDataStorePtr< TYPE, SmartDataObjectPtr::ObjectLoader >
TYPE * m_pObject
 Pointer to data store object.
 

Detailed Description

template<class TYPE>
class SmartDataPtr< TYPE >

A small class used to access easily (and efficiently) data items residing in data stores.

The class constructors take several arguments neccessary to be passed tyo the data services in order to automatically load objects in case they are not yet loaded. This is achieved through a smart pointer mechanism i.e. by overloading the operator->() at dereferencing time the the object will be requested from the store.

The SmartDataPtr is meant to be "short living". It only makes sense to keep an object instance within e.g. the scope of one method. "long living" instances do not make sense and in the contrary would be harmful, because the information passed during construction to would be invalid and returned object pointers would actually point to hyperspace.

The intrinsic functionality, wether the object will be retrieved or loaded from the data store is defined by the LOADER::.

Base Class: SmartDataStorePtr

Author
M.Frank
Version
1.0

Definition at line 46 of file SmartDataPtr.h.

Constructor & Destructor Documentation

template<class TYPE>
SmartDataPtr< TYPE >::SmartDataPtr ( IDataProviderSvc pService,
const std::string fullPath 
)
inline

Standard constructor: Construct an SmartDataPtr instance which is able to connect to a DataObject instance which is identified by its parent object and the path relative to the parent.

Parameters
pServicePointer to the data service interface which should be used to load the object.
fullPathFull path leading to the data object.

Definition at line 64 of file SmartDataPtr.h.

template<class TYPE>
SmartDataPtr< TYPE >::SmartDataPtr ( IDataProviderSvc pService,
IRegistry pDirectory 
)
inline

Standard constructor: Construct an SmartDataPtr instance which is able to connect to a DataObject instance which is identified by its directory entry.

                      FASTEST ACCESS TO THE DATA STORE ***
Parameters
pServicePointer to the data service interface which should be used to load the object.
pDirectoryPointer to the data directory entry.

Definition at line 77 of file SmartDataPtr.h.

template<class TYPE>
SmartDataPtr< TYPE >::SmartDataPtr ( IDataProviderSvc pService,
DataObject pObject,
const std::string path 
)
inline

Standard constructor: Construct an SmartDataPtr instance which is able to connect to a DataObject instance which is identified by its parent object and the path relative to the parent.

                  The path is meant to address only ONE level,
                  multiple path layers are invalid.
Parameters
pServicePointer to the data service interface which should be used to load the object.
pObjectPointer to the parent object.
pathPath to the data object relative to the parent object.

Definition at line 93 of file SmartDataPtr.h.

{
if ( 0 != pObject ) {
this->m_pRegistry = pObject->registry();
}
}
template<class TYPE>
SmartDataPtr< TYPE >::SmartDataPtr ( SmartDataObjectPtr refObject,
IRegistry pDirectory 
)
inline

Standard constructor: Construct an SmartDataPtr instance which is able to connect to a DataObject instance which is identified by its parent object and the path relative to the parent.

                  The path is meant to address only ONE level,
                  multiple path layers are invalid.
Parameters
refObjectSmart Pointer to the parent object.
pDirectoryPointer to the data directory entry.

Definition at line 110 of file SmartDataPtr.h.

template<class TYPE>
SmartDataPtr< TYPE >::SmartDataPtr ( SmartDataObjectPtr refObject,
const std::string path 
)
inline

Standard constructor: Construct an SmartDataPtr instance which is able to connect to a DataObject instance which is identified by its parent object and the path relative to the parent.

                  The path is meant to address only ONE level,
                  multiple path layers are invalid.
Parameters
refObjectSmart Pointer to the parent object.
pathPath to the data object relative to the parent object.

Definition at line 124 of file SmartDataPtr.h.

template<class TYPE>
SmartDataPtr< TYPE >::SmartDataPtr ( const SmartDataObjectPtr copy)
inline

Copy constructor: Construct an copy of a SmartDataPtr instance.

Parameters
copyCopy Smart Pointer to object.

Definition at line 132 of file SmartDataPtr.h.

template<class TYPE>
virtual SmartDataPtr< TYPE >::~SmartDataPtr ( )
inlinevirtual

Standard destructor.

Definition at line 139 of file SmartDataPtr.h.

{
}

Member Function Documentation

template<class TYPE>
template<class OTHER >
SmartDataPtr& SmartDataPtr< TYPE >::operator= ( OTHER *  pObj)
inline

Automatic conversion to data type.

Definition at line 144 of file SmartDataPtr.h.

{
this->m_pObject = dynamic_cast<TYPE*>(pObj);
return *this;
}
template<class TYPE>
template<class OTHER >
SmartDataPtr& SmartDataPtr< TYPE >::operator= ( const OTHER *  pObj)
inline

Automatic conversion to data type.

Definition at line 151 of file SmartDataPtr.h.

{
this->m_pObject = dynamic_cast<TYPE*>(const_cast<OTHER*>(pObj));
return *this;
}

Member Data Documentation

template<class TYPE>
using SmartDataPtr< TYPE >::operator =

Definition at line 54 of file SmartDataPtr.h.


The documentation for this class was generated from the following file:

Generated at Mon Sep 30 2013 14:52:04 for Gaudi Framework, version v23r10 by Doxygen version 1.8.2 written by Dimitri van Heesch, © 1997-2004