|
Gaudi Framework, version v23r2 |
| Home | Generated: Thu Jun 28 2012 |
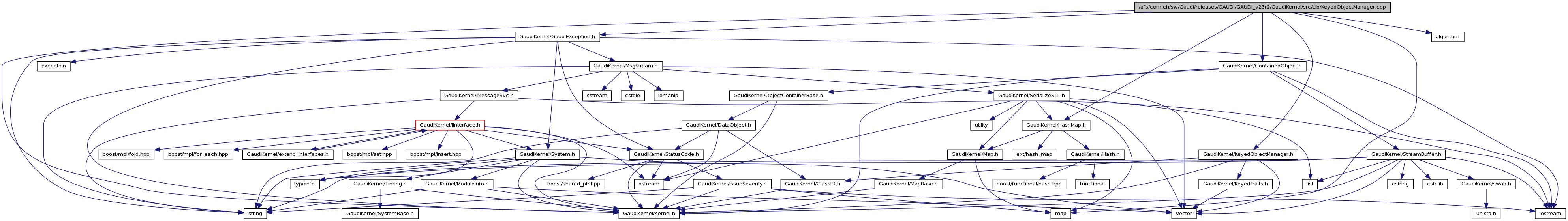
#include "GaudiKernel/Kernel.h"#include "GaudiKernel/GaudiException.h"#include "GaudiKernel/ContainedObject.h"#include "GaudiKernel/KeyedObjectManager.h"#include <algorithm>#include <map>#include "GaudiKernel/HashMap.h"
Go to the source code of this file.
Classes | |
| struct | Containers::hashmap |
| struct | Containers::map |
| struct | Containers::array |
| struct | Containers::array::decrement |
| struct | Containers::vector |
| class | Containers::find< CONT > |
Namespaces | |
| namespace | Containers |
Containers namespace. | |
Typedefs | |
| typedef Containers::array | __A |
| typedef Containers::vector | __V |
| typedef Containers::array __A |
Definition at line 342 of file KeyedObjectManager.cpp.
| typedef Containers::vector __V |
Definition at line 578 of file KeyedObjectManager.cpp.