Gaudi Framework, version v23r2

Home   Generated: Thu Jun 28 2012
Public Types | Public Member Functions | Static Public Member Functions | Private Attributes

AlgorithmHistory Class Reference

AlgorithmHistory class definition. More...

#include <AlgorithmHistory.h>

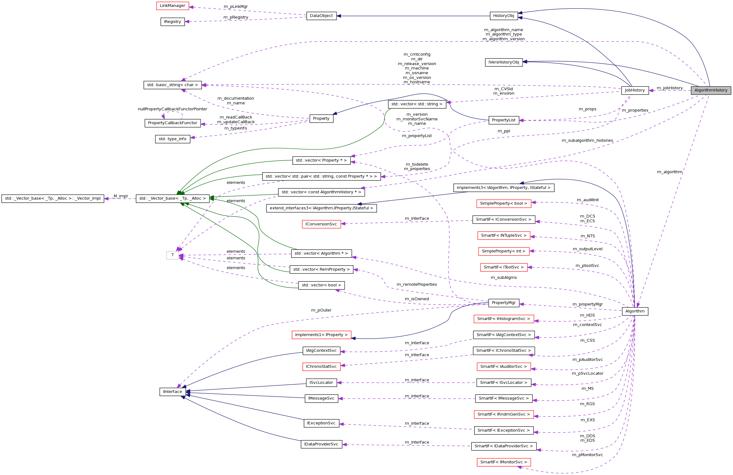
Inheritance diagram for AlgorithmHistory:
Inheritance graph
[legend]
Collaboration diagram for AlgorithmHistory:
Collaboration graph
[legend]

List of all members.

Public Types

typedef std::vector< const
AlgorithmHistory * > 
HistoryList

Public Member Functions

 AlgorithmHistory (const Algorithm &alg, const JobHistory *job)
 AlgorithmHistory (const std::string &algVersion, const std::string &algName, const std::string &algType, const PropertyList &props, const HistoryList &subHists)
virtual ~AlgorithmHistory ()
virtual const CLIDclID () const
 Retrieve reference to class definition structure.
const std::stringalgorithm_type () const
const std::stringalgorithm_version () const
const std::stringalgorithm_name () const
const Algorithmalgorithm () const
const PropertyListproperties () const
const HistoryListsubalgorithm_histories () const
const JobHistoryjobHistory () const
void dump (std::ostream &, const bool isXML=false, int indent=0) const
const std::stringname () const
const std::stringtype () const
const std::stringversion () const

Static Public Member Functions

static const CLIDclassID ()
 Retrieve reference to class definition structure (static access)

Private Attributes

std::string m_algorithm_type
std::string m_algorithm_version
std::string m_algorithm_name
const Algorithmm_algorithm
PropertyList m_properties
HistoryList m_subalgorithm_histories
const JobHistorym_jobHistory

Detailed Description

AlgorithmHistory class definition.

Author:
: Charles Leggett

Definition at line 29 of file AlgorithmHistory.h.


Member Typedef Documentation

Definition at line 34 of file AlgorithmHistory.h.


Constructor & Destructor Documentation

AlgorithmHistory::AlgorithmHistory ( const Algorithm alg,
const JobHistory job 
) [explicit]

Definition at line 32 of file AlgorithmHistory.cpp.

AlgorithmHistory::AlgorithmHistory ( const std::string algVersion,
const std::string algName,
const std::string algType,
const PropertyList props,
const HistoryList subHists 
) [explicit]
AlgorithmHistory::~AlgorithmHistory (  ) [virtual]

Definition at line 68 of file AlgorithmHistory.cpp.

                                    {
  for ( HistoryList::const_iterator
        iphist=m_subalgorithm_histories.begin();
        iphist!=m_subalgorithm_histories.end(); ++iphist ) {
    delete *iphist;
  }
}

Member Function Documentation

const Algorithm* AlgorithmHistory::algorithm (  ) const [inline]

Definition at line 87 of file AlgorithmHistory.h.

{ return m_algorithm; }
const std::string& AlgorithmHistory::algorithm_name (  ) const [inline]

Definition at line 84 of file AlgorithmHistory.h.

{ return m_algorithm_name; }
const std::string& AlgorithmHistory::algorithm_type (  ) const [inline]

Definition at line 78 of file AlgorithmHistory.h.

{ return m_algorithm_type; }
const std::string& AlgorithmHistory::algorithm_version (  ) const [inline]

Definition at line 81 of file AlgorithmHistory.h.

{ return m_algorithm_version; }
const CLID & AlgorithmHistory::classID (  ) [static]

Retrieve reference to class definition structure (static access)

Retrieve Pointer to class definition structure.

Reimplemented from HistoryObj.

Definition at line 79 of file AlgorithmHistory.cpp.

                          {

  static CLID CLID_AlgorithmHistory = 56809101;  //from `clid AlgorithmHistory`
  return CLID_AlgorithmHistory;

}
virtual const CLID& AlgorithmHistory::clID (  ) const [inline, virtual]

Retrieve reference to class definition structure.

Retrieve Pointer to class definition structure.

Reimplemented from HistoryObj.

Definition at line 74 of file AlgorithmHistory.h.

{ return classID(); }
void AlgorithmHistory::dump ( std::ostream ost,
const bool  isXML = false,
int  indent = 0 
) const [virtual]

Implements HistoryObj.

Definition at line 89 of file AlgorithmHistory.cpp.

                                                                       {

  if (!isXML) {
    ost << "Type: " << algorithm_type() << endl;
    ost << "Name: " << algorithm_name() << endl;
    ost << "Version: " << algorithm_version() << endl;
    // Properties.
    ost << "Properties: [" << endl;;
    for ( AlgorithmHistory::PropertyList::const_iterator
            ipprop=properties().begin();
          ipprop!=properties().end(); ++ipprop ) {
      const Property& prop = **ipprop;
      prop.fillStream(ost);
      ost << endl;
    }
    ost << "]" << endl;
    // Subalgorithms.
    if ( subalgorithm_histories().size() == 0 ) {
      ost << "No subalgorithms.";
    } else {
      ost << "Subalgorithms: {" << endl;
      for ( AlgorithmHistory::HistoryList::const_iterator
              iphist=subalgorithm_histories().begin();
            iphist!=subalgorithm_histories().end(); ++iphist ) {
        if ( iphist==subalgorithm_histories().begin() ) {
          ost << "----------" << endl;
        }
        ost << **iphist << endl;
        ost << "----------" << endl;
      }
      ost << "}";
    }
  } else {
    ind += 2;
    indent(ost,ind);
    ost << "<COMPONENT name=\"" << algorithm_name() 
        << "\" class=\"" << convert_string(algorithm_type()) 
        << "\" version=\"" << algorithm_version() 
        << "\">" << std::endl;

    for ( AlgorithmHistory::PropertyList::const_iterator
            ipprop=properties().begin();
          ipprop!=properties().end(); ++ipprop ) {
      const Property& prop = **ipprop;
      indent(ost,ind+2);
      ost << "<PROPERTY name=\"" << prop.name() 
          << "\" value=\"" << convert_string(prop.toString()) 
          << "\" documentation=\"" << convert_string(prop.documentation())
          << "\">" << std::endl;
    }

    // Subalgs
    if ( subalgorithm_histories().size() != 0 ) {
      for ( AlgorithmHistory::HistoryList::const_iterator
              iphist=subalgorithm_histories().begin();
            iphist!=subalgorithm_histories().end(); ++iphist ) {
        (*iphist)->dump(ost,isXML,ind+2);
      }

    }

    indent(ost,ind);
    ost << "</COMPONENT>" << std::endl;
 
    
    


  }
}
const JobHistory* AlgorithmHistory::jobHistory (  ) const [inline]

Definition at line 97 of file AlgorithmHistory.h.

{ return m_jobHistory; }
const std::string& AlgorithmHistory::name (  ) const [inline, virtual]

Implements IVersHistoryObj.

Definition at line 102 of file AlgorithmHistory.h.

{ return algorithm_name(); }
const PropertyList& AlgorithmHistory::properties (  ) const [inline, virtual]

Implements IVersHistoryObj.

Definition at line 90 of file AlgorithmHistory.h.

{ return m_properties; }
const HistoryList& AlgorithmHistory::subalgorithm_histories (  ) const [inline]

Definition at line 93 of file AlgorithmHistory.h.

const std::string& AlgorithmHistory::type (  ) const [inline, virtual]

Implements IVersHistoryObj.

Definition at line 103 of file AlgorithmHistory.h.

{ return algorithm_type(); }
const std::string& AlgorithmHistory::version (  ) const [inline, virtual]

Implements IVersHistoryObj.

Definition at line 104 of file AlgorithmHistory.h.

{ return algorithm_version(); }

Member Data Documentation

Definition at line 48 of file AlgorithmHistory.h.

Definition at line 45 of file AlgorithmHistory.h.

Definition at line 39 of file AlgorithmHistory.h.

Definition at line 42 of file AlgorithmHistory.h.

Definition at line 57 of file AlgorithmHistory.h.

Definition at line 51 of file AlgorithmHistory.h.

Definition at line 54 of file AlgorithmHistory.h.


The documentation for this class was generated from the following files:
 All Classes Namespaces Files Functions Variables Typedefs Enumerations Enumerator Properties Friends Defines

Generated at Thu Jun 28 2012 23:27:34 for Gaudi Framework, version v23r2 by Doxygen version 1.7.2 written by Dimitri van Heesch, © 1997-2004