|
Gaudi Framework, version v23r2p1 |
| Home | Generated: Fri Jun 29 2012 |


Public Member Functions | |
| PartitionSwitchTool (CSTR typ, CSTR nam, const IInterface *parent) | |
| Standard constructor. | |
| virtual | ~PartitionSwitchTool () |
| Standard destructor. | |
| virtual STATUS | initialize () |
| Initialize. | |
| virtual STATUS | finalize () |
| Finalize. | |
| void | _check (STATUS sc, CSTR msg) const |
| virtual STATUS | create (CSTR nam, CSTR typ) |
| Create a partition object. The name identifies the partition uniquely. | |
| virtual STATUS | create (CSTR nam, CSTR typ, IInterface *&pPartition) |
| Create a partition object. The name identifies the partition uniquely. | |
| virtual STATUS | drop (CSTR nam) |
| Drop a partition object. The name identifies the partition uniquely. | |
| virtual STATUS | drop (IInterface *pPartition) |
| Drop a partition object. The name identifies the partition uniquely. | |
| virtual STATUS | activate (CSTR nam) |
| Activate a partition object. The name identifies the partition uniquely. | |
| virtual STATUS | activate (IInterface *pPartition) |
| Activate a partition object. | |
| virtual STATUS | get (CSTR nam, IInterface *&pPartition) const |
| Access a partition object. The name identifies the partition uniquely. | |
| virtual STATUS | activePartition (std::string &nam, IInterface *&pPartition) const |
| Access the active partition object. | |
Private Types | |
| typedef const std::string & | CSTR |
| typedef StatusCode | STATUS |
Private Attributes | |
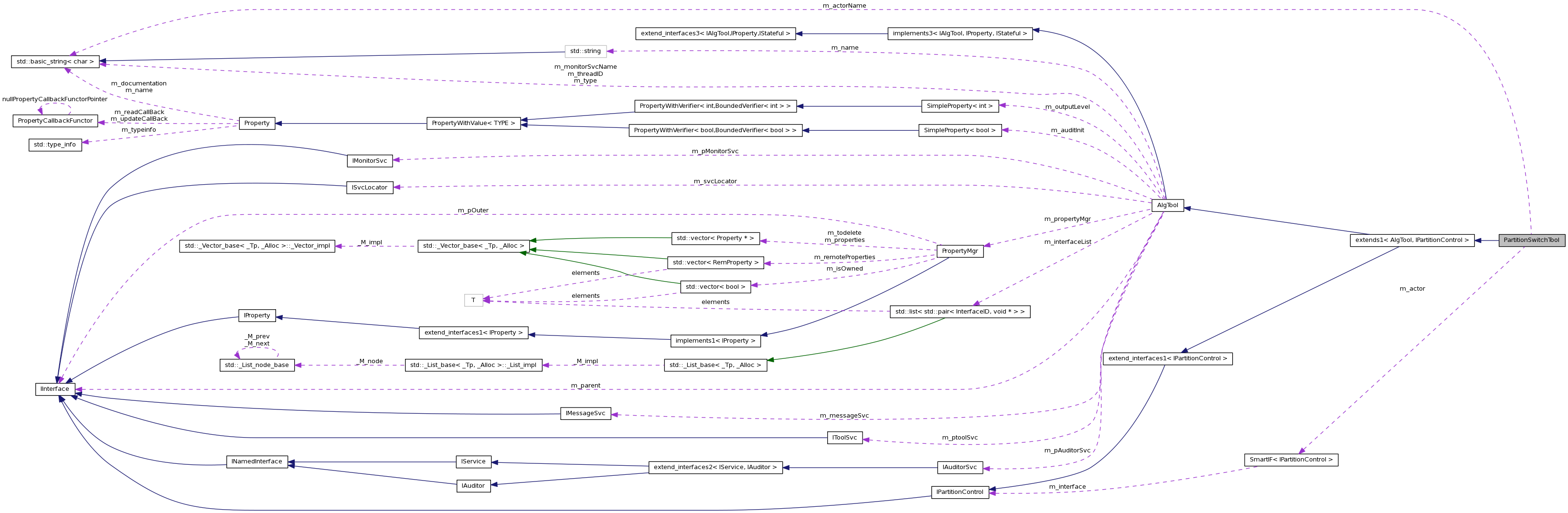
| std::string | m_actorName |
| Job option to set the multi-service name. | |
| SmartIF< IPartitionControl > | m_actor |
| reference to Partition Controller | |
Definition at line 16 of file PartitionSwitchTool.cpp.
typedef const std::string& PartitionSwitchTool::CSTR [private] |
Definition at line 18 of file PartitionSwitchTool.cpp.
typedef StatusCode PartitionSwitchTool::STATUS [private] |
Definition at line 19 of file PartitionSwitchTool.cpp.
| PartitionSwitchTool::PartitionSwitchTool | ( | CSTR | typ, |
| CSTR | nam, | ||
| const IInterface * | parent | ||
| ) | [inline] |
Standard constructor.
Definition at line 31 of file PartitionSwitchTool.cpp.
: base_class(typ, nam , parent) { declareProperty("Actor", m_actorName = "EventDataService"); }
| virtual PartitionSwitchTool::~PartitionSwitchTool | ( | ) | [inline, virtual] |
Activate a partition object. The name identifies the partition uniquely.
Definition at line 94 of file PartitionSwitchTool.cpp.
| virtual STATUS PartitionSwitchTool::activate | ( | IInterface * | pPartition ) | [inline, virtual] |
Activate a partition object.
Implements IPartitionControl.
Definition at line 99 of file PartitionSwitchTool.cpp.
| virtual STATUS PartitionSwitchTool::activePartition | ( | std::string & | nam, |
| IInterface *& | pPartition | ||
| ) | const [inline, virtual] |
Access the active partition object.
Implements IPartitionControl.
Definition at line 109 of file PartitionSwitchTool.cpp.
Create a partition object. The name identifies the partition uniquely.
Definition at line 74 of file PartitionSwitchTool.cpp.
| virtual STATUS PartitionSwitchTool::create | ( | CSTR | nam, |
| CSTR | typ, | ||
| IInterface *& | pPartition | ||
| ) | [inline, virtual] |
Create a partition object. The name identifies the partition uniquely.
Definition at line 79 of file PartitionSwitchTool.cpp.
| virtual STATUS PartitionSwitchTool::drop | ( | IInterface * | pPartition ) | [inline, virtual] |
Drop a partition object. The name identifies the partition uniquely.
Implements IPartitionControl.
Definition at line 89 of file PartitionSwitchTool.cpp.
Drop a partition object. The name identifies the partition uniquely.
Definition at line 84 of file PartitionSwitchTool.cpp.
| virtual STATUS PartitionSwitchTool::finalize | ( | ) | [inline, virtual] |
Finalize.
Reimplemented from AlgTool.
Definition at line 62 of file PartitionSwitchTool.cpp.
{
m_actor = 0;
return AlgTool::finalize();
}
| virtual STATUS PartitionSwitchTool::get | ( | CSTR | nam, |
| IInterface *& | pPartition | ||
| ) | const [inline, virtual] |
Access a partition object. The name identifies the partition uniquely.
Definition at line 104 of file PartitionSwitchTool.cpp.
| virtual STATUS PartitionSwitchTool::initialize | ( | ) | [inline, virtual] |
Initialize.
Access partitioned multi-service
Reimplemented from AlgTool.
Definition at line 42 of file PartitionSwitchTool.cpp.
{
STATUS sc = AlgTool::initialize();
MsgStream log(msgSvc(), name());
if ( !sc.isSuccess() ) {
log << MSG::ERROR << "Cannot initialize base class!" << endmsg;
return sc;
}
m_actor = 0;
IPartitionControl* tmpPtr = 0;
sc = service(m_actorName, tmpPtr);
m_actor = tmpPtr;
if ( !sc.isSuccess() ) {
log << MSG::ERROR << "Cannot retrieve partition controller \""
<< m_actorName << "\"!" << endmsg;
return sc;
}
return sc;
}
SmartIF<IPartitionControl> PartitionSwitchTool::m_actor [private] |
reference to Partition Controller
Definition at line 26 of file PartitionSwitchTool.cpp.
std::string PartitionSwitchTool::m_actorName [private] |
Job option to set the multi-service name.
Definition at line 24 of file PartitionSwitchTool.cpp.