|
Gaudi Framework, version v23r3 |
| Home | Generated: Thu Jun 28 2012 |
The implementation of inline/templated methods for class GaudiCommon. More...
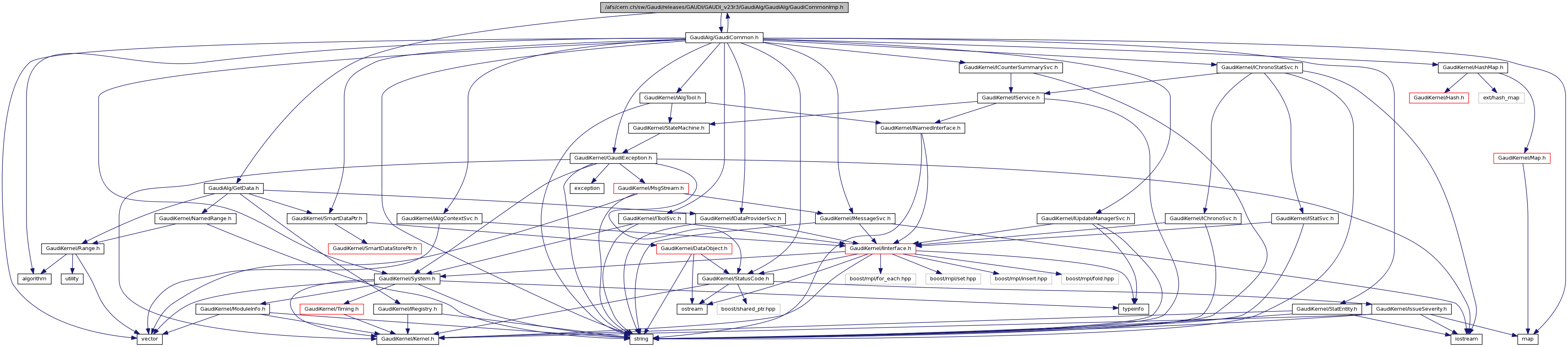
#include "GaudiAlg/GetData.h"#include "GaudiAlg/GaudiCommon.h"

Go to the source code of this file.
Defines | |
| #define | ALG_ERROR(message, code) |
| Small and simple macro to add into error message the file name and the line number for easy location of the problematic lines. | |
The implementation of inline/templated methods for class GaudiCommon.
Definition in file GaudiCommonImp.h.
| #define ALG_ERROR | ( | message, | |
| code | |||
| ) |
( Error( message + \
std::string ( " [ at line " ) + \
GaudiAlg::fileLine ( __LINE__ ) + \
std::string ( " in file '" ) + \
std::string ( __FILE__ ) + "']" , code ) )
Small and simple macro to add into error message the file name and the line number for easy location of the problematic lines.
if ( a < 0 ) { return ALG_ERROR( "'a' is negative" , 301 ) ; }
Definition at line 277 of file GaudiCommonImp.h.