|
Gaudi Framework, version v23r3 |
| Home | Generated: Thu Jun 28 2012 |
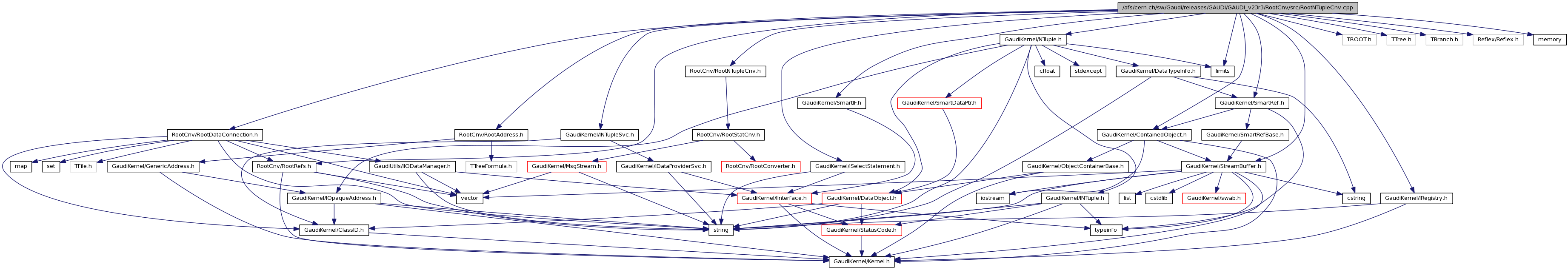
#include "RootCnv/RootRefs.h"#include "RootCnv/RootAddress.h"#include "RootCnv/RootNTupleCnv.h"#include "RootCnv/RootDataConnection.h"#include "GaudiKernel/NTuple.h"#include "GaudiKernel/SmartIF.h"#include "GaudiKernel/SmartRef.h"#include "GaudiKernel/INTupleSvc.h"#include "GaudiKernel/IRegistry.h"#include "GaudiKernel/ISelectStatement.h"#include "GaudiKernel/ContainedObject.h"#include "GaudiKernel/StreamBuffer.h"#include "TROOT.h"#include "TTree.h"#include "TBranch.h"#include "Reflex/Reflex.h"#include <limits>#include <memory>
Go to the source code of this file.
Defines | |
| #define | ALLOW_ALL_TYPES |
| #define | S_OK StatusCode::SUCCESS |
| #define | S_FAIL StatusCode::FAILURE |
Functions | |
| static istream & | loadLong (istream &is) |
| static istream & | operator>> (istream &is, IOpaqueAddress *&) |
| template<class TYP > | |
| static StatusCode | createItem (TTree *tree, INTuple *tuple, istream &is, const string &name, bool add, const TYP &null) |
| template<class T > | |
| static void | putRange (ostream &os, NTuple::_Data< T > *it) |
| static string | _tr (const string &s) |
| #define ALLOW_ALL_TYPES |
Definition at line 10 of file RootNTupleCnv.cpp.
| #define S_FAIL StatusCode::FAILURE |
Definition at line 36 of file RootNTupleCnv.cpp.
| #define S_OK StatusCode::SUCCESS |
Definition at line 35 of file RootNTupleCnv.cpp.
| static string _tr | ( | const string & | s ) | [inline, static] |
| static StatusCode createItem | ( | TTree * | tree, |
| INTuple * | tuple, | ||
| istream & | is, | ||
| const string & | name, | ||
| bool | add, | ||
| const TYP & | null | ||
| ) | [static] |
Definition at line 59 of file RootNTupleCnv.cpp.
{
string idxName;
long len, ndim, dim[4], hasIdx, idxLow, idxLen;
long dim1 = 1, dim2 = 1;
INTupleItem* it = 0;
char c;
is >> len >> c
>> ndim >> c
>> hasIdx >> c;
if ( hasIdx ) {
getline(is, idxName, ';') >> idxLow >> c >> idxLen >> c;
}
for ( int i = 0; i < ndim; i++ )
is >> dim[i] >> c;
TYP low = null, high = null;
is >> low >> c >> high >> c;
is >> c;
switch( ndim )
{
case 0:
it = NTuple::_Item<TYP>::create (tuple, name, typeid(TYP), low, high, null);
break;
case 1:
dim1 = (hasIdx) ? idxLen : dim[0];
it = NTuple::_Array<TYP>::create (tuple,
name,
typeid(TYP),
idxName,
dim1,
low,
high,
null);
break;
case 2:
dim1 = (hasIdx) ? idxLen : dim[0];
dim2 = (hasIdx) ? dim[0] : dim[1];
it = NTuple::_Matrix<TYP>::create ( tuple,
name,
typeid(TYP),
idxName,
dim1,
dim2,
low,
high,
null);
break;
default:
return S_FAIL;
}
if ( add ) {
TBranch* b = tree->GetBranch(it->name().c_str());
if ( b ) {
b->SetAddress((void*)it->buffer());
}
else {
//return StatusCode::SUCCESS;
return tuple->add(it);
}
}
return tuple->add(it);
}
Definition at line 41 of file RootNTupleCnv.cpp.
| static istream& operator>> | ( | istream & | is, |
| IOpaqueAddress *& | |||
| ) | [inline, static] |
Definition at line 46 of file RootNTupleCnv.cpp.
{ return loadLong(is); }
| static void putRange | ( | ostream & | os, |
| NTuple::_Data< T > * | it | ||
| ) | [inline, static] |
Definition at line 122 of file RootNTupleCnv.cpp.
{
const NTuple::Range<T>& x = it->range();
os << x.lower() << ';' << x.upper() << ';';
}