|
Gaudi Framework, version v23r3 |
| Home | Generated: Thu Jun 28 2012 |
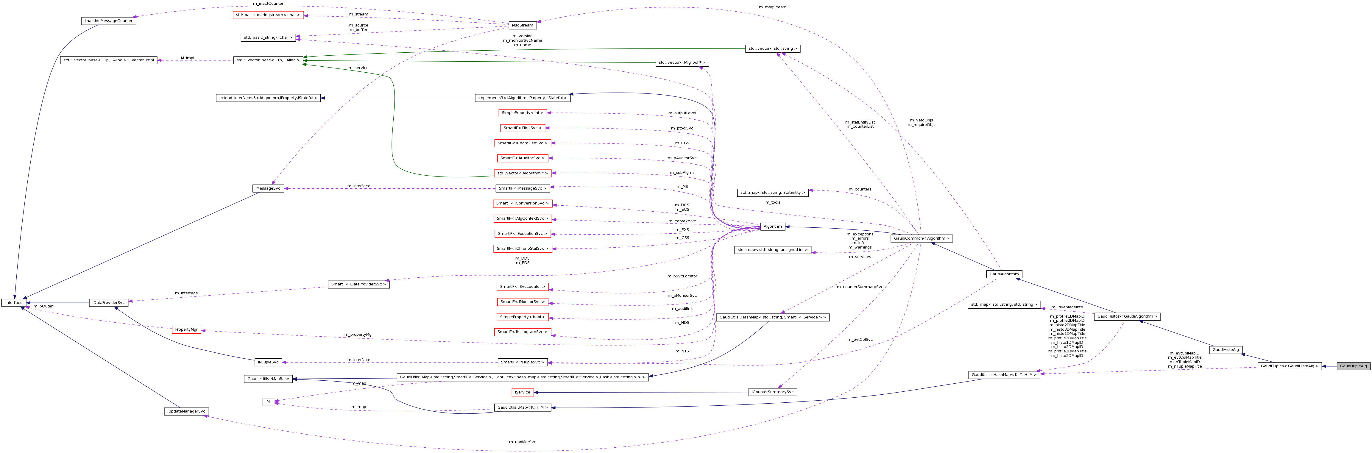
Simple class to extend the functionality of class GaudiHistoAlg. More...
#include <GaudiAlg/GaudiTupleAlg.h>


Protected Member Functions | |
| GaudiTupleAlg (const std::string &name, ISvcLocator *svc) | |
| standard constructor | |
| virtual | ~GaudiTupleAlg () |
| destructor | |
| virtual StatusCode | initialize () |
| standard initialization method | |
| virtual StatusCode | finalize () |
| standard finalization method | |
Private Member Functions | |
| GaudiTupleAlg () | |
| default constructor is disabled | |
| GaudiTupleAlg (const GaudiTupleAlg &) | |
| copy constructor is disabled | |
| GaudiTupleAlg & | operator= (const GaudiTupleAlg &) |
| assignment operator is disabled | |
Simple class to extend the functionality of class GaudiHistoAlg.
Class is instrumented with few methods for dealing with N-tuples and Event Tag collections
Definition at line 42 of file GaudiTupleAlg.h.
| GaudiTupleAlg::GaudiTupleAlg | ( | const std::string & | name, |
| ISvcLocator * | svc | ||
| ) | [protected] |
standard constructor
Definition at line 30 of file GaudiTupleAlg.cpp.
: GaudiTuples<GaudiHistoAlg> ( name , svc ) { }
| GaudiTupleAlg::~GaudiTupleAlg | ( | ) | [protected, virtual] |
| GaudiTupleAlg::GaudiTupleAlg | ( | ) | [private] |
default constructor is disabled
| GaudiTupleAlg::GaudiTupleAlg | ( | const GaudiTupleAlg & | ) | [private] |
copy constructor is disabled
| StatusCode GaudiTupleAlg::finalize | ( | ) | [protected, virtual] |
standard finalization method
Reimplemented from GaudiTuples< GaudiHistoAlg >.
Definition at line 54 of file GaudiTupleAlg.cpp.
{
// finalize the base class and return
return GaudiTuples<GaudiHistoAlg>::finalize();
}
| StatusCode GaudiTupleAlg::initialize | ( | ) | [protected, virtual] |
standard initialization method
Reimplemented from GaudiTuples< GaudiHistoAlg >.
Definition at line 44 of file GaudiTupleAlg.cpp.
{
// initialize the base class and return
return GaudiTuples<GaudiHistoAlg>::initialize();
}
| GaudiTupleAlg& GaudiTupleAlg::operator= | ( | const GaudiTupleAlg & | ) | [private] |
assignment operator is disabled