|
Gaudi Framework, version v23r3 |
| Home | Generated: Thu Jun 28 2012 |
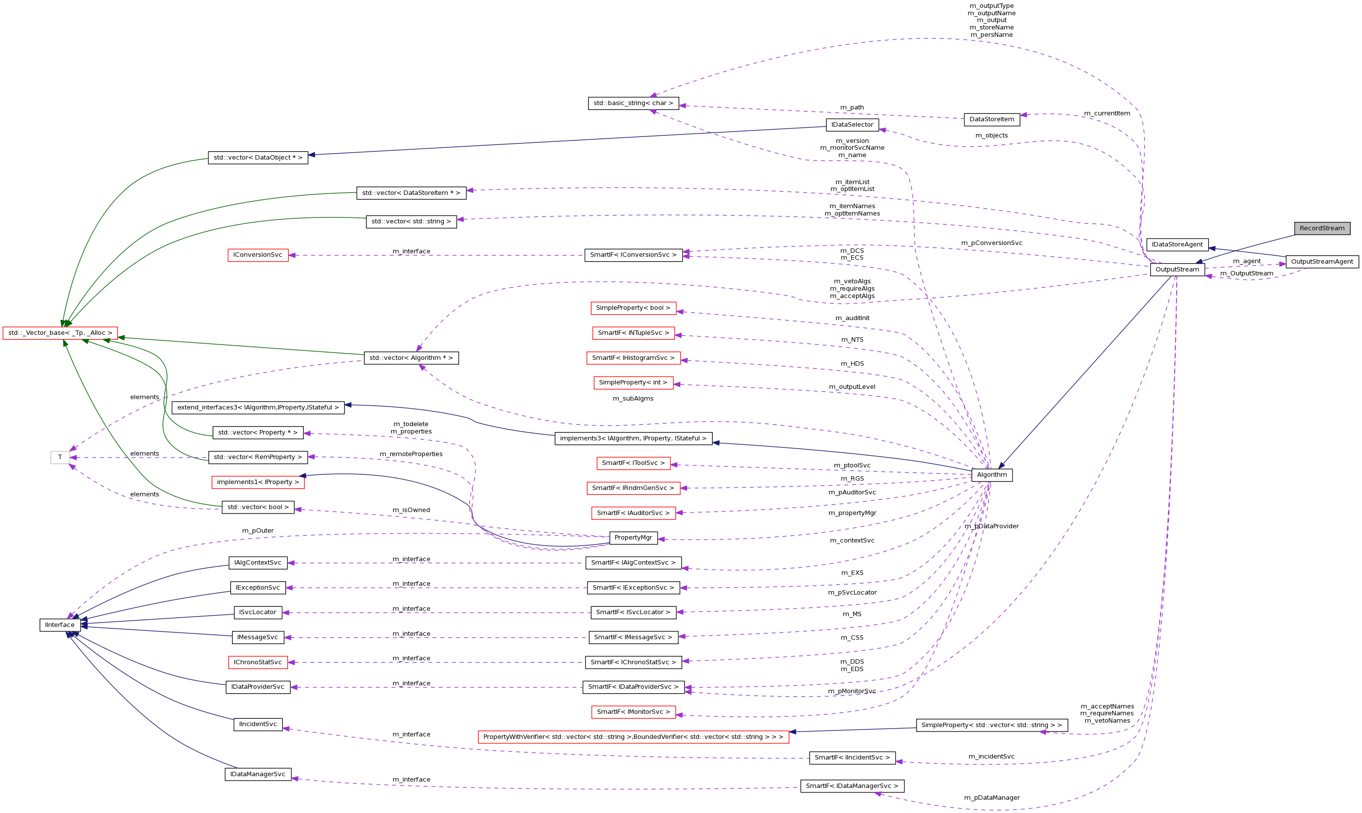
Extension of OutputStream to write run records after last event. More...
#include <RecordStream.h>


Public Member Functions | |
| RecordStream (const std::string &, ISvcLocator *) | |
| Standard algorithm Constructor. | |
| virtual | ~RecordStream () |
| Standard Destructor. | |
| virtual StatusCode | finalize () |
| Algorithm overload: finalization. | |
| virtual StatusCode | execute () |
| Runrecords do not get written for each event: Event processing hence dummy.... | |
Extension of OutputStream to write run records after last event.
Definition at line 14 of file RecordStream.h.
| RecordStream::RecordStream | ( | const std::string & | name, |
| ISvcLocator * | pSvcLocator | ||
| ) |
Standard algorithm Constructor.
in the baseclass, always fire the incidents by default in RecordStream this will be set to false, and configurable
Definition at line 19 of file RecordStream.cpp.
: OutputStream(name, pSvcLocator) { m_fireIncidents = false; declareProperty("FireIncidents", m_fireIncidents=false); }
| virtual RecordStream::~RecordStream | ( | ) | [inline, virtual] |
| virtual StatusCode RecordStream::execute | ( | ) | [inline, virtual] |
Runrecords do not get written for each event: Event processing hence dummy....
Reimplemented from OutputStream.
Definition at line 23 of file RecordStream.h.
{ return StatusCode::SUCCESS; }
| StatusCode RecordStream::finalize | ( | ) | [virtual] |
Algorithm overload: finalization.
Reimplemented from OutputStream.
Definition at line 28 of file RecordStream.cpp.
{
MsgStream log(msgSvc(), name());
log << MSG::INFO << "Set up File Summary Record" << endmsg;
if( !m_fireIncidents && log.level() <= MSG::VERBOSE )
log << MSG::VERBOSE << "will not fire incidents" << endmsg;
StatusCode sc = OutputStream::execute();
if( !sc.isSuccess() ) {
log << MSG::WARNING << "Error writing run summary record....." << endmsg;
}
return OutputStream::finalize();
}