|
Gaudi Framework, version v23r3 |
| Home | Generated: Thu Jun 28 2012 |
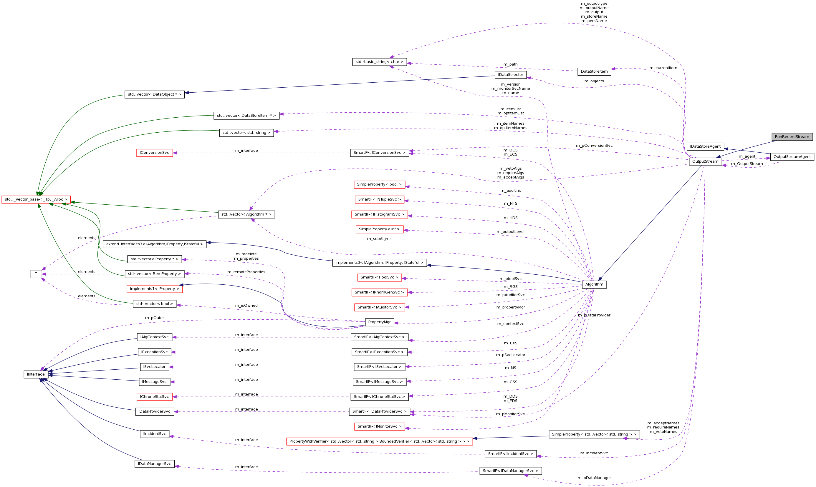
Extension of OutputStream to write run records after last event. More...
#include <RunRecordStream.h>


Public Member Functions | |
| RunRecordStream (const std::string &nam, ISvcLocator *svc) | |
| Standard algorithm Constructor. | |
| virtual | ~RunRecordStream () |
| Standard Destructor. | |
| virtual StatusCode | finalize () |
| Algorithm overload: finalization. | |
| virtual StatusCode | execute () |
| Runrecords do not get written for each event: Event processing hence dummy.... | |
Extension of OutputStream to write run records after last event.
Definition at line 14 of file RunRecordStream.h.
| RunRecordStream::RunRecordStream | ( | const std::string & | nam, |
| ISvcLocator * | svc | ||
| ) | [inline] |
Standard algorithm Constructor.
Definition at line 17 of file RunRecordStream.h.
: OutputStream(nam,svc) {}
| virtual RunRecordStream::~RunRecordStream | ( | ) | [inline, virtual] |
| virtual StatusCode RunRecordStream::execute | ( | ) | [inline, virtual] |
Runrecords do not get written for each event: Event processing hence dummy....
Reimplemented from OutputStream.
Definition at line 23 of file RunRecordStream.h.
{ return StatusCode::SUCCESS; }
| StatusCode RunRecordStream::finalize | ( | ) | [virtual] |
Algorithm overload: finalization.
Reimplemented from OutputStream.
Definition at line 18 of file RunRecordStream.cpp.
{
MsgStream log(msgSvc(), name());
log << MSG::INFO << "Set up File Summary Record" << endmsg;
StatusCode sc = OutputStream::execute();
if( !sc.isSuccess() ) {
log << MSG::WARNING << "Error writing run summary record....." << endmsg;
}
return OutputStream::finalize();
}