|
Gaudi Framework, version v23r4 |
| Home | Generated: Mon Sep 17 2012 |
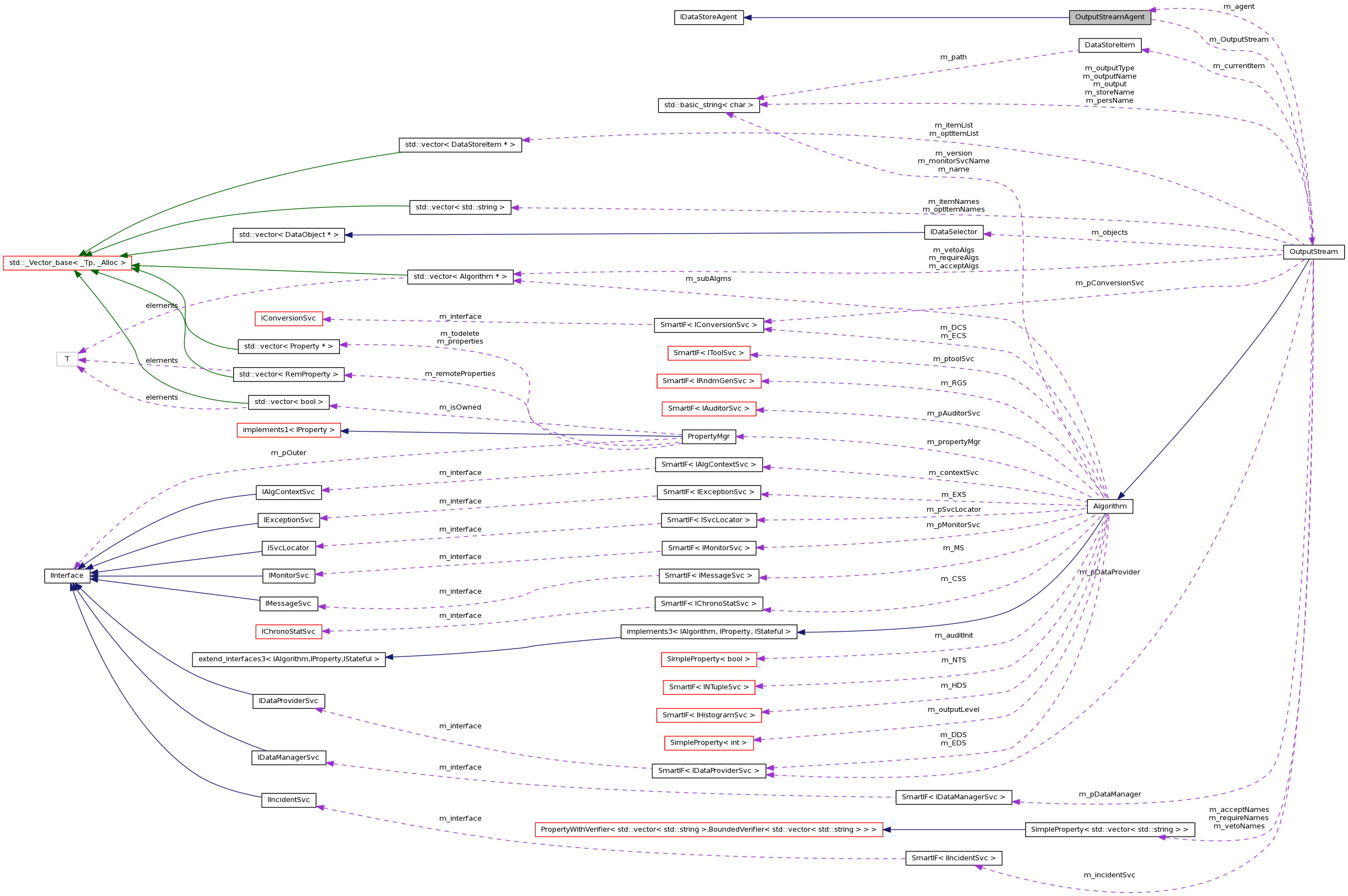
#include <OutputStreamAgent.h>


Public Member Functions | |
| OutputStreamAgent (OutputStream *OutputStream) | |
| Standard Constructor. | |
| virtual | ~OutputStreamAgent () |
| Standard Destructor. | |
| virtual bool | analyse (IRegistry *dir, int level) |
| Analysis callback. | |
Private Attributes | |
| OutputStream * | m_OutputStream |
| Reference to data writer. | |
Definition at line 30 of file OutputStreamAgent.h.
| OutputStreamAgent::OutputStreamAgent | ( | OutputStream * | OutputStream ) |
Standard Constructor.
Definition at line 22 of file OutputStreamAgent.cpp.
: m_OutputStream(OutputStream) { }
| OutputStreamAgent::~OutputStreamAgent | ( | ) | [virtual] |
| bool OutputStreamAgent::analyse | ( | IRegistry * | dir, |
| int | level | ||
| ) | [virtual] |
Analysis callback.
Implements IDataStoreAgent.
Definition at line 32 of file OutputStreamAgent.cpp.
{
return m_OutputStream->collect(pRegistry, level);
}
OutputStream* OutputStreamAgent::m_OutputStream [private] |
Reference to data writer.
Definition at line 32 of file OutputStreamAgent.h.