|
Gaudi Framework, version v23r6 |
| Home | Generated: Wed Jan 30 2013 |
The useful base class for tools. More...
#include <GaudiTools/GaudiTool.h>


Public Member Functions | |
| virtual StatusCode | initialize () |
| standard initialization method | |
| virtual StatusCode | finalize () |
| standard finalization method | |
| INTupleSvc * | ntupleSvc () const |
| Access the standard N-Tuple. | |
| INTupleSvc * | evtColSvc () const |
| Access the standard event collection service. | |
| IDataProviderSvc * | detSvc () const |
| accessor to detector service | |
| IDataProviderSvc * | evtSvc () const |
| accessor to event service service | |
| IIncidentSvc * | incSvc () const |
| accessor to Incident Service | |
| IChronoStatSvc * | chronoSvc () const |
| accessor to Chrono & Stat Service | |
| IHistogramSvc * | histoSvc () const |
| acessor to the histogram service | |
| IAlgContextSvc * | contextSvc () const |
| acessor to the Algorithm Context Service | |
| DataObject * | put (IDataProviderSvc *svc, DataObject *object, const std::string &address, const bool useRootInTES=true) const |
| Register a data object or container into Gaudi Event Transient Store. | |
| DataObject * | put (DataObject *object, const std::string &address, const bool useRootInTES=true) const |
| Register a data object or container into Gaudi Event Transient Store. | |
| template<class TYPE > | |
| Gaudi::Utils::GetData< TYPE > ::return_type | get (IDataProviderSvc *svc, const std::string &location, const bool useRootInTES=true) const |
| Templated access to the data in Gaudi Transient Store. | |
| template<class TYPE > | |
| Gaudi::Utils::GetData< TYPE > ::return_type | getIfExists (IDataProviderSvc *svc, const std::string &location, const bool useRootInTES=true) const |
| Templated access to the data in Gaudi Transient Store. | |
| template<class TYPE > | |
| Gaudi::Utils::GetData< TYPE > ::return_type | get (const std::string &location, const bool useRootInTES=true) const |
| Templated access to the data from Gaudi Event Transient Store. | |
| template<class TYPE > | |
| Gaudi::Utils::GetData< TYPE > ::return_type | getIfExists (const std::string &location, const bool useRootInTES=true) const |
| Templated access to the data in Gaudi Transient Store. | |
| template<class TYPE > | |
| TYPE * | getDet (IDataProviderSvc *svc, const std::string &location) const |
| Templated access to the detector data from the Gaudi Detector Transient Store. | |
| template<class TYPE > | |
| Gaudi::Utils::GetData< TYPE > ::return_type | getDetIfExists (IDataProviderSvc *svc, const std::string &location) const |
| Templated access to the detector data from the Gaudi Detector Transient Store. | |
| template<class TYPE > | |
| TYPE * | getDet (const std::string &location) const |
| Templated access to the detector data from the Gaudi Detector Transient Store. | |
| template<class TYPE > | |
| Gaudi::Utils::GetData< TYPE > ::return_type | getDetIfExists (const std::string &location) const |
| Templated access to the detector data from the Gaudi Detector Transient Store. | |
| template<class TYPE > | |
| bool | exist (IDataProviderSvc *svc, const std::string &location, const bool useRootInTES=true) const |
| Check the existence of a data object or container in the Gaudi Transient Event Store. | |
| template<class TYPE > | |
| bool | exist (const std::string &location, const bool useRootInTES=true) const |
| Check the existence of a data object or container in the Gaudi Transient Event Store. | |
| template<class TYPE > | |
| bool | existDet (IDataProviderSvc *svc, const std::string &location) const |
| Check the existence of detector objects in the Gaudi Transient Detector Store. | |
| template<class TYPE > | |
| bool | existDet (const std::string &location) const |
| Check the existence of detector objects in the Gaudi Transient Detector Store. | |
| template<class TYPE , class TYPE2 > | |
| Gaudi::Utils::GetData< TYPE > ::return_type | getOrCreate (IDataProviderSvc *svc, const std::string &location, const bool useRootInTES=true) const |
| Get the existing data object from Gaudi Event Transient store. | |
| template<class TYPE , class TYPE2 > | |
| Gaudi::Utils::GetData< TYPE > ::return_type | getOrCreate (const std::string &location, const bool useRootInTES=true) const |
| Get the existing data object from Gaudi Event Transient store. | |
Public Member Functions inherited from GaudiCommon< AlgTool > | |
| Gaudi::Utils::GetData< TYPE > ::return_type | get (IDataProviderSvc *svc, const std::string &location, const bool useRootInTES=true) const |
| Templated access to the data in Gaudi Transient Store. | |
| Gaudi::Utils::GetData< TYPE > ::return_type | getIfExists (IDataProviderSvc *svc, const std::string &location, const bool useRootInTES=true) const |
| Quicker version of the get function which bypasses the check on the retrieved data. | |
| bool | exist (IDataProviderSvc *svc, const std::string &location, const bool useRootInTES=true) const |
| Check the existence of a data object or container in the Gaudi Transient Event Store. | |
| Gaudi::Utils::GetData< TYPE > ::return_type | getOrCreate (IDataProviderSvc *svc, const std::string &location, const bool useRootInTES=true) const |
| Get the existing data object from Gaudi Event Transient store. | |
| DataObject * | put (IDataProviderSvc *svc, DataObject *object, const std::string &location, const bool useRootInTES=true) const |
| Register a data object or container into Gaudi Event Transient Store. | |
| TOOL * | tool (const std::string &type, const std::string &name, const IInterface *parent=0, bool create=true) const |
| Useful method for the easy location of tools. | |
| TOOL * | tool (const std::string &type, const IInterface *parent=0, bool create=true) const |
| A useful method for the easy location of tools. | |
| SmartIF< SERVICE > | svc (const std::string &name, const bool create=true) const |
| A useful method for the easy location of services. | |
| IUpdateManagerSvc * | updMgrSvc () const |
| Short-cut to locate the Update Manager Service. | |
| StatusCode | Error (const std::string &msg, const StatusCode st=StatusCode::FAILURE, const size_t mx=10) const |
| Print the error message and return with the given StatusCode. | |
| StatusCode | Warning (const std::string &msg, const StatusCode st=StatusCode::FAILURE, const size_t mx=10) const |
| Print the warning message and return with the given StatusCode. | |
| StatusCode | Info (const std::string &msg, const StatusCode st=StatusCode::SUCCESS, const size_t mx=10) const |
| Print the info message and return with the given StatusCode. | |
| StatusCode | Print (const std::string &msg, const StatusCode st=StatusCode::SUCCESS, const MSG::Level lev=MSG::INFO) const |
| Print the message and return with the given StatusCode. | |
| void | Assert (const bool ok, const std::string &message="", const StatusCode sc=StatusCode(StatusCode::FAILURE, true)) const |
| Assertion - throw exception if the given condition is not fulfilled. | |
| void | Assert (const bool ok, const char *message, const StatusCode sc=StatusCode(StatusCode::FAILURE, true)) const |
| Assertion - throw exception if the given condition is not fulfilled. | |
| void | Exception (const std::string &msg, const GaudiException &exc, const StatusCode sc=StatusCode(StatusCode::FAILURE, true)) const |
| Create and (re)-throw a given GaudiException. | |
| void | Exception (const std::string &msg, const std::exception &exc, const StatusCode sc=StatusCode(StatusCode::FAILURE, true)) const |
| Create and (re)-throw a given exception. | |
| void | Exception (const std::string &msg="no message", const StatusCode sc=StatusCode(StatusCode::FAILURE, true)) const |
| Create and throw an exception with the given message. | |
| MsgStream & | msgStream (const MSG::Level level) const |
| Predefined configurable message stream for the efficient printouts. | |
| MsgStream & | always () const |
| shortcut for the method msgStream ( MSG::ALWAYS ) | |
| MsgStream & | fatal () const |
| shortcut for the method msgStream ( MSG::FATAL ) | |
| MsgStream & | err () const |
| shortcut for the method msgStream ( MSG::ERROR ) | |
| MsgStream & | error () const |
| shortcut for the method msgStream ( MSG::ERROR ) | |
| MsgStream & | warning () const |
| shortcut for the method msgStream ( MSG::WARNING ) | |
| MsgStream & | info () const |
| shortcut for the method msgStream ( MSG::INFO ) | |
| MsgStream & | debug () const |
| shortcut for the method msgStream ( MSG::DEBUG ) | |
| MsgStream & | verbose () const |
| shortcut for the method msgStream ( MSG::VERBOSE ) | |
| MsgStream & | msg () const |
| shortcut for the method msgStream ( MSG::INFO ) | |
| const Statistics & | counters () const |
| accessor to all counters | |
| StatEntity & | counter (const std::string &tag) const |
| accessor to certain counter by name | |
| MSG::Level | msgLevel () const |
| The current message service output level. | |
| bool | msgLevel (const MSG::Level level) const |
| Test the output level. | |
| void | resetMsgStream () const |
| Reset (delete) the current message stream object. | |
| bool | typePrint () const |
| Insert the actual C++ type of the algorithm/tool in the messages ? | |
| bool | propsPrint () const |
| Print properties at initialization ? | |
| bool | statPrint () const |
| Print statistical counters at finalization ? | |
| bool | errorsPrint () const |
| Print error counters at finalization ? | |
| long | printStat (const MSG::Level level=MSG::ALWAYS) const |
| perform the actual printout of statistical counters | |
| long | printErrors (const MSG::Level level=MSG::ALWAYS) const |
| perform the actual printout of error counters | |
| long | printProps (const MSG::Level level=MSG::ALWAYS) const |
| perform the actual printout of properties | |
| void | registerCondition (const std::string &condition, StatusCode(CallerClass::*mf)()=NULL) |
| register the current instance to the UpdateManagerSvc as a consumer for a condition. | |
| void | registerCondition (const std::string &condition, CondType *&condPtrDest, StatusCode(CallerClass::*mf)()=NULL) |
| register the current instance to the UpdateManagerSvc as a consumer for a condition. | |
| void | registerCondition (char *condition, StatusCode(CallerClass::*mf)()=NULL) |
| just to avoid conflicts with the version using a pointer to a template class. | |
| void | registerCondition (TargetClass *condition, StatusCode(CallerClass::*mf)()=NULL) |
| register the current instance to the UpdateManagerSvc as a consumer for a condition. | |
| StatusCode | runUpdate () |
| asks the UpdateManagerSvc to perform an update of the instance (if needed) without waiting the next BeginEvent incident. | |
| GaudiCommon (const std::string &name, ISvcLocator *pSvcLocator) | |
| Algorithm constructor. | |
| GaudiCommon (const std::string &type, const std::string &name, const IInterface *parent) | |
| Tool constructor. | |
| StatusCode | release (const IInterface *interface) const |
| Manual forced (and 'safe') release of the active tool or service. | |
| virtual unsigned long | release () |
| Un-hide IInterface::release (ICC warning #1125) | |
| const AlgTools & | tools () const |
| get the list of aquired tools | |
| const Services & | services () const |
| get the list of aquired services | |
| const std::string & | context () const |
| Returns the "context" string. Used to identify different processing states. | |
| const std::string & | rootInTES () const |
| Returns the "rootInTES" string. | |
| double | globalTimeOffset () const |
| Returns the "globalTimeOffset" double. | |
| const std::string | fullTESLocation (const std::string &location, const bool useRootInTES) const |
| Returns the full correct event location given the rootInTes settings. | |
Public Member Functions inherited from AlgTool | |
| virtual StatusCode | queryInterface (const InterfaceID &riid, void **ppvUnknown) |
| Query for a given interface. | |
| virtual const std::string & | name () const |
| Retrieve full identifying name of the concrete tool object. | |
| virtual const std::string & | type () const |
| Retrieve type (concrete class) of the sub-algtool. | |
| virtual const IInterface * | parent () const |
| Retrieve parent of the sub-algtool. | |
| virtual StatusCode | configure () |
| virtual StatusCode | start () |
| virtual StatusCode | stop () |
| virtual StatusCode | terminate () |
| virtual StatusCode | reinitialize () |
| virtual StatusCode | restart () |
| virtual Gaudi::StateMachine::State | FSMState () const |
| virtual Gaudi::StateMachine::State | targetFSMState () const |
| virtual StatusCode | sysInitialize () |
| Initialize AlgTool. | |
| virtual StatusCode | sysStart () |
| Start AlgTool. | |
| virtual StatusCode | sysStop () |
| Stop AlgTool. | |
| virtual StatusCode | sysFinalize () |
| Finalize AlgTool. | |
| virtual StatusCode | sysReinitialize () |
| Initialize AlgTool. | |
| virtual StatusCode | sysRestart () |
| Start AlgTool. | |
| virtual StatusCode | setProperty (const Property &p) |
| Default implementations for IProperty interface. | |
| virtual StatusCode | setProperty (const std::string &s) |
| virtual StatusCode | setProperty (const std::string &n, const std::string &v) |
| virtual StatusCode | getProperty (Property *p) const |
| virtual const Property & | getProperty (const std::string &name) const |
| virtual StatusCode | getProperty (const std::string &n, std::string &v) const |
| virtual const std::vector < Property * > & | getProperties () const |
| PropertyMgr * | getPropertyMgr () |
| template<class TYPE > | |
| StatusCode | setProperty (const std::string &name, const TYPE &value) |
| set the property form the value | |
| AlgTool (const std::string &type, const std::string &name, const IInterface *parent) | |
| Standard Constructor. | |
| ISvcLocator * | serviceLocator () const |
| Retrieve pointer to service locator. | |
| ISvcLocator * | svcLoc () const |
| shortcut for the method service locator | |
| IMessageSvc * | msgSvc () const |
| Retrieve pointer to message service. | |
| IToolSvc * | toolSvc () const |
| The standard ToolSvc service, Return a pointer to the service if present. | |
| StatusCode | setProperties () |
| Method for setting declared properties to the values specified in the jobOptions via the job option service. | |
| template<class T > | |
| StatusCode | service (const std::string &name, T *&svc, bool createIf=true) const |
| Access a service by name, creating it if it doesn't already exist. | |
| template<class T > | |
| StatusCode | service (const std::string &type, const std::string &name, T *&svc) const |
| Access a service by name, type creating it if it doesn't already exist. | |
| SmartIF< IService > | service (const std::string &name, const bool createIf=true, const bool quiet=false) const |
| Return a pointer to the service identified by name (or "type/name") | |
| void | declInterface (const InterfaceID &, void *) |
| declare interface | |
| template<class T > | |
| Property * | declareProperty (const std::string &name, T &property, const std::string &doc="none") const |
| Declare the named property. | |
| Property * | declareRemoteProperty (const std::string &name, IProperty *rsvc, const std::string &rname="") const |
| Declare remote named properties. | |
| IAuditorSvc * | auditorSvc () const |
| Access the auditor service. | |
| IMonitorSvc * | monitorSvc () const |
| Access the monitor service. | |
| template<class T > | |
| void | declareInfo (const std::string &name, const T &var, const std::string &desc) const |
| Declare monitoring information. | |
| void | declareInfo (const std::string &name, const std::string &format, const void *var, int size, const std::string &desc) const |
| Declare monitoring information (special case) | |
Static Public Member Functions | |
| static bool | enableSummary (bool) |
| enable/disable summary | |
| static bool | summaryEnabled () |
| is summary enabled? | |
Protected Member Functions | |
| GaudiTool (const std::string &type, const std::string &name, const IInterface *parent) | |
| Standard constructor. | |
| virtual | ~GaudiTool () |
| destructor, virtual and protected | |
Protected Member Functions inherited from GaudiCommon< AlgTool > | |
| virtual | ~GaudiCommon () |
| Destructor. | |
| StatusCode | releaseTool (const IAlgTool *tool) const |
| manual forced (and 'safe') release of the tool | |
| StatusCode | releaseSvc (const IInterface *svc) const |
| manual forced (and 'safe') release of the service | |
Protected Member Functions inherited from AlgTool | |
| int | outputLevel () const |
| get tool's output level | |
| IntegerProperty & | outputLevelProperty () |
| Accessor for the Message level property. | |
| void | initOutputLevel (Property &prop) |
| callback for output level property | |
| virtual | ~AlgTool () |
Private Member Functions | |
| GaudiTool () | |
| no public default constructor | |
| GaudiTool (const GaudiTool &) | |
| no public copy constructor | |
| GaudiTool & | operator= (const GaudiTool &) |
| no public assignment operator | |
Private Attributes | |
| INTupleSvc * | m_ntupleSvc |
| pointer to the N-Tuple service | |
| INTupleSvc * | m_evtColSvc |
| pointer to the event tag collection service | |
| IDataProviderSvc * | m_evtSvc |
| pointer to Event Data Service | |
| IDataProviderSvc * | m_detSvc |
| pointer to Detector Data Service | |
| IChronoStatSvc * | m_chronoSvc |
| pointer to Chrono & Stat Service | |
| IIncidentSvc * | m_incSvc |
| pointer to Incident Service | |
| IHistogramSvc * | m_histoSvc |
| pointer for histogram service | |
| IAlgContextSvc * | m_contextSvc |
| Algorithm Context Service. | |
| std::string | m_contextSvcName |
| Algorithm Context Service. | |
| const std::string | m_local |
| full tool name "type/name" | |
Static Private Attributes | |
| static bool | s_enableSummary = true |
| enable printout of summary? | |
Additional Inherited Members | |
Public Types inherited from implements3< IAlgTool, IProperty, IStateful > | |
| typedef implements3 | base_class |
| Typedef to this class. | |
| typedef extend_interfaces3 < IAlgTool, IProperty, IStateful > | extend_interfaces_base |
| Typedef to the base of this class. | |
| typedef extend_interfaces_base::ext_iids | interfaces |
| MPL set of all the implemented interfaces. | |
Protected Types inherited from GaudiCommon< AlgTool > | |
| typedef std::map< std::string, StatEntity > | Statistics |
| the actual type of general counters | |
| typedef std::map< std::string, unsigned int > | Counter |
| the actual type error/warning counter | |
| typedef std::vector< IAlgTool * > | AlgTools |
| storage for active tools | |
| typedef GaudiUtils::HashMap < std::string, SmartIF < IService > > | Services |
| storage for active services | |
Protected Attributes inherited from GaudiCommon< AlgTool > | |
| ICounterSummarySvc * | m_counterSummarySvc |
| a pointer to the CounterSummarySvc | |
| std::vector< std::string > | m_counterList |
| list of counters to declare. Set by property CounterList. This can be a regular expression. | |
| std::vector< std::string > | m_statEntityList |
Static Protected Attributes inherited from GaudiCommon< AlgTool > | |
| static const bool | IgnoreRootInTES |
| Simple definition to be used with the new useRootInTES argument get<TYPE> and put methods. | |
| static const bool | UseRootInTES |
| Simple definition to be used with the new useRootInTES argument get<TYPE> and put methods. | |
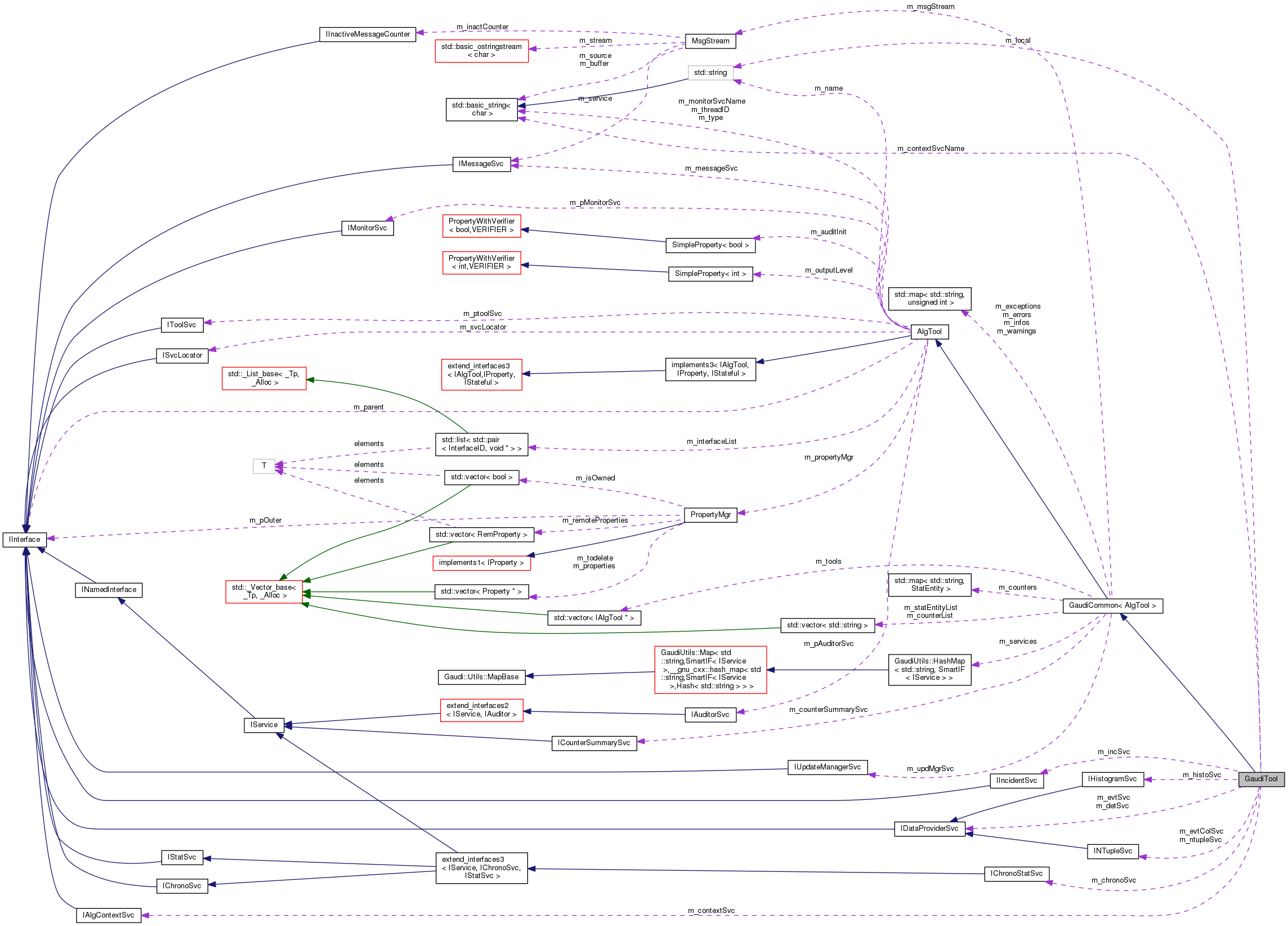
The useful base class for tools.
Small extension of ordinary the AlgTool base class.
This base class allows "easy"(=="1 line") access to tools and services. This access is safe in the sense that there is no need to worry about the reference counts for tools and services.
The base class allows "easy" (=="1 line") access to data in Gaudi Transient Stores. The functionality includes the checking of the presence of the data at the given location, checking the validity of the data, retrieval of valid data and "forced" retrieve of valid data (create if there is no data).
The base class allows to perform an easy error, warning and exception treatments, including the accumulated statistics of exceptions, errors and warnings.
The base class also includes utilities for general statistical counters.
It has been reported that usage of this base class results in significant reduction of existing code lines.
Definition at line 99 of file GaudiTool.h.
|
protected |
Standard constructor.
| type | tool type (useless) |
| name | tool name |
| parent | pointer to parent object (service, algorithm or tool) |
Definition at line 140 of file GaudiTool.cpp.
|
protectedvirtual |
destructor, virtual and protected
Definition at line 167 of file GaudiTool.cpp.
|
private |
no public default constructor
|
private |
no public copy constructor
| IChronoStatSvc * GaudiTool::chronoSvc | ( | ) | const |
accessor to Chrono & Stat Service
Definition at line 272 of file GaudiTool.cpp.
| IAlgContextSvc * GaudiTool::contextSvc | ( | ) | const |
acessor to the Algorithm Context Service
Definition at line 295 of file GaudiTool.cpp.
| IDataProviderSvc * GaudiTool::detSvc | ( | ) | const |
accessor to detector service
Definition at line 214 of file GaudiTool.cpp.
|
static |
enable/disable summary
Definition at line 127 of file GaudiTool.cpp.
| INTupleSvc * GaudiTool::evtColSvc | ( | ) | const |
Access the standard event collection service.
Definition at line 237 of file GaudiTool.cpp.
| IDataProviderSvc * GaudiTool::evtSvc | ( | ) | const |
accessor to event service service
Definition at line 248 of file GaudiTool.cpp.
|
inline |
Check the existence of a data object or container in the Gaudi Transient Event Store.
| svc | Pointer to data service (data provider) |
| location | Address in Gaudi Transient Event Store |
| useRootInTES | Flag to turn on(TRUE) off(FALSE) the use of the RootInTES location property |
| true | Data object or container exists and implements a proper interface |
| true | Failed to locate the data object or container |
Definition at line 519 of file GaudiTool.h.
|
inline |
Check the existence of a data object or container in the Gaudi Transient Event Store.
| location | Address in Gaudi Transient Event Store |
| true | Data object or container exists and implements a proper interface |
| true | Failed to locate the data object or container |
Definition at line 549 of file GaudiTool.h.
|
inline |
Check the existence of detector objects in the Gaudi Transient Detector Store.
| svc | Pointer to data service (data provider) |
| location | Address in Gaudi Transient Detector Store |
| true | Detector object exists and implements a proper interface |
| false | Failed to locate the data object |
Definition at line 572 of file GaudiTool.h.
|
inline |
Check the existence of detector objects in the Gaudi Transient Detector Store.
| location | Address in Gaudi Transient Detector Store |
| true | Detector object exists and implements a proper interface |
| false | Failed to locate the data object |
Definition at line 594 of file GaudiTool.h.
|
virtual |
standard finalization method
Reimplemented from GaudiCommon< AlgTool >.
Reimplemented in GaudiHistos< GaudiTool >, GaudiTuples< GaudiHistoTool >, GaudiHistoTool, GaudiTupleTool, FuncMinimum, EqSolver, and SequencerTimerTool.
Definition at line 189 of file GaudiTool.cpp.
|
inline |
Templated access to the data in Gaudi Transient Store.
Quick and safe access to the data in Gaudi transient store. The method located the data at given address and perform the debug printout about located data
| GaudiException | for Invalid Data Provider Service |
| GaudiException | for invalid/unavailable data |
| svc | Pointer to data service (data provider) |
| location | data location/address in Gaudi Transient Store |
| useRootInTES | Flag to turn on(TRUE) off(FALSE) the use of the RootInTES location property |
Definition at line 265 of file GaudiTool.h.
|
inline |
Templated access to the data from Gaudi Event Transient Store.
Quick and safe access to the data in Gaudi transient store.
The method located the data at the given address and perform the debug printout about located data.
| location | Data location/address in Gaudi Transient Store |
| useRootInTES | Flag to turn on(TRUE) off(FALSE) the use of the RootInTES location property |
Definition at line 341 of file GaudiTool.h.
|
inline |
Templated access to the detector data from the Gaudi Detector Transient Store.
Quick and safe access to the detector data in Gaudi transient store.
The method located the detector at the given address and perform the debug printout about located detector.
| svc | Pointer to data service (data provider) |
| location | Detector location/address in Gaudi Transient Store |
Definition at line 406 of file GaudiTool.h.
|
inline |
Templated access to the detector data from the Gaudi Detector Transient Store.
Quick and safe access to the detector data in Gaudi transient store.
The method located the detector at the given address and perform the debug printout about located detector.
| location | Detector location/address in Gaudi Transient Store |
Definition at line 460 of file GaudiTool.h.
|
inline |
Templated access to the detector data from the Gaudi Detector Transient Store.
Quick and safe access to the detector data in Gaudi transient store.
The method located the detector at the given address and perform the debug printout about located detector.
Skips the check on the data as performed by 'get'. No exception is thrown if the data is missing.
| svc | Pointer to data service (data provider) |
| location | Detector location/address in Gaudi Transient Store |
| NULL | If the detector object does not exist. |
Definition at line 436 of file GaudiTool.h.
|
inline |
Templated access to the detector data from the Gaudi Detector Transient Store.
Quick and safe access to the detector data in Gaudi transient store.
The method located the detector at the given address and perform the debug printout about located detector.
Skips the check on the data as performed by 'get'. No exception is thrown if the data is missing.
| location | Detector location/address in Gaudi Transient Store |
| NULL | If the detector object does not exist. |
Definition at line 488 of file GaudiTool.h.
|
inline |
Templated access to the data in Gaudi Transient Store.
Quick and safe access to the data in Gaudi transient store. The method located the data at given address and perform the debug printout about located data.
Skips the check on the data as performed by 'get'. No exception is thrown if the data is missing.
| svc | Pointer to data service (data provider) |
| location | data location/address in Gaudi Transient Store |
| useRootInTES | Flag to turn on(TRUE) off(FALSE) the use of the RootInTES location property |
| NULL | If data does not exist. |
Definition at line 307 of file GaudiTool.h.
|
inline |
Templated access to the data in Gaudi Transient Store.
Quick and safe access to the data in Gaudi transient store. The method located the data at given address and perform the debug printout about located data.
Skips the check on the data as performed by 'get'. No exception is thrown if the data is missing.
| location | data location/address in Gaudi Transient Store |
| useRootInTES | Flag to turn on(TRUE) off(FALSE) the use of the RootInTES location property |
| NULL | If data does not exist. |
Definition at line 381 of file GaudiTool.h.
|
inline |
Get the existing data object from Gaudi Event Transient store.
Alternatively, create new object and register it in TES and return if object does not exist.
| GaudiException | for Invalid Data Provider Service |
| GaudiException | for invalid/unavailable data |
| svc | Pointer to data service (data provider) |
| location | Location in Gaudi Transient Event Store |
| useRootInTES | Flag to turn on(TRUE) off(FALSE) the use of the RootInTES location property |
Definition at line 627 of file GaudiTool.h.
|
inline |
Get the existing data object from Gaudi Event Transient store.
Alternatively, create new object and register it in TES and return if object does not exist.
| GaudiException | for Invalid Data Provider Service |
| GaudiException | for invalid/unavailable data |
| location | Location in Gaudi Transient Event Store |
| useRootInTES | Flag to turn on(TRUE) off(FALSE) the use of the RootInTES location property |
Definition at line 661 of file GaudiTool.h.
| IHistogramSvc * GaudiTool::histoSvc | ( | ) | const |
acessor to the histogram service
Definition at line 284 of file GaudiTool.cpp.
| IIncidentSvc * GaudiTool::incSvc | ( | ) | const |
Definition at line 260 of file GaudiTool.cpp.
|
virtual |
standard initialization method
Reimplemented from GaudiCommon< AlgTool >.
Reimplemented in GaudiHistos< GaudiTool >, GaudiTuples< GaudiHistoTool >, GaudiHistoTool, GaudiTupleTool, FuncMinimum, EqSolver, and SequencerTimerTool.
Definition at line 174 of file GaudiTool.cpp.
| INTupleSvc * GaudiTool::ntupleSvc | ( | ) | const |
Access the standard N-Tuple.
Definition at line 226 of file GaudiTool.cpp.
|
inline |
Register a data object or container into Gaudi Event Transient Store.
| svc | Pointer to data provider service |
| object | Data object or container to be registered |
| address | Address in Gaudi Event Transient Store ("/Event" could be omitted ) |
| useRootInTES | Flag to turn on(TRUE) off(FALSE) the use of the RootInTES location property |
| GaudiException | for invalid event data service |
| GaudiException | for invalid object |
| GaudiException | for error result from event data service |
| StatusCode::SUCCESS | Data was successfully placed in the TES. |
| StatusCode::FAILURE | Failed to store data in the TES. |
Definition at line 189 of file GaudiTool.h.
|
inline |
Register a data object or container into Gaudi Event Transient Store.
| object | Data object or container to be registered |
| address | Address in Gaudi Event Transient Store ("/Event" could be omitted ) |
| useRootInTES | Flag to turn on(TRUE) off(FALSE) the use of the RootInTES location property |
| GaudiException | for invalid event data service |
| GaudiException | for invalid object |
| GaudiException | for error result from event data service |
| StatusCode::SUCCESS | Data was successfully placed in the TES. |
| StatusCode::FAILURE | Failed to store data in the TES. |
Definition at line 225 of file GaudiTool.h.
|
static |
|
mutableprivate |
pointer to Chrono & Stat Service
Definition at line 710 of file GaudiTool.h.
|
mutableprivate |
Definition at line 716 of file GaudiTool.h.
|
private |
Definition at line 718 of file GaudiTool.h.
|
mutableprivate |
pointer to Detector Data Service
Definition at line 708 of file GaudiTool.h.
|
mutableprivate |
pointer to the event tag collection service
Definition at line 704 of file GaudiTool.h.
|
mutableprivate |
pointer to Event Data Service
Definition at line 706 of file GaudiTool.h.
|
mutableprivate |
pointer for histogram service
Definition at line 714 of file GaudiTool.h.
|
mutableprivate |
Definition at line 712 of file GaudiTool.h.
|
private |
full tool name "type/name"
Definition at line 723 of file GaudiTool.h.
|
mutableprivate |
pointer to the N-Tuple service
Definition at line 702 of file GaudiTool.h.
|
staticprivate |