|
Gaudi Framework, version v23r6 |
| Home | Generated: Wed Jan 30 2013 |
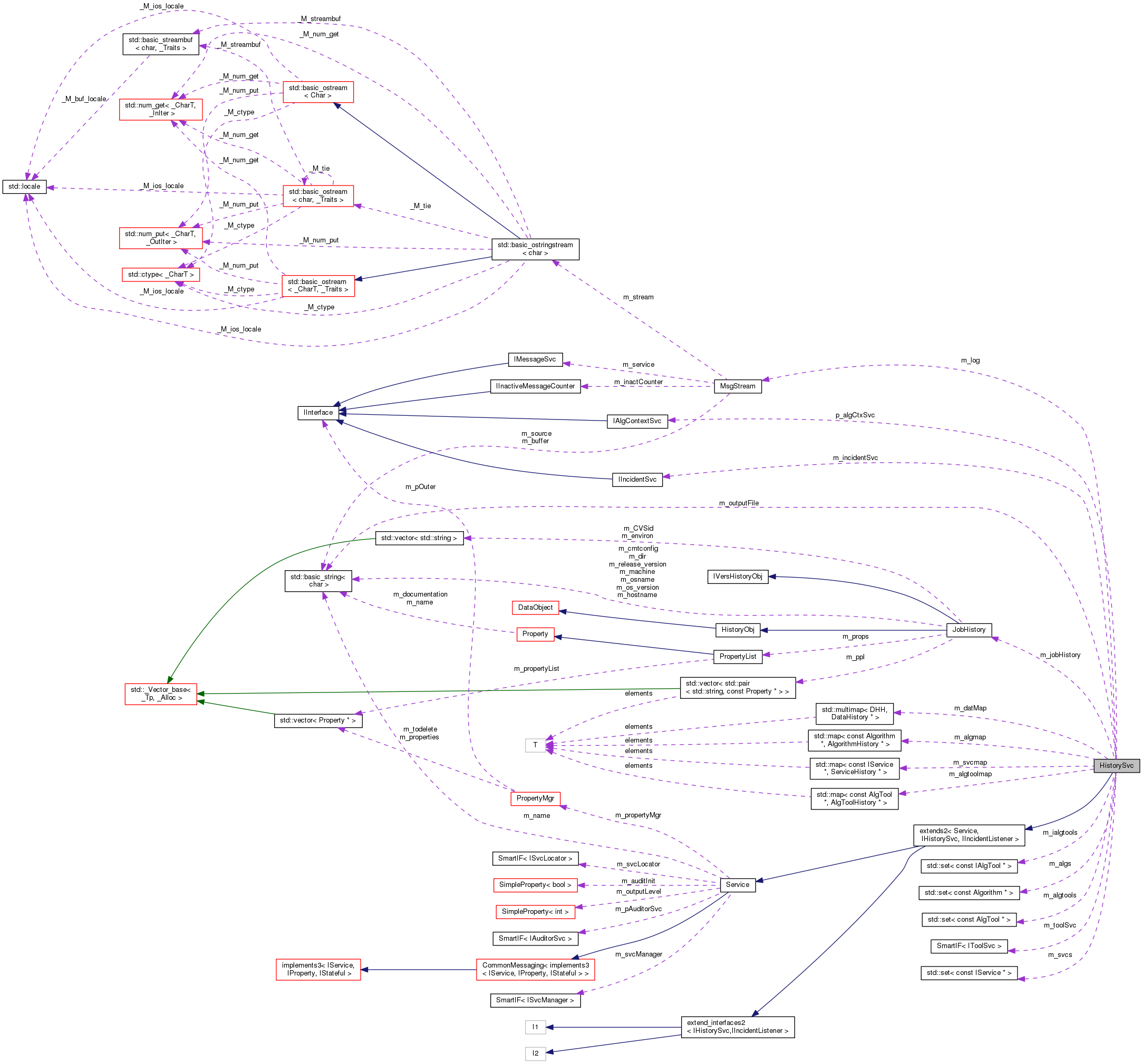
HistorySvc class definition. More...
#include <HistorySvc.h>


Public Member Functions | |
| virtual StatusCode | initialize () |
| virtual StatusCode | reinitialize () |
| virtual StatusCode | finalize () |
| virtual StatusCode | stop () |
| virtual StatusCode | captureState () |
| virtual StatusCode | registerJob () |
| virtual StatusCode | listProperties () const |
| virtual JobHistory * | getJobHistory () const |
| virtual StatusCode | registerSvc (const IService &) |
| virtual StatusCode | listProperties (const IService &) const |
| virtual ServiceHistory * | getServiceHistory (const IService &) const |
| virtual void | getServiceHistory (std::set< ServiceHistory * > &) const |
| virtual StatusCode | registerAlg (const Algorithm &) |
| virtual StatusCode | listProperties (const Algorithm &) const |
| virtual AlgorithmHistory * | getAlgHistory (const Algorithm &) const |
| virtual void | getAlgHistory (std::set< AlgorithmHistory * > &) const |
| virtual StatusCode | registerAlgTool (const IAlgTool &) |
| virtual StatusCode | listProperties (const IAlgTool &) const |
| virtual AlgToolHistory * | getAlgToolHistory (const IAlgTool &) const |
| virtual void | getAlgToolHistory (std::set< AlgToolHistory * > &) const |
| virtual DataHistory * | createDataHistoryObj (const CLID &id, const std::string &key, const std::string &store) |
| virtual StatusCode | registerDataHistory (const CLID &id, const std::string &key, const std::string &store) |
| virtual DataHistory * | getDataHistory (const CLID &id, const std::string &key, const std::string &store) const |
| virtual int | getDataHistory (const CLID &id, const std::string &key, const std::string &storeName, std::list< DataHistory * > &dhlist) const |
| HistorySvc (const std::string &name, ISvcLocator *svc) | |
| virtual void | handle (const Incident &inc) |
| virtual | ~HistorySvc () |
Public Member Functions inherited from extends2< Service, IHistorySvc, IIncidentListener > | |
| extends2 (A1 a1, A2 a2, A3 a3) | |
| Templated constructor with 3 arguments. | |
| extends2 (A1 a1, A2 a2) | |
| Templated constructor with 2 arguments. | |
| extends2 (A1 a1) | |
| Templated constructor with 1 argument. | |
| extends2 () | |
| Default constructor. | |
| virtual void * | i_cast (const InterfaceID &tid) const |
| Implementation of IInterface::i_cast. | |
| virtual StatusCode | queryInterface (const InterfaceID &ti, void **pp) |
| Implementation of IInterface::queryInterface. | |
| virtual std::vector< std::string > | getInterfaceNames () const |
| Implementation of IInterface::getInterfaceNames. | |
| virtual | ~extends2 () |
| Virtual destructor. | |
Public Member Functions inherited from Service | |
| virtual unsigned long | release () |
| Release Interface instance. | |
| virtual const std::string & | name () const |
| Retrieve name of the service. | |
| virtual StatusCode | configure () |
| virtual StatusCode | start () |
| virtual StatusCode | terminate () |
| virtual Gaudi::StateMachine::State | FSMState () const |
| virtual Gaudi::StateMachine::State | targetFSMState () const |
| virtual StatusCode | restart () |
| virtual StatusCode | sysInitialize () |
| Initialize Service. | |
| virtual StatusCode | sysStart () |
| Initialize Service. | |
| virtual StatusCode | sysStop () |
| Initialize Service. | |
| virtual StatusCode | sysFinalize () |
| Finalize Service. | |
| virtual StatusCode | sysReinitialize () |
| Re-initialize the Service. | |
| virtual StatusCode | sysRestart () |
| Re-initialize the Service. | |
| virtual StatusCode | setProperty (const Property &p) |
| virtual StatusCode | setProperty (const std::string &s) |
| virtual StatusCode | setProperty (const std::string &n, const std::string &v) |
| virtual StatusCode | getProperty (Property *p) const |
| virtual const Property & | getProperty (const std::string &name) const |
| virtual StatusCode | getProperty (const std::string &n, std::string &v) const |
| virtual const std::vector < Property * > & | getProperties () const |
| template<class TYPE > | |
| StatusCode | setProperty (const std::string &name, const TYPE &value) |
| set the property form the value | |
| Service (const std::string &name, ISvcLocator *svcloc) | |
| Standard Constructor. | |
| SmartIF< ISvcLocator > & | serviceLocator () const |
| Retrieve pointer to service locator. | |
| StatusCode | setProperties () |
| Method for setting declared properties to the values specified for the job. | |
| template<class T > | |
| StatusCode | service (const std::string &name, const T *&psvc, bool createIf=true) const |
| Access a service by name, creating it if it doesn't already exist. | |
| template<class T > | |
| StatusCode | service (const std::string &name, T *&psvc, bool createIf=true) const |
| template<class T > | |
| StatusCode | service (const std::string &svcType, const std::string &svcName, T *&psvc) const |
| Access a service by name and type, creating it if it doesn't already exist. | |
| template<class T > | |
| Property * | declareProperty (const std::string &name, T &property, const std::string &doc="none") const |
| Declare the named property. | |
| Property * | declareRemoteProperty (const std::string &name, IProperty *rsvc, const std::string &rname="") const |
| Declare remote named properties. | |
| SmartIF< IAuditorSvc > & | auditorSvc () const |
| The standard auditor service.May not be invoked before sysInitialize() has been invoked. | |
Public Member Functions inherited from CommonMessaging< implements3< IService, IProperty, IStateful > > | |
| CommonMessaging (const A1 &a1, const A2 &a2, const A3 &a3) | |
| Templated constructor with 3 arguments. | |
| CommonMessaging (const A1 &a1, const A2 &a2) | |
| Templated constructor with 2 arguments. | |
| CommonMessaging (const A1 &a1) | |
| Templated constructor with 1 argument. | |
| CommonMessaging () | |
| Default constructor. | |
| virtual | ~CommonMessaging () |
| Virtual destructor. | |
| SmartIF< IMessageSvc > & | msgSvc () const |
| The standard message service. | |
| MsgStream & | msgStream () const |
| Return an uninitialized MsgStream. | |
| MsgStream & | msgStream (const MSG::Level level) const |
| Predefined configurable message stream for the efficient printouts. | |
| MsgStream & | always () const |
| shortcut for the method msgStream(MSG::ALWAYS) | |
| MsgStream & | fatal () const |
| shortcut for the method msgStream(MSG::FATAL) | |
| MsgStream & | err () const |
| shortcut for the method msgStream(MSG::ERROR) | |
| MsgStream & | error () const |
| shortcut for the method msgStream(MSG::ERROR) | |
| MsgStream & | warning () const |
| shortcut for the method msgStream(MSG::WARNING) | |
| MsgStream & | info () const |
| shortcut for the method msgStream(MSG::INFO) | |
| MsgStream & | debug () const |
| shortcut for the method msgStream(MSG::DEBUG) | |
| MsgStream & | verbose () const |
| shortcut for the method msgStream(MSG::VERBOSE) | |
| MsgStream & | msg () const |
| shortcut for the method msgStream(MSG::INFO) | |
| MSG::Level | msgLevel () const |
| get the output level from the embedded MsgStream | |
| bool | msgLevel (MSG::Level lvl) const |
| get the output level from the embedded MsgStream | |
Public Member Functions inherited from extend_interfaces2< I1, I2 > | |
| virtual | ~extend_interfaces2 () |
| Virtual destructor. | |
Private Types | |
| typedef IVersHistoryObj::PropertyList | PropertyList |
| typedef std::multimap< DHH, DataHistory * > | DataHistMap |
| typedef DataHistMap::iterator | DHMitr |
| typedef DataHistMap::const_iterator | DHMCitr |
Private Member Functions | |
| void | clearState () |
| void | dumpProperties (std::ofstream &) const |
| void | dumpProperties (const IService &, std::ofstream &) const |
| void | dumpProperties (const Algorithm &, std::ofstream &) const |
| void | dumpProperties (const IAlgTool &, std::ofstream &) const |
| void | dumpState (std::ofstream &) const |
| void | dumpState (const INamedInterface *, std::ofstream &) const |
| std::string | dumpProp (const Property *, const bool isXML=false, int indent=0) const |
| IAlgorithm * | getCurrentIAlg () const |
Private Attributes | |
| bool | m_isInitialized |
| bool | m_dump |
| bool | m_activate |
| IAlgContextSvc * | p_algCtxSvc |
| std::set< const Algorithm * > | m_algs |
| std::map< const Algorithm *, AlgorithmHistory * > | m_algmap |
| std::set< const IAlgTool * > | m_ialgtools |
| std::set< const AlgTool * > | m_algtools |
| std::map< const AlgTool *, AlgToolHistory * > | m_algtoolmap |
| std::set< const IService * > | m_svcs |
| std::map< const IService *, ServiceHistory * > | m_svcmap |
| std::multimap< DHH, DataHistory * > | m_datMap |
| JobHistory * | m_jobHistory |
| std::string | m_outputFile |
| IIncidentSvc * | m_incidentSvc |
| SmartIF< IToolSvc > | m_toolSvc |
| MsgStream | m_log |
| bool | m_outputFileTypeXML |
Friends | |
| class | SvcFactory< HistorySvc > |
Additional Inherited Members | |
Public Types inherited from extends2< Service, IHistorySvc, IIncidentListener > | |
| typedef extends2 | base_class |
| Typedef to this class. | |
| typedef extend_interfaces2 < IHistorySvc, IIncidentListener > | extend_interfaces_base |
| Typedef to the base of this class. | |
| typedef extend_interfaces_base::ext_iids | interfaces |
| MPL set of all the implemented interfaces. | |
Protected Member Functions inherited from Service | |
| virtual | ~Service () |
| Standard Destructor. | |
| int | outputLevel () const |
get the Service's output level | |
Protected Attributes inherited from Service | |
| IntegerProperty | m_outputLevel |
| Service output level. | |
| Gaudi::StateMachine::State | m_state |
| Service state. | |
| Gaudi::StateMachine::State | m_targetState |
| Service state. | |
HistorySvc class definition.
Definition at line 46 of file HistorySvc.h.
|
private |
Definition at line 101 of file HistorySvc.h.
|
private |
Definition at line 103 of file HistorySvc.h.
|
private |
Definition at line 102 of file HistorySvc.h.
|
private |
Definition at line 99 of file HistorySvc.h.
| HistorySvc::HistorySvc | ( | const std::string & | name, |
| ISvcLocator * | svc | ||
| ) |
Definition at line 67 of file HistorySvc.cpp.
|
virtual |
Definition at line 89 of file HistorySvc.cpp.
|
virtual |
Get all the Algorithms
Get all the AlgTools
Get all the Services
Definition at line 192 of file HistorySvc.cpp.
|
private |
Definition at line 107 of file HistorySvc.cpp.
|
virtual |
Definition at line 586 of file HistorySvc.cpp.
|
private |
Definition at line 958 of file HistorySvc.cpp.
|
private |
Definition at line 519 of file HistorySvc.cpp.
|
private |
Definition at line 802 of file HistorySvc.cpp.
|
private |
Definition at line 399 of file HistorySvc.cpp.
|
private |
Definition at line 891 of file HistorySvc.cpp.
|
private |
Definition at line 978 of file HistorySvc.cpp.
|
private |
Definition at line 1070 of file HistorySvc.cpp.
|
virtual |
Reimplemented from Service.
Definition at line 327 of file HistorySvc.cpp.
|
virtual |
Definition at line 416 of file HistorySvc.cpp.
|
virtual |
Definition at line 435 of file HistorySvc.cpp.
|
virtual |
Definition at line 909 of file HistorySvc.cpp.
|
virtual |
Definition at line 929 of file HistorySvc.cpp.
|
private |
Definition at line 571 of file HistorySvc.cpp.
|
virtual |
Definition at line 669 of file HistorySvc.cpp.
|
virtual |
Definition at line 687 of file HistorySvc.cpp.
|
virtual |
Definition at line 563 of file HistorySvc.cpp.
|
virtual |
Definition at line 745 of file HistorySvc.cpp.
|
virtual |
Definition at line 762 of file HistorySvc.cpp.
|
virtual |
Definition at line 943 of file HistorySvc.cpp.
|
virtual |
Reimplemented from Service.
Definition at line 138 of file HistorySvc.cpp.
|
virtual |
Definition at line 460 of file HistorySvc.cpp.
|
virtual |
Definition at line 776 of file HistorySvc.cpp.
|
virtual |
Definition at line 376 of file HistorySvc.cpp.
|
virtual |
Definition at line 868 of file HistorySvc.cpp.
|
virtual |
Definition at line 347 of file HistorySvc.cpp.
|
virtual |
Definition at line 820 of file HistorySvc.cpp.
|
virtual |
Definition at line 625 of file HistorySvc.cpp.
|
virtual |
Definition at line 449 of file HistorySvc.cpp.
|
virtual |
Definition at line 709 of file HistorySvc.cpp.
|
virtual |
Reimplemented from Service.
Definition at line 95 of file HistorySvc.cpp.
|
virtual |
Reimplemented from Service.
Definition at line 296 of file HistorySvc.cpp.
|
friend |
Definition at line 108 of file HistorySvc.h.
|
private |
Definition at line 112 of file HistorySvc.h.
|
private |
Definition at line 117 of file HistorySvc.h.
Definition at line 116 of file HistorySvc.h.
|
private |
Definition at line 121 of file HistorySvc.h.
Definition at line 120 of file HistorySvc.h.
|
private |
Definition at line 126 of file HistorySvc.h.
|
private |
Definition at line 111 of file HistorySvc.h.
Definition at line 119 of file HistorySvc.h.
|
private |
Definition at line 147 of file HistorySvc.h.
|
private |
Definition at line 110 of file HistorySvc.h.
|
private |
Definition at line 130 of file HistorySvc.h.
|
mutableprivate |
Definition at line 150 of file HistorySvc.h.
|
private |
Definition at line 132 of file HistorySvc.h.
|
private |
Definition at line 151 of file HistorySvc.h.
|
private |
Definition at line 124 of file HistorySvc.h.
Definition at line 123 of file HistorySvc.h.
Definition at line 148 of file HistorySvc.h.
|
private |
Definition at line 114 of file HistorySvc.h.