|
Gaudi Framework, version v23r7 |
| Home | Generated: Wed Mar 20 2013 |
implemenattiono fvarioud functions for streaming. More...
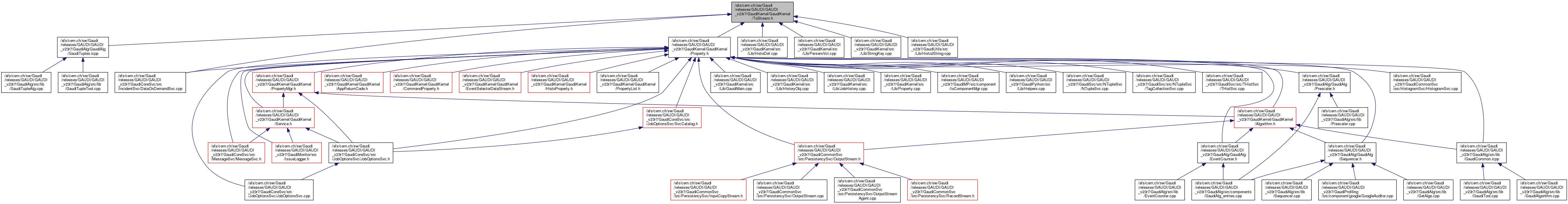
#include <iostream>#include <iomanip>#include <vector>#include <map>#include <set>#include <list>#include <string>#include <sstream>#include "GaudiKernel/Map.h"#include "GaudiKernel/HashMap.h"#include "GaudiKernel/VectorMap.h"

Go to the source code of this file.
Namespaces | |
| namespace | Gaudi |
| : AIDA interfaces visibility | |
| namespace | Gaudi::Utils |
Functions | |
| template<class TYPE > | |
| std::ostream & | Gaudi::Utils::toStream (const TYPE &obj, std::ostream &s) |
| the generic implementation of the printout to the std::ostream | |
| template<class ITERATOR > | |
| std::ostream & | Gaudi::Utils::toStream (ITERATOR first,ITERATOR last,std::ostream &s,const std::string &open,const std::string &close,const std::string &delim) |
| the helper function to print the sequence | |
| std::ostream & | Gaudi::Utils::toStream (const std::string &obj, std::ostream &s) |
| the printtout of the strings. | |
| std::ostream & | Gaudi::Utils::toStream (const bool obj, std::ostream &s) |
| the printout of boolean values "a'la Python" | |
| std::ostream & | Gaudi::Utils::toStream (const float obj, std::ostream &s, const int prec=6) |
| the printout of float values with the reasonable precision | |
| std::ostream & | Gaudi::Utils::toStream (const double obj, std::ostream &s, const int prec=8) |
| the printout of double values with the reasonable precision | |
| std::ostream & | Gaudi::Utils::toStream (const long double obj, std::ostream &s, const int prec=10) |
| the printout of long double values with the reasonable precision | |
| template<class KTYPE , class VTYPE > | |
| std::ostream & | Gaudi::Utils::toStream (const std::pair< KTYPE, VTYPE > &obj, std::ostream &s) |
the partial template specialization of std::pair<KTYPE,VTYPE> printout the pair is printed a'la Python tuple: " ( a , b )" | |
| template<class TYPE , class ALLOCATOR > | |
| std::ostream & | Gaudi::Utils::toStream (const std::vector< TYPE, ALLOCATOR > &obj, std::ostream &s) |
the partial template specialization of std::vector<TYPE,ALLOCATOR> printout. | |
| template<class TYPE , class ALLOCATOR > | |
| std::ostream & | Gaudi::Utils::toStream (const std::list< TYPE, ALLOCATOR > &obj, std::ostream &s) |
the partial template specialization of std::list<TYPE,ALLOCATOR> printout. | |
| template<class TYPE , class CMP , class ALLOCATOR > | |
| std::ostream & | Gaudi::Utils::toStream (const std::set< TYPE, CMP, ALLOCATOR > &obj, std::ostream &s) |
the partial template specialization of std::set<TYPE,CMP,ALLOCATOR> printout. | |
| template<class KTYPE , class VTYPE , class CMP , class ALLOCATOR > | |
| std::ostream & | Gaudi::Utils::toStream (const std::map< KTYPE, VTYPE, CMP, ALLOCATOR > &obj, std::ostream &s) |
the partial template specialization of std::map<KTYPE,VTYPE,CMP,ALLOCATOR> printout the map is printed a'la Python dict: " ( a : b , c: d , e : f )" | |
| template<class KTYPE , class VTYPE , class CMP , class ALLOCATOR > | |
| std::ostream & | Gaudi::Utils::toStream (const GaudiUtils::VectorMap< KTYPE, VTYPE, CMP, ALLOCATOR > &obj, std::ostream &s) |
the partial template specialization of GaudiUtils::VectorMap<KTYPE,VTYPE,CMP,ALLOCATOR> printout the map is printed a'la Python dict: " ( a : b , c: d , e : f )" | |
| template<class KTYPE , class VTYPE , class MAP > | |
| std::ostream & | Gaudi::Utils::toStream (const GaudiUtils::Map< KTYPE, VTYPE, MAP > &obj, std::ostream &s) |
the partial template specialization of GaudiUtils::Map<KTYPE,VTYPE,MAP> printout the map is printed a'la Python dict: " ( a : b , c: d , e : f )" | |
| template<class KTYPE , class VTYPE , class HASH , class MAP > | |
| std::ostream & | Gaudi::Utils::toStream (const GaudiUtils::HashMap< KTYPE, VTYPE, HASH, MAP > &obj, std::ostream &s) |
the partial template specialization of GaudiUtils::HashMap<KTYPE,VTYPE,HASH,MAP> printout the map is printed a'la Python dict: " ( a : b , c: d , e : f )" | |
| template<class TYPE , unsigned int N> | |
| std::ostream & | Gaudi::Utils::toStream (TYPE(&obj)[N], std::ostream &s) |
| the specialization for C-arrays, a'la python tuple | |
| template<class TYPE , unsigned int N> | |
| std::ostream & | Gaudi::Utils::toStream (const TYPE(&obj)[N], std::ostream &s) |
| the specialization for C-arrays, a'la python tuple | |
| template<unsigned int N> | |
| std::ostream & | Gaudi::Utils::toStream (char(&obj)[N], std::ostream &s) |
| the specialization for C-string, a'la python tuple | |
| template<unsigned int N> | |
| std::ostream & | Gaudi::Utils::toStream (const char(&obj)[N], std::ostream &s) |
| the specialization for C-string, a'la python tuple | |
| std::ostream & | Gaudi::Utils::toStream (const char *obj, std::ostream &s) |
| the specialization for C-string, a'la python tuple | |
| template<class TYPE > | |
| std::string | Gaudi::Utils::toString (const TYPE &obj) |
| the generic implementation of the type conversion to the string | |
implemenattiono fvarioud functions for streaming.
this functionality is essenital for usag eof varuodu types as property for the various Gaudi components
Definition in file ToStream.h.