|
Gaudi Framework, version v23r7 |
| Home | Generated: Wed Mar 20 2013 |
Concrete event selector implementation to access ROOT files. More...
#include <GAUDIROOT/RootEvtSelector.h>


Public Member Functions | |
| RootEvtSelector (const std::string &name, ISvcLocator *svcloc) | |
| Service Constructor. | |
| virtual | ~RootEvtSelector () |
| Standard destructor. | |
| virtual StatusCode | initialize () |
| IService implementation: Db event selector override. | |
| virtual StatusCode | finalize () |
| IService implementation: Service finalization. | |
| virtual StatusCode | createContext (Context *&refpCtxt) const |
| Create a new event loop context. | |
| virtual StatusCode | last (Context &refContext) const |
| Access last item in the iteration. | |
| virtual StatusCode | next (Context &refCtxt) const |
| Get next iteration item from the event loop context. | |
| virtual StatusCode | next (Context &refCtxt, int jump) const |
| Get next iteration item from the event loop context, but skip jump elements. | |
| virtual StatusCode | previous (Context &refCtxt) const |
| Get previous iteration item from the event loop context. | |
| virtual StatusCode | previous (Context &refCtxt, int jump) const |
| Get previous iteration item from the event loop context, but skip jump elements. | |
| virtual StatusCode | rewind (Context &refCtxt) const |
| Rewind the dataset. | |
| virtual StatusCode | createAddress (const Context &refCtxt, IOpaqueAddress *&) const |
| Create new Opaque address corresponding to the current record. | |
| virtual StatusCode | releaseContext (Context *&refCtxt) const |
| Release existing event iteration context. | |
| virtual StatusCode | resetCriteria (const std::string &cr, Context &c) const |
| Will set a new criteria for the selection of the next list of events and will change the state of the context in a way to point to the new list. | |
Public Member Functions inherited from extends1< Service, IEvtSelector > | |
| extends1 (A1 a1, A2 a2, A3 a3) | |
| Templated constructor with 3 arguments. | |
| extends1 (A1 a1, A2 a2) | |
| Templated constructor with 2 arguments. | |
| extends1 (A1 a1) | |
| Templated constructor with 1 argument. | |
| extends1 () | |
| Default constructor. | |
| virtual void * | i_cast (const InterfaceID &tid) const |
| Implementation of IInterface::i_cast. | |
| virtual StatusCode | queryInterface (const InterfaceID &ti, void **pp) |
| Implementation of IInterface::queryInterface. | |
| virtual std::vector< std::string > | getInterfaceNames () const |
| Implementation of IInterface::getInterfaceNames. | |
| virtual | ~extends1 () |
| Virtual destructor. | |
Public Member Functions inherited from Service | |
| virtual unsigned long | release () |
| Release Interface instance. | |
| virtual const std::string & | name () const |
| Retrieve name of the service. | |
| virtual StatusCode | configure () |
| virtual StatusCode | start () |
| virtual StatusCode | stop () |
| virtual StatusCode | terminate () |
| virtual Gaudi::StateMachine::State | FSMState () const |
| virtual Gaudi::StateMachine::State | targetFSMState () const |
| virtual StatusCode | reinitialize () |
| virtual StatusCode | restart () |
| virtual StatusCode | sysInitialize () |
| Initialize Service. | |
| virtual StatusCode | sysStart () |
| Initialize Service. | |
| virtual StatusCode | sysStop () |
| Initialize Service. | |
| virtual StatusCode | sysFinalize () |
| Finalize Service. | |
| virtual StatusCode | sysReinitialize () |
| Re-initialize the Service. | |
| virtual StatusCode | sysRestart () |
| Re-initialize the Service. | |
| virtual StatusCode | setProperty (const Property &p) |
| virtual StatusCode | setProperty (const std::string &s) |
| virtual StatusCode | setProperty (const std::string &n, const std::string &v) |
| virtual StatusCode | getProperty (Property *p) const |
| virtual const Property & | getProperty (const std::string &name) const |
| virtual StatusCode | getProperty (const std::string &n, std::string &v) const |
| virtual const std::vector < Property * > & | getProperties () const |
| template<class TYPE > | |
| StatusCode | setProperty (const std::string &name, const TYPE &value) |
| set the property form the value | |
| Service (const std::string &name, ISvcLocator *svcloc) | |
| Standard Constructor. | |
| SmartIF< ISvcLocator > & | serviceLocator () const |
| Retrieve pointer to service locator. | |
| StatusCode | setProperties () |
| Method for setting declared properties to the values specified for the job. | |
| template<class T > | |
| StatusCode | service (const std::string &name, const T *&psvc, bool createIf=true) const |
| Access a service by name, creating it if it doesn't already exist. | |
| template<class T > | |
| StatusCode | service (const std::string &name, T *&psvc, bool createIf=true) const |
| template<class T > | |
| StatusCode | service (const std::string &svcType, const std::string &svcName, T *&psvc) const |
| Access a service by name and type, creating it if it doesn't already exist. | |
| template<class T > | |
| Property * | declareProperty (const std::string &name, T &property, const std::string &doc="none") const |
| Declare the named property. | |
| Property * | declareRemoteProperty (const std::string &name, IProperty *rsvc, const std::string &rname="") const |
| Declare remote named properties. | |
| SmartIF< IAuditorSvc > & | auditorSvc () const |
| The standard auditor service.May not be invoked before sysInitialize() has been invoked. | |
Public Member Functions inherited from CommonMessaging< implements3< IService, IProperty, IStateful > > | |
| CommonMessaging (const A1 &a1, const A2 &a2, const A3 &a3) | |
| Templated constructor with 3 arguments. | |
| CommonMessaging (const A1 &a1, const A2 &a2) | |
| Templated constructor with 2 arguments. | |
| CommonMessaging (const A1 &a1) | |
| Templated constructor with 1 argument. | |
| CommonMessaging () | |
| Default constructor. | |
| virtual | ~CommonMessaging () |
| Virtual destructor. | |
| SmartIF< IMessageSvc > & | msgSvc () const |
| The standard message service. | |
| MsgStream & | msgStream () const |
| Return an uninitialized MsgStream. | |
| MsgStream & | msgStream (const MSG::Level level) const |
| Predefined configurable message stream for the efficient printouts. | |
| MsgStream & | always () const |
| shortcut for the method msgStream(MSG::ALWAYS) | |
| MsgStream & | fatal () const |
| shortcut for the method msgStream(MSG::FATAL) | |
| MsgStream & | err () const |
| shortcut for the method msgStream(MSG::ERROR) | |
| MsgStream & | error () const |
| shortcut for the method msgStream(MSG::ERROR) | |
| MsgStream & | warning () const |
| shortcut for the method msgStream(MSG::WARNING) | |
| MsgStream & | info () const |
| shortcut for the method msgStream(MSG::INFO) | |
| MsgStream & | debug () const |
| shortcut for the method msgStream(MSG::DEBUG) | |
| MsgStream & | verbose () const |
| shortcut for the method msgStream(MSG::VERBOSE) | |
| MsgStream & | msg () const |
| shortcut for the method msgStream(MSG::INFO) | |
| MSG::Level | msgLevel () const |
| get the output level from the embedded MsgStream | |
| bool | msgLevel (MSG::Level lvl) const |
| get the output level from the embedded MsgStream | |
Public Member Functions inherited from extend_interfaces1< IEvtSelector > | |
| virtual | ~extend_interfaces1 () |
| Virtual destructor. | |
Public Member Functions inherited from IEvtSelector | |
| DeclareInterfaceID (IEvtSelector, 2, 0) | |
| InterfaceID. | |
Public Member Functions inherited from IInterface | |
| virtual unsigned long | addRef ()=0 |
| Increment the reference count of Interface instance. | |
| virtual unsigned long | release ()=0 |
| Release Interface instance. | |
| virtual unsigned long | refCount () const =0 |
| Current reference count. | |
| virtual | ~IInterface () |
| Virtual destructor. | |
Protected Attributes | |
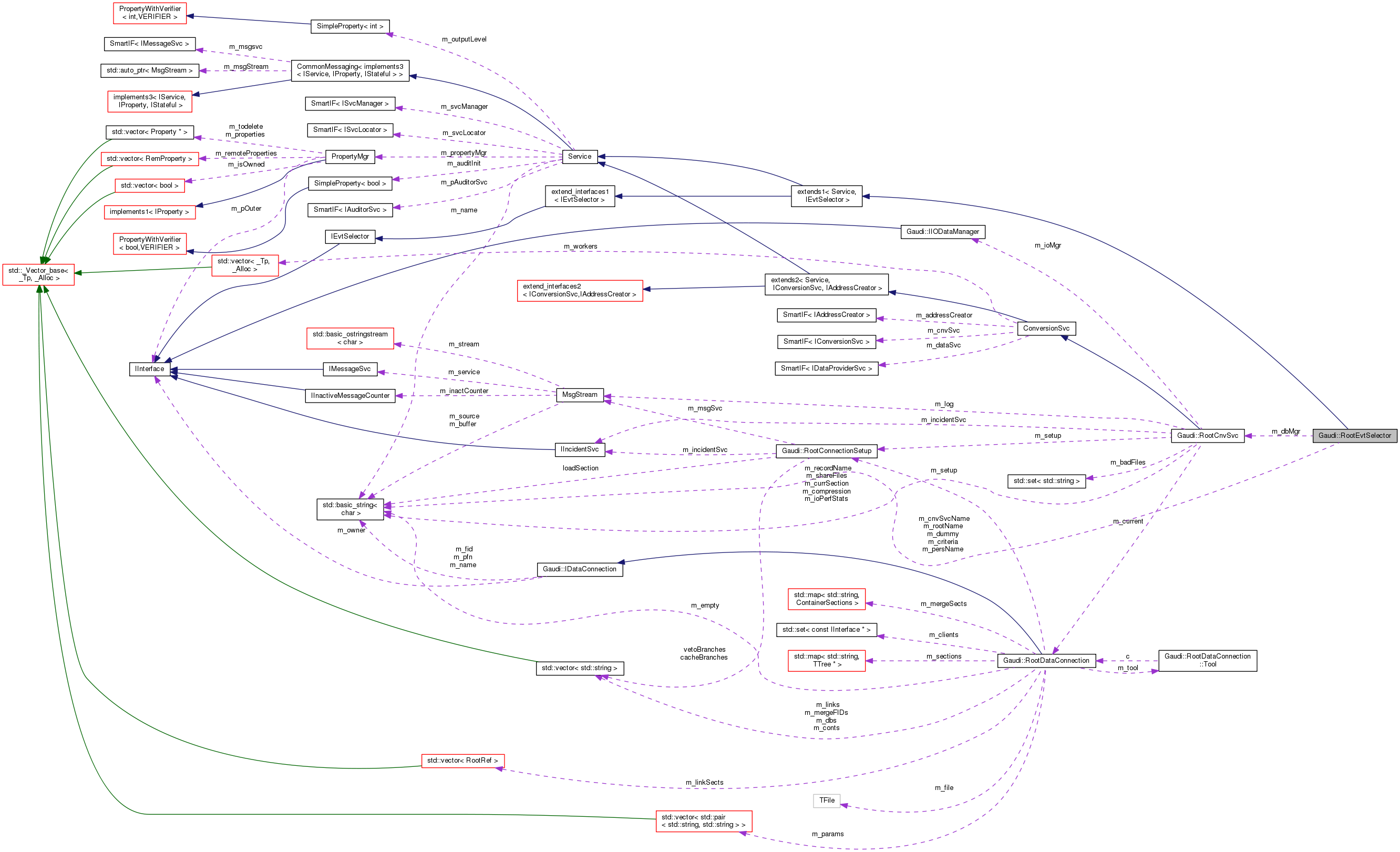
| RootCnvSvc * | m_dbMgr |
| Reference to the corresponding conversion service. | |
| CLID | m_rootCLID |
| Class id of root node to create opaque address. | |
| std::string | m_persName |
| Property; Name of the persistency service to search for conversion service. | |
| std::string | m_cnvSvcName |
| Property; Name of the concversion service used to create opaque addresses. | |
| std::string | m_rootName |
| Property: Name of the ROOT entry name. | |
| std::string | m_criteria |
| Property: File criteria to define item iteration. | |
| std::string | m_dummy |
| Property: dummy to fake backwards compatibility. | |
Private Member Functions | |
| StatusCode | error (const std::string &msg) const |
| Helper method to issue error messages. | |
Additional Inherited Members | |
Public Types inherited from extends1< Service, IEvtSelector > | |
| typedef extends1 | base_class |
| Typedef to this class. | |
| typedef extend_interfaces1 < IEvtSelector > | extend_interfaces_base |
| Typedef to the base of this class. | |
| typedef extend_interfaces_base::ext_iids | interfaces |
| MPL set of all the implemented interfaces. | |
Static Public Member Functions inherited from IInterface | |
| static const InterfaceID & | interfaceID () |
| Return an instance of InterfaceID identifying the interface. | |
Protected Member Functions inherited from Service | |
| virtual | ~Service () |
| Standard Destructor. | |
| int | outputLevel () const |
get the Service's output level | |
Concrete event selector implementation to access ROOT files.
Definition at line 41 of file RootEvtSelector.h.
| RootEvtSelector::RootEvtSelector | ( | const std::string & | name, |
| ISvcLocator * | svcloc | ||
| ) |
Service Constructor.
Definition at line 100 of file RootEvtSelector.cpp.
|
inlinevirtual |
|
virtual |
Create new Opaque address corresponding to the current record.
| refCtxt | [IN/OUT] Reference to the context |
Implements IEvtSelector.
Definition at line 272 of file RootEvtSelector.cpp.
|
virtual |
Create a new event loop context.
| refpCtxt | [IN/OUT] Reference to pointer to store the context |
Implements IEvtSelector.
Definition at line 165 of file RootEvtSelector.cpp.
|
private |
Helper method to issue error messages.
Definition at line 110 of file RootEvtSelector.cpp.
|
virtual |
IService implementation: Service finalization.
Reimplemented from Service.
Definition at line 157 of file RootEvtSelector.cpp.
|
virtual |
IService implementation: Db event selector override.
Reimplemented from Service.
Definition at line 117 of file RootEvtSelector.cpp.
|
virtual |
Access last item in the iteration.
| refContext | [IN/OUT] Reference to the Context object. |
Implements IEvtSelector.
Definition at line 171 of file RootEvtSelector.cpp.
|
virtual |
Get next iteration item from the event loop context.
| refCtxt | [IN/OUT] Reference to the context |
Implements IEvtSelector.
Definition at line 176 of file RootEvtSelector.cpp.
|
virtual |
Get next iteration item from the event loop context, but skip jump elements.
| refCtxt | [IN/OUT] Reference to the context |
Implements IEvtSelector.
Definition at line 220 of file RootEvtSelector.cpp.
|
virtual |
Get previous iteration item from the event loop context.
| refCtxt | [IN/OUT] Reference to the context |
| jump | [IN] Number of events to be skipped |
Implements IEvtSelector.
Definition at line 234 of file RootEvtSelector.cpp.
|
virtual |
Get previous iteration item from the event loop context, but skip jump elements.
| refCtxt | [IN/OUT] Reference to the context |
| jump | [IN] Number of events to be skipped |
Implements IEvtSelector.
Definition at line 239 of file RootEvtSelector.cpp.
|
virtual |
Release existing event iteration context.
| refCtxt | [IN/OUT] Reference to the context |
Implements IEvtSelector.
Definition at line 290 of file RootEvtSelector.cpp.
|
virtual |
Will set a new criteria for the selection of the next list of events and will change the state of the context in a way to point to the new list.
| cr | The new criteria string. |
| c | Reference pointer to the Context object. |
Implements IEvtSelector.
Definition at line 302 of file RootEvtSelector.cpp.
|
virtual |
Rewind the dataset.
| refCtxt | [IN/OUT] Reference to the context |
Implements IEvtSelector.
Definition at line 253 of file RootEvtSelector.cpp.
|
protected |
Property; Name of the concversion service used to create opaque addresses.
Definition at line 138 of file RootEvtSelector.h.
|
protected |
Property: File criteria to define item iteration.
Definition at line 142 of file RootEvtSelector.h.
|
mutableprotected |
Reference to the corresponding conversion service.
Definition at line 132 of file RootEvtSelector.h.
|
protected |
Property: dummy to fake backwards compatibility.
Definition at line 144 of file RootEvtSelector.h.
|
protected |
Property; Name of the persistency service to search for conversion service.
Definition at line 136 of file RootEvtSelector.h.
|
protected |
Class id of root node to create opaque address.
Definition at line 134 of file RootEvtSelector.h.
|
protected |
Property: Name of the ROOT entry name.
Definition at line 140 of file RootEvtSelector.h.