Gaudi Framework, version v23r7

Home   Generated: Wed Mar 20 2013
 All Classes Namespaces Files Functions Variables Typedefs Enumerations Enumerator Properties Friends Macros Groups Pages
Classes | Public Types | Public Member Functions | Static Public Member Functions | Public Attributes | Protected Types | Protected Attributes | Private Types | Private Member Functions | Private Attributes | Friends | List of all members
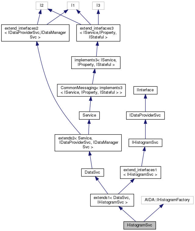
HistogramSvc Class Reference

HistogramSvc class definition. More...

#include <HistogramSvc.h>

Inheritance diagram for HistogramSvc:
Inheritance graph
[legend]
Collaboration diagram for HistogramSvc:
Collaboration graph
[legend]

Classes

struct  Helper
 

Public Types

typedef std::map< std::string,
Gaudi::Histo1DDef
Histo1DMap
 
- Public Types inherited from extends1< DataSvc, IHistogramSvc >
typedef extends1 base_class
 Typedef to this class.
 
typedef extend_interfaces1
< IHistogramSvc
extend_interfaces_base
 Typedef to the base of this class.
 
typedef
extend_interfaces_base::ext_iids 
interfaces
 MPL set of all the implemented interfaces.
 
- Public Types inherited from DataSvc
typedef std::vector
< DataStoreItem
LoadItems
 Define set of load items.
 
- Public Types inherited from extends2< Service, IDataProviderSvc, IDataManagerSvc >
typedef extends2 base_class
 Typedef to this class.
 
typedef extend_interfaces2
< IDataProviderSvc,
IDataManagerSvc
extend_interfaces_base
 Typedef to the base of this class.
 
typedef
extend_interfaces_base::ext_iids 
interfaces
 MPL set of all the implemented interfaces.
 
- Public Types inherited from extend_interfaces2< I1, I2 >
typedef mpl::fold< typename
I1::iid::iids::type, typename
I2::iid::iids::type,
mpl::insert< mpl::_1, mpl::_2 >
>::type 
ext_iids
 MPL set of interfaces extended by this one.
 
- Public Types inherited from extend_interfaces1< IHistogramSvc >
typedef
IHistogramSvc::iid::iids::type 
ext_iids
 MPL set of interfaces extended by this one.
 

Public Member Functions

 HistogramSvc (CSTR name, ISvcLocator *svc)
 Statndard Constructor.
 
virtual ~HistogramSvc ()
 Destructor.
 
std::pair< std::string,
std::string
i_splitPath (CSTR full)
 Split full path into its components.
 
StatusCode connectInput (CSTR ident)
 Connect input histogram file to the service.
 
std::string _STR (int i)
 
template<class T >
T * i_book (DataObject *pPar, CSTR rel, CSTR title, const std::pair< DataObject *, T * > &o)
 
H2Di_project (CSTR nameAndTitle, const H3D &h, CSTR dir)
 Helper for 2D projections.
 
virtual StatusCode initialize ()
 Initialise the service.
 
virtual StatusCode reinitialize ()
 Initialise the service.
 
virtual StatusCode finalize ()
 finalize the service
 
virtual AIDA::IHistogramFactory * histogramFactory ()
 Retrieve the AIDA HistogramFactory interface.
 
virtual H1Dbook (CSTR par, CSTR rel, CSTR title, DBINS(x))
 Book histogram and register it with the histogram data store.
 
virtual H1Dbook (CSTR par, int hID, CSTR title, DBINS(x))
 
virtual H1Dbook (DataObject *pPar, int hID, CSTR title, DBINS(x))
 
virtual H1Dbook (DataObject *pPar, CSTR rel, CSTR title, DBINS(x))
 
virtual H1Dbook (STRPAIR loc, CSTR title, DBINS(x))
 
virtual H1Dbook (CSTR full, CSTR title, DBINS(x))
 
virtual P1DbookProf (CSTR par, CSTR rel, CSTR title, DBINS(x), CSTR opt)
 Book histogram and register it with the histogram data store.
 
virtual P1DbookProf (CSTR par, int hID, CSTR title, DBINS(x), CSTR opt)
 
virtual P1DbookProf (DataObject *pPar, int hID, CSTR title, DBINS(x), CSTR opt)
 
virtual P1DbookProf (STRPAIR loc, CSTR title, DBINS(x), CSTR opt)
 
virtual P1DbookProf (CSTR full, CSTR title, DBINS(x), CSTR opt)
 
virtual P1DbookProf (DataObject *pPar, CSTR rel, CSTR title, DBINS(x), CSTR opt)
 
virtual P1DbookProf (CSTR par, CSTR rel, CSTR title, DBINS(x), double upper, double lower, CSTR opt)
 
virtual P1DbookProf (CSTR par, int hID, CSTR title, DBINS(x), double upper, double lower, CSTR opt)
 
virtual P1DbookProf (DataObject *pPar, int hID, CSTR title, DBINS(x), double upper, double lower, CSTR opt)
 
virtual P1DbookProf (STRPAIR loc, CSTR title, DBINS(x), double upper, double lower, CSTR opt)
 
virtual P1DbookProf (CSTR full, CSTR title, DBINS(x), double upper, double lower, CSTR opt)
 
virtual P1DbookProf (DataObject *pPar, CSTR rel, CSTR title, DBINS(x), double upper, double lower, CSTR opt)
 
virtual H1Dbook (CSTR par, int hID, CSTR title, Edges e)
 Book histogram and register it with the histogram data store.
 
virtual H1Dbook (DataObject *pPar, int hID, CSTR title, Edges e)
 
virtual H1Dbook (CSTR par, CSTR rel, CSTR title, Edges e)
 
virtual H1Dbook (STRPAIR loc, CSTR title, Edges e)
 
virtual H1Dbook (CSTR full, CSTR title, Edges e)
 
virtual H1Dbook (DataObject *pPar, CSTR rel, CSTR title, Edges e)
 
virtual P1DbookProf (CSTR full, CSTR title, Edges e)
 Book histogram and register it with the histogram data store.
 
virtual P1DbookProf (CSTR par, CSTR rel, CSTR title, Edges e)
 
virtual P1DbookProf (CSTR par, int hID, CSTR title, Edges e)
 
virtual P1DbookProf (DataObject *pPar, int hID, CSTR title, Edges e)
 
virtual P1DbookProf (STRPAIR loc, CSTR title, Edges e)
 
virtual P1DbookProf (DataObject *pPar, CSTR rel, CSTR title, Edges e)
 
virtual P1DbookProf (CSTR full, CSTR title, Edges e, double upper, double lower)
 
virtual P1DbookProf (CSTR par, CSTR rel, CSTR title, Edges e, double upper, double lower)
 
virtual P1DbookProf (CSTR par, int hID, CSTR title, Edges e, double upper, double lower)
 
virtual P1DbookProf (DataObject *pPar, int hID, CSTR title, Edges e, double upper, double lower)
 
virtual P1DbookProf (STRPAIR loc, CSTR title, Edges e, double upper, double lower)
 
virtual P1DbookProf (DataObject *pPar, CSTR rel, CSTR title, Edges e, double upper, double lower)
 
virtual H2Dbook (CSTR full, CSTR title, DBINS(x), DBINS(y))
 Book histogram and register it with the histogram data store.
 
virtual H2Dbook (CSTR par, CSTR rel, CSTR title, DBINS(x), DBINS(y))
 
virtual H2Dbook (CSTR par, int hID, CSTR title, DBINS(x), DBINS(y))
 
virtual H2Dbook (STRPAIR loc, CSTR title, DBINS(x), DBINS(y))
 
virtual H2Dbook (DataObject *pPar, int hID, CSTR title, DBINS(x), DBINS(y))
 
virtual H2Dbook (DataObject *pPar, CSTR rel, CSTR title, DBINS(x), DBINS(y))
 
virtual P2DbookProf (CSTR full, CSTR title, DBINS(x), DBINS(y), double upper, double lower)
 Book histogram and register it with the histogram data store.
 
virtual P2DbookProf (CSTR par, CSTR rel, CSTR title, DBINS(x), DBINS(y), double upper, double lower)
 
virtual P2DbookProf (STRPAIR loc, CSTR title, DBINS(x), DBINS(y), double upper, double lower)
 
virtual P2DbookProf (CSTR par, int hID, CSTR title, DBINS(x), DBINS(y), double upper, double lower)
 
virtual P2DbookProf (DataObject *pPar, int hID, CSTR title, DBINS(x), DBINS(y), double upper, double lower)
 
virtual P2DbookProf (DataObject *pPar, CSTR rel, CSTR title, DBINS(x), DBINS(y), double upper, double lower)
 
virtual P2DbookProf (CSTR full, CSTR title, DBINS(x), DBINS(y))
 
virtual P2DbookProf (CSTR par, CSTR rel, CSTR title, DBINS(x), DBINS(y))
 
virtual P2DbookProf (STRPAIR loc, CSTR title, DBINS(x), DBINS(y))
 
virtual P2DbookProf (CSTR par, int hID, CSTR title, DBINS(x), DBINS(y))
 
virtual P2DbookProf (DataObject *pPar, int hID, CSTR title, DBINS(x), DBINS(y))
 
virtual P2DbookProf (DataObject *pPar, CSTR rel, CSTR title, DBINS(x), DBINS(y))
 
virtual H2Dbook (CSTR full, CSTR title, Edges x, Edges y)
 Book histogram and register it with the histogram data store.
 
virtual H2Dbook (CSTR par, CSTR rel, CSTR title, Edges x, Edges y)
 
virtual H2Dbook (CSTR par, int hID, CSTR title, Edges x, Edges y)
 
virtual H2Dbook (STRPAIR loc, CSTR title, Edges x, Edges y)
 
virtual H2Dbook (DataObject *pPar, int hID, CSTR title, Edges x, Edges y)
 
virtual H2Dbook (DataObject *pPar, CSTR rel, CSTR title, Edges x, Edges y)
 
virtual P2DbookProf (CSTR full, CSTR title, Edges x, Edges y)
 Book histogram and register it with the histogram data store.
 
virtual P2DbookProf (CSTR par, CSTR rel, CSTR title, Edges x, Edges y)
 
virtual P2DbookProf (CSTR par, int hID, CSTR title, Edges x, Edges y)
 
virtual P2DbookProf (DataObject *pPar, int hID, CSTR title, Edges x, Edges y)
 
virtual P2DbookProf (STRPAIR loc, CSTR title, Edges x, Edges y)
 
virtual P2DbookProf (DataObject *pPar, CSTR rel, CSTR title, Edges x, Edges y)
 
virtual P2DbookProf (CSTR full, CSTR title, Edges x, Edges y, double upper, double lower)
 
virtual P2DbookProf (CSTR par, CSTR rel, CSTR title, Edges x, Edges y, double upper, double lower)
 
virtual P2DbookProf (CSTR par, int hID, CSTR title, Edges x, Edges y, double upper, double lower)
 
virtual P2DbookProf (DataObject *pPar, int hID, CSTR title, Edges x, Edges y, double upper, double lower)
 
virtual P2DbookProf (STRPAIR loc, CSTR title, Edges x, Edges y, double upper, double lower)
 
virtual P2DbookProf (DataObject *pPar, CSTR rel, CSTR title, Edges x, Edges y, double upper, double lower)
 
virtual H3Dbook (CSTR full, CSTR title, DBINS(x), DBINS(y), DBINS(z))
 Book histogram and register it with the histogram data store.
 
virtual H3Dbook (CSTR par, CSTR rel, CSTR title, DBINS(x), DBINS(y), DBINS(z))
 
virtual H3Dbook (CSTR par, int hID, CSTR title, DBINS(x), DBINS(y), DBINS(z))
 
virtual H3Dbook (DataObject *pPar, int hID, CSTR title, DBINS(x), DBINS(y), DBINS(z))
 
virtual H3Dbook (STRPAIR loc, CSTR title, DBINS(x), DBINS(y), DBINS(z))
 
virtual H3Dbook (DataObject *pPar, CSTR rel, CSTR title, DBINS(x), DBINS(y), DBINS(z))
 
virtual H3Dbook (CSTR full, CSTR title, Edges x, Edges y, Edges z)
 Book histogram and register it with the histogram data store.
 
virtual H3Dbook (CSTR par, CSTR rel, CSTR title, Edges x, Edges y, Edges z)
 
virtual H3Dbook (CSTR par, int hID, CSTR title, Edges x, Edges y, Edges z)
 
virtual H3Dbook (DataObject *pPar, int hID, CSTR title, Edges x, Edges y, Edges z)
 
virtual H3Dbook (STRPAIR loc, CSTR title, Edges x, Edges y, Edges z)
 
virtual H3Dbook (DataObject *pPar, CSTR rel, CSTR title, Edges x, Edges y, Edges z)
 
virtual StatusCode registerObject (CSTR parent, CSTR rel, Base *obj)
 
virtual StatusCode registerObject (CSTR parent, int item, Base *obj)
 
virtual StatusCode registerObject (Base *pPar, CSTR rel, Base *obj)
 
virtual StatusCode registerObject (DataObject *pPar, int item, Base *obj)
 
virtual StatusCode registerObject (Base *pPar, int item, Base *obj)
 
virtual StatusCode registerObject (CSTR full, Base *obj)
 
virtual StatusCode registerObject (DataObject *pPar, CSTR rel, Base *obj)
 
virtual StatusCode unregisterObject (Base *obj)
 
virtual StatusCode unregisterObject (Base *obj, CSTR objectPath)
 
virtual StatusCode unregisterObject (Base *obj, int item)
 
virtual StatusCode retrieveObject (IRegistry *pReg, CSTR path, H1D *&obj)
 
virtual StatusCode retrieveObject (IRegistry *pReg, CSTR path, P1D *&obj)
 
virtual StatusCode retrieveObject (IRegistry *pReg, CSTR path, H2D *&obj)
 
virtual StatusCode retrieveObject (IRegistry *pReg, CSTR path, P2D *&obj)
 
virtual StatusCode retrieveObject (IRegistry *pReg, CSTR path, H3D *&obj)
 
virtual StatusCode retrieveObject (CSTR full, P1D *&obj)
 
virtual StatusCode retrieveObject (CSTR full, P2D *&obj)
 
virtual StatusCode retrieveObject (CSTR full, H1D *&obj)
 
virtual StatusCode retrieveObject (CSTR full, H2D *&obj)
 
virtual StatusCode retrieveObject (CSTR full, H3D *&obj)
 
virtual StatusCode retrieveObject (CSTR parent, CSTR rel, P1D *&obj)
 
virtual StatusCode retrieveObject (CSTR parent, CSTR rel, P2D *&obj)
 
virtual StatusCode retrieveObject (CSTR parent, CSTR rel, H1D *&obj)
 
virtual StatusCode retrieveObject (CSTR parent, CSTR rel, H2D *&obj)
 
virtual StatusCode retrieveObject (CSTR parent, CSTR rel, H3D *&obj)
 
virtual StatusCode retrieveObject (CSTR parent, int item, P1D *&obj)
 
virtual StatusCode retrieveObject (CSTR parent, int item, P2D *&obj)
 
virtual StatusCode retrieveObject (CSTR parent, int item, H1D *&obj)
 
virtual StatusCode retrieveObject (CSTR parent, int item, H2D *&obj)
 
virtual StatusCode retrieveObject (CSTR parent, int item, H3D *&obj)
 
virtual StatusCode retrieveObject (DataObject *par, CSTR item, P1D *&obj)
 
virtual StatusCode retrieveObject (DataObject *par, CSTR item, P2D *&obj)
 
virtual StatusCode retrieveObject (DataObject *par, CSTR item, H1D *&obj)
 
virtual StatusCode retrieveObject (DataObject *par, CSTR item, H2D *&obj)
 
virtual StatusCode retrieveObject (DataObject *par, CSTR item, H3D *&obj)
 
virtual StatusCode retrieveObject (DataObject *par, int item, P1D *&obj)
 
virtual StatusCode retrieveObject (DataObject *par, int item, P2D *&obj)
 
virtual StatusCode retrieveObject (DataObject *par, int item, H1D *&obj)
 
virtual StatusCode retrieveObject (DataObject *par, int item, H2D *&obj)
 
virtual StatusCode retrieveObject (DataObject *par, int item, H3D *&obj)
 
virtual StatusCode retrieveObject (Base *par, int item, P1D *&obj)
 
virtual StatusCode retrieveObject (Base *par, int item, P2D *&obj)
 
virtual StatusCode retrieveObject (Base *par, int item, H1D *&obj)
 
virtual StatusCode retrieveObject (Base *par, int item, H2D *&obj)
 
virtual StatusCode retrieveObject (Base *par, int item, H3D *&obj)
 
virtual StatusCode retrieveObject (Base *par, CSTR item, P1D *&obj)
 
virtual StatusCode retrieveObject (Base *par, CSTR item, P2D *&obj)
 
virtual StatusCode retrieveObject (Base *par, CSTR item, H1D *&obj)
 
virtual StatusCode retrieveObject (Base *par, CSTR item, H2D *&obj)
 
virtual StatusCode retrieveObject (Base *par, CSTR item, H3D *&obj)
 
virtual StatusCode findObject (IRegistry *pReg, CSTR path, P1D *&obj)
 
virtual StatusCode findObject (IRegistry *pReg, CSTR path, P2D *&obj)
 
virtual StatusCode findObject (IRegistry *pReg, CSTR path, H1D *&obj)
 
virtual StatusCode findObject (IRegistry *pReg, CSTR path, H2D *&obj)
 
virtual StatusCode findObject (IRegistry *pReg, CSTR path, H3D *&obj)
 
virtual StatusCode findObject (CSTR full, P1D *&obj)
 
virtual StatusCode findObject (CSTR full, P2D *&obj)
 
virtual StatusCode findObject (CSTR full, H1D *&obj)
 
virtual StatusCode findObject (CSTR full, H2D *&obj)
 
virtual StatusCode findObject (CSTR full, H3D *&obj)
 
virtual StatusCode findObject (CSTR par, CSTR rel, P1D *&obj)
 
virtual StatusCode findObject (CSTR par, CSTR rel, P2D *&obj)
 
virtual StatusCode findObject (CSTR par, CSTR rel, H1D *&obj)
 
virtual StatusCode findObject (CSTR par, CSTR rel, H2D *&obj)
 
virtual StatusCode findObject (CSTR par, CSTR rel, H3D *&obj)
 
virtual StatusCode findObject (CSTR par, int item, P1D *&obj)
 
virtual StatusCode findObject (CSTR par, int item, P2D *&obj)
 
virtual StatusCode findObject (CSTR par, int item, H1D *&obj)
 
virtual StatusCode findObject (CSTR par, int item, H2D *&obj)
 
virtual StatusCode findObject (CSTR par, int item, H3D *&obj)
 
virtual StatusCode findObject (DataObject *par, int item, P1D *&obj)
 
virtual StatusCode findObject (DataObject *par, int item, P2D *&obj)
 
virtual StatusCode findObject (DataObject *par, int item, H1D *&obj)
 
virtual StatusCode findObject (DataObject *par, int item, H2D *&obj)
 
virtual StatusCode findObject (DataObject *par, int item, H3D *&obj)
 
virtual StatusCode findObject (DataObject *par, CSTR item, P1D *&obj)
 
virtual StatusCode findObject (DataObject *par, CSTR item, P2D *&obj)
 
virtual StatusCode findObject (DataObject *par, CSTR item, H1D *&obj)
 
virtual StatusCode findObject (DataObject *par, CSTR item, H2D *&obj)
 
virtual StatusCode findObject (DataObject *par, CSTR item, H3D *&obj)
 
virtual StatusCode findObject (Base *par, int item, P1D *&obj)
 
virtual StatusCode findObject (Base *par, int item, P2D *&obj)
 
virtual StatusCode findObject (Base *par, int item, H1D *&obj)
 
virtual StatusCode findObject (Base *par, int item, H2D *&obj)
 
virtual StatusCode findObject (Base *par, int item, H3D *&obj)
 
virtual StatusCode findObject (Base *par, CSTR item, P1D *&obj)
 
virtual StatusCode findObject (Base *par, CSTR item, P2D *&obj)
 
virtual StatusCode findObject (Base *par, CSTR item, H1D *&obj)
 
virtual StatusCode findObject (Base *par, CSTR item, H2D *&obj)
 
virtual StatusCode findObject (Base *par, CSTR item, H3D *&obj)
 
virtual H1DprojectionX (CSTR name, const H2D &h)
 
virtual H1DprojectionY (CSTR name, const H2D &h)
 
virtual H1DsliceX (CSTR name, const H2D &h, int indexY)
 
virtual H1DsliceY (CSTR name, const H2D &h, int indexX)
 
virtual H1DsliceX (CSTR name, const H2D &h, int indexY1, int indexY2)
 
virtual H1DsliceY (CSTR name, const H2D &h, int indexX1, int indexX2)
 
bool destroy (IBaseHistogram *hist)
 
H1Dadd (CSTR nameAndTitle, const H1D &a, const H1D &b)
 
H1Dsubtract (CSTR nameAndTitle, const H1D &a, const H1D &b)
 
H1Dmultiply (CSTR nameAndTitle, const H1D &a, const H1D &b)
 
H1Ddivide (CSTR nameAndTitle, const H1D &a, const H1D &b)
 
H2Dadd (CSTR nameAndTitle, const H2D &a, const H2D &b)
 
H2Dsubtract (CSTR nameAndTitle, const H2D &a, const H2D &b)
 
H2Dmultiply (CSTR nameAndTitle, const H2D &a, const H2D &b)
 
H2Ddivide (CSTR nameAndTitle, const H2D &a, const H2D &b)
 
H3Dadd (CSTR nameAndTitle, const H3D &a, const H3D &b)
 
H3Dsubtract (CSTR nameAndTitle, const H3D &a, const H3D &b)
 
H3Dmultiply (CSTR nameAndTitle, const H3D &a, const H3D &b)
 
H3Ddivide (CSTR nameAndTitle, const H3D &a, const H3D &b)
 
H2DprojectionXY (CSTR nameAndTitle, const H3D &h)
 
H2DprojectionXZ (CSTR nameAndTitle, const H3D &h)
 
H2DprojectionYZ (CSTR nameAndTitle, const H3D &h)
 
H2DsliceXY (CSTR, const H3D &, int, int) NOT_IMPLEMENTED H2D *sliceXZ(CSTR
 
H2D const H3D int
NOT_IMPLEMENTED H2D
sliceYZ (CSTR, const H3D &, int, int) NOT_IMPLEMENTEDH1D *createHistogram1D(CSTR name
 
H2D const H3D int
NOT_IMPLEMENTED H2D CSTR 
DBINS (x))
 
H1DcreateHistogram1D (CSTR name, CSTR tit, DBINS(x), CSTR)
 
H1DcreateHistogram1D (CSTR name, CSTR title, const Edges &x, CSTR)
 
H1DcreateHistogram1D (CSTR nameAndTitle, DBINS(x))
 
H1DcreateCopy (CSTR full, const H1D &h)
 
H1DcreateCopy (CSTR par, CSTR rel, const H1D &h)
 
H1DcreateCopy (STRPAIR loc, const H1D &h)
 
H1DcreateCopy (DataObject *pPar, CSTR rel, const H1D &h)
 
H2DcreateHistogram2D (CSTR name, CSTR tit, DBINS(x), DBINS(y))
 
H2DcreateHistogram2D (CSTR name, CSTR tit, DBINS(x), DBINS(y), CSTR)
 
H2DcreateHistogram2D (CSTR name, CSTR title, const Edges &x, const Edges &y, CSTR)
 
H2DcreateHistogram2D (CSTR nameAndTitle, DBINS(x), DBINS(y))
 
H2DcreateCopy (CSTR full, const H2D &h)
 
H2DcreateCopy (CSTR par, CSTR rel, const H2D &h)
 
H2DcreateCopy (STRPAIR loc, const H2D &h)
 
H2DcreateCopy (DataObject *pPar, CSTR rel, const H2D &h)
 
H3DcreateHistogram3D (CSTR name, CSTR tit, DBINS(x), DBINS(y), DBINS(z))
 
H3DcreateHistogram3D (CSTR name, CSTR tit, DBINS(x), DBINS(y), DBINS(z), CSTR)
 
H3DcreateHistogram3D (CSTR name, CSTR title, const Edges &x, const Edges &y, const Edges &z, CSTR)
 
H3DcreateHistogram3D (CSTR nameAndTitle, DBINS(x), DBINS(y), DBINS(z))
 
H3DcreateCopy (CSTR full, const H3D &h)
 
H3DcreateCopy (CSTR par, CSTR rel, const H3D &h)
 
H3DcreateCopy (STRPAIR loc, const H3D &h)
 
H3DcreateCopy (DataObject *pPar, CSTR rel, const H3D &h)
 
P1DcreateProfile1D (CSTR name, CSTR tit, DBINS(x), CSTR opt)
 
P1DcreateProfile1D (CSTR name, CSTR tit, DBINS(x), double upper, double lower, CSTR opt)
 
P1DcreateProfile1D (CSTR name, CSTR title, const Edges &x, CSTR)
 
P1DcreateProfile1D (CSTR name, CSTR title, const Edges &x, double upper, double lower, CSTR)
 
P1DcreateProfile1D (CSTR nametit, DBINS(x))
 
P1DcreateProfile1D (CSTR nametit, DBINS(x), double upper, double lower)
 
P1DcreateCopy (CSTR full, const P1D &h)
 
P1DcreateCopy (CSTR par, CSTR rel, const P1D &h)
 
P1DcreateCopy (STRPAIR loc, const P1D &h)
 
P1DcreateCopy (DataObject *pPar, CSTR rel, const P1D &h)
 
P2DcreateProfile2D (CSTR name, CSTR tit, DBINS(x), DBINS(y))
 
P2DcreateProfile2D (CSTR name, CSTR tit, DBINS(x), DBINS(y), CSTR)
 
P2DcreateProfile2D (CSTR name, CSTR title, const Edges &x, const Edges &y, CSTR)
 
P2DcreateProfile2D (CSTR nameAndTitle, DBINS(x), DBINS(y))
 
P2DcreateProfile2D (CSTR name, CSTR tit, DBINS(x), DBINS(y), double upper, double lower)
 
P2DcreateProfile2D (CSTR name, CSTR tit, DBINS(x), DBINS(y), double upper, double lower, CSTR)
 
P2DcreateProfile2D (CSTR name, CSTR title, const Edges &x, const Edges &y, double upper, double lower, CSTR)
 
P2DcreateProfile2D (CSTR nameAndTitle, DBINS(x), DBINS(y), double upper, double lower)
 
P2DcreateCopy (CSTR full, const P2D &h)
 
P2DcreateCopy (CSTR par, CSTR rel, const P2D &h)
 
P2DcreateCopy (STRPAIR loc, const P2D &h)
 
P2DcreateCopy (DataObject *pPar, CSTR rel, const P2D &h)
 
virtual std::ostreamprint (Base *h, std::ostream &s=std::cout) const
 Print (ASCII) the 1D histogram into the output stream.
 
virtual std::ostreamwrite (Base *h, std::ostream &s=std::cout) const
 Write (ASCII) the 1D histogram table into the output stream.
 
virtual int write (Base *h, const char *file_name) const
 Write (ASCII) the 1D histogram table into a file.
 
virtual DataObjectcreatePath (CSTR newPath)
 Create all directories in a given full path.
 
virtual DataObjectcreateDirectory (CSTR parentDir, CSTR subDir)
 Create a sub-directory in a directory.
 
void update1Ddefs (Property &)
 handler to be invoked for updating property m_defs1D
 
- Public Member Functions inherited from extends1< DataSvc, IHistogramSvc >
 extends1 (A1 a1, A2 a2, A3 a3)
 Templated constructor with 3 arguments.
 
 extends1 (A1 a1, A2 a2)
 Templated constructor with 2 arguments.
 
 extends1 (A1 a1)
 Templated constructor with 1 argument.
 
 extends1 ()
 Default constructor.
 
virtual void * i_cast (const InterfaceID &tid) const
 Implementation of IInterface::i_cast.
 
virtual StatusCode queryInterface (const InterfaceID &ti, void **pp)
 Implementation of IInterface::queryInterface.
 
virtual std::vector< std::stringgetInterfaceNames () const
 Implementation of IInterface::getInterfaceNames.
 
virtual ~extends1 ()
 Virtual destructor.
 
- Public Member Functions inherited from DataSvc
virtual CLID rootCLID () const
 IDataManagerSvc: Accessor for root event CLID.
 
virtual std::string rootName () const
 IDataManagerSvc: Accessor for root event name.
 
virtual StatusCode registerAddress (const std::string &fullPath, IOpaqueAddress *pAddress)
 IDataManagerSvc: Register object address with the data store.
 
virtual StatusCode registerAddress (DataObject *parentObj, const std::string &objectPath, IOpaqueAddress *pAddress)
 IDataManagerSvc: Register object address with the data store.
 
virtual StatusCode registerAddress (IRegistry *parentObj, const std::string &objectPath, IOpaqueAddress *pAddress)
 IDataManagerSvc: Register object address with the data store.
 
virtual StatusCode unregisterAddress (const std::string &fullPath)
 IDataManagerSvc: Unregister object address from the data store.
 
virtual StatusCode unregisterAddress (DataObject *pParent, const std::string &objPath)
 IDataManagerSvc: Unregister object address from the data store.
 
virtual StatusCode unregisterAddress (IRegistry *pParent, const std::string &objPath)
 IDataManagerSvc: Unregister object address from the data store.
 
virtual StatusCode objectLeaves (const DataObject *pObject, std::vector< IRegistry * > &refLeaves)
 IDataManagerSvc: Explore the object store: retrieve all leaves attached to the object.
 
virtual StatusCode objectLeaves (const IRegistry *pRegistry, std::vector< IRegistry * > &refLeaves)
 IDataManagerSvc: Explore the object store: retrieve all leaves attached to the object.
 
virtual StatusCode objectParent (const DataObject *pObject, IRegistry *&refpParent)
 IDataManagerSvc: Explore the object store: retrieve the object's parent.
 
virtual StatusCode objectParent (const IRegistry *pRegistry, IRegistry *&refpParent)
 IDataManagerSvc: Explore the object store: retrieve the object's parent.
 
virtual StatusCode clearSubTree (const std::string &sub_tree_path)
 IDataManagerSvc: Remove all data objects below the sub tree identified by its full path name.
 
virtual StatusCode clearSubTree (DataObject *pObject)
 IDataManagerSvc: Remove all data objects below the sub tree identified by the object.
 
virtual StatusCode clearStore ()
 IDataManagerSvc: Remove all data objects in the data store.
 
virtual StatusCode traverseSubTree (const std::string &sub_tree_path, IDataStoreAgent *pAgent)
 IDataManagerSvc: Analyze by traversing all data objects below the sub tree identified by its full path name.
 
virtual StatusCode traverseSubTree (DataObject *pObject, IDataStoreAgent *pAgent)
 IDataManagerSvc: Analyze by traversing all data objects below the sub tree.
 
virtual StatusCode traverseTree (IDataStoreAgent *pAgent)
 IDataManagerSvc: Analyze by traversing all data objects in the data store.
 
virtual StatusCode setRoot (const std::string &root_name, DataObject *pRootObj)
 Initialize data store for new event by giving new event path and root object.
 
virtual StatusCode i_setRoot (const std::string &root_name, DataObject *pRootObj)
 Initialize data store for new event by giving new event path and root object.
 
virtual StatusCode setRoot (const std::string &root_path, IOpaqueAddress *pRootAddr)
 Initialize data store for new event by giving new event path and address of root object.
 
virtual StatusCode i_setRoot (const std::string &root_path, IOpaqueAddress *pRootAddr)
 Initialize data store for new event by giving new event path and address of root object.
 
virtual StatusCode setDataLoader (IConversionSvc *svc)
 IDataManagerSvc: IDataManagerSvc: Pass a default data loader to the service.
 
virtual StatusCode addPreLoadItem (const DataStoreItem &item)
 Add an item to the preload list.
 
virtual StatusCode addPreLoadItem (const std::string &itemPath)
 Add an item to the preload list.
 
virtual StatusCode removePreLoadItem (const DataStoreItem &item)
 Remove an item from the preload list.
 
virtual StatusCode removePreLoadItem (const std::string &itemPath)
 Add an item to the preload list.
 
virtual StatusCode resetPreLoad ()
 Clear the preload list.
 
virtual StatusCode preLoad (int depth, int load_depth, DataObject *pObject)
 Execute one level of preloading and recursively load until the final level is reached.
 
virtual StatusCode preLoad ()
 load all preload items of the list
 
virtual StatusCode registerObject (const std::string &fullPath, DataObject *pObject)
 Register object with the data store.
 
virtual StatusCode registerObject (const std::string &parentPath, const std::string &objPath, DataObject *pObject)
 Register object with the data store.
 
virtual StatusCode registerObject (const std::string &parentPath, int item, DataObject *pObject)
 Register object with the data store.
 
virtual StatusCode registerObject (DataObject *parentObj, const std::string &objPath, DataObject *pObject)
 Register object with the data store.
 
virtual StatusCode registerObject (DataObject *parentObj, int item, DataObject *pObject)
 Register object with the data store.
 
virtual StatusCode unregisterObject (const std::string &fullPath)
 Unregister object from the data store.
 
virtual StatusCode unregisterObject (const std::string &parentPath, const std::string &objectPath)
 Unregister object from the data store.
 
virtual StatusCode unregisterObject (const std::string &parentPath, int item)
 Unregister object from the data store.
 
virtual StatusCode unregisterObject (DataObject *pObject)
 Unregister object from the data store.
 
virtual StatusCode unregisterObject (DataObject *pObject, const std::string &objectPath)
 Unregister object from the data store.
 
virtual StatusCode unregisterObject (DataObject *pObject, int item)
 Unregister object from the data store.
 
virtual StatusCode retrieveObject (IRegistry *pDirectory, const std::string &path, DataObject *&pObject)
 Retrieve object from data store.
 
virtual StatusCode retrieveObject (const std::string &fullPath, DataObject *&pObject)
 Retrieve object identified by its full path from the data store.
 
virtual StatusCode retrieveObject (const std::string &parentPath, const std::string &objPath, DataObject *&pObject)
 Retrieve object from data store.
 
virtual StatusCode retrieveObject (const std::string &parentPath, int item, DataObject *&pObject)
 Retrieve object from data store.
 
virtual StatusCode retrieveObject (DataObject *parentObj, const std::string &objPath, DataObject *&pObject)
 Retrieve object from data store.
 
virtual StatusCode retrieveObject (DataObject *parentObj, int item, DataObject *&pObject)
 Retrieve object from data store.
 
virtual StatusCode findObject (const std::string &fullPath, DataObject *&pObject)
 Find object identified by its full path in the data store.
 
virtual StatusCode findObject (IRegistry *pDirectory, const std::string &path, DataObject *&pObject)
 Find object identified by its full path in the data store.
 
virtual StatusCode findObject (const std::string &parentPath, const std::string &objPath, DataObject *&pObject)
 Find object in the data store.
 
virtual StatusCode findObject (const std::string &parentPath, int item, DataObject *&pObject)
 Find object in the data store.
 
virtual StatusCode findObject (DataObject *parentObj, const std::string &objPath, DataObject *&pObject)
 Find object in the data store.
 
virtual StatusCode findObject (DataObject *parentObj, int item, DataObject *&pObject)
 Find object in the data store.
 
virtual StatusCode linkObject (IRegistry *from, const std::string &objPath, DataObject *to)
 Add a link to another object.
 
virtual StatusCode linkObject (const std::string &fromPath, const std::string &objPath, DataObject *to)
 Add a link to another object.
 
virtual StatusCode linkObject (DataObject *from, const std::string &objPath, DataObject *to)
 Add a link to another object.
 
virtual StatusCode linkObject (const std::string &fullPath, DataObject *to)
 Add a link to another object.
 
virtual StatusCode unlinkObject (IRegistry *from, const std::string &objPath)
 Remove a link to another object.
 
virtual StatusCode unlinkObject (const std::string &fromPath, const std::string &objPath)
 Remove a link to another object.
 
virtual StatusCode unlinkObject (DataObject *fromObj, const std::string &objPath)
 Remove a link to another object.
 
virtual StatusCode unlinkObject (const std::string &fullPath)
 Remove a link to another object.
 
virtual StatusCode updateObject (IRegistry *pDirectory)
 Update object identified by its directory entry.
 
virtual StatusCode updateObject (const std::string &updatePath)
 Update object.
 
virtual StatusCode updateObject (DataObject *toUpdate)
 Update object.
 
virtual StatusCode updateObject (const std::string &parentPath, const std::string &updatePath)
 Update object.
 
virtual StatusCode updateObject (DataObject *pParent, const std::string &updatePath)
 Update object.
 
 DataSvc (const std::string &name, ISvcLocator *svc)
 Standard Constructor.
 
virtual ~DataSvc ()
 Standard Destructor.
 
- Public Member Functions inherited from extends2< Service, IDataProviderSvc, IDataManagerSvc >
 extends2 (A1 a1, A2 a2, A3 a3)
 Templated constructor with 3 arguments.
 
 extends2 (A1 a1, A2 a2)
 Templated constructor with 2 arguments.
 
 extends2 (A1 a1)
 Templated constructor with 1 argument.
 
 extends2 ()
 Default constructor.
 
virtual ~extends2 ()
 Virtual destructor.
 
- Public Member Functions inherited from Service
virtual unsigned long release ()
 Release Interface instance.
 
virtual const std::stringname () const
 Retrieve name of the service.
 
virtual StatusCode configure ()
 
virtual StatusCode start ()
 
virtual StatusCode stop ()
 
virtual StatusCode terminate ()
 
virtual Gaudi::StateMachine::State FSMState () const
 
virtual Gaudi::StateMachine::State targetFSMState () const
 
virtual StatusCode restart ()
 
virtual StatusCode sysInitialize ()
 Initialize Service.
 
virtual StatusCode sysStart ()
 Initialize Service.
 
virtual StatusCode sysStop ()
 Initialize Service.
 
virtual StatusCode sysFinalize ()
 Finalize Service.
 
virtual StatusCode sysReinitialize ()
 Re-initialize the Service.
 
virtual StatusCode sysRestart ()
 Re-initialize the Service.
 
virtual StatusCode setProperty (const Property &p)
 
virtual StatusCode setProperty (const std::string &s)
 
virtual StatusCode setProperty (const std::string &n, const std::string &v)
 
virtual StatusCode getProperty (Property *p) const
 
virtual const PropertygetProperty (const std::string &name) const
 
virtual StatusCode getProperty (const std::string &n, std::string &v) const
 
virtual const std::vector
< Property * > & 
getProperties () const
 
template<class TYPE >
StatusCode setProperty (const std::string &name, const TYPE &value)
 set the property form the value
 
 Service (const std::string &name, ISvcLocator *svcloc)
 Standard Constructor.
 
SmartIF< ISvcLocator > & serviceLocator () const
 Retrieve pointer to service locator.
 
StatusCode setProperties ()
 Method for setting declared properties to the values specified for the job.
 
template<class T >
StatusCode service (const std::string &name, const T *&psvc, bool createIf=true) const
 Access a service by name, creating it if it doesn't already exist.
 
template<class T >
StatusCode service (const std::string &name, T *&psvc, bool createIf=true) const
 
template<class T >
StatusCode service (const std::string &svcType, const std::string &svcName, T *&psvc) const
 Access a service by name and type, creating it if it doesn't already exist.
 
template<class T >
PropertydeclareProperty (const std::string &name, T &property, const std::string &doc="none") const
 Declare the named property.
 
PropertydeclareRemoteProperty (const std::string &name, IProperty *rsvc, const std::string &rname="") const
 Declare remote named properties.
 
SmartIF< IAuditorSvc > & auditorSvc () const
 The standard auditor service.May not be invoked before sysInitialize() has been invoked.
 
- Public Member Functions inherited from CommonMessaging< implements3< IService, IProperty, IStateful > >
 CommonMessaging (const A1 &a1, const A2 &a2, const A3 &a3)
 Templated constructor with 3 arguments.
 
 CommonMessaging (const A1 &a1, const A2 &a2)
 Templated constructor with 2 arguments.
 
 CommonMessaging (const A1 &a1)
 Templated constructor with 1 argument.
 
 CommonMessaging ()
 Default constructor.
 
virtual ~CommonMessaging ()
 Virtual destructor.
 
SmartIF< IMessageSvc > & msgSvc () const
 The standard message service.
 
MsgStreammsgStream () const
 Return an uninitialized MsgStream.
 
MsgStreammsgStream (const MSG::Level level) const
 Predefined configurable message stream for the efficient printouts.
 
MsgStreamalways () const
 shortcut for the method msgStream(MSG::ALWAYS)
 
MsgStreamfatal () const
 shortcut for the method msgStream(MSG::FATAL)
 
MsgStreamerr () const
 shortcut for the method msgStream(MSG::ERROR)
 
MsgStreamerror () const
 shortcut for the method msgStream(MSG::ERROR)
 
MsgStreamwarning () const
 shortcut for the method msgStream(MSG::WARNING)
 
MsgStreaminfo () const
 shortcut for the method msgStream(MSG::INFO)
 
MsgStreamdebug () const
 shortcut for the method msgStream(MSG::DEBUG)
 
MsgStreamverbose () const
 shortcut for the method msgStream(MSG::VERBOSE)
 
MsgStreammsg () const
 shortcut for the method msgStream(MSG::INFO)
 
MSG::Level msgLevel () const
 get the output level from the embedded MsgStream
 
bool msgLevel (MSG::Level lvl) const
 get the output level from the embedded MsgStream
 
- Public Member Functions inherited from extend_interfaces2< I1, I2 >
virtual ~extend_interfaces2 ()
 Virtual destructor.
 
- Public Member Functions inherited from extend_interfaces1< IHistogramSvc >
virtual ~extend_interfaces1 ()
 Virtual destructor.
 
- Public Member Functions inherited from IHistogramSvc
 DeclareInterfaceID (IHistogramSvc, 5, 0)
 InterfaceID.
 
virtual AIDA::IHistogram1Dbook (const std::string &fullPath, const std::string &title, int binsX, double lowX, double highX)=0
 Book histogram and register it with the histogram data store.
 
virtual AIDA::IHistogram1Dbook (const std::string &dirPath, const std::string &relPath, const std::string &title, int binsX, double lowX, double highX)=0
 
virtual AIDA::IHistogram1Dbook (const std::string &dirPath, int hID, const std::string &title, int binsX, double lowX, double highX)=0
 
virtual AIDA::IHistogram1Dbook (DataObject *pParent, const std::string &relPath, const std::string &title, int binsX, double lowX, double highX)=0
 
virtual AIDA::IHistogram1Dbook (DataObject *pParent, int hID, const std::string &title, int binsX, double lowX, double highX)=0
 
virtual AIDA::IProfile1DbookProf (const std::string &fullPath, const std::string &title, int binsX, double lowX, double highX, const std::string &opt="")=0
 
virtual AIDA::IProfile1DbookProf (const std::string &dirPath, const std::string &relPath, const std::string &title, int binsX, double lowX, double highX, const std::string &opt="")=0
 
virtual AIDA::IProfile1DbookProf (const std::string &dirPath, int hID, const std::string &title, int binsX, double lowX, double highX, const std::string &opt="")=0
 
virtual AIDA::IProfile1DbookProf (DataObject *pParent, const std::string &relPath, const std::string &title, int binsX, double lowX, double highX, const std::string &opt="")=0
 
virtual AIDA::IProfile1DbookProf (DataObject *pParent, int hID, const std::string &title, int binsX, double lowX, double highX, const std::string &opt="")=0
 
virtual AIDA::IProfile1DbookProf (const std::string &fullPath, const std::string &title, int binsX, double lowX, double highX, double lowY, double highY, const std::string &opt="s")=0
 
virtual AIDA::IProfile1DbookProf (const std::string &dirPath, const std::string &relPath, const std::string &title, int binsX, double lowX, double highX, double lowY, double highY, const std::string &opt="s")=0
 
virtual AIDA::IProfile1DbookProf (const std::string &dirPath, int hID, const std::string &title, int binsX, double lowX, double highX, double lowY, double highY, const std::string &opt="s")=0
 
virtual AIDA::IProfile1DbookProf (DataObject *pParent, const std::string &relPath, const std::string &title, int binsX, double lowX, double highX, double lowY, double highY, const std::string &opt="s")=0
 
virtual AIDA::IProfile1DbookProf (DataObject *pParent, int hID, const std::string &title, int binsX, double lowX, double highX, double lowY, double highY, const std::string &opt="s")=0
 
virtual AIDA::IHistogram1Dbook (const std::string &fullPath, const std::string &title, std::vector< double > edges)=0
 
virtual AIDA::IHistogram1Dbook (const std::string &dirPath, const std::string &relPath, const std::string &title, std::vector< double > edges)=0
 
virtual AIDA::IHistogram1Dbook (const std::string &dirPath, int hID, const std::string &title, std::vector< double > edges)=0
 
virtual AIDA::IHistogram1Dbook (DataObject *pParent, const std::string &relPath, const std::string &title, std::vector< double > edges)=0
 
virtual AIDA::IHistogram1Dbook (DataObject *pParent, int hID, const std::string &title, std::vector< double > edges)=0
 
virtual AIDA::IProfile1DbookProf (const std::string &fullPath, const std::string &title, std::vector< double > edges)=0
 
virtual AIDA::IProfile1DbookProf (const std::string &dirPath, const std::string &relPath, const std::string &title, std::vector< double > edges)=0
 
virtual AIDA::IProfile1DbookProf (const std::string &dirPath, int hID, const std::string &title, std::vector< double > edges)=0
 
virtual AIDA::IProfile1DbookProf (DataObject *pParent, const std::string &relPath, const std::string &title, std::vector< double > edges)=0
 
virtual AIDA::IProfile1DbookProf (DataObject *pParent, int hID, const std::string &title, std::vector< double > edges)=0
 
virtual AIDA::IHistogram2D * book (const std::string &fullPath, const std::string &title, int binsX, double lowX, double highX, int binsY, double lowY, double highY)=0
 
virtual AIDA::IHistogram2D * book (const std::string &dirPath, const std::string &relPath, const std::string &title, int binsX, double lowX, double highX, int binsY, double lowY, double highY)=0
 
virtual AIDA::IHistogram2D * book (const std::string &dirPath, int hID, const std::string &title, int binsX, double lowX, double highX, int binsY, double lowY, double highY)=0
 
virtual AIDA::IHistogram2D * book (DataObject *pParent, const std::string &relPath, const std::string &title, int binsX, double lowX, double highX, int binsY, double lowY, double highY)=0
 
virtual AIDA::IHistogram2D * book (DataObject *pParent, int hID, const std::string &title, int binsX, double lowX, double highX, int binsY, double lowY, double highY)=0
 
virtual AIDA::IProfile2DbookProf (const std::string &fullPath, const std::string &title, int binsX, double lowX, double highX, int binsY, double lowY, double highY)=0
 
virtual AIDA::IProfile2DbookProf (const std::string &dirPath, const std::string &relPath, const std::string &title, int binsX, double lowX, double highX, int binsY, double lowY, double highY)=0
 
virtual AIDA::IProfile2DbookProf (const std::string &dirPath, int hID, const std::string &title, int binsX, double lowX, double highX, int binsY, double lowY, double highY)=0
 
virtual AIDA::IProfile2DbookProf (DataObject *pParent, const std::string &relPath, const std::string &title, int binsX, double lowX, double highX, int binsY, double lowY, double highY)=0
 
virtual AIDA::IProfile2DbookProf (DataObject *pParent, int hID, const std::string &title, int binsX, double lowX, double highX, int binsY, double lowY, double highY)=0
 
virtual AIDA::IHistogram2D * book (const std::string &fullPath, const std::string &title, std::vector< double > edgesX, std::vector< double > edgesY)=0
 
virtual AIDA::IHistogram2D * book (const std::string &dirPath, const std::string &relPath, const std::string &title, std::vector< double > edgesX, std::vector< double > edgesY)=0
 
virtual AIDA::IHistogram2D * book (const std::string &dirPath, int hID, const std::string &title, std::vector< double > edgesX, std::vector< double > edgesY)=0
 
virtual AIDA::IHistogram2D * book (DataObject *pParent, const std::string &relPath, const std::string &title, std::vector< double > edgesX, std::vector< double > edgesY)=0
 
virtual AIDA::IHistogram2D * book (DataObject *pParent, int hID, const std::string &title, std::vector< double > edgesX, std::vector< double > edgesY)=0
 
virtual AIDA::IProfile2DbookProf (const std::string &fullPath, const std::string &title, std::vector< double > edgesX, std::vector< double > edgesY)=0
 
virtual AIDA::IProfile2DbookProf (const std::string &dirPath, const std::string &relPath, const std::string &title, std::vector< double > edgesX, std::vector< double > edgesY)=0
 
virtual AIDA::IProfile2DbookProf (const std::string &dirPath, int hID, const std::string &title, std::vector< double > edgesX, std::vector< double > edgesY)=0
 
virtual AIDA::IProfile2DbookProf (DataObject *pParent, const std::string &relPath, const std::string &title, std::vector< double > edgesX, std::vector< double > edgesY)=0
 
virtual AIDA::IProfile2DbookProf (DataObject *pParent, int hID, const std::string &title, std::vector< double > edgesX, std::vector< double > edgesY)=0
 
virtual AIDA::IHistogram3Dbook (const std::string &fullPath, const std::string &title, int binsX, double lowX, double highX, int binsY, double lowY, double highY, int binsZ, double lowZ, double highZ)=0
 
virtual AIDA::IHistogram3Dbook (const std::string &dirPath, const std::string &relPath, const std::string &title, int binsX, double lowX, double highX, int binsY, double lowY, double highY, int binsZ, double lowZ, double highZ)=0
 
virtual AIDA::IHistogram3Dbook (const std::string &dirPath, int hID, const std::string &title, int binsX, double lowX, double highX, int binsY, double lowY, double highY, int binsZ, double lowZ, double highZ)=0
 
virtual AIDA::IHistogram3Dbook (DataObject *pParent, const std::string &relPath, const std::string &title, int binsX, double lowX, double highX, int binsY, double lowY, double highY, int binsZ, double lowZ, double highZ)=0
 
virtual AIDA::IHistogram3Dbook (DataObject *pParent, int hID, const std::string &title, int binsX, double lowX, double highX, int binsY, double lowY, double highY, int binsZ, double lowZ, double highZ)=0
 
virtual AIDA::IHistogram3Dbook (const std::string &fullPath, const std::string &title, std::vector< double > edgesX, std::vector< double > edgesY, std::vector< double > edgesZ)=0
 
virtual AIDA::IHistogram3Dbook (const std::string &dirPath, const std::string &relPath, const std::string &title, std::vector< double > edgesX, std::vector< double > edgesY, std::vector< double > edgesZ)=0
 
virtual AIDA::IHistogram3Dbook (const std::string &dirPath, int hID, const std::string &title, std::vector< double > edgesX, std::vector< double > edgesY, std::vector< double > edgesZ)=0
 
virtual AIDA::IHistogram3Dbook (DataObject *pParent, const std::string &relPath, const std::string &title, std::vector< double > edgesX, std::vector< double > edgesY, std::vector< double > edgesZ)=0
 
virtual AIDA::IHistogram3Dbook (DataObject *pParent, int hID, const std::string &title, std::vector< double > edgesX, std::vector< double > edgesY, std::vector< double > edgesZ)=0
 
virtual StatusCode registerObject (const std::string &fullPath, AIDA::IBaseHistogram *hObj)=0
 
virtual StatusCode registerObject (const std::string &parentPath, const std::string &objPath, AIDA::IBaseHistogram *hObj)=0
 
virtual StatusCode registerObject (const std::string &parentPath, int item, AIDA::IBaseHistogram *hObj)=0
 
virtual StatusCode registerObject (DataObject *parentObj, const std::string &objPath, AIDA::IBaseHistogram *hObj)=0
 
virtual StatusCode registerObject (AIDA::IBaseHistogram *parentObj, const std::string &objPath, AIDA::IBaseHistogram *hObj)=0
 
virtual StatusCode unregisterObject (AIDA::IBaseHistogram *hObj, const std::string &objectPath)=0
 
virtual StatusCode retrieveObject (IRegistry *pDirectory, const std::string &path, AIDA::IHistogram1D *&h1dObj)=0
 
virtual StatusCode retrieveObject (IRegistry *pDirectory, const std::string &path, AIDA::IProfile1D *&h1dObj)=0
 
virtual StatusCode retrieveObject (IRegistry *pDirectory, const std::string &path, AIDA::IHistogram2D *&h2dObj)=0
 
virtual StatusCode retrieveObject (IRegistry *pDirectory, const std::string &path, AIDA::IProfile2D *&h2dObj)=0
 
virtual StatusCode retrieveObject (IRegistry *pDirectory, const std::string &path, AIDA::IHistogram3D *&h3dObj)=0
 
virtual StatusCode retrieveObject (const std::string &fullPath, AIDA::IHistogram1D *&h1dObj)=0
 
virtual StatusCode retrieveObject (const std::string &fullPath, AIDA::IProfile1D *&h1dObj)=0
 
virtual StatusCode retrieveObject (const std::string &fullPath, AIDA::IHistogram2D *&h2dObj)=0
 
virtual StatusCode retrieveObject (const std::string &fullPath, AIDA::IProfile2D *&h2dObj)=0
 
virtual StatusCode retrieveObject (const std::string &fullPath, AIDA::IHistogram3D *&h3dObj)=0
 
virtual StatusCode retrieveObject (const std::string &parentPath, const std::string &objPath, AIDA::IHistogram1D *&h1dObj)=0
 
virtual StatusCode retrieveObject (const std::string &parentPath, const std::string &objPath, AIDA::IProfile1D *&h1dObj)=0
 
virtual StatusCode retrieveObject (const std::string &parentPath, const std::string &objPath, AIDA::IHistogram2D *&h2dObj)=0
 
virtual StatusCode retrieveObject (const std::string &parentPath, const std::string &objPath, AIDA::IProfile2D *&h2dObj)=0
 
virtual StatusCode retrieveObject (const std::string &parentPath, const std::string &objPath, AIDA::IHistogram3D *&h3dObj)=0
 
virtual StatusCode retrieveObject (const std::string &parentPath, int item, AIDA::IHistogram1D *&h1dObj)=0
 
virtual StatusCode retrieveObject (const std::string &parentPath, int item, AIDA::IProfile1D *&h1dObj)=0
 
virtual StatusCode retrieveObject (const std::string &parentPath, int item, AIDA::IHistogram2D *&h2dObj)=0
 
virtual StatusCode retrieveObject (const std::string &parentPath, int item, AIDA::IProfile2D *&h2dObj)=0
 
virtual StatusCode retrieveObject (const std::string &parentPath, int item, AIDA::IHistogram3D *&h3dObj)=0
 
virtual StatusCode retrieveObject (DataObject *parentObj, const std::string &objPath, AIDA::IHistogram1D *&h1dObj)=0
 
virtual StatusCode retrieveObject (DataObject *parentObj, const std::string &objPath, AIDA::IProfile1D *&h1dObj)=0
 
virtual StatusCode retrieveObject (DataObject *parentObj, const std::string &objPath, AIDA::IHistogram2D *&h2dObj)=0
 
virtual StatusCode retrieveObject (DataObject *parentObj, const std::string &objPath, AIDA::IProfile2D *&h2dObj)=0
 
virtual StatusCode retrieveObject (DataObject *parentObj, const std::string &objPath, AIDA::IHistogram3D *&h3dObj)=0
 
virtual StatusCode retrieveObject (AIDA::IBaseHistogram *parentObj, const std::string &objPath, AIDA::IHistogram1D *&h1dObj)=0
 
virtual StatusCode retrieveObject (AIDA::IBaseHistogram *parentObj, const std::string &objPath, AIDA::IProfile1D *&h1dObj)=0
 
virtual StatusCode retrieveObject (AIDA::IBaseHistogram *parentObj, const std::string &objPath, AIDA::IHistogram2D *&h2dObj)=0
 
virtual StatusCode retrieveObject (AIDA::IBaseHistogram *parentObj, const std::string &objPath, AIDA::IProfile2D *&h2dObj)=0
 
virtual StatusCode retrieveObject (AIDA::IBaseHistogram *parentObj, const std::string &objPath, AIDA::IHistogram3D *&h3dObj)=0
 
virtual StatusCode findObject (const std::string &fullPath, AIDA::IHistogram1D *&h1dObj)=0
 
virtual StatusCode findObject (const std::string &fullPath, AIDA::IProfile1D *&h1dObj)=0
 
virtual StatusCode findObject (const std::string &fullPath, AIDA::IHistogram2D *&h2dObj)=0
 
virtual StatusCode findObject (const std::string &fullPath, AIDA::IProfile2D *&h2dObj)=0
 
virtual StatusCode findObject (const std::string &fullPath, AIDA::IHistogram3D *&h3dObj)=0
 
virtual StatusCode findObject (IRegistry *pDirectory, const std::string &path, AIDA::IHistogram1D *&h1dObj)=0
 
virtual StatusCode findObject (IRegistry *pDirectory, const std::string &path, AIDA::IProfile1D *&h1dObj)=0
 
virtual StatusCode findObject (IRegistry *pDirectory, const std::string &path, AIDA::IHistogram2D *&h2dObj)=0
 
virtual StatusCode findObject (IRegistry *pDirectory, const std::string &path, AIDA::IProfile2D *&h2dObj)=0
 
virtual StatusCode findObject (IRegistry *pDirectory, const std::string &path, AIDA::IHistogram3D *&h2dObj)=0
 
virtual StatusCode findObject (const std::string &parentPath, const std::string &objPath, AIDA::IHistogram1D *&h1dObj)=0
 
virtual StatusCode findObject (const std::string &parentPath, const std::string &objPath, AIDA::IProfile1D *&h1dObj)=0
 
virtual StatusCode findObject (const std::string &parentPath, const std::string &objPath, AIDA::IHistogram2D *&h2dObj)=0
 
virtual StatusCode findObject (const std::string &parentPath, const std::string &objPath, AIDA::IProfile2D *&h2dObj)=0
 
virtual StatusCode findObject (const std::string &parentPath, const std::string &objPath, AIDA::IHistogram3D *&h3dObj)=0
 
virtual StatusCode findObject (const std::string &parentPath, int item, AIDA::IHistogram1D *&h1dObj)=0
 
virtual StatusCode findObject (const std::string &parentPath, int item, AIDA::IProfile1D *&h1dObj)=0
 
virtual StatusCode findObject (const std::string &parentPath, int item, AIDA::IHistogram2D *&h2dObj)=0
 
virtual StatusCode findObject (const std::string &parentPath, int item, AIDA::IProfile2D *&h2dObj)=0
 
virtual StatusCode findObject (const std::string &parentPath, int item, AIDA::IHistogram3D *&h3dObj)=0
 
virtual StatusCode findObject (DataObject *parentObj, const std::string &objPath, AIDA::IHistogram1D *&h1dObj)=0
 
virtual StatusCode findObject (DataObject *parentObj, const std::string &objPath, AIDA::IProfile1D *&h1dObj)=0
 
virtual StatusCode findObject (DataObject *parentObj, const std::string &objPath, AIDA::IHistogram2D *&h2dObj)=0
 
virtual StatusCode findObject (DataObject *parentObj, const std::string &objPath, AIDA::IProfile2D *&h2dObj)=0
 
virtual StatusCode findObject (DataObject *parentObj, const std::string &objPath, AIDA::IHistogram3D *&h3dObj)=0
 
virtual StatusCode findObject (AIDA::IBaseHistogram *parentObj, const std::string &objPath, AIDA::IHistogram1D *&h1dObj)=0
 
virtual StatusCode findObject (AIDA::IBaseHistogram *parentObj, const std::string &objPath, AIDA::IProfile1D *&h1dObj)=0
 
virtual StatusCode findObject (AIDA::IBaseHistogram *parentObj, const std::string &objPath, AIDA::IHistogram2D *&h2dObj)=0
 
virtual StatusCode findObject (AIDA::IBaseHistogram *parentObj, const std::string &objPath, AIDA::IProfile2D *&h2dObj)=0
 
virtual StatusCode findObject (AIDA::IBaseHistogram *parentObj, const std::string &objPath, AIDA::IHistogram3D *&h3dObj)=0
 
virtual DataObjectcreatePath (const std::string &newPath)=0
 
virtual DataObjectcreateDirectory (const std::string &parentDir, const std::string &subDir)=0
 Create a sub-directory in a directory.
 
- Public Member Functions inherited from IDataProviderSvc
 DeclareInterfaceID (IDataProviderSvc, 3, 0)
 InterfaceID.
 
virtual StatusCode registerObject (const std::string &fullPath, DataObject *pObject)=0
 Register object with the data store.
 
virtual StatusCode registerObject (const std::string &parentPath, const std::string &objectPath, DataObject *pObject)=0
 Register object with the data store.
 
virtual StatusCode registerObject (const std::string &parentPath, int item, DataObject *pObject)=0
 Register object with the data store.
 
virtual StatusCode registerObject (DataObject *parentObj, const std::string &objectPath, DataObject *pObject)=0
 Register object with the data store.
 
virtual StatusCode registerObject (DataObject *parentObj, int item, DataObject *pObject)=0
 Register object with the data store.
 
virtual StatusCode unregisterObject (const std::string &fullPath)=0
 Unregister object from the data store.
 
virtual StatusCode unregisterObject (const std::string &parentPath, const std::string &objPath)=0
 Unregister object from the data store.
 
virtual StatusCode unregisterObject (const std::string &parentPath, int item)=0
 Unregister object from the data store.
 
virtual StatusCode unregisterObject (DataObject *pObject)=0
 Unregister object from the data store.
 
virtual StatusCode unregisterObject (DataObject *pParent, const std::string &objPath)=0
 Unregister object from the data store.
 
virtual StatusCode unregisterObject (DataObject *pParent, int item)=0
 Unregister object from the data store.
 
virtual StatusCode retrieveObject (IRegistry *pDirectory, const std::string &path, DataObject *&pObject)=0
 Retrieve object identified by its directory entry.
 
virtual StatusCode retrieveObject (const std::string &fullPath, DataObject *&pObject)=0
 Retrieve object identified by its full path from the data store.
 
virtual StatusCode retrieveObject (const std::string &parentPath, const std::string &objectPath, DataObject *&pObject)=0
 Retrieve object from data store.
 
virtual StatusCode retrieveObject (const std::string &parentPath, int item, DataObject *&pObject)=0
 Retrieve object from data store.
 
virtual StatusCode retrieveObject (DataObject *parentObj, const std::string &objectPath, DataObject *&pObject)=0
 Retrieve object from data store.
 
virtual StatusCode retrieveObject (DataObject *parentObj, int item, DataObject *&pObject)=0
 Retrieve object from data store.
 
virtual StatusCode findObject (IRegistry *pDirectory, const std::string &path, DataObject *&pObject)=0
 Find object identified by its directory entry.
 
virtual StatusCode findObject (const std::string &fullPath, DataObject *&pObject)=0
 Find object identified by its full path in the data store.
 
virtual StatusCode findObject (const std::string &parentPath, const std::string &objectPath, DataObject *&pObject)=0
 Find object identified by its parent object and the path to the object relative to the parent.
 
virtual StatusCode findObject (const std::string &parentPath, int item, DataObject *&pObject)=0
 Find object identified by its parent object and an integer identifier in the data store.
 
virtual StatusCode findObject (DataObject *pNode, const std::string &objectPath, DataObject *&pObject)=0
 Find object identified by its parent object and the path to the object relative to the parent.
 
virtual StatusCode findObject (DataObject *parentObj, int item, DataObject *&pObject)=0
 Find object identified by its parent object and an integer identifier in the data store.
 
virtual StatusCode updateObject (IRegistry *pDirectory)=0
 Update object identified by its directory entry.
 
virtual StatusCode updateObject (const std::string &fullPath)=0
 Update object identified by its full path in the data store.
 
virtual StatusCode updateObject (DataObject *toUpdate)=0
 Update object identified by its pointer.
 
virtual StatusCode updateObject (const std::string &parentPath, const std::string &updatePath)=0
 Update object identified by its parent's path and the path relative to the parent.
 
virtual StatusCode updateObject (DataObject *pParent, const std::string &updatePath)=0
 Update object identified by its parent's pointer and the path relative to the parent.
 
virtual StatusCode addPreLoadItem (const DataStoreItem &item)=0
 Add an item to the preload list.
 
virtual StatusCode addPreLoadItem (const std::string &itemPath)=0
 Add an item to the preload list.
 
virtual StatusCode removePreLoadItem (const DataStoreItem &item)=0
 Remove an item from the preload list.
 
virtual StatusCode removePreLoadItem (const std::string &itemPath)=0
 Remove an item from the preload list.
 
virtual StatusCode resetPreLoad ()=0
 Clear the preload list.
 
virtual StatusCode preLoad ()=0
 Load all preload items of the list.
 
virtual StatusCode linkObject (IRegistry *from, const std::string &objPath, DataObject *toObj)=0
 Add a link to another object.
 
virtual StatusCode linkObject (const std::string &fromPath, const std::string &objPath, DataObject *toObj)=0
 Add a link to another object.
 
virtual StatusCode linkObject (DataObject *fromObj, const std::string &objPath, DataObject *toObj)=0
 Add a link to another object.
 
virtual StatusCode linkObject (const std::string &fullPath, DataObject *toObj)=0
 Add a link to another object.
 
virtual StatusCode unlinkObject (IRegistry *from, const std::string &objPath)=0
 Remove a link to another object.
 
virtual StatusCode unlinkObject (const std::string &fromPath, const std::string &objPath)=0
 Remove a link to another object.
 
virtual StatusCode unlinkObject (DataObject *fromObj, const std::string &objPath)=0
 Remove a link to another object.
 
virtual StatusCode unlinkObject (const std::string &fullPath)=0
 Remove a link to another object.
 
- Public Member Functions inherited from IInterface
virtual unsigned long addRef ()=0
 Increment the reference count of Interface instance.
 
virtual unsigned long release ()=0
 Release Interface instance.
 
virtual unsigned long refCount () const =0
 Current reference count.
 
virtual ~IInterface ()
 Virtual destructor.
 

Static Public Member Functions

template<class T >
static DataObject__cast (T *p)
 

Public Attributes

H2D const H3D int
 
H2D const H3D int
NOT_IMPLEMENTED H2D CSTR 
tit
 

Protected Types

typedef const std::stringCSTR
 
typedef std::vector< double > Edges
 
typedef std::vector< std::stringDBaseEntries
 
typedef AIDA::IHistogram1D H1D
 
typedef AIDA::IHistogram2D H2D
 
typedef AIDA::IHistogram3D H3D
 
typedef AIDA::IProfile1D P1D
 
typedef AIDA::IProfile2D P2D
 
typedef AIDA::IBaseHistogram Base
 

Protected Attributes

DBaseEntries m_input
 Input streams.
 

Private Types

typedef const std::pair
< std::string, std::string > & 
STRPAIR
 

Private Member Functions

void not_implemented () const
 

Private Attributes

Histo1DMap m_defs1D
 
std::set< std::stringm_mods1D
 

Friends

class SvcFactory< HistogramSvc >
 

Additional Inherited Members

- Protected Member Functions inherited from DataSvc
bool checkRoot ()
 Check if root path is valid.
 
virtual IConversionSvcgetDataLoader (IRegistry *pReg)
 Retrieve customizable data loader according to registry entry to be retrieved.
 
virtual DataObjectcreateDefaultObject () const
 Create default objects in case forced creation of leaves is requested.
 
virtual StatusCode loadObject (IRegistry *pNode)
 Invoke Persistency service to create transient object from its persistent representation.
 
virtual StatusCode loadObject (IConversionSvc *pLoader, IRegistry *pNode)
 Invoke Persistency service to create transient object from its persistent representation.
 
StatusCode retrieveEntry (DataSvcHelpers::RegistryEntry *pNode, const std::string &path, DataSvcHelpers::RegistryEntry *&pEntry)
 Retrieve registry entry from store.
 
DataObjecthandleDataFault (IRegistry *pReg, const std::string &path="")
 Invoke data fault handling if enabled.
 

Detailed Description

HistogramSvc class definition.

Definition at line 49 of file HistogramSvc.h.

Member Typedef Documentation

typedef AIDA::IBaseHistogram HistogramSvc::Base
protected

Definition at line 70 of file HistogramSvc.h.

typedef const std::string& HistogramSvc::CSTR
protected

Definition at line 62 of file HistogramSvc.h.

Definition at line 64 of file HistogramSvc.h.

typedef std::vector<double> HistogramSvc::Edges
protected

Definition at line 63 of file HistogramSvc.h.

Definition at line 65 of file HistogramSvc.h.

typedef AIDA::IHistogram2D HistogramSvc::H2D
protected

Definition at line 66 of file HistogramSvc.h.

Definition at line 67 of file HistogramSvc.h.

Definition at line 966 of file HistogramSvc.h.

Definition at line 68 of file HistogramSvc.h.

Definition at line 69 of file HistogramSvc.h.

Definition at line 56 of file HistogramSvc.h.

Constructor & Destructor Documentation

HistogramSvc::HistogramSvc ( CSTR  name,
ISvcLocator svc 
)

Statndard Constructor.

Parameters
nameservice name
pointerto service locator interface

Definition at line 397 of file HistogramSvc.cpp.

: base_class(nam, svc)
, m_defs1D ()
, m_mods1D ()
{
// Properties can be declared here
m_rootName = "/stat";
declareProperty ( "Input", m_input);
declareProperty ( "Predefined1DHistos" , m_defs1D ,
"Histograms with predefined parameters" ) ;
// update handler
Property* p = Gaudi::Utils::getProperty ( this , "Predefined1DHistos" ) ;
}
HistogramSvc::~HistogramSvc ( )
virtual

Destructor.

Definition at line 213 of file HistogramSvc.cpp.

Member Function Documentation

template<class T >
static DataObject* HistogramSvc::__cast ( T *  p)
inlinestatic

Definition at line 175 of file HistogramSvc.h.

{
DataObject* q = dynamic_cast<DataObject*>(p);
if ( 0 == q && 0 != p ) {
throw std::runtime_error("HistogramSvc: Unexpected object type.");
}
return q;
}
std::string HistogramSvc::_STR ( int  i)

Definition at line 69 of file HistogramSvc.cpp.

{
std::ostringstream txt; txt << i;
return txt.str();
}
H1D* HistogramSvc::add ( CSTR  nameAndTitle,
const H1D a,
const H1D b 
)
inline

Definition at line 785 of file HistogramSvc.h.

{ return Helper::act(createCopy(nameAndTitle,a),b,&TH1::Add, 1.); }
H2D* HistogramSvc::add ( CSTR  nameAndTitle,
const H2D a,
const H2D b 
)
inline

Definition at line 794 of file HistogramSvc.h.

{ return Helper::act(createCopy(nameAndTitle,a),b,&TH2D::Add, 1.); }
H3D* HistogramSvc::add ( CSTR  nameAndTitle,
const H3D a,
const H3D b 
)
inline

Definition at line 803 of file HistogramSvc.h.

{ return Helper::act(createCopy(nameAndTitle,a),b,&TH3D::Add, 1.); }
virtual H1D* HistogramSvc::book ( CSTR  par,
CSTR  rel,
CSTR  title,
DBINS(x)   
)
inlinevirtual

Book histogram and register it with the histogram data store.

Parameters
fullFull path to the node of the object. The basename (last part of the fullpath) has to be an integer number otherwise conversion to HBOOK is not possible)
parPath to parent node of the object, the directory the histogram will be stored in.
pParPointer to parent node
relHistogram identifier (std::string), the relative path to the object with respect to the parent node
hIDHistogram identifier (int) of the histogram
titleTitle property of the histogram
DBINS(x)Macro for bin definition. Expands to: int nx: Number of bins on the axis X/Y double lx: Lower histogram edge on the axis X/Y double ux: Upper histogram edge on the axis X/Y

Definition at line 216 of file HistogramSvc.h.

{ return book(createPath(par), rel, title, BINS(x)); }
virtual H1D* HistogramSvc::book ( CSTR  par,
int  hID,
CSTR  title,
DBINS(x)   
)
inlinevirtual

Definition at line 218 of file HistogramSvc.h.

{ return book(par, _STR(hID), title, BINS(x)); }
virtual H1D* HistogramSvc::book ( DataObject pPar,
int  hID,
CSTR  title,
DBINS(x)   
)
inlinevirtual

Definition at line 220 of file HistogramSvc.h.

{ return book(pPar, _STR(hID), title, BINS(x)); }
AIDA::IHistogram1D * HistogramSvc::book ( DataObject pPar,
CSTR  rel,
CSTR  title,
DBINS(x)   
)
virtual

Definition at line 371 of file HistogramSvc.cpp.

{
if ( m_defs1D.empty () )
{ return i_book(pPar,rel,title,Gaudi::createH1D(title, BINS(x))); }
std::string hn = histoAddr ( pPar , rel ) ;
if ( m_defs1D.end() == ifound )
{ return i_book(pPar,rel,title,Gaudi::createH1D(title, BINS(x))); }
MsgStream log ( msgSvc() , name() ) ;
<< " Redefine the parameters for the histogram '" + hn + "' to be "
<< ifound->second
<< endmsg;
}
m_mods1D.insert ( hn ) ;
return i_book ( pPar , rel , ifound -> second.title () ,
( ifound -> second.title () ,
ifound -> second.bins () ,
ifound -> second.lowEdge () ,
ifound -> second.lowEdge () ) ) ;
}
virtual H1D* HistogramSvc::book ( STRPAIR  loc,
CSTR  title,
DBINS(x)   
)
inlinevirtual

Definition at line 223 of file HistogramSvc.h.

{ return book(loc.first, loc.second, title, BINS(x)); }
virtual H1D* HistogramSvc::book ( CSTR  full,
CSTR  title,
DBINS(x)   
)
inlinevirtual

Definition at line 225 of file HistogramSvc.h.

{ return book(i_splitPath(full), title, BINS(x)); }
virtual H1D* HistogramSvc::book ( CSTR  par,
int  hID,
CSTR  title,
Edges  e 
)
inlinevirtual

Book histogram and register it with the histogram data store.

Parameters
fullFull path to the node of the object. The basename (last part of the fullpath) has to be an integer number (otherwise conversion to HBOOK is not possible)
parPath to parent node of the object, the directory the histogram will be stored in.
pParPointer to parent node
relHistogram identifier (std::string), the relative path to the object with respect to the parent node
hIDHistogram identifier (int) of the histogram
titleTitle property of the histogram
eBin edges for variable binned histogram.

Definition at line 289 of file HistogramSvc.h.

{ return book(par, _STR(hID), title, e); }
virtual H1D* HistogramSvc::book ( DataObject pPar,
int  hID,
CSTR  title,
Edges  e 
)
inlinevirtual

Definition at line 291 of file HistogramSvc.h.

{ return book(pPar, _STR(hID), title, e); }
virtual H1D* HistogramSvc::book ( CSTR  par,
CSTR  rel,
CSTR  title,
Edges  e 
)
inlinevirtual

Definition at line 293 of file HistogramSvc.h.

{ return book(createPath(par), rel, title, e); }
virtual H1D* HistogramSvc::book ( STRPAIR  loc,
CSTR  title,
Edges  e 
)
inlinevirtual

Definition at line 295 of file HistogramSvc.h.

{ return book(loc.first, loc.second, title, e); }
virtual H1D* HistogramSvc::book ( CSTR  full,
CSTR  title,
Edges  e 
)
inlinevirtual

Definition at line 297 of file HistogramSvc.h.

{ return book(i_splitPath(full), title, e); }
virtual H1D* HistogramSvc::book ( DataObject pPar,
CSTR  rel,
CSTR  title,
Edges  e 
)
inlinevirtual

Definition at line 299 of file HistogramSvc.h.

{ return i_book(pPar, rel, title, Gaudi::createH1D(title, e)); }
virtual H2D* HistogramSvc::book ( CSTR  full,
CSTR  title,
DBINS(x)  ,
DBINS(y)   
)
inlinevirtual

Book histogram and register it with the histogram data store.

Parameters
fullFull path to the node of the object. The basename (last part of the full) has to be an integer number (otherwise conversion to HBOOK is not possible)
parPath to parent node of the object, the directory the histogram will be stored in.
pParPointer to parent node
relHistogram identifier (std::string), the relative path to the object with respect to the parent node
hIDHistogram identifier (int) of the histogram
titleTitle property of the histogram
DBINS(x/y)Macro for bin definition in X/Y. Expands to: int nx: Number of bins on the axis X/Y double lx: Lower histogram edge on the axis X/Y double ux: Upper histogram edge on the axis X/Y

Definition at line 364 of file HistogramSvc.h.

{ return book(i_splitPath(full), title, BINS(x),BINS(y)); }
virtual H2D* HistogramSvc::book ( CSTR  par,
CSTR  rel,
CSTR  title,
DBINS(x)  ,
DBINS(y)   
)
inlinevirtual

Definition at line 366 of file HistogramSvc.h.

{ return book(createPath(par), rel, title, BINS(x),BINS(y)); }
virtual H2D* HistogramSvc::book ( CSTR  par,
int  hID,
CSTR  title,
DBINS(x)  ,
DBINS(y)   
)
inlinevirtual

Definition at line 368 of file HistogramSvc.h.

{ return book(par,_STR(hID), title, BINS(x),BINS(y)); }
virtual H2D* HistogramSvc::book ( STRPAIR  loc,
CSTR  title,
DBINS(x)  ,
DBINS(y)   
)
inlinevirtual

Definition at line 370 of file HistogramSvc.h.

{ return book(loc.first, loc.second, title, BINS(x), BINS(y)); }
virtual H2D* HistogramSvc::book ( DataObject pPar,
int  hID,
CSTR  title,
DBINS(x)  ,
DBINS(y)   
)
inlinevirtual

Definition at line 372 of file HistogramSvc.h.

{ return book(pPar,_STR(hID), title, BINS(x),BINS(y)); }
virtual H2D* HistogramSvc::book ( DataObject pPar,
CSTR  rel,
CSTR  title,
DBINS(x)  ,
DBINS(y)   
)
inlinevirtual

Definition at line 374 of file HistogramSvc.h.

{ return i_book(pPar,rel,title,Gaudi::createH2D(title, BINS(x),BINS(y)));}
virtual H2D* HistogramSvc::book ( CSTR  full,
CSTR  title,
Edges  x,
Edges  y 
)
inlinevirtual

Book histogram and register it with the histogram data store.

Parameters
fullFull path to the node of the object. The basename (last part of the full) has to be an integer number (otherwise conversion to HBOOK is not possible)
parPath to parent node of the object, the directory the histogram will be stored in.
pParPointer to parent node
relHistogram identifier (std::string), the relative path to the object with respect to the parent node
hIDHistogram identifier (int) of the histogram
titleTitle property of the histogram
x/yBin edges for variable binned histogram in X/Y.

Definition at line 438 of file HistogramSvc.h.

{ return book(i_splitPath(full), title, x, y); }
virtual H2D* HistogramSvc::book ( CSTR  par,
CSTR  rel,
CSTR  title,
Edges  x,
Edges  y 
)
inlinevirtual

Definition at line 440 of file HistogramSvc.h.

{ return book(createPath(par), rel, title, x, y); }
virtual H2D* HistogramSvc::book ( CSTR  par,
int  hID,
CSTR  title,
Edges  x,
Edges  y 
)
inlinevirtual

Definition at line 442 of file HistogramSvc.h.

{ return book(par, _STR(hID), title, x, y); }
virtual H2D* HistogramSvc::book ( STRPAIR  loc,
CSTR  title,
Edges  x,
Edges  y 
)
inlinevirtual

Definition at line 444 of file HistogramSvc.h.

{ return book(loc.first, loc.second, title, x, y); }
virtual H2D* HistogramSvc::book ( DataObject pPar,
int  hID,
CSTR  title,
Edges  x,
Edges  y 
)
inlinevirtual

Definition at line 446 of file HistogramSvc.h.

{ return book(pPar, _STR(hID), title, x, y); }
virtual H2D* HistogramSvc::book ( DataObject pPar,
CSTR  rel,
CSTR  title,
Edges  x,
Edges  y 
)
inlinevirtual

Definition at line 448 of file HistogramSvc.h.

{ return i_book(pPar, rel, title, Gaudi::createH2D(title, x,y)); }
virtual H3D* HistogramSvc::book ( CSTR  full,
CSTR  title,
DBINS(x)  ,
DBINS(y)  ,
DBINS(z)   
)
inlinevirtual

Book histogram and register it with the histogram data store.

Parameters
fullFull path to the node of the object. The basename (last part of the full) has to be an integer number (otherwise conversion to HBOOK is not possible)
parPath to parent node of the object, the directory the histogram will be stored in.
pParPointer to parent node
relHistogram identifier (std::string), the relative path to the object with respect to the parent node
hIDHistogram identifier (int) of the histogram
titleTitle property of the histogram
DBINS(x/y/z)Macro for bin definition in X/Y/Z. Expands to: int nx: Number of bins on the axis X/Y/Z double lx: Lower histogram edge on the axis X/Y/Z double ux: Upper histogram edge on the axis X/Y/Z

Definition at line 512 of file HistogramSvc.h.

{ return book(i_splitPath(full),title,BINS(x),BINS(y),BINS(z)); }
virtual H3D* HistogramSvc::book ( CSTR  par,
CSTR  rel,
CSTR  title,
DBINS(x)  ,
DBINS(y)  ,
DBINS(z)   
)
inlinevirtual

Definition at line 514 of file HistogramSvc.h.

{ return book(createPath(par),rel,title,BINS(x),BINS(y),BINS(z)); }
virtual H3D* HistogramSvc::book ( CSTR  par,
int  hID,
CSTR  title,
DBINS(x)  ,
DBINS(y)  ,
DBINS(z)   
)
inlinevirtual

Definition at line 516 of file HistogramSvc.h.

{ return book(par,_STR(hID),title,BINS(x),BINS(y),BINS(z)); }
virtual H3D* HistogramSvc::book ( DataObject pPar,
int  hID,
CSTR  title,
DBINS(x)  ,
DBINS(y)  ,
DBINS(z)   
)
inlinevirtual

Definition at line 518 of file HistogramSvc.h.

{ return book(pPar,_STR(hID), title, BINS(x),BINS(y),BINS(z)); }
virtual H3D* HistogramSvc::book ( STRPAIR  loc,
CSTR  title,
DBINS(x)  ,
DBINS(y)  ,
DBINS(z)   
)
inlinevirtual

Definition at line 520 of file HistogramSvc.h.

{ return book(loc.first, loc.second, title, BINS(x),BINS(y),BINS(z)); }
virtual H3D* HistogramSvc::book ( DataObject pPar,
CSTR  rel,
CSTR  title,
DBINS(x)  ,
DBINS(y)  ,
DBINS(z)   
)
inlinevirtual

Definition at line 522 of file HistogramSvc.h.

{ return i_book(pPar, rel, title, Gaudi::createH3D(title,BINS(x),BINS(y),BINS(z)));}
virtual H3D* HistogramSvc::book ( CSTR  full,
CSTR  title,
Edges  x,
Edges  y,
Edges  z 
)
inlinevirtual

Book histogram and register it with the histogram data store.

Parameters
fullFull path to the node of the object. The basename (last part of the full) has to be an integer number (otherwise conversion to HBOOK is not possible)
parPath to parent node of the object, the directory the histogram will be stored in.
pParPointer to parent node
relHistogram identifier (std::string), the relative path to the object with respect to the parent node
hIDHistogram identifier (int) of the histogram
titleTitle property of the histogram
binsX/Y/ZNumber of bins on the axis X/Y/Z
lowX/Y/ZLower histogram edge on the axis X/Y/Z
highX/Y/ZUpper histogram edge on the axis X/Y/Z

Definition at line 543 of file HistogramSvc.h.

{ return book(i_splitPath(full), title, x, y, z); }
virtual H3D* HistogramSvc::book ( CSTR  par,
CSTR  rel,
CSTR  title,
Edges  x,
Edges  y,
Edges  z 
)
inlinevirtual

Definition at line 545 of file HistogramSvc.h.

{ return book(createPath(par), rel, title, x, y, z); }
virtual H3D* HistogramSvc::book ( CSTR  par,
int  hID,
CSTR  title,
Edges  x,
Edges  y,
Edges  z 
)
inlinevirtual

Definition at line 547 of file HistogramSvc.h.

{ return book(par,_STR(hID), title, x, y, z); }
virtual H3D* HistogramSvc::book ( DataObject pPar,
int  hID,
CSTR  title,
Edges  x,
Edges  y,
Edges  z 
)
inlinevirtual

Definition at line 549 of file HistogramSvc.h.

{ return book(pPar,_STR(hID), title, x, y, z); }
virtual H3D* HistogramSvc::book ( STRPAIR  loc,
CSTR  title,
Edges  x,
Edges  y,
Edges  z 
)
inlinevirtual

Definition at line 551 of file HistogramSvc.h.

{ return book(loc.first, loc.second, title, x,y,z); }
virtual H3D* HistogramSvc::book ( DataObject pPar,
CSTR  rel,
CSTR  title,
Edges  x,
Edges  y,
Edges  z 
)
inlinevirtual

Definition at line 553 of file HistogramSvc.h.

{ return i_book(pPar, rel, title, Gaudi::createH3D(title,x,y,z)); }
virtual P1D* HistogramSvc::bookProf ( CSTR  par,
CSTR  rel,
CSTR  title,
DBINS(x)  ,
CSTR  opt 
)
inlinevirtual

Book histogram and register it with the histogram data store.

Parameters
fullFull path to the node of the object. The basename (last part of the fullpath) has to be an integer number (otherwise conversion to HBOOK is not possible)
parPath to parent node of the object, the directory the histogram will be stored in.
pParPointer to parent node
relHistogram identifier (std::string), the relative path to the object with respect to the parent node
hIDHistogram identifier (int) of the histogram
titleTitle property of the histogram
DBINS(x)Macro for bin definition. Expands to: int nx: Number of bins on the axis X/Y double lx: Lower histogram edge on the axis X/Y double ux: Upper histogram edge on the axis X/Y

Definition at line 247 of file HistogramSvc.h.

{ return bookProf(createPath(par), rel, title, BINS(x),opt); }
virtual P1D* HistogramSvc::bookProf ( CSTR  par,
int  hID,
CSTR  title,
DBINS(x)  ,
CSTR  opt 
)
inlinevirtual

Definition at line 249 of file HistogramSvc.h.

{ return bookProf(par, _STR(hID), title, BINS(x),opt); }
virtual P1D* HistogramSvc::bookProf ( DataObject pPar,
int  hID,
CSTR  title,
DBINS(x)  ,
CSTR  opt 
)
inlinevirtual

Definition at line 251 of file HistogramSvc.h.

{ return bookProf(pPar, _STR(hID), title, BINS(x),opt); }
virtual P1D* HistogramSvc::bookProf ( STRPAIR  loc,
CSTR  title,
DBINS(x)  ,
CSTR  opt 
)
inlinevirtual

Definition at line 253 of file HistogramSvc.h.

{ return bookProf(loc.first, loc.second, title, BINS(x),opt); }
virtual P1D* HistogramSvc::bookProf ( CSTR  full,
CSTR  title,
DBINS(x)  ,
CSTR  opt 
)
inlinevirtual

Definition at line 255 of file HistogramSvc.h.

{ return bookProf(i_splitPath(full), title, BINS(x),opt); }
virtual P1D* HistogramSvc::bookProf ( DataObject pPar,
CSTR  rel,
CSTR  title,
DBINS(x)  ,
CSTR  opt 
)
inlinevirtual

Definition at line 257 of file HistogramSvc.h.

{ return i_book(pPar,rel,title,Gaudi::createProf1D(title, BINS(x),0,0,opt)); }
virtual P1D* HistogramSvc::bookProf ( CSTR  par,
CSTR  rel,
CSTR  title,
DBINS(x)  ,
double  upper,
double  lower,
CSTR  opt 
)
inlinevirtual

Definition at line 260 of file HistogramSvc.h.

{ return bookProf(createPath(par), rel, title, BINS(x), upper, lower , opt); }
virtual P1D* HistogramSvc::bookProf ( CSTR  par,
int  hID,
CSTR  title,
DBINS(x)  ,
double  upper,
double  lower,
CSTR  opt 
)
inlinevirtual

Definition at line 262 of file HistogramSvc.h.

{ return bookProf(par, _STR(hID), title, BINS(x), upper, lower, opt ); }
virtual P1D* HistogramSvc::bookProf ( DataObject pPar,
int  hID,
CSTR  title,
DBINS(x)  ,
double  upper,
double  lower,
CSTR  opt 
)
inlinevirtual

Definition at line 264 of file HistogramSvc.h.

{ return bookProf(pPar, _STR(hID), title, BINS(x), upper, lower, opt); }
virtual P1D* HistogramSvc::bookProf ( STRPAIR  loc,
CSTR  title,
DBINS(x)  ,
double  upper,
double  lower,
CSTR  opt 
)
inlinevirtual

Definition at line 266 of file HistogramSvc.h.

{ return bookProf(loc.first, loc.second, title, BINS(x), upper, lower,opt); }
virtual P1D* HistogramSvc::bookProf ( CSTR  full,
CSTR  title,
DBINS(x)  ,
double  upper,
double  lower,
CSTR  opt 
)
inlinevirtual

Definition at line 268 of file HistogramSvc.h.

{ return bookProf(i_splitPath(full), title, BINS(x), upper, lower , opt ); }
virtual P1D* HistogramSvc::bookProf ( DataObject pPar,
CSTR  rel,
CSTR  title,
DBINS(x)  ,
double  upper,
double  lower,
CSTR  opt 
)
inlinevirtual

Definition at line 270 of file HistogramSvc.h.

{ return i_book(pPar,rel,title,Gaudi::createProf1D(title, BINS(x), upper, lower, opt)); }
virtual P1D* HistogramSvc::bookProf ( CSTR  full,
CSTR  title,
Edges  e 
)
inlinevirtual

Book histogram and register it with the histogram data store.

Parameters
fullFull path to the node of the object. The basename (last part of the full) has to be an integer number (otherwise conversion to HBOOK is not possible)
parPath to parent node of the object, the directory the histogram will be stored in.
pParPointer to parent node
relHistogram identifier (std::string), the relative path to the object with respect to the parent node
hIDHistogram identifier (int) of the histogram
titleTitle property of the histogram
eBin edges for variable binned histogram.

Definition at line 319 of file HistogramSvc.h.

{ return bookProf(i_splitPath(full), title, e); }
virtual P1D* HistogramSvc::bookProf ( CSTR  par,
CSTR  rel,
CSTR  title,
Edges  e 
)
inlinevirtual

Definition at line 321 of file HistogramSvc.h.

{ return bookProf(createPath(par), rel, title, e); }
virtual P1D* HistogramSvc::bookProf ( CSTR  par,
int  hID,
CSTR  title,
Edges  e 
)
inlinevirtual

Definition at line 323 of file HistogramSvc.h.

{ return bookProf(par, _STR(hID), title, e); }
virtual P1D* HistogramSvc::bookProf ( DataObject pPar,
int  hID,
CSTR  title,
Edges  e 
)
inlinevirtual

Definition at line 325 of file HistogramSvc.h.

{ return bookProf(pPar, _STR(hID), title, e); }
virtual P1D* HistogramSvc::bookProf ( STRPAIR  loc,
CSTR  title,
Edges  e 
)
inlinevirtual

Definition at line 327 of file HistogramSvc.h.

{ return bookProf(loc.first, loc.second, title, e); }
virtual P1D* HistogramSvc::bookProf ( DataObject pPar,
CSTR  rel,
CSTR  title,
Edges  e 
)
inlinevirtual

Definition at line 329 of file HistogramSvc.h.

{ return i_book(pPar,rel,title,Gaudi::createProf1D(title, e, 0, 0)); }
virtual P1D* HistogramSvc::bookProf ( CSTR  full,
CSTR  title,
Edges  e,
double  upper,
double  lower 
)
inlinevirtual

Definition at line 332 of file HistogramSvc.h.

{ return bookProf(i_splitPath(full), title, e, upper, lower); }
virtual P1D* HistogramSvc::bookProf ( CSTR  par,
CSTR  rel,
CSTR  title,
Edges  e,
double  upper,
double  lower 
)
inlinevirtual

Definition at line 334 of file HistogramSvc.h.

{ return bookProf(createPath(par), rel, title, e, upper, lower); }
virtual P1D* HistogramSvc::bookProf ( CSTR  par,
int  hID,
CSTR  title,
Edges  e,
double  upper,
double  lower 
)
inlinevirtual

Definition at line 336 of file HistogramSvc.h.

{ return bookProf(par, _STR(hID), title, e, upper, lower); }
virtual P1D* HistogramSvc::bookProf ( DataObject pPar,
int  hID,
CSTR  title,
Edges  e,
double  upper,
double  lower 
)
inlinevirtual

Definition at line 338 of file HistogramSvc.h.

{ return bookProf(pPar, _STR(hID), title, e, upper, lower); }
virtual P1D* HistogramSvc::bookProf ( STRPAIR  loc,
CSTR  title,
Edges  e,
double  upper,
double  lower 
)
inlinevirtual

Definition at line 340 of file HistogramSvc.h.

{ return bookProf(loc.first, loc.second, title, e, upper, lower); }
virtual P1D* HistogramSvc::bookProf ( DataObject pPar,
CSTR  rel,
CSTR  title,
Edges  e,
double  upper,
double  lower 
)
inlinevirtual

Definition at line 342 of file HistogramSvc.h.

{ return i_book(pPar,rel,title,Gaudi::createProf1D(title, e, upper, lower));}
virtual P2D* HistogramSvc::bookProf ( CSTR  full,
CSTR  title,
DBINS(x)  ,
DBINS(y)  ,
double  upper,
double  lower 
)
inlinevirtual

Book histogram and register it with the histogram data store.

Parameters
fullFull path to the node of the object. The basename (last part of the full) has to be an integer number (otherwise conversion to HBOOK is not possible)
parPath to parent node of the object, the directory the histogram will be stored in.
pParPointer to parent node
relHistogram identifier (std::string), the relative path to the object with respect to the parent node
hIDHistogram identifier (int) of the histogram
titleTitle property of the histogram
DBINS(x/y)Macro for bin definition in X/Y. Expands to: int nx: Number of bins on the axis X/Y double lx: Lower histogram edge on the axis X/Y double ux: Upper histogram edge on the axis X/Y

Definition at line 396 of file HistogramSvc.h.

{ return bookProf(i_splitPath(full), title, BINS(x),BINS(y), upper, lower); }
virtual P2D* HistogramSvc::bookProf ( CSTR  par,
CSTR  rel,
CSTR  title,
DBINS(x)  ,
DBINS(y)  ,
double  upper,
double  lower 
)
inlinevirtual

Definition at line 398 of file HistogramSvc.h.

{ return bookProf(createPath(par), rel, title, BINS(x),BINS(y), upper, lower); }
virtual P2D* HistogramSvc::bookProf ( STRPAIR  loc,
CSTR  title,
DBINS(x)  ,
DBINS(y)  ,
double  upper,
double  lower 
)
inlinevirtual

Definition at line 400 of file HistogramSvc.h.

{ return bookProf(loc.first, loc.second, title, BINS(x), BINS(y), upper, lower); }
virtual P2D* HistogramSvc::bookProf ( CSTR  par,
int  hID,
CSTR  title,
DBINS(x)  ,
DBINS(y)  ,
double  upper,
double  lower 
)
inlinevirtual

Definition at line 402 of file HistogramSvc.h.

{ return bookProf(par, _STR(hID), title, BINS(x),BINS(y), upper, lower); }
virtual P2D* HistogramSvc::bookProf ( DataObject pPar,
int  hID,
CSTR  title,
DBINS(x)  ,
DBINS(y)  ,
double  upper,
double  lower 
)
inlinevirtual

Definition at line 404 of file HistogramSvc.h.

{ return bookProf(pPar,_STR(hID), title, BINS(x),BINS(y), upper, lower); }
virtual P2D* HistogramSvc::bookProf ( DataObject pPar,
CSTR  rel,
CSTR  title,
DBINS(x)  ,
DBINS(y)  ,
double  upper,
double  lower 
)
inlinevirtual

Definition at line 406 of file HistogramSvc.h.

{ return i_book(pPar,rel,title,Gaudi::createProf2D(title, BINS(x),BINS(y), upper, lower)); }
virtual P2D* HistogramSvc::bookProf ( CSTR  full,
CSTR  title,
DBINS(x)  ,
DBINS(y)   
)
inlinevirtual

Definition at line 409 of file HistogramSvc.h.

{ return bookProf(i_splitPath(full), title, BINS(x),BINS(y)); }
virtual P2D* HistogramSvc::bookProf ( CSTR  par,
CSTR  rel,
CSTR  title,
DBINS(x)  ,
DBINS(y)   
)
inlinevirtual

Definition at line 411 of file HistogramSvc.h.

{ return bookProf(createPath(par), rel, title, BINS(x),BINS(y)); }
virtual P2D* HistogramSvc::bookProf ( STRPAIR  loc,
CSTR  title,
DBINS(x)  ,
DBINS(y)   
)
inlinevirtual

Definition at line 413 of file HistogramSvc.h.

{ return bookProf(loc.first, loc.second, title, BINS(x), BINS(y)); }
virtual P2D* HistogramSvc::bookProf ( CSTR  par,
int  hID,
CSTR  title,
DBINS(x)  ,
DBINS(y)   
)
inlinevirtual

Definition at line 415 of file HistogramSvc.h.

{ return bookProf(par, _STR(hID), title, BINS(x),BINS(y)); }
virtual P2D* HistogramSvc::bookProf ( DataObject pPar,
int  hID,
CSTR  title,
DBINS(x)  ,
DBINS(y)   
)
inlinevirtual

Definition at line 417 of file HistogramSvc.h.

{ return bookProf(pPar,_STR(hID), title, BINS(x),BINS(y)); }
virtual P2D* HistogramSvc::bookProf ( DataObject pPar,
CSTR  rel,
CSTR  title,
DBINS(x)  ,
DBINS(y)   
)
inlinevirtual

Definition at line 419 of file HistogramSvc.h.

{ return i_book(pPar,rel,title,Gaudi::createProf2D(title, BINS(x),BINS(y),0,0));}
virtual P2D* HistogramSvc::bookProf ( CSTR  full,
CSTR  title,
Edges  x,
Edges  y 
)
inlinevirtual

Book histogram and register it with the histogram data store.

Parameters
fullFull path to the node of the object. The basename (last part of the full) has to be an integer number (otherwise conversion to HBOOK is not possible)
parPath to parent node of the object, the directory the histogram will be stored in.
pParPointer to parent node
relHistogram identifier (std::string), the relative path to the object with respect to the parent node
hIDHistogram identifier (int) of the histogram
titleTitle property of the histogram
x/yBin edges for variable binned histogram in X/Y.

Definition at line 467 of file HistogramSvc.h.

{ return bookProf(i_splitPath(full), title, x, y); }
virtual P2D* HistogramSvc::bookProf ( CSTR  par,
CSTR  rel,
CSTR  title,
Edges  x,
Edges  y 
)
inlinevirtual

Definition at line 469 of file HistogramSvc.h.

{ return bookProf(createPath(par), rel, title, x, y); }
virtual P2D* HistogramSvc::bookProf ( CSTR  par,
int  hID,
CSTR  title,
Edges  x,
Edges  y 
)
inlinevirtual

Definition at line 471 of file HistogramSvc.h.

{ return bookProf(par, _STR(hID), title, x, y); }
virtual P2D* HistogramSvc::bookProf ( DataObject pPar,
int  hID,
CSTR  title,
Edges  x,
Edges  y 
)
inlinevirtual

Definition at line 473 of file HistogramSvc.h.

{ return bookProf(pPar, _STR(hID), title, x, y); }
virtual P2D* HistogramSvc::bookProf ( STRPAIR  loc,
CSTR  title,
Edges  x,
Edges  y 
)
inlinevirtual

Definition at line 475 of file HistogramSvc.h.

{ return bookProf(loc.first, loc.second, title, x, y); }
virtual P2D* HistogramSvc::bookProf ( DataObject pPar,
CSTR  rel,
CSTR  title,
Edges  x,
Edges  y 
)
inlinevirtual

Definition at line 477 of file HistogramSvc.h.

{ return i_book(pPar, rel, title, Gaudi::createProf2D(title,x,y,0,0)); }
virtual P2D* HistogramSvc::bookProf ( CSTR  full,
CSTR  title,
Edges  x,
Edges  y,
double  upper,
double  lower 
)
inlinevirtual

Definition at line 480 of file HistogramSvc.h.

{ return bookProf(i_splitPath(full), title, x, y, upper, lower); }
virtual P2D* HistogramSvc::bookProf ( CSTR  par,
CSTR  rel,
CSTR  title,
Edges  x,
Edges  y,
double  upper,
double  lower 
)
inlinevirtual

Definition at line 482 of file HistogramSvc.h.

{ return bookProf(createPath(par), rel, title, x, y, upper, lower); }
virtual P2D* HistogramSvc::bookProf ( CSTR  par,
int  hID,
CSTR  title,
Edges  x,
Edges  y,
double  upper,
double  lower 
)
inlinevirtual

Definition at line 484 of file HistogramSvc.h.

{ return bookProf(par, _STR(hID), title, x, y, upper, lower); }
virtual P2D* HistogramSvc::bookProf ( DataObject pPar,
int  hID,
CSTR  title,
Edges  x,
Edges  y,
double  upper,
double  lower 
)
inlinevirtual

Definition at line 486 of file HistogramSvc.h.

{ return bookProf(pPar, _STR(hID), title, x, y, upper, lower); }
virtual P2D* HistogramSvc::bookProf ( STRPAIR  loc,
CSTR  title,
Edges  x,
Edges  y,
double  upper,
double  lower 
)
inlinevirtual

Definition at line 488 of file HistogramSvc.h.

{ return bookProf(loc.first, loc.second, title, x, y, upper, lower); }
virtual P2D* HistogramSvc::bookProf ( DataObject pPar,
CSTR  rel,
CSTR  title,
Edges  x,
Edges  y,
double  upper,
double  lower 
)
inlinevirtual

Definition at line 490 of file HistogramSvc.h.

{ return i_book(pPar, rel, title, Gaudi::createProf2D(title,x,y, upper, lower)); }
StatusCode HistogramSvc::connectInput ( CSTR  ident)

Connect input histogram file to the service.

Parameters
ident[IN] Input specification

Definition at line 218 of file HistogramSvc.cpp.

{
DataObject* pO = 0;
StatusCode status = this->findObject(m_rootName, pO);
if (status.isSuccess()) {
Tokenizer tok(true);
std::string::size_type loc = ident.find(" ");
std::string filename, auth, svc = "", typ = "";
std::string logname = ident.substr(0,loc);
tok.analyse(ident.substr(loc+1,ident.length()), " ", "", "", "=", "'", "'");
for (Tokenizer::Items::iterator i = tok.items().begin();
i != tok.items().end(); i++) {
CSTR tag = (*i).tag();
switch(::toupper(tag[0])) {
case 'F': // FILE='<file name>'
case 'D': // DATAFILE='<file name>'
filename = (*i).value();
break;
case 'T': // TYP='<HBOOK,ROOT,OBJY,...>'
typ = (*i).value();
break;
default:
break;
}
}
if (typ.length() > 0) {
// Now add the registry entry to the store
std::string entryname = m_rootName;
entryname += '/';
entryname += logname;
GenericAddress* pA = 0;
switch(::toupper(typ[0])) {
case 'H':
filename,entryname,0,'O');
break;
case 'R':
filename,entryname,0,'O');
break;
}
if (0 != pA) {
status = registerAddress(pO, logname, pA);
if (status.isSuccess()) {
log << MSG::INFO << "Added stream file:" << filename
<< " as " << logname << endmsg;
return status;
}
pA->release();
}
}
}
log << MSG::ERROR << "Cannot add " << ident << " invalid filename!" << endmsg;
}
H1D* HistogramSvc::createCopy ( CSTR  full,
const H1D h 
)
inline

Definition at line 831 of file HistogramSvc.h.

{ return createCopy(i_splitPath(full), h); }
H1D* HistogramSvc::createCopy ( CSTR  par,
CSTR  rel,
const H1D h 
)
inline

Definition at line 833 of file HistogramSvc.h.

{ return createCopy(createPath(par), rel, h); }
H1D* HistogramSvc::createCopy ( STRPAIR  loc,
const H1D h 
)
inline

Definition at line 835 of file HistogramSvc.h.

{ return createCopy(loc.first, loc.second, h); }
H1D* HistogramSvc::createCopy ( DataObject pPar,
CSTR  rel,
const H1D h 
)
inline

Definition at line 837 of file HistogramSvc.h.

{ return i_book(pPar, rel, h.title(), Gaudi::createH1D(h)); }
H2D* HistogramSvc::createCopy ( CSTR  full,
const H2D h 
)
inline

Definition at line 848 of file HistogramSvc.h.

{ return createCopy(i_splitPath(full), h); }
H2D* HistogramSvc::createCopy ( CSTR  par,
CSTR  rel,
const H2D h 
)
inline

Definition at line 850 of file HistogramSvc.h.

{ return createCopy(createPath(par), rel, h); }
H2D* HistogramSvc::createCopy ( STRPAIR  loc,
const H2D h 
)
inline

Definition at line 852 of file HistogramSvc.h.

{ return createCopy(loc.first, loc.second, h); }
H2D* HistogramSvc::createCopy ( DataObject pPar,
CSTR  rel,
const H2D h 
)
inline

Definition at line 854 of file HistogramSvc.h.

{ return i_book(pPar, rel, h.title(), Gaudi::createH2D(h)); }
H3D* HistogramSvc::createCopy ( CSTR  full,
const H3D h 
)
inline

Definition at line 865 of file HistogramSvc.h.

{ return createCopy(i_splitPath(full), h); }
H3D* HistogramSvc::createCopy ( CSTR  par,
CSTR  rel,
const H3D h 
)
inline

Definition at line 867 of file HistogramSvc.h.

{ return createCopy(createPath(par), rel, h); }
H3D* HistogramSvc::createCopy ( STRPAIR  loc,
const H3D h 
)
inline

Definition at line 869 of file HistogramSvc.h.

{ return createCopy(loc.first, loc.second, h); }
H3D* HistogramSvc::createCopy ( DataObject pPar,
CSTR  rel,
const H3D h 
)
inline

Definition at line 871 of file HistogramSvc.h.

{ return i_book(pPar, rel, h.title(), Gaudi::createH3D(h)); }
P1D* HistogramSvc::createCopy ( CSTR  full,
const P1D h 
)
inline

Definition at line 891 of file HistogramSvc.h.

{ return createCopy(i_splitPath(full), h); }
P1D* HistogramSvc::createCopy ( CSTR  par,
CSTR  rel,
const P1D h 
)
inline

Definition at line 893 of file HistogramSvc.h.

{ return createCopy(createPath(par), rel, h); }
P1D* HistogramSvc::createCopy ( STRPAIR  loc,
const P1D h 
)
inline

Definition at line 895 of file HistogramSvc.h.

{ return createCopy(loc.first, loc.second, h); }
P1D* HistogramSvc::createCopy ( DataObject pPar,
CSTR  rel,
const P1D h 
)
inline

Definition at line 897 of file HistogramSvc.h.

{ return i_book(pPar, rel, h.title(), Gaudi::createProf1D(h)); }
P2D* HistogramSvc::createCopy ( CSTR  full,
const P2D h 
)
inline

Definition at line 918 of file HistogramSvc.h.

{ return createCopy(i_splitPath(full), h); }
P2D* HistogramSvc::createCopy ( CSTR  par,
CSTR  rel,
const P2D h 
)
inline

Definition at line 920 of file HistogramSvc.h.

{ return createCopy(createPath(par), rel, h); }
P2D* HistogramSvc::createCopy ( STRPAIR  loc,
const P2D h 
)
inline

Definition at line 922 of file HistogramSvc.h.

{ return createCopy(loc.first, loc.second, h); }
P2D* HistogramSvc::createCopy ( DataObject pPar,
CSTR  rel,
const P2D h 
)
inline

Definition at line 924 of file HistogramSvc.h.

{ return i_book(pPar, rel, h.title(), Gaudi::createProf2D(h)); }
DataObject * HistogramSvc::createDirectory ( CSTR  parentDir,
CSTR  subDir 
)
virtual

Create a sub-directory in a directory.

Parameters
parentDirname of the parent directory
subDirto identify the histogram object in the store

Definition at line 187 of file HistogramSvc.cpp.

{
DataObject* directory = new DataObject();
if (0 != directory) {
DataObject* pnode;
StatusCode status = DataSvc::retrieveObject(parentDir, pnode);
if(status.isSuccess()) {
status = DataSvc::registerObject(pnode, subDir, directory);
if (!status.isSuccess()) {
log << MSG::ERROR << "Unable to create the histogram directory: "
<< parentDir << "/" << subDir << endmsg;
delete directory;
return 0;
}
}
else {
log << MSG::ERROR << "Unable to create the histogram directory: "
<< parentDir << "/" << subDir << endmsg;
delete directory;
return 0;
}
}
return directory;
}
H1D* HistogramSvc::createHistogram1D ( CSTR  name,
CSTR  tit,
DBINS(x)  ,
CSTR   
)
inline

Definition at line 825 of file HistogramSvc.h.

{ return book( name, tit, BINS(x)); }
H1D* HistogramSvc::createHistogram1D ( CSTR  name,
CSTR  title,
const Edges x,
CSTR   
)
inline

Definition at line 827 of file HistogramSvc.h.

{ return book(name, title, x); }
H1D* HistogramSvc::createHistogram1D ( CSTR  nameAndTitle,
DBINS(x)   
)
inline

Definition at line 829 of file HistogramSvc.h.

{ return book(nameAndTitle, nameAndTitle, BINS(x)); }
H2D* HistogramSvc::createHistogram2D ( CSTR  name,
CSTR  tit,
DBINS(x)  ,
DBINS(y)   
)
inline

Definition at line 840 of file HistogramSvc.h.

{ return book( name, tit, BINS(x), BINS(y)); }
H2D* HistogramSvc::createHistogram2D ( CSTR  name,
CSTR  tit,
DBINS(x)  ,
DBINS(y)  ,
CSTR   
)
inline

Definition at line 842 of file HistogramSvc.h.

{ return book( name, tit, BINS(x), BINS(y)); }
H2D* HistogramSvc::createHistogram2D ( CSTR  name,
CSTR  title,
const Edges x,
const Edges y,
CSTR   
)
inline

Definition at line 844 of file HistogramSvc.h.

{ return book(name, title, x, y); }
H2D* HistogramSvc::createHistogram2D ( CSTR  nameAndTitle,
DBINS(x)  ,
DBINS(y)   
)
inline

Definition at line 846 of file HistogramSvc.h.

{ return book(nameAndTitle, nameAndTitle, BINS(x), BINS(y)); }
H3D* HistogramSvc::createHistogram3D ( CSTR  name,
CSTR  tit,
DBINS(x)  ,
DBINS(y)  ,
DBINS(z)   
)
inline

Definition at line 857 of file HistogramSvc.h.

{ return book( name, tit, BINS(x), BINS(y), BINS(z)); }
H3D* HistogramSvc::createHistogram3D ( CSTR  name,
CSTR  tit,
DBINS(x)  ,
DBINS(y)  ,
DBINS(z)  ,
CSTR   
)
inline

Definition at line 859 of file HistogramSvc.h.

{ return book( name, tit, BINS(x), BINS(y), BINS(z)); }
H3D* HistogramSvc::createHistogram3D ( CSTR  name,
CSTR  title,
const Edges x,
const Edges y,
const Edges z,
CSTR   
)
inline

Definition at line 861 of file HistogramSvc.h.

{ return book(name, title, x, y, z); }
H3D* HistogramSvc::createHistogram3D ( CSTR  nameAndTitle,
DBINS(x)  ,
DBINS(y)  ,
DBINS(z)   
)
inline

Definition at line 863 of file HistogramSvc.h.

{ return book(nameAndTitle, nameAndTitle, BINS(x), BINS(y), BINS(z)); }
DataObject * HistogramSvc::createPath ( CSTR  newPath)
virtual

Create all directories in a given full path.

Definition at line 157 of file HistogramSvc.cpp.

{
std::string tmpPath = newPath;
if (tmpPath[0] != SEPARATOR) {
tmpPath.insert(tmpPath.begin(), SEPARATOR);
tmpPath.insert(tmpPath.begin(), m_rootName.begin(), m_rootName.end());
}
// Remove trailing "/" from newPath if it exists
if (tmpPath.rfind(SEPARATOR) == tmpPath.length()-1) {
tmpPath.erase(tmpPath.rfind(SEPARATOR),1);
}
DataObject* pObject = 0;
StatusCode sc = DataSvc::findObject(tmpPath, pObject);
if(sc.isSuccess()) {
return pObject;
}
int sep = tmpPath.rfind(SEPARATOR);
std::string rest(tmpPath, sep+1, tmpPath.length()-sep);
std::string subPath(tmpPath, 0, sep);
if(0 != sep) {
createPath(subPath);
}
else {
log << MSG::ERROR << "Unable to create the histogram path" << endmsg;
return 0;
}
pObject = createDirectory(subPath, rest);
return pObject;
}
P1D* HistogramSvc::createProfile1D ( CSTR  name,
CSTR  tit,
DBINS(x)  ,
CSTR  opt 
)
inline

Definition at line 876 of file HistogramSvc.h.

{ return bookProf( name, tit, BINS(x) , opt ); }
P1D* HistogramSvc::createProfile1D ( CSTR  name,
CSTR  tit,
DBINS(x)  ,
double  upper,
double  lower,
CSTR  opt 
)
inline

Definition at line 878 of file HistogramSvc.h.

{ return bookProf( name, tit, BINS(x), upper, lower , opt ); }
P1D* HistogramSvc::createProfile1D ( CSTR  name,
CSTR  title,
const Edges x,
CSTR   
)
inline

Definition at line 880 of file HistogramSvc.h.

{ return bookProf(name, title, x ); }
P1D* HistogramSvc::createProfile1D ( CSTR  name,
CSTR  title,
const Edges x,
double  upper,
double  lower,
CSTR   
)
inline

Definition at line 882 of file HistogramSvc.h.

{ return bookProf(name, title, x, upper, lower ); }
P1D* HistogramSvc::createProfile1D ( CSTR  nametit,
DBINS(x)   
)
inline

Definition at line 885 of file HistogramSvc.h.

{ return bookProf( nametit, nametit, BINS(x) , "s"); }
P1D* HistogramSvc::createProfile1D ( CSTR  nametit,
DBINS(x)  ,
double  upper,
double  lower 
)
inline

Definition at line 887 of file HistogramSvc.h.

{ return bookProf( nametit, nametit, BINS(x), upper, lower , "s"); }
P2D* HistogramSvc::createProfile2D ( CSTR  name,
CSTR  tit,
DBINS(x)  ,
DBINS(y)   
)
inline

Definition at line 900 of file HistogramSvc.h.

{ return bookProf( name, tit, BINS(x), BINS(y)); }
P2D* HistogramSvc::createProfile2D ( CSTR  name,
CSTR  tit,
DBINS(x)  ,
DBINS(y)  ,
CSTR   
)
inline

Definition at line 902 of file HistogramSvc.h.

{ return bookProf( name, tit, BINS(x), BINS(y)); }
P2D* HistogramSvc::createProfile2D ( CSTR  name,
CSTR  title,
const Edges x,
const Edges y,
CSTR   
)
inline

Definition at line 904 of file HistogramSvc.h.

{ return bookProf(name, title, x, y); }
P2D* HistogramSvc::createProfile2D ( CSTR  nameAndTitle,
DBINS(x)  ,
DBINS(y)   
)
inline

Definition at line 906 of file HistogramSvc.h.

{ return bookProf(nameAndTitle, nameAndTitle, BINS(x), BINS(y)); }
P2D* HistogramSvc::createProfile2D ( CSTR  name,
CSTR  tit,
DBINS(x)  ,
DBINS(y)  ,
double  upper,
double  lower 
)
inline

Definition at line 909 of file HistogramSvc.h.

{ return bookProf( name, tit, BINS(x), BINS(y), upper, lower); }
P2D* HistogramSvc::createProfile2D ( CSTR  name,
CSTR  tit,
DBINS(x)  ,
DBINS(y)  ,
double  upper,
double  lower,
CSTR   
)
inline

Definition at line 911 of file HistogramSvc.h.

{ return bookProf( name, tit, BINS(x), BINS(y), upper, lower); }
P2D* HistogramSvc::createProfile2D ( CSTR  name,
CSTR  title,
const Edges x,
const Edges y,
double  upper,
double  lower,
CSTR   
)
inline

Definition at line 913 of file HistogramSvc.h.

{ return bookProf(name, title, x, y, upper, lower); }
P2D* HistogramSvc::createProfile2D ( CSTR  nameAndTitle,
DBINS(x)  ,
DBINS(y)  ,
double  upper,
double  lower 
)
inline

Definition at line 915 of file HistogramSvc.h.

{ return bookProf(nameAndTitle, nameAndTitle, BINS(x), BINS(y), upper, lower);}
H2D const H3D int NOT_IMPLEMENTED H2D CSTR HistogramSvc::DBINS ( )
inline

Definition at line 823 of file HistogramSvc.h.

{ return book( name, tit, BINS(x)); }
bool HistogramSvc::destroy ( IBaseHistogram *  hist)

Definition at line 363 of file HistogramSvc.cpp.

{
StatusCode sc = unregisterObject( dynamic_cast<IHistogram*>(hist) );
if ( !sc.isSuccess() ) return false;
if ( hist ) delete hist;
return true;
}
H1D* HistogramSvc::divide ( CSTR  nameAndTitle,
const H1D a,
const H1D b 
)
inline

Definition at line 791 of file HistogramSvc.h.

{ return Helper::act(createCopy(nameAndTitle,a),b,&TH1::Divide); }
H2D* HistogramSvc::divide ( CSTR  nameAndTitle,
const H2D a,
const H2D b 
)
inline

Definition at line 800 of file HistogramSvc.h.

{ return Helper::act(createCopy(nameAndTitle,a),b,&TH2D::Divide); }
H3D* HistogramSvc::divide ( CSTR  nameAndTitle,
const H3D a,
const H3D b 
)
inline

Definition at line 809 of file HistogramSvc.h.

{ return Helper::act(createCopy(nameAndTitle,a),b,&TH3D::Divide); }
StatusCode HistogramSvc::finalize ( )
virtual

finalize the service

Reimplemented from DataSvc.

Definition at line 444 of file HistogramSvc.cpp.

{
if ( !m_mods1D.empty() )
{
MsgStream log ( msgSvc () , name () ) ;
<< " Substituted histograms #" << m_mods1D.size() << " : " << endmsg;
m_mods1D.end() != ih ; ++ih )
{
log << MSG::DEBUG << " Path='" << (*ih) << "'" ;
if ( m_defs1D.end() != im ) { log << " " << im->second ; }
}
}
return DataSvc::finalize () ;
}
virtual StatusCode HistogramSvc::findObject ( IRegistry pReg,
CSTR  path,
P1D *&  obj 
)
inlinevirtual

Definition at line 681 of file HistogramSvc.h.

{ return Helper(this).find(pReg,path,obj); }
virtual StatusCode HistogramSvc::findObject ( IRegistry pReg,
CSTR  path,
P2D *&  obj 
)
inlinevirtual

Definition at line 683 of file HistogramSvc.h.

{ return Helper(this).find(pReg,path,obj); }
virtual StatusCode HistogramSvc::findObject ( IRegistry pReg,
CSTR  path,
H1D *&  obj 
)
inlinevirtual

Definition at line 685 of file HistogramSvc.h.

{ return Helper(this).find(pReg,path,obj); }
virtual StatusCode HistogramSvc::findObject ( IRegistry pReg,
CSTR  path,
H2D *&  obj 
)
inlinevirtual

Definition at line 687 of file HistogramSvc.h.

{ return Helper(this).find(pReg,path,obj); }
virtual StatusCode HistogramSvc::findObject ( IRegistry pReg,
CSTR  path,
H3D *&  obj 
)
inlinevirtual

Definition at line 689 of file HistogramSvc.h.

{ return Helper(this).find(pReg,path,obj); }
virtual StatusCode HistogramSvc::findObject ( CSTR  full,
P1D *&  obj 
)
inlinevirtual

Definition at line 692 of file HistogramSvc.h.

{ return Helper(this).find(full,obj); }
virtual StatusCode HistogramSvc::findObject ( CSTR  full,
P2D *&  obj 
)
inlinevirtual

Definition at line 694 of file HistogramSvc.h.

{ return Helper(this).find(full,obj); }
virtual StatusCode HistogramSvc::findObject ( CSTR  full,
H1D *&  obj 
)
inlinevirtual

Definition at line 696 of file HistogramSvc.h.

{ return Helper(this).find(full,obj); }
virtual StatusCode HistogramSvc::findObject ( CSTR  full,
H2D *&  obj 
)
inlinevirtual

Definition at line 698 of file HistogramSvc.h.

{ return Helper(this).find(full,obj); }
virtual StatusCode HistogramSvc::findObject ( CSTR  full,
H3D *&  obj 
)
inlinevirtual

Definition at line 700 of file HistogramSvc.h.

{ return Helper(this).find(full,obj); }
virtual StatusCode HistogramSvc::findObject ( CSTR  par,
CSTR  rel,
P1D *&  obj 
)
inlinevirtual

Definition at line 703 of file HistogramSvc.h.

{ return Helper(this).find(par,rel,obj); }
virtual StatusCode HistogramSvc::findObject ( CSTR  par,
CSTR  rel,
P2D *&  obj 
)
inlinevirtual

Definition at line 705 of file HistogramSvc.h.

{ return Helper(this).find(par,rel,obj); }
virtual StatusCode HistogramSvc::findObject ( CSTR  par,
CSTR  rel,
H1D *&  obj 
)
inlinevirtual

Definition at line 707 of file HistogramSvc.h.

{ return Helper(this).find(par,rel,obj); }
virtual StatusCode HistogramSvc::findObject ( CSTR  par,
CSTR  rel,
H2D *&  obj 
)
inlinevirtual

Definition at line 709 of file HistogramSvc.h.

{ return Helper(this).find(par,rel,obj); }
virtual StatusCode HistogramSvc::findObject ( CSTR  par,
CSTR  rel,
H3D *&  obj 
)
inlinevirtual

Definition at line 711 of file HistogramSvc.h.

{ return Helper(this).find(par,rel,obj); }
virtual StatusCode HistogramSvc::findObject ( CSTR  par,
int  item,
P1D *&  obj 
)
inlinevirtual

Definition at line 714 of file HistogramSvc.h.

{ return Helper(this).find(par,item,obj); }
virtual StatusCode HistogramSvc::findObject ( CSTR  par,
int  item,
P2D *&  obj 
)
inlinevirtual

Definition at line 716 of file HistogramSvc.h.

{ return Helper(this).find(par,item,obj); }
virtual StatusCode HistogramSvc::findObject ( CSTR  par,
int  item,
H1D *&  obj 
)
inlinevirtual

Definition at line 718 of file HistogramSvc.h.

{ return Helper(this).find(par,item,obj); }
virtual StatusCode HistogramSvc::findObject ( CSTR  par,
int  item,
H2D *&  obj 
)
inlinevirtual

Definition at line 720 of file HistogramSvc.h.

{ return Helper(this).find(par,item,obj); }
virtual StatusCode HistogramSvc::findObject ( CSTR  par,
int  item,
H3D *&  obj 
)
inlinevirtual

Definition at line 722 of file HistogramSvc.h.

{ return Helper(this).find(par,item,obj); }
virtual StatusCode HistogramSvc::findObject ( DataObject par,
int  item,
P1D *&  obj 
)
inlinevirtual

Implements IHistogramSvc.

Definition at line 725 of file HistogramSvc.h.

{ return Helper(this).find(par,item,obj); }
virtual StatusCode HistogramSvc::findObject ( DataObject par,
int  item,
P2D *&  obj 
)
inlinevirtual

Implements IHistogramSvc.

Definition at line 727 of file HistogramSvc.h.

{ return Helper(this).find(par,item,obj); }
virtual StatusCode HistogramSvc::findObject ( DataObject par,
int  item,
H1D *&  obj 
)
inlinevirtual

Implements IHistogramSvc.

Definition at line 729 of file HistogramSvc.h.

{ return Helper(this).find(par,item,obj); }
virtual StatusCode HistogramSvc::findObject ( DataObject par,
int  item,
H2D *&  obj 
)
inlinevirtual

Implements IHistogramSvc.

Definition at line 731 of file HistogramSvc.h.

{ return Helper(this).find(par,item,obj); }
virtual StatusCode HistogramSvc::findObject ( DataObject par,
int  item,
H3D *&  obj 
)
inlinevirtual

Implements IHistogramSvc.

Definition at line 733 of file HistogramSvc.h.

{ return Helper(this).find(par,item,obj); }
virtual StatusCode HistogramSvc::findObject ( DataObject par,
CSTR  item,
P1D *&  obj 
)
inlinevirtual

Definition at line 736 of file HistogramSvc.h.

{ return Helper(this).find(par,item,obj); }
virtual StatusCode HistogramSvc::findObject ( DataObject par,
CSTR  item,
P2D *&  obj 
)
inlinevirtual

Definition at line 738 of file HistogramSvc.h.

{ return Helper(this).find(par,item,obj); }
virtual StatusCode HistogramSvc::findObject ( DataObject par,
CSTR  item,
H1D *&  obj 
)
inlinevirtual

Definition at line 740 of file HistogramSvc.h.

{ return Helper(this).find(par,item,obj); }
virtual StatusCode HistogramSvc::findObject ( DataObject par,
CSTR  item,
H2D *&  obj 
)
inlinevirtual

Definition at line 742 of file HistogramSvc.h.

{ return Helper(this).find(par,item,obj); }
virtual StatusCode HistogramSvc::findObject ( DataObject par,
CSTR  item,
H3D *&  obj 
)
inlinevirtual

Definition at line 744 of file HistogramSvc.h.

{ return Helper(this).find(par,item,obj); }
virtual StatusCode HistogramSvc::findObject ( Base par,
int  item,
P1D *&  obj 
)
inlinevirtual

Implements IHistogramSvc.

Definition at line 747 of file HistogramSvc.h.

{ return Helper(this).find(__cast(par),item,obj); }
virtual StatusCode HistogramSvc::findObject ( Base par,
int  item,
P2D *&  obj 
)
inlinevirtual

Implements IHistogramSvc.

Definition at line 749 of file HistogramSvc.h.

{ return Helper(this).find(__cast(par),item,obj); }
virtual StatusCode HistogramSvc::findObject ( Base par,
int  item,
H1D *&  obj 
)
inlinevirtual

Implements IHistogramSvc.

Definition at line 751 of file HistogramSvc.h.

{ return Helper(this).find(__cast(par),item,obj); }
virtual StatusCode HistogramSvc::findObject ( Base par,
int  item,
H2D *&  obj 
)
inlinevirtual

Implements IHistogramSvc.

Definition at line 753 of file HistogramSvc.h.

{ return Helper(this).find(__cast(par),item,obj); }
virtual StatusCode HistogramSvc::findObject ( Base par,
int  item,
H3D *&  obj 
)
inlinevirtual

Implements IHistogramSvc.

Definition at line 755 of file HistogramSvc.h.

{ return Helper(this).find(__cast(par),item,obj); }
virtual StatusCode HistogramSvc::findObject ( Base par,
CSTR  item,
P1D *&  obj 
)
inlinevirtual

Definition at line 758 of file HistogramSvc.h.

{ return Helper(this).find(__cast(par),item,obj); }
virtual StatusCode HistogramSvc::findObject ( Base par,
CSTR  item,
P2D *&  obj 
)
inlinevirtual

Definition at line 760 of file HistogramSvc.h.

{ return Helper(this).find(__cast(par),item,obj); }
virtual StatusCode HistogramSvc::findObject ( Base par,
CSTR  item,
H1D *&  obj 
)
inlinevirtual

Definition at line 762 of file HistogramSvc.h.

{ return Helper(this).find(__cast(par),item,obj); }
virtual StatusCode HistogramSvc::findObject ( Base par,
CSTR  item,
H2D *&  obj 
)
inlinevirtual

Definition at line 764 of file HistogramSvc.h.

{ return Helper(this).find(__cast(par),item,obj); }
virtual StatusCode HistogramSvc::findObject ( Base par,
CSTR  item,
H3D *&  obj 
)
inlinevirtual

Definition at line 766 of file HistogramSvc.h.

{ return Helper(this).find(__cast(par),item,obj); }
virtual AIDA::IHistogramFactory* HistogramSvc::histogramFactory ( )
inlinevirtual

Retrieve the AIDA HistogramFactory interface.

Implements IHistogramSvc.

Definition at line 194 of file HistogramSvc.h.

{ return this; }
template<class T >
T* HistogramSvc::i_book ( DataObject pPar,
CSTR  rel,
CSTR  title,
const std::pair< DataObject *, T * > &  o 
)
inline

Definition at line 168 of file HistogramSvc.h.

{
if (o.first && registerObject(pPar, rel, (Base*)o.second).isSuccess())
return o.second;
delete o.first;
throw GaudiException("Cannot book "+System::typeinfoName(typeid(T))+" "+title,
"HistogramSvc",StatusCode::FAILURE);
}
AIDA::IHistogram2D * HistogramSvc::i_project ( CSTR  nameAndTitle,
const H3D h,
CSTR  dir 
)

Helper for 2D projections.

Definition at line 98 of file HistogramSvc.cpp.

{
TH3D *h3d = Gaudi::getRepresentation<IHistogram3D,TH3D>(h);
if ( h3d ) {
TH2D *h2d = dynamic_cast<TH2D*>(h3d->Project3D(dir.c_str()));
if ( h2d ) {
if ( r.second && registerObject(nameAndTitle,r.second).isSuccess() ) {
return r.second;
}
}
}
return 0;
}
std::pair< std::string, std::string > HistogramSvc::i_splitPath ( CSTR  full)

Split full path into its components.

Parameters
fullFull path of the object
dirResulting directory path
objResulting object path

Definition at line 142 of file HistogramSvc.cpp.

{
std::string tmp = full;
if (tmp[0] != SEPARATOR) {
tmp.insert(tmp.begin(), SEPARATOR);
tmp.insert(tmp.begin(), m_rootName.begin(), m_rootName.end());
}
// Remove trailing "/" from newPath if it exists
if (tmp.rfind(SEPARATOR) == tmp.length()-1) {
tmp.erase(tmp.rfind(SEPARATOR),1);
}
int sep = tmp.rfind(SEPARATOR);
(tmp.substr(0,sep),tmp.substr(sep,tmp.length()-sep));
}
StatusCode HistogramSvc::initialize ( )
virtual

Initialise the service.

Reimplemented from DataSvc.

Definition at line 274 of file HistogramSvc.cpp.

{
// Set root object
if (status.isSuccess()) {
DataObject* rootObj = new DataObject();
status = setRoot("/stat", rootObj);
if (!status.isSuccess()) {
log << MSG::ERROR << "Unable to set hstogram data store root." << endmsg;
delete rootObj;
return status;
}
IConversionSvc* svc = 0;
status = service("HistogramPersistencySvc",svc,true);
if ( status.isSuccess() ) {
svc->release();
}
else {
log << MSG::ERROR << "Could not find HistogramPersistencySvc." << endmsg;
return status;
}
// Connect all input streams (if any)
for (DBaseEntries::iterator j = m_input.begin(); j != m_input.end(); j++) {
status = connectInput(*j);
if (!status.isSuccess()) {
return status;
}
}
}
if ( !m_defs1D.empty() )
{
log << MSG::INFO << " Predefined 1D-Histograms: " << endmsg ;
m_defs1D.end() != ih ; ++ih )
{
<< " Path='" << ih->first << "'"
<< " Description " << ih->second << endmsg ;
}
}
return status;
}
H1D* HistogramSvc::multiply ( CSTR  nameAndTitle,
const H1D a,
const H1D b 
)
inline

Definition at line 789 of file HistogramSvc.h.

{ return Helper::act(createCopy(nameAndTitle,a),b,&TH1::Multiply); }
H2D* HistogramSvc::multiply ( CSTR  nameAndTitle,
const H2D a,
const H2D b 
)
inline

Definition at line 798 of file HistogramSvc.h.

{ return Helper::act(createCopy(nameAndTitle,a),b,&TH2D::Multiply); }
H3D* HistogramSvc::multiply ( CSTR  nameAndTitle,
const H3D a,
const H3D b 
)
inline

Definition at line 807 of file HistogramSvc.h.

{ return Helper::act(createCopy(nameAndTitle,a),b,&TH3D::Multiply); }
void HistogramSvc::not_implemented ( ) const
inlineprivate

Definition at line 57 of file HistogramSvc.h.

{
log << MSG::ERROR << "Sorry, not yet implemented..." << endmsg;
}
std::ostream & HistogramSvc::print ( Base h,
std::ostream s = std::cout 
) const
virtual

Print (ASCII) the 1D histogram into the output stream.

Implements IHistogramSvc.

Definition at line 115 of file HistogramSvc.cpp.

{
Gaudi::HistogramBase* b = dynamic_cast<Gaudi::HistogramBase*>(h);
if(0 != b) return b->print(s);
log << MSG::ERROR << "Unknown histogram type: Cannot cast to Gaudi::HistogramBase."
<< endmsg;
return s;
}
virtual H1D* HistogramSvc::projectionX ( CSTR  name,
const H2D h 
)
inlinevirtual

Definition at line 772 of file HistogramSvc.h.

{ return sliceX( name, h, IAxis::UNDERFLOW_BIN, IAxis::OVERFLOW_BIN); }
H2D* HistogramSvc::projectionXY ( CSTR  nameAndTitle,
const H3D h 
)
inline

Definition at line 812 of file HistogramSvc.h.

{ return i_project(nameAndTitle,h,"xy"); }
H2D* HistogramSvc::projectionXZ ( CSTR  nameAndTitle,
const H3D h 
)
inline

Definition at line 814 of file HistogramSvc.h.

{ return i_project(nameAndTitle,h,"xz"); }
virtual H1D* HistogramSvc::projectionY ( CSTR  name,
const H2D h 
)
inlinevirtual

Definition at line 774 of file HistogramSvc.h.

{ return sliceY( name, h, IAxis::UNDERFLOW_BIN, IAxis::OVERFLOW_BIN); }
H2D* HistogramSvc::projectionYZ ( CSTR  nameAndTitle,
const H3D h 
)
inline

Definition at line 816 of file HistogramSvc.h.

{ return i_project(nameAndTitle,h,"yz"); }
virtual StatusCode HistogramSvc::registerObject ( CSTR  parent,
CSTR  rel,
Base obj 
)
inlinevirtual

Definition at line 562 of file HistogramSvc.h.

{ return registerObject(createPath(parent), rel, obj); }
virtual StatusCode HistogramSvc::registerObject ( CSTR  parent,
int  item,
Base obj 
)
inlinevirtual

Definition at line 564 of file HistogramSvc.h.

{ return registerObject(parent, _STR(item), obj); }
virtual StatusCode HistogramSvc::registerObject ( Base pPar,
CSTR  rel,
Base obj 
)
inlinevirtual

Definition at line 566 of file HistogramSvc.h.

{ return registerObject(__cast(pPar), rel, obj); }
virtual StatusCode HistogramSvc::registerObject ( DataObject pPar,
int  item,
Base obj 
)
inlinevirtual

Implements IHistogramSvc.

Definition at line 568 of file HistogramSvc.h.

{ return registerObject(pPar, _STR(item), obj); }
virtual StatusCode HistogramSvc::registerObject ( Base pPar,
int  item,
Base obj 
)
inlinevirtual

Implements IHistogramSvc.

Definition at line 570 of file HistogramSvc.h.

{ return registerObject(__cast(pPar), item, obj); }
virtual StatusCode HistogramSvc::registerObject ( CSTR  full,
Base obj 
)
virtual
virtual StatusCode HistogramSvc::registerObject ( DataObject pPar,
CSTR  rel,
Base obj 
)
virtual
StatusCode HistogramSvc::reinitialize ( )
virtual

Initialise the service.

Reimplemented from DataSvc.

Definition at line 318 of file HistogramSvc.cpp.

{
}
virtual StatusCode HistogramSvc::retrieveObject ( IRegistry pReg,
CSTR  path,
H1D *&  obj 
)
inlinevirtual

Definition at line 586 of file HistogramSvc.h.

{ return Helper(this).retrieve(pReg,path,obj); }
virtual StatusCode HistogramSvc::retrieveObject ( IRegistry pReg,
CSTR  path,
P1D *&  obj 
)
inlinevirtual

Definition at line 588 of file HistogramSvc.h.

{ return Helper(this).retrieve(pReg,path,obj); }
virtual StatusCode HistogramSvc::retrieveObject ( IRegistry pReg,
CSTR  path,
H2D *&  obj 
)
inlinevirtual

Definition at line 590 of file HistogramSvc.h.

{ return Helper(this).retrieve(pReg,path,obj); }
virtual StatusCode HistogramSvc::retrieveObject ( IRegistry pReg,
CSTR  path,
P2D *&  obj 
)
inlinevirtual

Definition at line 592 of file HistogramSvc.h.

{ return Helper(this).retrieve(pReg,path,obj); }
virtual StatusCode HistogramSvc::retrieveObject ( IRegistry pReg,
CSTR  path,
H3D *&  obj 
)
inlinevirtual

Definition at line 594 of file HistogramSvc.h.

{ return Helper(this).retrieve(pReg,path,obj); }
virtual StatusCode HistogramSvc::retrieveObject ( CSTR  full,
P1D *&  obj 
)
inlinevirtual

Definition at line 597 of file HistogramSvc.h.

{ return Helper(this).retrieve(full,obj); }
virtual StatusCode HistogramSvc::retrieveObject ( CSTR  full,
P2D *&  obj 
)
inlinevirtual

Definition at line 599 of file HistogramSvc.h.

{ return Helper(this).retrieve(full,obj); }
virtual StatusCode HistogramSvc::retrieveObject ( CSTR  full,
H1D *&  obj 
)
inlinevirtual

Definition at line 601 of file HistogramSvc.h.

{ return Helper(this).retrieve(full,obj); }
virtual StatusCode HistogramSvc::retrieveObject ( CSTR  full,
H2D *&  obj 
)
inlinevirtual

Definition at line 603 of file HistogramSvc.h.

{ return Helper(this).retrieve(full,obj); }
virtual StatusCode HistogramSvc::retrieveObject ( CSTR  full,
H3D *&  obj 
)
inlinevirtual

Definition at line 605 of file HistogramSvc.h.

{ return Helper(this).retrieve(full,obj); }
virtual StatusCode HistogramSvc::retrieveObject ( CSTR  parent,
CSTR  rel,
P1D *&  obj 
)
inlinevirtual

Definition at line 608 of file HistogramSvc.h.

{ return Helper(this).retrieve(parent,rel,obj); }
virtual StatusCode HistogramSvc::retrieveObject ( CSTR  parent,
CSTR  rel,
P2D *&  obj 
)
inlinevirtual

Definition at line 610 of file HistogramSvc.h.

{ return Helper(this).retrieve(parent,rel,obj); }
virtual StatusCode HistogramSvc::retrieveObject ( CSTR  parent,
CSTR  rel,
H1D *&  obj 
)
inlinevirtual

Definition at line 612 of file HistogramSvc.h.

{ return Helper(this).retrieve(parent,rel,obj); }
virtual StatusCode HistogramSvc::retrieveObject ( CSTR  parent,
CSTR  rel,
H2D *&  obj 
)
inlinevirtual

Definition at line 614 of file HistogramSvc.h.

{ return Helper(this).retrieve(parent,rel,obj); }
virtual StatusCode HistogramSvc::retrieveObject ( CSTR  parent,
CSTR  rel,
H3D *&  obj 
)
inlinevirtual

Definition at line 616 of file HistogramSvc.h.

{ return Helper(this).retrieve(parent,rel,obj); }
virtual StatusCode HistogramSvc::retrieveObject ( CSTR  parent,
int  item,
P1D *&  obj 
)
inlinevirtual

Definition at line 619 of file HistogramSvc.h.

{ return Helper(this).retrieve(parent,item,obj); }
virtual StatusCode HistogramSvc::retrieveObject ( CSTR  parent,
int  item,
P2D *&  obj 
)
inlinevirtual

Definition at line 621 of file HistogramSvc.h.

{ return Helper(this).retrieve(parent,item,obj); }
virtual StatusCode HistogramSvc::retrieveObject ( CSTR  parent,
int  item,
H1D *&  obj 
)
inlinevirtual

Definition at line 623 of file HistogramSvc.h.

{ return Helper(this).retrieve(parent,item,obj); }
virtual StatusCode HistogramSvc::retrieveObject ( CSTR  parent,
int  item,
H2D *&  obj 
)
inlinevirtual

Definition at line 625 of file HistogramSvc.h.

{ return Helper(this).retrieve(parent,item,obj); }
virtual StatusCode HistogramSvc::retrieveObject ( CSTR  parent,
int  item,
H3D *&  obj 
)
inlinevirtual

Definition at line 627 of file HistogramSvc.h.

{ return Helper(this).retrieve(parent,item,obj); }
virtual StatusCode HistogramSvc::retrieveObject ( DataObject par,
CSTR  item,
P1D *&  obj 
)
inlinevirtual

Definition at line 630 of file HistogramSvc.h.

{ return Helper(this).retrieve(par,item,obj); }
virtual StatusCode HistogramSvc::retrieveObject ( DataObject par,
CSTR  item,
P2D *&  obj 
)
inlinevirtual

Definition at line 632 of file HistogramSvc.h.

{ return Helper(this).retrieve(par,item,obj); }
virtual StatusCode HistogramSvc::retrieveObject ( DataObject par,
CSTR  item,
H1D *&  obj 
)
inlinevirtual

Definition at line 634 of file HistogramSvc.h.

{ return Helper(this).retrieve(par,item,obj); }
virtual StatusCode HistogramSvc::retrieveObject ( DataObject par,
CSTR  item,
H2D *&  obj 
)
inlinevirtual

Definition at line 636 of file HistogramSvc.h.

{ return Helper(this).retrieve(par,item,obj); }
virtual StatusCode HistogramSvc::retrieveObject ( DataObject par,
CSTR  item,
H3D *&  obj 
)
inlinevirtual

Definition at line 638 of file HistogramSvc.h.

{ return Helper(this).retrieve(par,item,obj); }
virtual StatusCode HistogramSvc::retrieveObject ( DataObject par,
int  item,
P1D *&  obj 
)
inlinevirtual

Implements IHistogramSvc.

Definition at line 641 of file HistogramSvc.h.

{ return Helper(this).retrieve(par,item,obj); }
virtual StatusCode HistogramSvc::retrieveObject ( DataObject par,
int  item,
P2D *&  obj 
)
inlinevirtual

Implements IHistogramSvc.

Definition at line 643 of file HistogramSvc.h.

{ return Helper(this).retrieve(par,item,obj); }
virtual StatusCode HistogramSvc::retrieveObject ( DataObject par,
int  item,
H1D *&  obj 
)
inlinevirtual

Implements IHistogramSvc.

Definition at line 645 of file HistogramSvc.h.

{ return Helper(this).retrieve(par,item,obj); }
virtual StatusCode HistogramSvc::retrieveObject ( DataObject par,
int  item,
H2D *&  obj 
)
inlinevirtual

Implements IHistogramSvc.

Definition at line 647 of file HistogramSvc.h.

{ return Helper(this).retrieve(par,item,obj); }
virtual StatusCode HistogramSvc::retrieveObject ( DataObject par,
int  item,
H3D *&  obj 
)
inlinevirtual

Implements IHistogramSvc.

Definition at line 649 of file HistogramSvc.h.

{ return Helper(this).retrieve(par,item,obj); }
virtual StatusCode HistogramSvc::retrieveObject ( Base par,
int  item,
P1D *&  obj 
)
inlinevirtual

Implements IHistogramSvc.

Definition at line 652 of file HistogramSvc.h.

{ return Helper(this).retrieve(__cast(par),item,obj); }
virtual StatusCode HistogramSvc::retrieveObject ( Base par,
int  item,
P2D *&  obj 
)
inlinevirtual

Implements IHistogramSvc.

Definition at line 654 of file HistogramSvc.h.

{ return Helper(this).retrieve(__cast(par),item,obj); }
virtual StatusCode HistogramSvc::retrieveObject ( Base par,
int  item,
H1D *&  obj 
)
inlinevirtual

Implements IHistogramSvc.

Definition at line 656 of file HistogramSvc.h.

{ return Helper(this).retrieve(__cast(par),item,obj); }
virtual StatusCode HistogramSvc::retrieveObject ( Base par,
int  item,
H2D *&  obj 
)
inlinevirtual

Implements IHistogramSvc.

Definition at line 658 of file HistogramSvc.h.

{ return Helper(this).retrieve(__cast(par),item,obj); }
virtual StatusCode HistogramSvc::retrieveObject ( Base par,
int  item,
H3D *&  obj 
)
inlinevirtual

Implements IHistogramSvc.

Definition at line 660 of file HistogramSvc.h.

{ return Helper(this).retrieve(__cast(par),item,obj); }
virtual StatusCode HistogramSvc::retrieveObject ( Base par,
CSTR  item,
P1D *&  obj 
)
inlinevirtual

Definition at line 663 of file HistogramSvc.h.

{ return Helper(this).retrieve(__cast(par),item,obj); }
virtual StatusCode HistogramSvc::retrieveObject ( Base par,
CSTR  item,
P2D *&  obj 
)
inlinevirtual

Definition at line 665 of file HistogramSvc.h.

{ return Helper(this).retrieve(__cast(par),item,obj); }
virtual StatusCode HistogramSvc::retrieveObject ( Base par,
CSTR  item,
H1D *&  obj 
)
inlinevirtual

Definition at line 667 of file HistogramSvc.h.

{ return Helper(this).retrieve(__cast(par),item,obj); }
virtual StatusCode HistogramSvc::retrieveObject ( Base par,
CSTR  item,
H2D *&  obj 
)
inlinevirtual

Definition at line 669 of file HistogramSvc.h.

{ return Helper(this).retrieve(__cast(par),item,obj); }
virtual StatusCode HistogramSvc::retrieveObject ( Base par,
CSTR  item,
H3D *&  obj 
)
inlinevirtual

Definition at line 671 of file HistogramSvc.h.

{ return Helper(this).retrieve(__cast(par),item,obj); }
virtual H1D* HistogramSvc::sliceX ( CSTR  name,
const H2D h,
int  indexY 
)
inlinevirtual

Definition at line 776 of file HistogramSvc.h.

{ return sliceX( name, h, indexY, indexY ); }
virtual H1D* HistogramSvc::sliceX ( CSTR  name,
const H2D h,
int  indexY1,
int  indexY2 
)
virtual
H2D* HistogramSvc::sliceXY ( CSTR  ,
const H3D ,
int  ,
int   
)
virtual H1D* HistogramSvc::sliceY ( CSTR  name,
const H2D h,
int  indexX 
)
inlinevirtual

Definition at line 778 of file HistogramSvc.h.

{ return sliceY( name, h, indexX, indexX ); }
virtual H1D* HistogramSvc::sliceY ( CSTR  name,
const H2D h,
int  indexX1,
int  indexX2 
)
virtual
H2D const H3D int NOT_IMPLEMENTED H2D* HistogramSvc::sliceYZ ( CSTR  ,
const H3D ,
int  ,
int   
)
H1D* HistogramSvc::subtract ( CSTR  nameAndTitle,
const H1D a,
const H1D b 
)
inline

Definition at line 787 of file HistogramSvc.h.

{ return Helper::act(createCopy(nameAndTitle,a),b,&TH1::Add,-1.); }
H2D* HistogramSvc::subtract ( CSTR  nameAndTitle,
const H2D a,
const H2D b 
)
inline

Definition at line 796 of file HistogramSvc.h.

{ return Helper::act(createCopy(nameAndTitle,a),b,&TH2D::Add,-1.); }
H3D* HistogramSvc::subtract ( CSTR  nameAndTitle,
const H3D a,
const H3D b 
)
inline

Definition at line 805 of file HistogramSvc.h.

{ return Helper::act(createCopy(nameAndTitle,a),b,&TH3D::Add,-1.); }
virtual StatusCode HistogramSvc::unregisterObject ( Base obj)
inlinevirtual

Implements IHistogramSvc.

Definition at line 577 of file HistogramSvc.h.

virtual StatusCode HistogramSvc::unregisterObject ( Base obj,
CSTR  objectPath 
)
inlinevirtual

Definition at line 579 of file HistogramSvc.h.

{ return DataSvc::unregisterObject(__cast(obj),objectPath); }
virtual StatusCode HistogramSvc::unregisterObject ( Base obj,
int  item 
)
inlinevirtual

Implements IHistogramSvc.

Definition at line 581 of file HistogramSvc.h.

void HistogramSvc::update1Ddefs ( Property )

handler to be invoked for updating property m_defs1D

Definition at line 437 of file HistogramSvc.cpp.

{
// check and remove the leading '/stat/'
removeLeading ( m_defs1D , "/stat/" ) ;
}
virtual std::ostream& HistogramSvc::write ( Base h,
std::ostream s = std::cout 
) const
virtual

Write (ASCII) the 1D histogram table into the output stream.

Implements IHistogramSvc.

virtual int HistogramSvc::write ( Base h,
const char *  file_name 
) const
virtual

Write (ASCII) the 1D histogram table into a file.

Implements IHistogramSvc.

Friends And Related Function Documentation

friend class SvcFactory< HistogramSvc >
friend

Definition at line 55 of file HistogramSvc.h.

Member Data Documentation

H2D const H3D HistogramSvc::int

Definition at line 819 of file HistogramSvc.h.

Histo1DMap HistogramSvc::m_defs1D
private

Definition at line 971 of file HistogramSvc.h.

DBaseEntries HistogramSvc::m_input
protected

Input streams.

Definition at line 142 of file HistogramSvc.h.

std::set<std::string> HistogramSvc::m_mods1D
private

Definition at line 974 of file HistogramSvc.h.

H2D const H3D int NOT_IMPLEMENTED H2D CSTR HistogramSvc::tit

Definition at line 823 of file HistogramSvc.h.


The documentation for this class was generated from the following files:

Generated at Wed Mar 20 2013 17:59:45 for Gaudi Framework, version v23r7 by Doxygen version 1.8.2 written by Dimitri van Heesch, © 1997-2004