|
Gaudi Framework, version v23r7 |
| Home | Generated: Wed Mar 20 2013 |
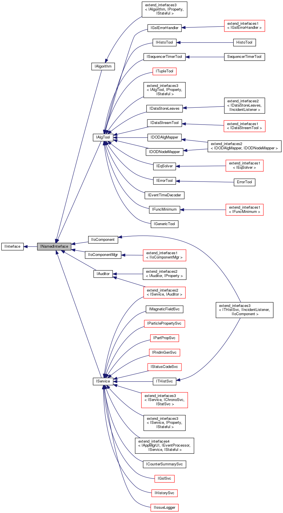
IInterface compliant class extending IInterface with the name() method. More...
#include <GaudiKernel/INamedInterface.h>


Public Member Functions | |
| DeclareInterfaceID (INamedInterface, 1, 0) | |
| InterfaceID. | |
| virtual const std::string & | name () const =0 |
| Retrieve the name of the instance. | |
| virtual | ~INamedInterface () |
| Virtual destructor (always needed for abstract classes). | |
Public Member Functions inherited from IInterface | |
| virtual void * | i_cast (const InterfaceID &) const =0 |
| main cast function | |
| virtual std::vector< std::string > | getInterfaceNames () const =0 |
| Returns a vector of strings containing the names of all the implemented interfaces. | |
| virtual unsigned long | addRef ()=0 |
| Increment the reference count of Interface instance. | |
| virtual unsigned long | release ()=0 |
| Release Interface instance. | |
| virtual unsigned long | refCount () const =0 |
| Current reference count. | |
| virtual StatusCode | queryInterface (const InterfaceID &ti, void **pp)=0 |
| Set the void** to the pointer to the requested interface of the instance. | |
| virtual | ~IInterface () |
| Virtual destructor. | |
Additional Inherited Members | |
Public Types inherited from IInterface | |
| enum | Status { SUCCESS = 1, NO_INTERFACE, VERSMISMATCH, LAST_ERROR } |
| Return status. More... | |
| typedef Gaudi::InterfaceId < IInterface, 0, 0 > | iid |
| Interface ID. | |
| typedef mpl::set1< iid > | ext_iids |
| Extra interfaces. | |
Static Public Member Functions inherited from IInterface | |
| static const InterfaceID & | interfaceID () |
| Return an instance of InterfaceID identifying the interface. | |
IInterface compliant class extending IInterface with the name() method.
Definition at line 15 of file INamedInterface.h.
|
inlinevirtual |
Virtual destructor (always needed for abstract classes).
Definition at line 24 of file INamedInterface.h.
| INamedInterface::DeclareInterfaceID | ( | INamedInterface | , |
| 1 | , | ||
| 0 | |||
| ) |
|
pure virtual |
Retrieve the name of the instance.