|
Gaudi Framework, version v23r8 |
| Home | Generated: Fri May 31 2013 |
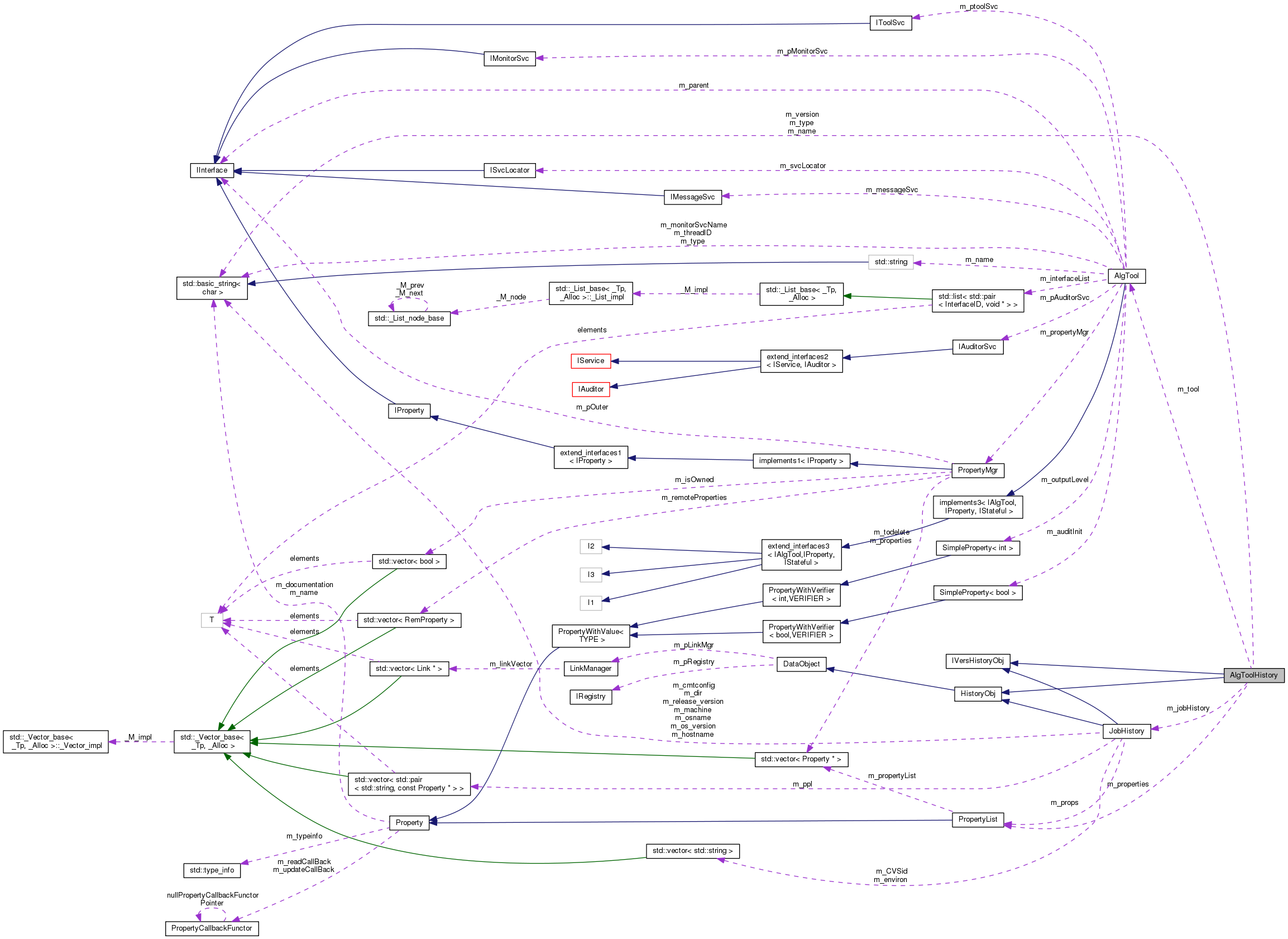
AlgToolHistory class definition. More...
#include <AlgToolHistory.h>


Public Member Functions | |
| AlgToolHistory (const AlgTool &alg, const JobHistory *job) | |
| AlgToolHistory (const std::string &algVersion, const std::string &algName, const std::string &algType, const AlgTool *tool, const PropertyList &props, const JobHistory *job) | |
| virtual | ~AlgToolHistory () |
| virtual const CLID & | clID () const |
| Retrieve reference to class definition structure. | |
| const std::string & | algtool_type () const |
| const std::string & | algtool_version () const |
| const std::string & | algtool_name () const |
| const AlgTool * | algtool_instance () const |
| const PropertyList & | properties () const |
| const JobHistory * | jobHistory () const |
| void | dump (std::ostream &, const bool isXML=false, int indent=0) const |
| const std::string & | name () const |
| const std::string & | type () const |
| const std::string & | version () const |
Public Member Functions inherited from HistoryObj | |
| HistoryObj () | |
| virtual | ~HistoryObj () |
Public Member Functions inherited from DataObject | |
| DataObject () | |
| Standard Constructor. | |
| DataObject (const DataObject &) | |
| Copy Constructor. | |
| virtual | ~DataObject () |
| Standard Destructor. | |
| virtual unsigned long | addRef () |
| Add reference to object. | |
| virtual unsigned long | release () |
| release reference to object | |
| const std::string & | name () const |
| Retreive DataObject name. It is the name when registered in the store. | |
| virtual StatusCode | update () |
| Provide empty placeholder for internal object reconfiguration callback. | |
| void | setRegistry (IRegistry *pRegistry) |
| Set pointer to Registry. | |
| IRegistry * | registry () const |
| Get pointer to Registry. | |
| LinkManager * | linkMgr () const |
| Retrieve Link manager. | |
| unsigned char | version () const |
| Retrieve version number of this object representation. | |
| void | setVersion (unsigned char vsn) |
| Set version number of this object representation. | |
| unsigned long | refCount () const |
| Return the refcount. | |
| virtual std::ostream & | fillStream (std::ostream &s) const |
| Fill the output stream (ASCII) | |
Public Member Functions inherited from IVersHistoryObj | |
| virtual | ~IVersHistoryObj () |
Static Public Member Functions | |
| static const CLID & | classID () |
Static Public Member Functions inherited from HistoryObj | |
| static const CLID & | classID () |
| static std::string | convert_string (const std::string &) |
Static Public Member Functions inherited from DataObject | |
| static const CLID & | classID () |
| Retrieve reference to class definition structure (static access) | |
Private Attributes | |
| std::string | m_type |
| std::string | m_version |
| std::string | m_name |
| const AlgTool * | m_tool |
| PropertyList | m_properties |
| const JobHistory * | m_jobHistory |
Additional Inherited Members | |
Public Types inherited from IVersHistoryObj | |
| typedef std::vector< Property * > | PropertyList |
Protected Member Functions inherited from HistoryObj | |
| virtual void | indent (std::ostream &, int) const |
Friends inherited from DataObject | |
AlgToolHistory class definition.
Definition at line 24 of file AlgToolHistory.h.
| AlgToolHistory::AlgToolHistory | ( | const AlgTool & | alg, |
| const JobHistory * | job | ||
| ) |
Definition at line 23 of file AlgToolHistory.cpp.
| AlgToolHistory::AlgToolHistory | ( | const std::string & | algVersion, |
| const std::string & | algName, | ||
| const std::string & | algType, | ||
| const AlgTool * | tool, | ||
| const PropertyList & | props, | ||
| const JobHistory * | job | ||
| ) |
|
inlinevirtual |
Definition at line 58 of file AlgToolHistory.h.
|
inline |
Definition at line 74 of file AlgToolHistory.h.
|
inline |
Definition at line 71 of file AlgToolHistory.h.
|
inline |
Definition at line 65 of file AlgToolHistory.h.
|
inline |
Definition at line 68 of file AlgToolHistory.h.
|
static |
Definition at line 52 of file AlgToolHistory.cpp.
|
inlinevirtual |
Retrieve reference to class definition structure.
Retrieve Pointer to class definition structure.
Reimplemented from HistoryObj.
Definition at line 61 of file AlgToolHistory.h.
|
virtual |
Implements HistoryObj.
Definition at line 62 of file AlgToolHistory.cpp.
|
inline |
Definition at line 80 of file AlgToolHistory.h.
|
inlinevirtual |
Implements IVersHistoryObj.
Definition at line 84 of file AlgToolHistory.h.
|
inlinevirtual |
Implements IVersHistoryObj.
Definition at line 77 of file AlgToolHistory.h.
|
inlinevirtual |
Implements IVersHistoryObj.
Definition at line 85 of file AlgToolHistory.h.
|
inlinevirtual |
Implements IVersHistoryObj.
Definition at line 86 of file AlgToolHistory.h.
|
private |
Definition at line 44 of file AlgToolHistory.h.
|
private |
Definition at line 35 of file AlgToolHistory.h.
|
private |
Definition at line 41 of file AlgToolHistory.h.
|
private |
Definition at line 38 of file AlgToolHistory.h.
|
private |
Definition at line 29 of file AlgToolHistory.h.
|
private |
Definition at line 32 of file AlgToolHistory.h.